尼日尔龙:恐龙中的吸尘器

近年来,我们发现的恐龙种类越来越多,其中总会出现一些造型奇特的恐龙。不断发现超出我们想象的恐龙正是我们研究恐龙的魅力所在,认知——革新——再认知。相信你们都猜到了,这次的主角是一种非常奇特的恐龙,它素有“活体吸尘器”之称,它就是尼日尔龙(Nigersaurus)。
破尘而出
早在1965至1972年,法国古生物学家菲利普·塔丘特(Philippe Taquet)就远征尼日尔,在远征中他发现奇特的恐龙化石。尽管这种恐龙再当地比较常见,但我们真正开始对它们有详细的认知则是在美国芝加哥大学古生物学家保罗·塞利诺(Paul Sereno)来到尼日尔之后。1999年,塞利诺和他的团队在尼日尔发现了更多化石标本。

图注:尼日尔龙的化石发掘现场,图片来自维基百科

图注:保罗·塞利诺与尼日尔龙的合影,图片来自网络
这种神奇的动物被命名为塔氏尼日尔龙(Nigersaurus taqueti),属名的含义为“来自尼日尔的蜥蜴”,种名则是为了纪念其发现者菲利普·塔丘特。尼日尔龙已知的化石部分包括一个完整的头骨及大量颅后化石,化石的完整度非常好,便于古生物学家对其进行研究。

图注:尼日尔龙的已知化石部分,图片来自维基百科
白垩纪的移动吸尘器
在蜥脚类恐龙家族当中,尼日尔龙确实不算是大块头。根据重建的骨架推算,尼日尔龙的体长约为12米,背部高度超过2.5米,体重为4吨,和一头大象差不多。

图注:尼日尔龙的骨架重建,scotthartman 绘制
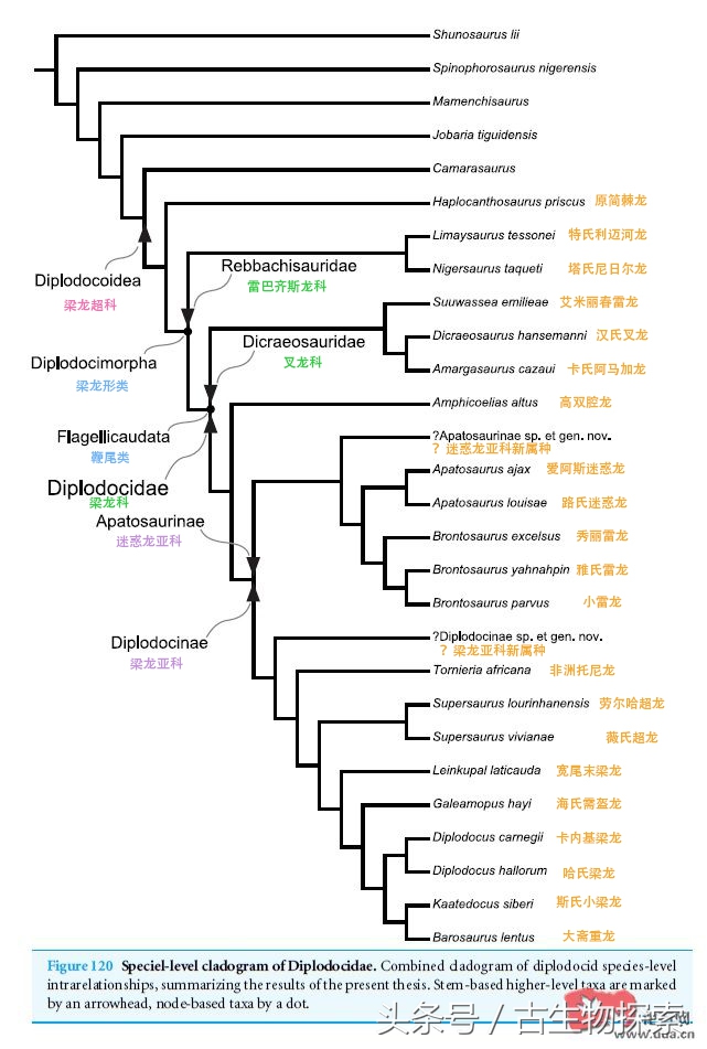
在分类上看,尼日尔龙属于梁龙超科下的雷巴齐斯龙科(Rebbachisauridae)。与它们庞大的*亲近**不同,这个梁龙超科下的类群身材矮小,大部分物种体长都在10米左右,它们的脖子相对较短,身后的尾巴则像鞭子一般长而灵活。

图注:梁龙超科的分类树,图片来自化石网,RAX 博士翻译
尼日尔龙继承了雷巴齐斯龙科的典型特征,短脖子,结实的四肢以及细长的尾巴。尼日尔龙最突出的特征,同时也是其著名的特征,就是它那异常特化的头部。尼日尔龙吻部形似铲子,前端宽阔,下颌呈S形,结构非常像吸尘器。尼日尔龙口中的牙齿集中在前端,是由数千颗牙齿组成的复杂齿系,这种齿系在蜥脚类恐龙中是首例,以往这种结构只在鸭嘴龙等进步的鸟臀类恐龙身上才出现过。

图注:尼日尔龙的头骨,图片来自网络

图注:尼日尔龙的牙齿,图片来自网络
2007年,塞利诺详细的描述了尼日尔龙的生理构造。通过对尼日尔龙内耳部分的研究,以及头骨活动范围的计算,塞利诺认为这种恐龙更适合将头部朝下活动,再配合其独特的颌骨形态,非常适合啃食低矮的植物。尼日尔龙的口中拥有多达600颗牙齿,这些牙齿构成了50个齿系群。通过CT扫描发现,尼日尔龙的每颗牙齿后面都还有9颗替换用的牙齿,当前方的牙齿磨损过度后,后面的牙齿将会很快的替补上来。据估计,它们每隔1至2周就会替换一次牙齿,这种更换牙齿的速率超过了任何一种已知的恐龙。

图注:塞利诺正在尼日尔龙生理结构研究发布会上,图片来自网络

图注:尼日尔龙的头骨ct 扫描,图片来自维基百科
除此之外,在尼日尔龙的吻部还有一些孔洞,这些可能是肌肉附着的位置,表明尼日尔龙很有可能拥有一个角质的喙,这样能更大幅度加强进食效率。

图注:尼日尔龙的头部复原重建模型,图片来自网络

图注:一些蜥脚形类恐龙的头骨对比(左起分别是大椎龙,圆顶龙,梁龙,尼日尔龙),图片来自网络
清扫时刻
尼日尔龙那吸尘器嘴巴清扫的地方是距今1.19至1亿年前非洲中西部的尼日尔,地层是埃尔雷兹组(Elrhaz Formation)。当时主要环境是河流以及沿海三角洲,拥有非常丰富的水生植被。这刚好让尼日尔龙的这套吸尘器装备有了用武之地。

图注:尼日尔龙的骨骼装架,图片来自网络

图注:尼日尔龙的复原,Todd S. Marshall 绘制

图注:尼日尔龙的复原图,daitengu 绘制
除了尼日尔龙之外,埃尔雷兹组最著名的植食性恐龙要数豪勇龙(Ouranosaurus)了,此外还有荒漠龙(Elrhazosaurus)和沉龙(Lurdusaurus)。食肉动物包括了始鲨齿龙(Eocarcharia)、隐面龙(Kryptops)、似鳄龙(Suchomimus)及肌鳄(又名帝王鳄),其中肌鳄是这里最为庞大的掠食者。面对这么多食肉动物,看来想要做一台安静的吸尘器并没有那么简单。

图注:埃尔雷兹组的生态场景,Julius Csotonyi 绘制
正是由于长有外形独特的嘴巴,尼日尔龙才能跻身于最奇特的恐龙行列,它的发现延展了我们对于恐龙外形的认识。
参考资料:
1.Sereno, P. C.; Wilson, J. A.; Witmer, L. M.; Whitlock, J. A.; Maga, A.; Ide, O.; Rowe, T. A. (2007). "Structural extremes in a Cretaceous dinosaur". PLoS ONE. 2 (11): e1230. Bibcode:2007PLoSO...2.1230S. PMC 2077925 Freely accessible. PMID 18030355. doi:10.1371/journal.pone.0001230.. open access publication – free to read
2.Wilson, J. A.; Sereno, P. C. (2005). "Structure and evolution of a sauropod tooth battery". In Curry Rogers, K.; Wilson, J.A. The Sauropods: Evolution and Paleobiology (PDF). University of California Press. pp. 157–177. ISBN 0-520-24623-3.
3.Sereno, P. C.; Beck, A. L.; Dutheil, D. B.; Larsson, H. C.; Lyon, G. H.; Moussa, B.; Sadleir, R. W.; Sidor, C. A.; Varricchio, D. J.; Wilson, G. P.; Wilson, J. A. (1999). "Cretaceous sauropods from the Sahara and the uneven rate of skeletal evolution among dinosaurs". Science. 286 (5443): 1342–1347. PMID 10558986. doi:10.1126/science.286.5443.1342.