
国家传染病医学中心主任、复旦大学附属华山医院感染科主任张文宏教授 把蛋白质称为“抵抗病毒最关键的食物”,建议疫情期间要保证充足的蛋白质摄入。
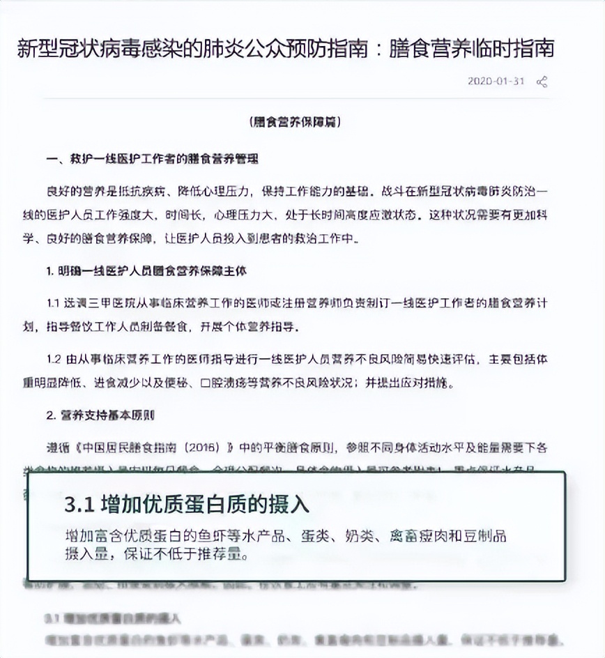
在中国疾控中心发布的《新型冠状病毒感染的肺炎公众预防指南--膳食营养临时指南》中也同样提到了 “增加优质蛋白质的摄入”是疫情期间营养支持的基本原则。

为什么蛋白质
在抵抗病毒中如此重要呢?
蛋白质是除脂肪、碳水化合物以外,人体最重要的三大能量营养素之一, 因此蛋白质一直被誉为“生命的基石”,是一切生命的物质基础。
如今,随着生活水平提高,人们对动物性食物的消费量逐步增加,人均蛋白质摄入量已基本充足。但从饮食结构来看,人们从猪肉等肉类中获取的蛋白质偏多, 而从蛋类、奶类等食物中获得的蛋白质严重不足。

什么是优质蛋白质?
一般情况下,肉类中蛋白质的消化率为92%~94%, 奶类中的为97%~98%, 鸡蛋中的可达98%左右,而谷物、蔬菜、水果中的植物蛋白消化率普遍在80%以下。
羊奶被称为“奶中之王”, 是世界上公认的最接近母乳的奶制品, 其中含有人体所需的各种营养成分, 主要包括蛋白质、脂肪、乳糖、无机盐及维生素等, 并且对于大部分人来说, 羊奶分子小更易于消化吸收,是优质蛋白质与膳食钙质的最佳来源。

(图片来源:中国居民膳食指南2022)
2022最新版的《中国居民膳食指南》(后面简称为《指南》) 建议居民奶制品日摄入量为300-500克,《指南》中推荐我国居民蛋白质摄入量为60g/d, 奶制品的重要性进一步得到肯定。
多喝羊奶营养补起来
据《后疫情时代膳食营养与健康状况调查分析报告2020》显示, 有一半的中国居民存在高度的膳食不均衡,平均每天奶制品摄入量仅为膳食指南推荐量的5%。 此外,根据《中国居民营养与健康状况调查报告》显示, 我国居民平均每标准人日钙摄入量仅为388.8mg,远低于推荐的适宜摄入量800mg/d。

因此, 通过乳制品摄入补充身体所需乳蛋白、膳食钙,需要重视起来啦~
多喝羊把营养补起来
提高身体免疫力
宜品乳业
带着满满的营养与活力
与你一起
筑牢安全健康的防线
*以上资料来源于:公众号生命时报
