(报告出品方/分析师:慧博智能研投)
中药是指在中医理论指导下,用于预防、治疗、诊断疾病并具有康复与保健作用的物质。主要来源于天然药及其加工品,包括植物药、动物药、矿物药及部分化学、生物制品类药物。

中药产品是指上述药物的制成品。
传统概念上,包括中药材、中药饮片和中成药三大类。中药材即为中药饮片的原材料,指原药材除去非药用部位进行初加工的药材,其经过炮制之后成为可直接用于调配或制剂的中药饮片。
中药饮片又分为传统中药饮片和新型中药饮片(中药配方颗粒),其经过配方和精制后成为中成药,也就是以传统剂型或现代剂型呈现出来的标准化的中药。
随着科学进步和对中药资源综合利用的深入开发,其用途和产品形式不断扩大,已形成了中药提取物、中药保健食品、中药化妆品及中药日用品等系列产品。

下面,我们将就中药行业的产业链特点、零售及医院的主要销售产品排名、政策分析、集采的影响、未来发展趋势等进行逐一分析,最后附上连续 5 年的中成药实体药店销售排名。
一、产业链分析
从产业链来看,上游主要为中药材种植;中游为中药饮片加工和中成药加工;下游则是通过医院、零售药店和电商渠道,最终销售给消费者。

上*行游**业主要为中游企业的中药制成品生产提供原材料或初级产品,因此,对中药行业的影响主要来自于以下几个方面:
1)原材料的甄选和炮制工艺直接影响下游产品的生产制造;
2)通过原料价格对中药行业的生产成本施加影响。目前,上*行游**业已形成了药材农业化发展的雏形,为中药产业的原材料供给提供了保障。根据商务部数据,2017-2020 年,我国中药材供给不断增加,种植面积已由 3466.89 万亩上升至 8938.7 万亩,年均复合增速达 37.12%。市场成交额也呈阶梯式上升状态。
下*行游**业对中药行业的影响主要有两个方面。
一方面,他们能为中药行业带来源源不断的需求推动力;另一方面,他们也延伸和拓展了中药的销售和服务场景。随着经济发展、技术进步及国家相关产业政策的大力扶持,中国医药流通业发展势头良好,近十年来持续保持高速增长。
2019 年我国三大终端六大市场药品销售额实现 1.80 万亿元,同比增长 5%。医药流通市场的发展以及消费渠道的多样化,将大大降低中药行业的流通成本,使消费者能以更低廉的价格消费各类医药产品。
从细分销售渠道来看,根据前瞻产业研究院援引米内网数据,中药销售仍以医院端为主。2020 年,医院端的中药销售占比为 71.8%。
从变化趋势来看,近年来,零售端销售额占比逐步提高,已由 2015 年的 25.7%上升至 2020 年的 28.2%。上述现象在一定程度上说明,到药店等场所购买中药的人数越来越多,已不再局限于医院,侧面反映了民众对中药认知度的提高。

二、行业特点
1、心脑血管疾病和呼吸道疾病是中成药主要适应症
心脑血管疾病和呼吸道疾病是中成药排名前两位的应用领域:心脑血管疾病急性期患者一般需要住院,用药结构上以日费用较高的注射剂为主,是中成药院内用药的第一大领域。

呼吸系统疾病多数患者无须住院,用药结构上以日费用较低的口服制剂为主,是中成药院外用药的第一大领域。

2、零售市场消化系统和心脑血管用药保持高速增长
零售市场心脑血管和消化系统用药增速高:零售市场心脑血管和消化系统用药 2017-2021 年复合增速分别为 8.8%和 8.1%。院内市场泌尿系统和肿瘤用药产品集中度高:泌尿系统和肿瘤用药院内市场 Top10 产品的市场份额均高于 50%。


3、细分赛道头部产品竞争格局相对稳定
2021 年四个大类的 Top10 产品大多常年排名靠前:心脑血管口服用药 2021 年 Top10 产品中 7 个在 2013 年即进入前十;呼吸道用药有 8 个;康肿瘤用药有 8 个;消化系统用药有 6 个。

4、基层医疗机构和渠道的中成药占比高
中成药在乡镇卫生院等基层医疗机构和渠道占比超过 35 %:根据米内网数据,在绝对规模上,城市实体药店和城市公立医院市场规模均超过千亿元。
中成药占比角度,县级公立医院和城市公立医院低于 20%;而城市实体药店、城市社区卫生中心、乡镇卫生院等超过 35%。


三、政策分析
1、供给端:加快中药创新药上市
2021 年 1 月国务院办公厅发布《关于加快中医药特色发展的若干政策措施》,优化具有人用经验的中药新药审评审批,有利于中药创新药获批上市速度和时间加快。
2022 年 1 月,国家药监局药审中心网站 发布《基于“三结合”注册审评证据体系下的沟通交流技术指导原则(征求意见稿)》,针对在中医药理 论、人用经验、临床试验相结合的中药注册审评证据体系下研发的中药新药,有利于临床试验更加科学 进行。
2022 年工信部等九委发布《十四五医药工业发展规划》,表示要加大对中医药科技创新的支持力度,加强开展基于古代经典名方、名老中医经验方、有效成分或组分等的中药新药研发。支持儿童用中成药创新研发。推动设立中医药关键技术装备项目。该政策将大力推动创新产品的研发。
2、支付端:医保准入与集采,政策利好明显
2021 年国家医疗保障局和国家中医药管理局发布《关于医保支持中医药传承创新发展的指导意见》,五方面充分发挥医保对于中医药的传承作用:1)将符合条件的中医医药机构纳入医保定点;2)加强中医药服务价格管理;3)将适宜的中药和中医医疗服务项目纳入医保支付范围;4)完善中医药特点的支付方式;5)强化医保基金管理。
此外中药集采从 2020 年开始陆续温和开展。湖北省发布《中成药省际联盟集中带量采购公告(第 1 号)》,其口服制剂降幅较小。广东省发布《广东联盟清开灵等中成药集中带量采购文件》,其独家品种降幅温和。
3、需求端:中治率与 DRG/DIP 利好中医医疗服务机构需求
2022 年 1 月浙江省医保局发布《浙江省医疗保障局关于支持中医药传承创新发展的实施意见》,将在 2021 年度 DRG 支付清算工作中,在省内落实将中医医疗机构中治率与医保支付正向激励挂钩。
这意味着中医药服务的管理也开始转向量化方向发展,并有望将“中治率”纳入中医医疗机构的日常考核,中药饮片、中医医疗服务、中成药都将获得政策的实质性推动。
2021 年 12 月发布的《关于医保支持中医药传承创新发展的指导意见》中指出中医医疗机构可暂不实行按疾病诊断相关分组(DRG)付费,已实行地区可适当调高分值,增加中药和中医医疗服务项目纳入医保支付范围,中医药医疗服务价格有望上调。

4、集采:中成药集采相对温和,独家品种表现较好
集采的实施与推进对整个医药行业影响较大。
从整个医药行业的集采情况来看,三年多以来共开展了六批七轮的国家集采。覆盖省份从试点城市到全国,品种从口服剂型到注射剂型,领域从化药到生物药,实现了从地点到品种、数量的不断扩围。
从降幅来看,集采后中标品种平均降幅在 50%左右。2022 年集采的常态化、制度化将进一步推进和提速,病种将以慢性病及常见病为重点,覆盖面将扩大至高值医用耗材。

政策端对中药行业影响相对较大且具有一定不确定性的扰动因素也是集采。2021 年湖北联盟和广东联盟率先以地区联盟的形式开始了中成药集采,拉开了中药集采的序幕。
从覆盖范围看,湖北联盟涉及 19 个省份,广东联盟涉及 6 个省份,有部分省份重叠,但基本覆盖了全国大部分省份。
湖北联盟与广东联盟均按中成药组方/处方分组,尽可能地合并通用名、剂型,在合并力度上存在一定的区别。
两个联盟对独家的规则有所不同,湖北联盟不单独区分独家品种,与非独家按照同组方合并在一起;广东联盟对独家产品进行了 4 个组别的区分。
从中选结果看,湖北 19 省中成药联盟集采结果中,97 家企业 111 个产品中选,中选率 62%,平均降幅为 42.27%,最大降幅为 82.63%,其中,独家品种的降幅普遍在 40%左右,降幅小于中选产品平均降幅。
广东 6 省联盟中选结果显示,87.86%的企业参与,86.88% 的产品产生报价,最终 174 家企业 361 个品种拟中选/备选,其中,30 个独家品种产生拟中选/备选企业,降幅大约在 21.8%左右。可以看到,中成药集采整体相对化药较温和,其中独家品种的价格降幅更为温和,优势较为明显。


基药目录和医保目录中,中成药的持续扩容为中成药医院端的放量带来更大的空间。
中药集采的扩容是必然趋势,在带量的同时,降价也是必然趋势。从湖北及广东联盟中成药采购的推进来看,湖北、广东呈现出带量采购、阶梯报价、动态给量、余量分配等多种措施并用的特点,呈现出一定程度的博弈,但独家品种降价幅度明显好于非独家品种。

四、行业趋势展望
1、保密配方的品牌中药具有更高的竞争壁垒
我国中药保密配方分为三个等级,分别为国家绝密级配方,国家保密配方和中药保护品种。其中,国家绝密配方保密期限为永久,目前只有片仔癀和云南白药 2 个;国家保密配方保密期间为长期,共有 6 个,分别为安宫牛黄丸(北京同仁堂)、华佗再造丸(广州奇星药业)、六神丸(杭州雷允上)、麝香保心丸(上海和黄药业)和龟龄集(广誉远)、定坤丹(广誉远);中药保护品种分为一级和二级,一级保护期限为 10-30 年,二级保护期限为七年。

截至 2022 年 5 月 20 日,据不完全统计,在保护期内的中药保护品种有 82 个,心脑血管疾病用药的独 家品种最多。处于一级保护的品种有云南白药、云南白药胶囊和片仔癀。 具有国家绝密和保密配方的品牌中药独家品种,具备良好的竞争格局,受集采影响也相对较小。
原材料的稀缺性及较高的保密等级为品牌中药形成护城河,与此同时,公司较强的定价能力也带来较好的成本传导能力,可通过提价转嫁成本、增厚利润。

2、配方颗粒试点工作结束,未来市场广阔
2021 年 2 月,国药监局、国家中医药局、国家卫健委、国家医保局联合发布《关于结束中药配方颗粒 试点工作的公告》,意味着持续 20 年的配方颗粒试点结束。
其中,提出中药配方颗粒品种实施备案管 理,不实施批准文号管理;跨省销售使用中药配方颗粒的,生产企业应当报使用地省级药品监督管理部 门备案;中药配方颗粒不得在医疗机构以外销售,医疗机构使用的中药配方颗粒应当通过省级药品集中 采购平台阳光采购、网上交易;中药饮片品种已纳入医保支付范围的,各省级医保部门可综合考虑临床 需要、基金支付能力和价格等因素,经专家评审后将与中药饮片对应的中药配方颗粒纳入支付范围,并 参照乙类管理。
2021 年 12 月《关于医保支持中医药传承创新发展的指导意见》发布,指出公立医疗机构从正规渠道采购中药饮片,严格按照实际购进价格顺加不超 25%销售,非饮片的中药严格按照实际购进价格“零差率”销售,鼓励将公立医疗机构采购的中药配方颗粒纳入省级医药集中采购平台挂网交易,促进交易公开透明;按规定将符合条件的中药饮片、中成药、医疗机构中药制剂等纳入医保药品目录。
2022 年 3 月《福建省医疗保障局关于做好中药配方颗粒医保管理的通知》发布,符合条件的中药配方颗粒,经专家评审后,按照销售价格的 70%纳入福建省基本医保基金支付范围,参照执行对应中药饮片的限定支付范围规定。
此外,公立医疗机构按规定采购的中药配方颗粒暂按照实际购进价格加成不超过 15%销售。在政策推动下,中药配方颗粒的医保覆盖地区有望不断扩大。

2017 年至 2021 年,我国中药配方颗粒市场规模从 191.6 亿元增长至 332.2 亿元,年复合增速约 15%。预计随着支付端、需求端的放开,中药配方颗粒有望迎来放量。

3、OTC 终端渠道可以平滑集采降价影响
中药集采的背景之下,越来越多的中药企业更加重视销售渠道的拓展,在强化医院终端的同时,加强 OTC 终端的覆盖。与处方药有所不同,OTC 的销售主要在药店,一方面可以避免医院端的集采,另一 方面在产品定价上具有更多的主动权,因此,OTC 终端的拓展可以助力中药企业平滑医院端集采带来的 降价影响。

随着互联网+、电商等新渠道的拓展,除了传统的医院渠道和实体药店渠道外,互联网药品零售业务快速发展。
2021 年我国实体药店和网上药店(含药品和非药品)的销售额合计达 7950 亿元,同比增长 10.9%,其中,实体药店占比超 70%,网上药店占比接近 30%。
仅药品销售额来看,2021 年实体药店 达 4405 亿元,同比增长 7.8%;网上药店达 368 亿元,同比增长 51.5%。
零售药店终端,尤其是网上药 店保持着快速增长态势,零售药店终端在我国三大终端六大市场药品销售额的占比也呈现出逐年上升的 态势。


2021 年我国城市实体药店终端的药品规模为 2674 亿元,中成药销售额接近 1117 亿元,占比约 41.8%;网上药店终端中成药销售额约 110 亿元,占比 29.82%。

由于 OTC 受集采影响相对较小,OTC 终端愈发被重视。
2021 我国城市实体药店终端,预计销售额超 1 亿元的 OTC 产品约 140 个(不含双跨),其中,中成药 79 个,占比达 56%。销售过亿的中药 OTC 产品主要集中于呼吸系统疾病用药、骨骼肌肉系统疾病用药、消化系统疾病用药、五官科用药及儿科用药五大类。
预计销售额超 10 亿元的中药 OTC 产品约 4 个,分别为感冒灵颗粒、健胃消食片、板蓝根颗粒、连花清瘟胶囊。

2021 我国网上药店终端,中成药涵盖了 13 个治疗大类,治疗大类 TOP5 主要集中于消化系统疾病用药、心脑血管疾病用药、泌尿系统疾病用药、骨骼肌肉系统疾病用药、补气补血类用药等,慢病用中成药逐渐成为网上药店受青睐的品种。TOP20 产品中,12 个产品为独家品种,12 个 OTC,3 个双跨。

从销售额增速看,TOP20 产品中 17 个实现正增长,5 个涨幅超过 100%,片仔癀涨幅最大,安宫牛黄丸 和百令胶囊两个品种连续两年增速超过 100%。中成药 OTC 终端价量齐升的优势表现得较为明显,中成 药治未病的特有优势在 OTC 端也发挥得较为突出。
4、偏消费类中药具有一定政策避风港的功效
随着居民医疗保健意识和需求的逐步提升,鉴于中药的独有特色,其需求由“治疗”向“预防、保健”不断拓展。与西医的“被动治疗”有所不同,中医药可以涵盖“被动治疗+主动健康管理”,这也意味着中医药产业链可以延伸至大健康及中药消费品,中药的消费属性愈发明显,中医医疗及偏消费类中药形成政策避风港。
《“健康中国 2030”规划纲要》的颁布,使得健康中国已上升为国家战略。政策层面在不断引导消费者 从被动治疗变为主动自我诊疗,中药行业产业链布局从疾病控制进一步延伸到健康管理、健康消费等领 域,在心脑血管、肿瘤、骨骼、慢性呼吸系统、消化系统、糖尿病、精神/内分泌系统等慢病预防、诊 疗以及康复阶段将形成更高的医疗保健消费需求,有望成为中药行业消费升级的新市场。

另一方面,中药老字号企业依托自身品牌优势和产品优势,不断向消费品领域拓展,从投放渠道看,涵盖商超、零售卖场、电商及药店等渠道,从品类看,涵盖保健食品、饮料、日用化妆品等品类,借助自己的已有优势,利用其配方特有的活性成分,开发新产品,布局消费品领域,寻求新的业绩增长点。


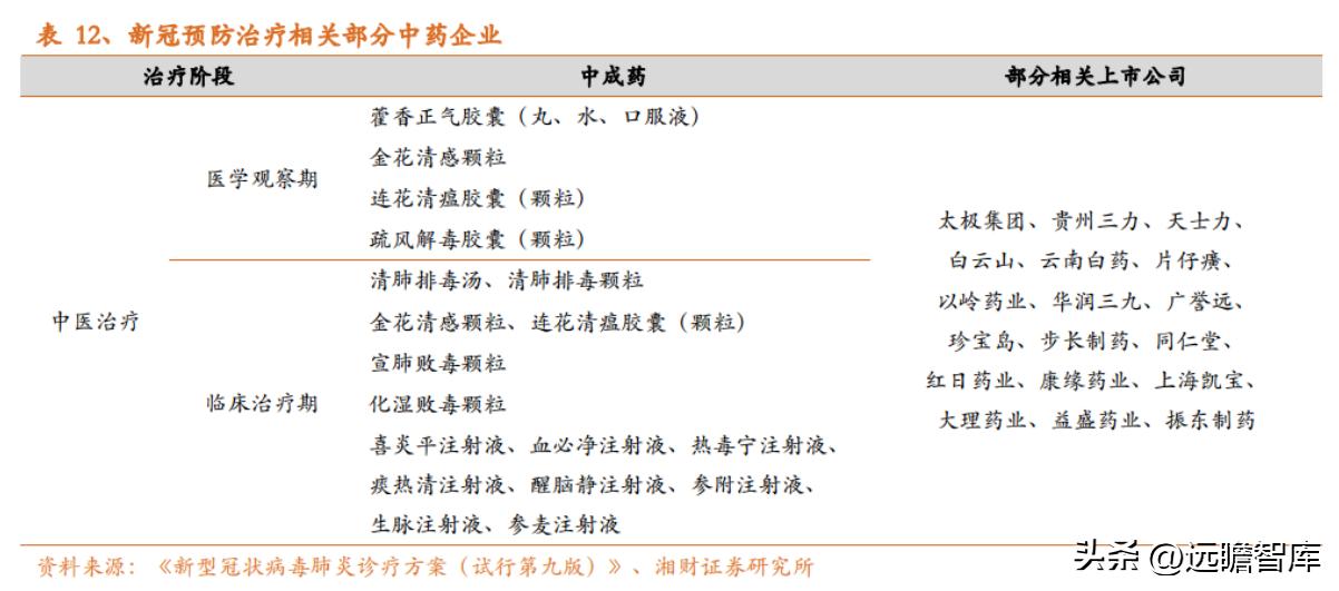
5、新冠预防治疗相关中药
新冠疫情防控的常态化将成为近年来影响医药行业的一个新增考量因素。中医药在包括 SARS、新冠疫情等公共卫生事件中都起到了积极的预防和治疗作用。
2022 年 4 月 WHO 发布的《世界卫生组织中医药救治新冠肺炎专家评估会报告》,对中医药救治新冠肺炎的相关报告进行 了评估,肯定了中医药在救治新冠肺炎中的有效性和安全性,指出中医药治疗有利于降低轻型或普通型病例转为重症的风险,中医药作为附加干预措施,可缩短病毒清除时间、临床症状缓解时间以及住院时 间。
国家对中医药的支持以及国家、WHO 对中医药在预防及治疗新冠中积极作用的肯定,进一步凸显了中 医药在公共卫生事件中的重要地位。

五、附表
1、连续 5 年中成药实体药店销售排名

2、中国药品品牌价值榜

——————————————————
报告属于原作者,我们不做任何投资建议!如有侵权,请私信删除,谢谢!
精选报告来自【远瞻智库】远瞻智库-为三亿人打造的有用知识平台|报告*载下**|战略报告|管理报告|行业报告|精选报告|论文参考资料|远瞻智库