亲爱的同学们
国家生源地信用助学*款贷**来啦

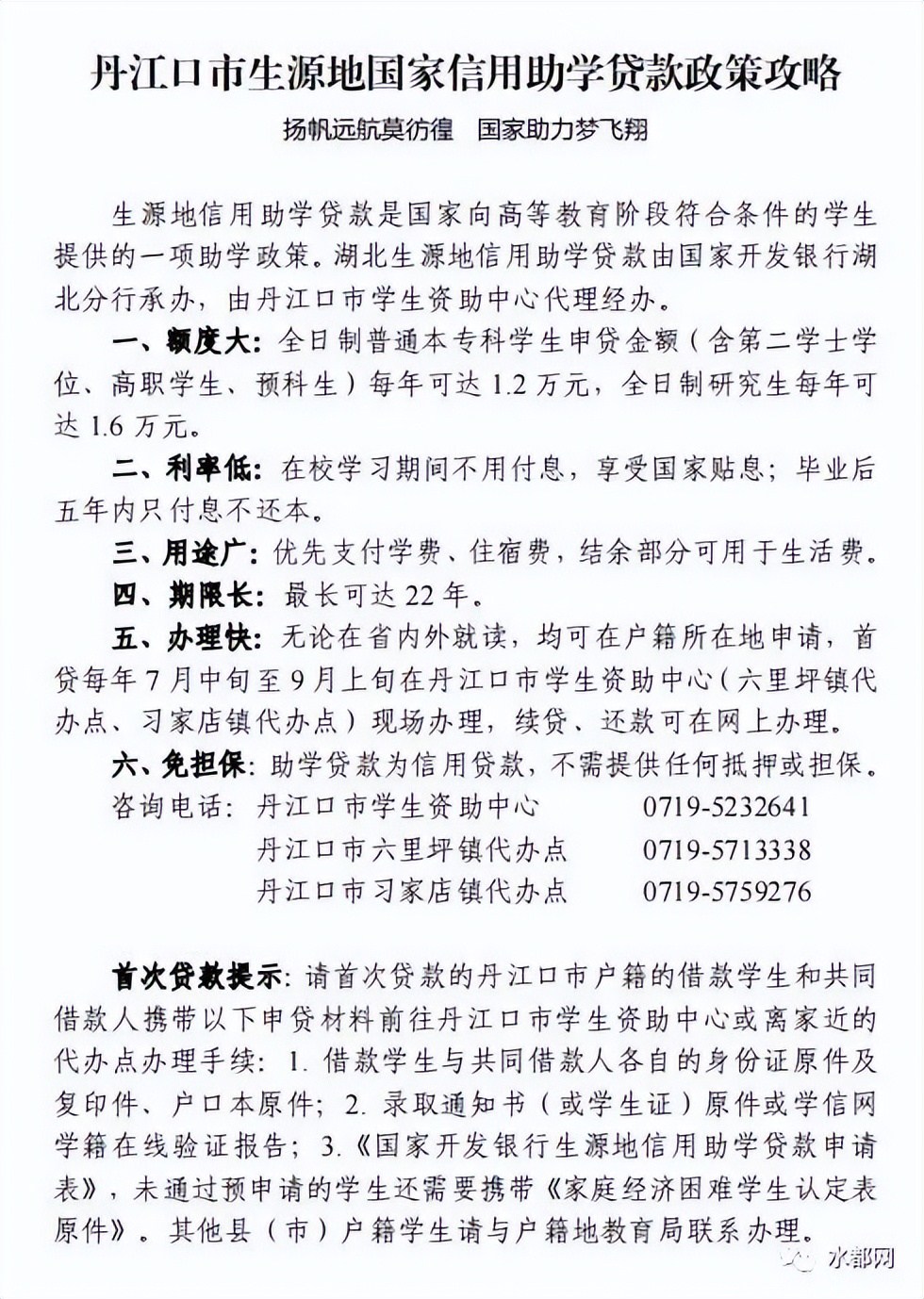
生源地信用助学*款贷**是国家向高等教育阶段符合条件的学生提供的一项助学政策。湖北生源地信用助学*款贷**由国家开发银行湖北分行承办,由各县(市、区)教育部门下属的学生资助管理中心代理经办。
敲
重
点
1.本专科生1.2万元/年,研究生1.6万元/年
2.用于学费、住宿费和生活费
3.国家贴息,在校期间免息
4.无名额限制,应贷尽贷
5.不用提供任何担保
咨询电话:
丹江口市学生资助中心 0719-5232641
六里坪镇代办点 0719-5713338
习家店镇代办点 0719-5759276

拓
展
延
伸

01政策介绍
① 什么是生源地信用助学*款贷**?
生源地信用助学*款贷**是指国家开发银行等金融机构向符合条件的家庭经济困难的普通高校新生(含预科生)和在校生发放的、在学生入学前户籍所在县(市、区)办理的助学*款贷**。生源地*款贷**为信用*款贷**,学生和家长(或其他法定监护人)为共同借款人,共同承担还款责任。
② *款贷**额度及用途

③ *款贷**期限
最长*款贷**期限:剩余学制加15年、最长不超过22年。
④ 利率如何确定?
执行中国人民银行授权全国银行间同业拆借中心发布的同期五年期以上*款贷**市场报价利率LPR5Y-30个基点(即LPR5Y-0.3%) 。每年12月21日根据最新LPR5Y调整一次。
⑤ 什么时候开始还款,还本宽限期是多长时间?
在读期间利息全部由财政补贴。
毕业后不再继续攻读学位时,自毕业当年起开始自付利息,在5年还本宽限期内只需偿还利息,如毕业后剩余*款贷**期限小于5年,则按《借款合同》约定的还款计划还款。
毕业后,在还款期内继续攻读学位的借款学生应及时向县级资助中心提出申请并提供书面证明,审核通过后,可继续享受贴息和5年还本宽限期,但*款贷**期限不延长。
02申请条件
① 申请学生应同时满足以下条件:

② 共同借款人应符合哪些条件?

03申贷流程及申贷材料
① 高中预申请
就读于普通高中和中职学校的学生,若其家庭的经济能力难以满足其大学在校期间的学习、生活基本支出的均可进行预申请,包括但不限于:高中阶段(含普通高中和中职学校)任一学年曾获得过国家助学金的学生(含应届毕业生和复读学生) ;脱贫不稳定家庭学生、边缘易致贫家庭学生、脱贫家庭学生(原建档立卡家庭学生)、最低生活保障家庭学生、特困供养学生、孤残学生、烈士子女、家庭经济困难残疾学生及残疾人子女等学生以及高中(含中职)、县级(或高校)资助中心认定的家庭经济困难学生。
② 在哪儿可以申请*款贷**?
生源地信用助学*款贷**按年度申请、审批和发放。
首次*款贷**的时候,借款学生和共同借款人需要一起前往双方户籍所在地的县级资助中心办理。续贷的时候,借款学生或共同借款人任何一方持相关材料到原县级资助中心办理。湖北省已开通远程续贷,借款学生可通过学生在线系统根据提示办理。
③ 首次申请办理流程及申贷材料

1.登录学生在线系统,完成注册并填写个人及共同借款人基本信息,提交*款贷**申请,打印《申请表》并签字。
2.系统提示通过预申请的学生,打印《申请表》并签字后,按系统提示上传申贷材料。
3.未进行预申请,但确因家庭经济困难需要申办生源地信用助学*款贷**的同学,可按照实际情况填写《家庭经济困难学生认定表》,作为家庭经济困难认定依据申办*款贷**。
4.请您和共同借款人携带以下申贷材料,前往县级资助中心办理手续
●借款学生与共同借款人各自的身份证原件、户口本原件
●录取通知书(或学生证)原件或学信网学籍在线验证报告
●《国家开发银行生源地信用助学*款贷**申请表》,未通过预申请的同学还要携带《家庭经济困难学生认定表》原件
5.温馨提示
●部分地区可能会要求提供身份证正反面复印件一份,请提前向县级资助中心咨询,县级资助中心也提供申贷材料扫描上传服务;
●如果借款学生及共同借款人不在同一本户口簿上,需携带双方户口簿原件。
6.持县级资助中心《受理证明》前往高校报到,并请高校资助中心老师于当年10月10日前录入电子回执。
④ 现场续贷流程及申贷材料

注意事项: 请每年登录学生在线系统不少于两次。
1.在前往县级资助中心办理续贷手续前,请先登录学生在线系统更新个人及共同借款人相关信息,再提出续贷申请。按照系统提示填写续贷声明后,打印《申请表》并签字。
2续贷材料
●办理人本人的身份证原件
●借款学生或共同借款人签字的《国家开发银行生源地信用助学*款贷**申请表》原件
注意事项:如果需要更换新的共同借款人办理续贷,学生需要和新的共同借款人一同前往县级资助中心先办理共同借款人变更手续,再进行续贷申请。
3.持《受理证明》前往高校报到,并请高校老师于当年10月10日前录入电子回执。
续贷远程办理
1.远程办理需满足:以前年度办理办理电子合同;借款学生本人办理;借款学生关键信息不得变更;自备含支付宝APP的手机。
2.登录学生在线服务系统更新个人及共同借款人相关信息,提出续贷申请,选择“线上签订合同”。学生需同意《国家开发银行生源地助学*款贷**续贷远程受理协议书》。
3.确认系统生成合同信息,用支付宝手机APP扫描系统弹出的身份证二维码,通过人脸识别进行身份认证。身份认证成功后,完成在线申请办理。
4.接收回执验证短信,登录学生在线系统打印受理证明。
5.持《受理证明》前往高校报到,并请高校老师于当年10月10日前录入电子回执。
注意事项:借款学生远程提交续贷申请后,不会立即收到回执验证短信,需要等待县级资助中心进行审查确认,如超过5个工作日,或者至返校前仍然未收到受理证明信息,可以联系县级资助中心咨询。
04小贴士

来源/丹江口市教育局