具体调整了哪些内容
自6月21日起【西瓜视频更新版本号:6.26】,西瓜视频将对电商带货能力进行全面升级!升级之后,西瓜视频将全面接入抖音电商系统。西瓜视频原有带货功能(橱窗带货、视频带货、直播带货)更新后统一接入抖音带货功能,作者可以通过抖音后台操作橱窗商品和设置,完成西瓜视频橱窗带货、视频带货、直播带货的操作。
【重点关注】
1、6月21日后,作者6月21日前在西瓜视频发布带货视频的挂车商品以及西瓜原生橱窗将下线,西瓜用户无法通过你在西瓜发布的带货视频下单,为了不影响你的权益,请你提前按照下方指引进行抖音、西瓜账号绑定并在抖音开通带货权限;
2、6月21日前,西瓜视频电商带货佣金可使用西瓜账号登录百应后台,提现6月21日之前通过西瓜视频带货所产生的电商交易佣金,在6月21日后,所有的带货内容所产生的交易佣金收入,均由西瓜账号所绑定的抖音账号登录百应后台进行佣金提现,佣金结算至抖音账号绑定的联盟达人佣金账户。具体提现方式详见第二部分—第3条—【处理历史带货佣金】。
更新后创作者带货流程如下:

具体更新功能包括:



作为作者/商家,我需要做些什么?
1、西瓜账号与抖音账号绑定授权
具体操作文档参考:https://school.jinritemai.com/doudian/web/article/aHdno6iXTyFk(请复制以上链接进入浏览器打开)
- 第一步:使用抖音号登陆西瓜账号:(点击下图右侧抖音图标,或通过抖音账号登录西瓜视频)

- 第二步:绑定西瓜与抖音帐号
1)打开西瓜视频APP,「我的」-「设置」-「帐号与安全」

2)在第三方帐号绑定中,完成抖音绑定,如上右图【重要!!!】
- 管理抖音橱窗
创作者可以通过抖音APP-【我】-【商品橱窗】-【橱窗管理】-【预览橱窗】,查看自己的橱窗在消费者侧的展示。
具体操作步骤可参考:https://school.jinritemai.com/doudian/web/article/aHiRrdfvi16c?rank=0(请复制以上链接进入浏览器打开)


3、处理历史带货佣金
由于新老系统切换,在6月21日前西瓜视频发布的带货视频在6月21日更新后将下掉【商品挂车】,即用户无法通过原生挂车商品下单购物。且6月21日系统更新后,西瓜原生橱窗即将下线,统一更新为抖音橱窗。
因此,建议作者/商家提前进行西瓜—抖音账号绑定,并将西瓜历史带货佣金提现。
3.1 提现路径
- 西瓜原生电商,使用西瓜账号登录百应后台进行佣金提现,仅限提取6月21日前所产生的电商交易佣金
- 在6月21日后,所有的带货内容所产生的交易佣金收入,均使用西瓜账号所绑定的抖音账号登录百应后台进行佣金提现
- 数据:百应后台&抖音橱窗-罗盘数据,均可查看
- 百应后台地址:https://www.douyinec.com(请复制以上链接进入浏览器打开)

常见更新疑问
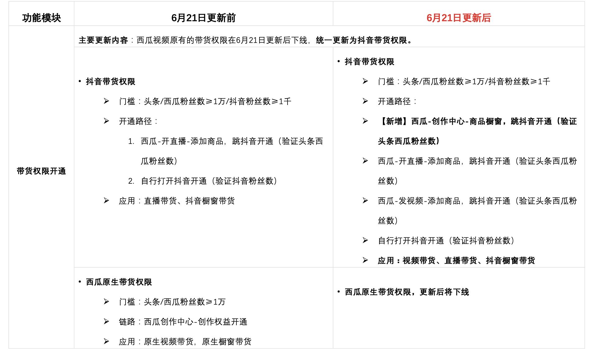
1、抖音账号权限与橱窗管理
- 西瓜原生(旧)带货权限和抖音(新)带货权限常见问题
Q:如果以前在西瓜拥有了带货权限,现在还能用吗?
- 两者带货权限不互通,如需在新功能上进行带货,需重新申请抖音带货权限
抖音带货权限开通门槛:头条/西瓜粉丝数≥1万/抖音粉丝数≥1千
开通路径:
1)【新增】西瓜-创作中心-商品橱窗,跳抖音开通(验证头条西瓜粉丝数)
2)西瓜-开直播-添加商品,跳抖音开通(验证头条西瓜粉丝数)
3)西瓜-发视频-添加商品,跳抖音开通(验证头条西瓜粉丝数)
4)自行打开抖音开通(验证抖音粉丝数)
Q:以前的橱窗商品还可用吗?
- 西瓜原有的橱窗商品将在6月21日更新不可用,如需带货需要在抖音端商品橱窗中添品
2、店铺/橱窗带货
Q:店铺和橱窗有什么区别
- 店铺:自己拥有商品货源,以商家的身份开通抖店,上架商品,并以自己的账号开通带货权限进行商品销售;商家开通流程详见https://www.douyinec.com/(请复制以上链接进入浏览器打开)
- 橱窗:自己没有货源,以达人的身份开通带货权限,在精选联盟商品池中挑选商品到自己的橱窗中,并通过内容创作进行商品销售获取佣金;
- 当抖音账号拥有店铺时,优先在个人主页展示店铺信息;无店铺,则个人主页展示橱窗信息;
Q:为什么粉丝/我自己在个人主页看不到店铺/橱窗
- 首先确保当前的抖音带货权限已开通,且已经在抖音店铺/商品橱窗中添加了商品
- 安卓或iOS需要更新至最新版本,6月26号以后的商店版本;
Q:我原来在西瓜已经有橱窗了,为什么看不见了
- 6月21号平台将下线西瓜老橱窗入口,如需切换新橱窗,请前往抖音商品橱窗添加商品

3、视频带货
- 视频带货操作入口
带货视频入口:西瓜视频App-发视频(横版视频)-发布页中点击「添加商品」;西瓜视频PC创作后台(studio.ixigua.com)-发视频-发布页中点击「添加商品」;
视频挂车流程:点击「添加商品」后,在橱窗列表中选择需要与视频绑定的商品;最多支持添加6个商品,可自定义添加每个商品的封面与标题(最多10个字);
发布视频:完成视频基础信息填写、商品添加操作后,即可点击发布视频;注意:带货视频必须勾选同步到抖音分发;

- 常见问题
1)在西瓜发带货视频,对视频有什么要求吗?
- 目前仅支持横版视频添加商品
- 视频内容需遵守已有的内容审核规则,且视频内容跟商品之间需要有一定的关联性
2)发文限制,根据西瓜账号所绑定的抖音账号,不同的抖音粉丝量对应不同的视频带货发文限制,详见https://school.jinritemai.com/doudian/web/article/aHU6BwbWRnVh(请复制以上链接进入浏览器打开)
3)发文过程中,遇到无法添加商品的情况包括但不限于联盟收款账号未开通、商品不支持分享、权限被封禁、资质过期等,相关问题可前往抖音橱窗查看