熟悉而陌生的力知识归纳
1.力的概念:力是物体对物体的作用,用字母F表示,物体间力的作用是相互的。一个力的产生时,施力物体和_受力物体__总是同时存在的.
2.力的作用效果是:(1).可以使物体的_形状_发生改变(形变);(2)也可以使物体的__运动状态__发生改变(包括物体由静到动、由动到静、以及__速度变慢____、_速度变快__和__运动方向__的改变)。 (2)力的三要素:力的大小、方向,作用点。只要有一个要素变化,力的作用效果就会改变,物体的运动状态或形状就会改变。
3.力的单位是国际单位制中 _牛顿__,符号_N_。拿___个鸡蛋所用的力大约1N。
4.弹力:因物体发生__弹性形变__产生的力叫做弹力。实验室常用的测力工具是__弹簧测力计__。常见的弹力有 拉力、推力、压力、提力 。
5.弹簧测力计的用法:轻拉挂钩几次,看每次松手后,指针是否指在0刻度线,若不是,则要调零;(2).认清量程和分度值;(3).测力时,要使测力计内的弹簧轴线方向跟所测力的方向在一条直线上;同时不能超过弹簧测力计的量程。
C、用观“察到弹簧的伸长”的现象,来反映“看不见的力”,这种方法称做“转换法”。
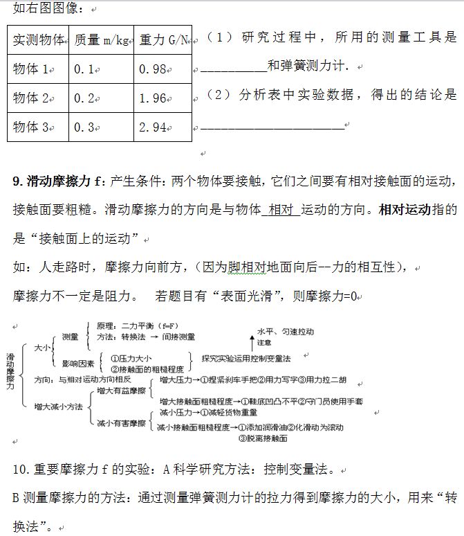
6.重力:由于___地球__对物体的吸引而产生的力叫做重力,用字母_G_表示,**重都是重力,单位都是N,估算:物理课本(约200g)重力是2N 中学生体重是500N;
测量重力时,把物体挂在竖直放置的弹簧测力计的挂钩上;
当物体静止_时,拉力的示数=物体所受的重力。




