今年上半年房地产市场整体表现先扬后抑,一季度在积压需求集中释放以及前期政策效果显现等因素带动下,市场活跃度提升,特别是2-3月,热点城市出现“小阳春”行情,但随着前期积压需求基本释放完毕,二季度,购房者置业情绪快速下滑,房地产政策力度不及预期,市场未能延续回暖态势。6月,5年期以上LPR下调了10BP,对市场情绪产生了一定积极效果,但对新房销售的实质性带动较为有限,全国房地产市场调整压力依然较大。下半年市场能否企稳恢复,“十四五”后半程房地产趋势将如何演化?围绕这些问题,报告形成以下主要结论:
(1)市场供求: 上半年重点100城新建商品住宅销售面积同比增长11%,其中一季度同比增长接近20%,二季度与去年同期基本持平,6月单月同比降幅超20%,市场下行压力加大。从需求特征来看,与去年类似,改善性住房需求仍是上半年市场关键支撑。此外,在房地产销售疲软背景下,房企推盘能力及意愿均偏弱,上半年供给端整体表现弱于销售端,新房库存小幅回落,但仍维持高位,三四线城市去化压力突出。
(2)房价: 5月百城新房价格转跌,二手房价格环比已连跌13个月,房价下跌压力加大。
(3)土地市场: 上半年全国土地市场延续低迷态势,300城住宅用地供求规模同比下降均超三成,降至近十年来同期最低;核心城市优质地块放量,带动楼面价结构性上涨。全国销售承压背景下,房企在核心城市补货意愿增强,局部城市土拍升温,北京、杭州等城市多宗地块竞拍至最高上限,参拍企业数量创新高。上半年地方国资托底乏力,22城中拿地金额占比由上年的42%降至9%,央国企仍是拿地主力,上半年拿地金额占比升至57%。
(4)下半年政策展望: 当前多数城市限制性政策已取消,下半年需要更大力度的托底政策才能遏制住市场下行趋势 。与此同时,5月主要宏观经济指标有所转弱,经济恢复基础尚不稳固,稳地产的重要性更加突出, 随着二季度市场持续转弱,下半年政策加力预期增强 。 因城施策方面,核心一二线城市存在一区一策优化可能;企业端有望继续落实资金支持政策;“保交楼”资金和配套政策亦存在进一步发力空间。
(5)下半年市场展望: 当前购房者置业情绪仍受多个因素影响,其中居民收入预期偏弱、房价下跌预期较强、购房者对期房烂尾的担心等依然是关键,这些因素能否好转以及政策托底力度的大小直接影响着下半年房地产市场走势。中性预期下, 下半年市场恢复仍有波折,销售面积在低基数下或实现小幅增长,全年销售面积与2022年基本持平。
(6)“十四五”展望: 回顾“十四五”前半程,2021-2023年5月,全国商品住宅销售面积合计约31亿平,占到中指此前对“十四五”预测总量的50%,进度基本拉平。市场在经历了“大起大落”后,预计未来两年将逐渐回归常态,年均商品住宅销售规模在12亿平方米左右。

2023年上半年中国房地产市场形势总结
(一)成交规模:上半年市场先升后降,重点100城新房累计销售同比增长11%,二季度市场持续转弱,6月销售面积同比降幅超20%
全国: 根据国家统计局数据,2023年1-5月,全国商品房销售面积为4.6亿平方米,同比下降0.9%,商品房销售额为5.0万亿元,同比增长8.4%,其中商品住宅销售修复相对较快,1-5月销售面积同比小幅增长2.3%,销售额同比增长11.9%。东部地区市场恢复明显好于中部、西部地区,1-5月,东部地区商品房销售面积同比增长5.2%,而中部地区和西部地区销售面积累计同比继续下降。
图:2016年至2023年100个代表城市新建商品住宅上半年月均成交面积及同比走势

数据来源: 中指数据CREIS
图:2019年以来100个代表城市新建商品住宅月度成交面积走势

数据来源: 中指数据CREIS
重点100城:根据中指数据,重点100城新建商品住宅成交活跃度一季度回升、二季度回落,上半年累计成交规模同比增长11%,成交规模为近年来同期较低水平。 据初步统计,2023年上半年,重点100城新建商品住宅月均成交面积约3330万平方米,同比增长11%,近八年中仅高于2022年同期。一季度在积压需求释放以及政策显效等因素带动下,市场活跃度回升,特别是热点城市市场出现“小阳春”行情;二季度,前期积压购房需求基本释放完毕,市场明显降温,4月重点城市商品住宅成交面积环比下降27.9%,5-6月,市场情绪延续回落态势,6月,受去年同期高基数影响,重点城市商品住宅成交面积同比在连续增长4个月后转降,降幅超20%,环比略有增长,绝对规模为2016年以来同期最低水平。
图:2021年以来50个代表城市新建商品住宅周度成交面积走势

数据来源: 中指数据CREIS
从周度成交来看,进入二季度后,重点城市新房市场活跃度持续低迷,6月各周成交规模降至2月以来低位。 4月以来,重点城市商品住宅周度成交面积明显下滑,但在去年同期低基数下,4月各周成交面积同比增幅仍较高,5月各周成交面积同比增速整体收窄,6月市场情绪较为低迷,各周新房成交面积均处在2月以来低位,同比大幅下降。
图:2016至2023年各梯队代表城市商品住宅上半年月均成交面积及同比走势

数据来源: 中指数据CREIS
不同梯队城市来看,上半年各线代表城市新建商品住宅成交面积同比均增长,其中一线城市同比增幅最大,二线、三四线增幅在10%左右,但二季度多数城市市场下行压力加大。
据初步统计,2023上半年, 一线城市 商品住宅成交面积同比增长约25%,其中上海新房成交面积同比增长超100%,一线城市整体增幅较大,主要原因包括:一是去年同期受疫情影响较大,特别是上海,低基数效应显现;二是今年以来北京、上海在强基本面带动下,土拍升温、购房者置业情绪改善,市场活跃度修复相对较好。上半年,二线、三四线代表城市市场情绪修复缓慢,成交面积同比增幅较小。其中 二线代表城市 同比增长约9%左右,济南、南昌等城市在政策优化及核心区供应放量带动下,同比增长超50%,其中济南在年初放开限购政策,市场活跃度明显回升,上半年成交面积回升至近年同期高位; 三四线代表城市 同比增长约13%,扬州、惠州等城市,在上年同期低基数的影响下,成交面积同比增长超50%。
但值得关注的是,上半年各梯队城市成交面积同比增长更多为一季度市场带动,4月以来各城市市场情绪普遍下滑,核心一二线市场调整压力也在增加。二季度一线城市成交面积在低基数下同比增长超30%;二线、三四线代表城市成交面积环比均下降,其中三四线代表城市下降超10%。
图:代表城市商品住宅不同总价段成交套数占比及同比变化

注:北京、上海不含保障房,北京含共有产权房。
数据来源: 中指数据CREIS
需求结构来看,上半年改善性住房需求仍为市场重要支撑,多个城市中高总价段成交套数占比提升。 北京、上海、成都、苏州等城市中高端住宅产品成交套数增长较快,市场保持一定活跃度,其中北京1-5月500-1000万总价段成交套数同比增长41.4%,占比提升近5个百分点,1000万以上住宅成交同比增长亦超40%,而500万以下产品成交套数同比增长6.6%,占比下降7.2个百分点。受低基数影响,东莞250-500万、500万以上总价段的项目成交套数同比增长均超一倍,占比分别提升15.3个、7.3个百分点。
图:2022年以来9个代表城市二手住宅周度成交面积走势

数据来源: 中指数据CREIS
二手房方面,上半年重点城市成交规模大幅提升,其中一季度市场明显升温,进入4月,市场活跃度持续走低,6月底成交规模同比转负。 根据中指数据,2023年1-5月,15个代表城市二手住宅累计成交面积同比增长近70%,绝对规模回升至2019年以来同期高位,仅次于2021年同期。从周度成交来看,进入4月,购房需求释放动能不足,二手房市场逐渐降温,多地二手房挂牌量处于高位,进一步影响了市场情绪,5月起重点城市周度成交套数连续环比回落,6月中下旬成交量同比转负。
图:2021年以来重点15城新房、二手房月度成交同比走势

数据来源: 中指数据CREIS
新房、二手房对比来看,上半年二手房市场活跃度好于新房,二季度市场情绪同步下滑。 一季度,二手房受入学需求集中释放、“带押过户”、一年内换房退个税等多个有利因素带动,市场成交规模恢复明显好于新房。二季度,前期积压需求基本释放完毕,市场持续修复动能不足,新房、二手房市场活跃度均回落,但二手房市场回落相对缓慢,一是上半年由于部分地区新房供应多为改善性产品,刚需购房者分流至二手房市场,形成一定支撑;二是,二手房挂牌量较高,部分业主为加快出售房源主动降价,吸引购房者;除此之外,购房者对于期房烂尾的担心仍在,购买二手房成为部分购房者首选。
(二)供求关系:上半年供给修复偏弱,重点50城批准上市面积与去年同期基本持平,可售库存小幅回落,但仍处高位,三四线出清周期近20个月
全国:房屋新开工面积、施工面积同比降幅扩大。 2023年1-5月,全国房屋新开工面积为4.0亿平方米,同比下降22.6%,降幅较1-4月扩大1.4个百分点。全国房屋施工面积为78.0亿平方米,同比下降6.2%。全国房屋竣工面积为2.8亿平米,同比增幅小幅扩大,同比增长19.6%,较1-4月提高0.8个百分点。
图:2016年至2023年50个代表城市商品住宅上半年月均批准上市面积走势

数据来源: 中指数据CREIS
重点城市:销售尚未企稳叠加近两年企业资金承压、拿地缩量,房企推盘能力及意愿持续偏弱,新房供应规模处在低位。 据初步统计,2023年上半年,重点50城商品住宅月均批准上市面积1708万平方米,与2022年同期基本持平(同口径销售面积同比增长约10%),供给端表现明显不及销售端。其中,一季度重点50城批准上市面积同比增长约12%,二季度伴随着新房销售活跃度回落,房企推售意愿明显不足,重点50城批准上市面积同比下降约8%,6月同比下降约两成。
图:2018年至2023年50个代表城市商品住宅销供比走势

数据来源: 中指数据CREIS
从供求对比来看,上半年重点50城整体表现为供小于求。 据初步统计,2023年上半年,50个代表城市商品住宅月均新增供应约1708万平方米,同期月均成交面积约2198万平方米,销供比为1.29,其中,北京、武汉等城市销供比在1.3以上。
受供给偏弱影响,重点城市短期库存小幅下行,但仍处高位。 截至5月末,50个代表城市商品住宅可售面积环比持续下降,但仍处在近年高位。出清周期方面,截至2023年5月末,按近6个月月均销售面积计算,短期库存出清周期为15.9个月,较2022年末缩短2.2个月,其中三四线代表城市短期库存出清周期为19.5个月,仍高于18个月临界点,短期库存去化仍较大。
(三)价格水平:1-5月百城新房价格保持横盘态势,二手房价格持续下跌
图:2021年以来百城新建住宅、二手住宅价格环比变化

数据来源: 中指数据CREIS
新建住宅方面,2023年1-5月,百城新建住宅价格保持横盘态势。 根据中国房地产指数系统百城价格指数,2023年1-5月百城新建住宅价格累计上涨0.02%,较2022年同期涨幅收窄0.09个百分点。2023年年初,在前期积压需求集中释放带动下,市场信心有所修复,一季度百城新房价格止跌企稳;二季度以来,市场恢复节奏有所放缓,房价上涨动力不足,5月百城新建住宅均价16180元/平方米,环比由涨转跌,跌幅为0.01%。
二手住宅方面,2023年1-5月,百城二手住宅价格持续下跌。 根据中国房地产指数系统百城价格指数,2023年1-5月百城二手住宅价格累计下跌0.57%。具体来看,今年一季度,二手房市场活跃度明显提升,百城二手房价格跌幅快速收窄;二季度后,随着二手房挂牌量持续走高,价格走势承压,环比跌幅逐步扩大。5月,百城二手住宅均价15786元/平方米,环比下跌0.25%,单月环比已连续13个月下跌。
图:2021年以来百城新建住宅、二手住宅价格环比下跌城市数量变化

数据来源: 中指数据CREIS
从涨跌城市个数看, 2023年以来,百城新建住宅、二手住宅价格月度环比下跌城市数量整体呈先降后升态势。3月,百城新建和二手住宅价格环比下跌城市数量分别下降至39个和68个;5月,又分别上升至54个和83个,处于高位水平。
(四)土地供求:300城住宅用地继续缩量,上半年供求面积同比下降均超三成,房企聚焦核心城市补库存,局部城市土拍升温
2023年上半年全国土地市场整体表现仍较为低迷,各地土拍情绪的变化依赖于新房市场能否持续修复。今年以来,全国新房销售冲高回落,二季度市场明显降温,企业信用债发行放缓,多家民企逼近退市,市场信心降至低位。除核心城市土拍保持一定热度外,多数城市土拍未有转暖迹象。
根据中指数据,2023年上半年,全国300城住宅用地供求规模均降至近十年以来同期最低位,同比分别下降33.8%、31.4%。核心区优质地块推出力度不断加大,带动住宅用地成交楼面价延续上涨态势,上半年同比上涨16.4%;房企投资仍仅限于热点城市优质地块,带动热点城市土拍升温,整体溢价率有所改善。
表:2023年上半年全国300城各线城市住宅用地推出和成交同比变化情况(截至6月27日,下同)

数据来源: 中指数据CREIS
上半年各线城市住宅用地供求规模同比均下降,其中三四线城市推出、成交面积降幅均在三成以上。 一线城市整体降幅较大,其中上海、深圳缩量明显,同比降幅均在五成以上,北京降幅超两成,广州下降近一成;二线、三四线城市政府整体推地信心较弱,住宅用地推出面积同比降幅均超三成,其中二线城市成交面积同比降幅较小,三四线城市土地市场进一步承压。
价格方面,2023年以来,为提升房企参拍意愿,多地政府持续加大核心区地块供应力度,叠加企业布局进一步向核心城市聚集,300城住宅用地成交楼面均价同比结构性上涨。 一线城市土地市场热度较高,多宗地块竞拍至地价上限,住宅用地成交楼面均价同比涨幅达21.3%,其中上海、广州成交楼面均价同比涨幅均超三成;二线、三四线住宅用地成交楼面均价同比涨幅在一成左右,其中杭州、成都、苏州、青岛等二线城市均呈不同程度上涨,佛山、徐州等三四线城市成交楼面均价也有较大幅度提升。
图:2016至2023年上半年全国住宅用地流拍和撤牌情况

注:流拍撤牌率=(流拍宗数+撤牌宗数)/(流拍宗数+撤牌宗数+成交宗数)。
数据来源: 中指数据CREIS
流拍撤牌方面,在政府推地谨慎、提前摸排企业参拍意愿、土拍规则趋松及优质地块推出力度加大等因素带动下,全国住宅用地流拍、撤牌数量均下降明显,流拍撤牌率回落至2019年水平。 根据中指数据,2023年上半年,全国住宅用地流拍撤牌823宗,是2018年以来半年度最低水平,流拍撤牌率15.8%,较去年同期下降18.4个百分点,绝对值降至2019年水平。
表:2023年22城住宅用地推出、成交情况(市本级,万平米,截至6月27日)

数据来源: 中指数据CREIS
推出方面,22城住宅用地推地缩量趋势未改。 根据中指数据,截至6月27日,除长春、武汉、济南在低基数下同比保持增长外,其余城市推出面积同比均下降,22城整体推出面积同比下降达39%。究其原因, 新房销售恢复的不确定性直接影响政府推地、企业拿地积极性,今年二季度,新房市场热度持续下降,地方政府推地仍偏谨慎。
成交方面,土地推出缩量、企业投资审慎下,22城住宅用地成交面积下降超三成。 根据中指数据,截至6月27日,22城住宅用地成交面积3377万平方米,同比下降35%。 土拍热度表现来看 ,2023年以来, 房企在核心城市补仓积极,土拍分化现象加剧 ,北京、上海、杭州、合肥地价上限成交占比均在五成以上,北京、杭州部分地块创下近几年土地参拍企业数量记录;广州、青岛、济南、天津、福州核心区地块企业参与度高,而非核心区地块多底价成交,板块间分化明显;无锡、长春成交地块均底价成交,土拍情绪持续低迷。
拿地企业方面,根据中指监测,2023年以来,22城拿地企业仍以央国企为主,地方国资托底乏力,部分城市民企拿地金额占比有所提高。 截至6月27日,22城成交的住宅用地中,地方国资拿地金额仅占9%,较上年大幅下降33.0个百分点,地方国资基本已无力托底;央国企拿地金额占比57%,较2022年明显提升,其中北京、上海、厦门仍以央国企为拿地主力;而杭州、成都、宁波城市民企拿地金额占比有所提升,如杭州民企拿地金额占比在六成以上,5月23日出让9宗地全部为民企摘取,6月9日出让5宗地中4宗为民企;成都更多为当地民企,如诚一投资、四川邦泰置业、乐山海天、嘉禾兴等。
整体来看,2023年以来全国土地市场低迷态势并未改变,仅核心城市土拍热度较高,未来土拍市场能否回温仍有赖于房地产销售端恢复程度。短期来看,全国土地供求缩量趋势或延续,但土拍分化态势或更加明显,预计房企在核心城市补货意愿继续保持较高水平,而销售市场调整压力较大的城市土地市场表现或仍低迷。另外,随着越来越多的企业聚焦在核心城市拿地,这些城市的土拍竞争也将日益激烈,部分企业拿地或向核心城市近郊及优势三线城市适度下沉。
(五)开发投资:1-5月房地产开发投资额同比下降7.2%,降幅连续扩大
图:2014年至2023年5月房地产和住宅累计开发投资及其同比增速

数据来源:国家统计局, 中指数据CREIS
房地产开发投资额同比降幅连续3个月扩大,其中建筑工程投资降幅超10%,是投资主要拖累项。 2023年1-5月,全国房地产开发投资额为4.6万亿元,同比下降7.2%,降幅较1-4月扩大1.0个百分点,连续3个月降幅扩大。其中,住宅开发投资额为3.5万亿元,同比下降6.4%。房地产开发投资各分项中,1-5月建筑工程投资同比下降10.9%,降幅较1-4月扩大0.9个百分点;土地购置费同比下降0.5%,对投资恢复形成拖累。今年以来,竣工端表现持续向好,但短期来看,对投资的支撑作用不明显。
图:2015年以来全国房企到位资金同比增速及2023年1-5月各项资金来源同比增速对比

数据来源:国家统计局, 中指数据CREIS
今年1-5月房企到位资金同比持续下降,企业资金压力仍较大,其中定金及预收款、个人按揭*款贷**实现同比增长。 2023年1-5月,房地产开发企业到位资金为5.6万亿元,同比下降6.6%,同比降幅较1-4月小幅扩大0.2个百分点。其中,国内*款贷**为0.7万亿元,同比下降10.5%,占到位资金的比重为12.8%。自筹资金为1.6万亿元,同比下降21.6%,占比为29.1%。定金及预收款为2.0万亿元,同比增长4.4%,占到位资金的比重为35.5%。个人按揭*款贷**为1.0万亿元,同比增长6.5%,占到位资金的比重为18.5%。

2023年中国房地产市场趋势展望
(一)经济及政策环境:经济下行压力仍较大,下半年稳经济政策有待落实,热点城市楼市存在政策优化空间
宏观经济方面 ,5月,我国宏观经济主要指标均转弱,出口超预期下滑,投资、消费恢复动力不足,经济恢复向好基础不牢。短期来看,海外主要经济体仍处在加息通道,全球经济增长乏力,外需偏弱下,我国出口短期下行压力依然较大,叠加国内居民、企业端资产负债表修复需要时间,内需有待进一步被激活,当前我国经济稳步恢复仍面临诸多挑战。6月初央行提出“加强逆周期调节”,16日国常会指出,“必须采取更加有力的措施,增强发展动能,优化经济结构,推动经济持续回升向好。会议围绕加大宏观政策调控力度、着力扩大有效需求、做强做优实体经济、防范化解重点领域风险等四个方面,研究提出了一批政策措施”,20日,1年期和5年期以上LPR均下调10个基点,逆周期调节举措加快跟进,下半年稳经济政策有望逐渐落地,进而推动经济稳步增长。
房地产政策方面 ,2023年年初,中央明确房地产行业支柱地位,防风险、促需求成为行业政策主题。从定调上来看,年初《求是》杂志发表了习*平近**总书记的文章,强调了房地产行业在国民经济中的重要地位;3月*会两**政府工作报告亦强调“有效防范化解优质头部房企风险”“加强住房保障体系建设”“支持刚性和改善性住房需求”;4月28日中央政治局会议召开,房地产方面的关键词依然延续了之前提法,如“房住不炒”“因城施策”“支持刚性和改善性住房需求”“保交楼”“房地产业发展新模式”等。
从具体举措上来看,一方面,年初央行明确四项行动支持优质房企,证监会启动不动产私募投资基金试点,进一步加大房企资金支持力度;另一方面,需求端更加强调“精准施策”,侧重降低购房成本。央行、银保监会建立首套住房*款贷**利率政策动态调整机制,结合房价变化及时动态调整首套房贷利率;自然资源部、银保监会要求常态化开展“带押过户”服务;住建部、市场监管总局要求房地产经纪机构合理降低住房买卖和租赁经纪服务费用。但从效果上来看,“带押过户”、降低中介费政策落地效果不及预期,对市场带动作用不明显,短期仍需要进一步细化落实。
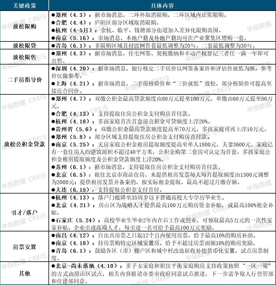
图:2022年以来各地因城施策频次

表:2023年上半年主要政策类型出台频次对比

资料来源:中指研究院综合整理
地方层面, 上半年各地政策仍保持宽松趋势,从政策调控节奏来看,一季度政策出台节奏相对稳定,但5月以来各地政策出台频次减少,部分二线城市政策优化力度增强。根据中指监测,2023年上半年全国有超百省市(县)出台政策超300条,公积金支持政策、购房补贴是各地因城施策的主要手段,部分城市涉及优化限购政策、降低首付比例及房贷利率、优化预售资金监管等方面。上半年,已有超40城首套房贷利率下限降至4%以下。
表:2023年二季度部分一二线城市 “因城施策”主要举措

资料来源:中指研究院综合整理
整体来看,上半年房地产政策环境仍处于宽松期,一季度中央、监管部门频繁表态并落地具体举措“防风险”“促需求”,各地政策出台频次亦保持稳定。二季度以来,各地政策频次明显减少。
当前多数城市房地产调控政策已基本取消,下半年需要更大力度的托底政策才能遏制住市场下行趋势,随着二季度市场持续转弱,下半年政策加力预期增强。短期来看,预计需求端政策仍将降低购房门槛和购房成本放在首位,核心一二线城市政策有望适度纠偏,“一区一策”、结合生育政策等或是重要方向,如信贷方面优化“认房又认贷”、降低首付比例、降低房贷利率等,针对改善性住房需求的信贷政策有望加力。此外,优化限购范围、降低交易税费等也存在较大空间,“房票”安置或成为更多城市支持房地产市场发展的举措之一。企业端政策仍将侧重缓解房地产企业的资金压力、防控风险上,对房企的金融支持措施有望继续落地。另外,“保交楼”资金和配套举措也有望进一步跟进,稳定市场预期。
(二)市场趋势:下半年市场恢复仍有波折,全年销售面积或与2022年基本持平
2023年初,全国房地产市场以“小阳春”开局,一季度商品房销售面积同比降幅明显收窄,销售额同比实现正增长,特别是热点城市,在前期积压需求释放、政策效果显现以及自身周期性修复的带动下,市场活跃度明显提升。但4月以来,房地产市场恢复行情未能持续,购房者置业情绪快速下滑,1-5月,国家统计局数据显示,全国商品房销售面积同比下降0.9%,降幅较上月扩大,销售额同比增速收窄,开发投资额和新开工面积同比降幅均扩大,房地产供求两端均走弱。6月,高基数效应显现,全国房地产各指标同比大概率下降,房地产市场调整压力加大。
表:2023年全国房地产市场主要指标预测结果

数据来源:国家统计局,中指研究院测算
图:2011年以来全国商品房上下半年销售面积同比增速

数据来源:国家统计局, 中指数据CREIS
中性预期下,下半年商品房销售面积缓慢修复,全年销售面积与去年基本持平,乐观预期下,全年销售面积小幅增长。 随着前期积压需求的快速释放完成,二季度以来,全国房地产市场明显降温,购房者观望情绪加重。6月,5年期以上LPR下调10个基点,释放积极信号,但当前购房者置业情绪仍受多个因素影响,其中居民收入预期偏弱、房价下跌预期较强、购房者对期房烂尾的担心仍较明显等依然是关键影响因素,这些因素能否好转以及政策优化力度的大小直接影响着下半年房地产市场走势。
乐观情形下 ,货币政策逆周期调节力度持续加强,稳经济举措加快落地,宏观经济向好带动下,居民收入预期好转。同时,房地产托底政策加力,提振房地产市场信心,在此带动下,下半年房价下跌预期有所修复,购房者置业情绪逐渐好转,带动商品房销售面积企稳复苏,全年销售面积同比小幅增长。
中性情形下 ,下半年稳经济一批政策继续落实推进,房地产政策维持当前节奏,购房者置业情绪缓慢修复,在此情况下,下半年房地产市场恢复仍有波折,预计全年销售面积与2022年基本持平。
悲观情形下 ,经济下行压力较大,房地产调控政策优化不及预期,房价下跌预期增强,房企资金压力不减影响下,房企风险、城投风险等继续上升,或进一步扰动市场预期,购房者置业情绪延续下滑态势,导致下半年商品房销售面积同比下降,全年商品房销售面积不及2022年。
图:2019年以来一线城市新房和二手房成交面积走势

数据来源:各地房管局, 中指数据CREIS
分梯队来看,一线城市全年新房成交规模或保持在高位,京沪下半年市场有望保持一定活跃度,广深市场短期恢复节奏或较慢。 2022年4月以来,房地产市场降温,购房者置业观望情绪加重,下半年在去年同期高基数效应逐渐显现下,一线城市新房成交规模同比或波动调整,二手房挂牌量处于高位预计也将继续影响二手房市场情绪,进而影响新房置业预期。随着市场调整压力的增加,一线城市微调政策的可能性也在提升,若政策优化调整,一线城市市场活跃度有望好转,特别是北京、上海新房市场成交规模或保持在高位。
预计核心二线继续放松调控政策,市场活跃度有望保持,普通二线以及三四线城市市场恢复需要更长时间。 6月初,青岛放松调控政策,内容涉及降低首付比例、缩短限售年限、鼓励货币化安置等方面,政策出台后,购房者置业情绪好转,房地产市场活跃度提升。短期来看,在全国房地产市场情绪低迷的情况下,核心二线城市政策优化预期持续强化,成都、杭州、西安、长沙等城市政策优化空间仍较大,调控政策继续放松也将为这部分城市新房成交规模的提升带来阶段性成效,从而对二线城市整体市场形成一定支撑。
多数普通二线和三四线城市 房地产调控政策已基本放开,政策端给予市场的支撑力度偏弱,叠加多数城市库存量较大,房价下跌预期仍较强,各城市房地产市场的修复依赖于宏观基本面的修复节奏,在居民收入预期未见明显好转的情况下,多数城市房地产市场短期调整态势难改,市场恢复需要更长时间。其中人口支撑度较强、产业具备活力的城市,如部分中西部省会以及东部核心城市群内部优势三四线城市,下半年市场有望逐渐企稳。
供给端来看,去年同期低基数效应下,下半年新开工面积同比降幅或逐渐缩小,但新房销售修复缓慢或导致新开工难有明显改善。 2022年下半年月均新开工面积在9000万平方米左右,低基数下,今年下半年新开工面积同比降幅或逐渐收窄,但当前购房者置业情绪较弱,房地产市场销售表现较为低迷,预计下半年市场修复节奏缓慢,企业开工积极性或难有明显改善。
近两个月全国商品房待售面积环比小幅下滑,但整体仍处在2017年下半年以来的较高水平,或一定程度影响企业开工节奏。除此之外,过去两年土地大规模缩量、地方平台拿地开工入市率低、当前企业资金压力较大等也进一步影响着企业的开工意愿和能力。 整体来看,下半年新开工面积同比增速或阶段性好转,但在多个不利因素影响下,企业开工积极性整体仍较弱,预计全年房屋新开工面积下降趋势将延续,同比降幅或在10%左右。
图:2020年以来全国房屋竣工面积与新开工、建筑工程投资单月同比变化

数据来源:各地房管局, 中指数据CREIS
预计下半年竣工进一步改善对投资形成一定支撑,叠加去年同期低基数效应,投资额同比降幅将收窄,全年下降态势或延续。 下半年,“保交楼”资金有望进一步落地,预计竣工表现继续好转,或对整体开发投资形成一定支撑;但新开工节奏较慢、土地市场低迷态势不改、企业资金压力不减等因素,或继续影响开发投资表现,在去年同期低基数效应下(去年下半年月均开发投资额略超1万亿元),下半年开发投资额同比降幅或逐渐收窄,甚至与去年同期持平,但全年同比下降态势较难改变。
(三)“十四五”中期复盘:市场“大起大落”后,后半程有望逐渐回归常态
2023年是全面贯彻*党**的二十大精神的开局之年,也是“十四五”规划承上启下之年。回顾“十四五”前半程,我国经济经受了国内外多重超预期因素冲击,持续面临需求收缩、供给冲击、预期转弱三重压力,经济发展正从中高速增长进入高质量发展阶段。就房地产行业而言,近两年,在长期转型和周期波动交织下,市场经历了“大起大落”,与过去几个周期相比,市场震荡幅度明显增加,市场下行时间也更长。
图:2015年以来全国商品房销售面积及“十四五”测算面积对比

数据来源:各地房管局, 中指数据CREIS
此前在2020年末,中指研究院从自住需求角度考量,根据三类住房需求,即新增城镇人口带来的城镇化住房需求、生活条件提升推动的住房改善需求和因*迁拆**改造带来的住房需求,测算“十四五”时期全国城镇住房需求总量将达87.6~91.5亿平方米,以70%的商品化比例测算,“十四五”全国商品住宅销售面积约61.4~64.1亿平方米,较2020年年均下降6.3%~7.7%(中间值6.95%)。
从市场实际发展情况来看,根据国家统计局数据,2021-2023年5月,全国商品住宅销售面积合计约31亿平,占“十四五”预测总量50%,进度基本拉平。市场在经历了“大起大落”后, 预计“十四五”后半程,市场将逐渐回归常态 。若剔除2021年商品住宅销售的15.7亿平方米和2022年的11.5亿平方米,2023-2025年商品住宅销售规模年均在12亿平方米左右,年均增速处于-0.1%~3.7%之间。

2023年房企经营策略建议
销售方面,TOP100房企1-5月销售额增长8.4%,但增速放缓。 2023年1-5月,TOP100房企销售总额为29661.0亿元,同比增长8.4%,增幅相比上月下降4.4个百分点。其中,头部企业销售增速较高,TOP10房企、TOP11-30房企销售额平均同比分别增长16.4%、13.1%,TOP31-50房企、TOP51-100房企销售额平均同比分别下降2.8%、6.9%。 企业集中度上升,市场分化加剧。 TOP100企业中,央国企市场份额占比达51.0%,较去年提升7.7个百分点,而民企、混合所有制市场份额继续回落,较去年分别下降6.8、0.8个百分点。
图:2021年至2023年1-5月TOP100房企销售额均值及增速情况

数据来源: 中指数据CREIS
拿地方面,TOP100房企拿地金额同比降幅进一步收窄,央国企仍为主力。 2023年1-5月,TOP100企业拿地总额4290亿元,拿地规模同比下降8.4%,降幅较上月收窄4.75个百分点。TOP100门槛值为13亿元,与上年同期基本持平。其中,前50家企业中一半以上企业为央企或国企,前100家企业中超六成为央企或国企。
拿地销售比方面,50家代表企业1-5月拿地销售比为14.6%,较去年全年下滑明显(2022年拿地销售比22.5%),较去年同期下降4.2个百分点。2023年以来虽然核心城市土拍热度较高,但房企整体投资更趋审慎,拿地销售比继续下降。从民营房企拿地情况来看,上市民营房企中,今年以来仅个别企业还在拿地,绝大部分停止拿地。
表:2021-2023年5月A+H股上市民营房企拿地企业数量

数据来源: 中指数据CREIS
今年以来,民营房企拿地也出现新变化。 目前仍在拿地的民营企业大体分为几类,第一类是千亿以上的大型房地产企业,如滨江集团仍保持一定拿地规模;第二类是多元化实业企业着力发展已有的房地产业务如伟星、亚伦房地产等;第三类是地方性中小房地产企业,如坤和集团、杭州椿实置业、国泰世纪、建杭置业等;第四类是部分主业非房地产的企业拿地为主业服务,如主题公园建设运营企业长隆集团与华润在广州长隆度假区附近拿地,以更好的联动业务发展。另外,从区域来看,浙江、江苏和广东等区域房地产需求支撑度相对较强,这些民营经济发达地区的中小民营房企仍有拿地动作。
融资方面,融资规模同比持续下降,其中信用债降幅明显。 2023年1-5月房地产企业非银融资总额为3146.2亿元,同比下降16.7%,5月,融资总额同环比均下降,降幅较上月进一步扩大。从融资结构来看,2023年1-5月,房地产行业信用债融资1947.2亿元,同比下降4.5%;海外债发行110.7亿元,同比下降22.5%;信托融资182.8亿元,同比下降65.4%;ABS融资905.5亿元,同比下降15.2%。
值得关注的是, 根据中指监测,截至6月26日,A+H股中35家上市民营房企逼近退市。 房企退市主要源于盈利能力较差,而房地产市场的周期性波动对企业的盈利能力有较大影响。民营上市房企批量退市,将对房地产发展信心造成一定冲击,房企经营面临更大的挑战。
整体来看,2023年上半年,房企销售业绩略有好转,但近两个月购房者置业情绪快速下滑,房地产市场调整压力加大,企业资金回笼压力亦在提升,叠加企业非银融资改善并不明显,年内债务余额较高,企业资金压力不减。在此背景下,第一,房企需要加大营销力度,积极回笼资金,特别是在基本面相对较好且政策存在优化预期的城市,应把握政策窗口期积极营销。第二,当前购房者置业愈发理性,也更加看重房企品牌、产品力、交付力等,因此企业只有提升自身综合实力,才能赢得购房者口碑。第三,核心城市优质地块土拍竞争加大,企业投资也可在审慎研判前提下适度关注二线近郊或热点三四线城市地块。除此之外,伴随着行业进入新的发展阶段,房企积极探索新的发展模式,拓展代建业务、提升服务能力等将有利于提升市场占有率,掌握市场主导权。