2023各地高考成绩陆续可查
紧随其后的是志愿填报
目前
大部分省份高考志愿填报时间已确定
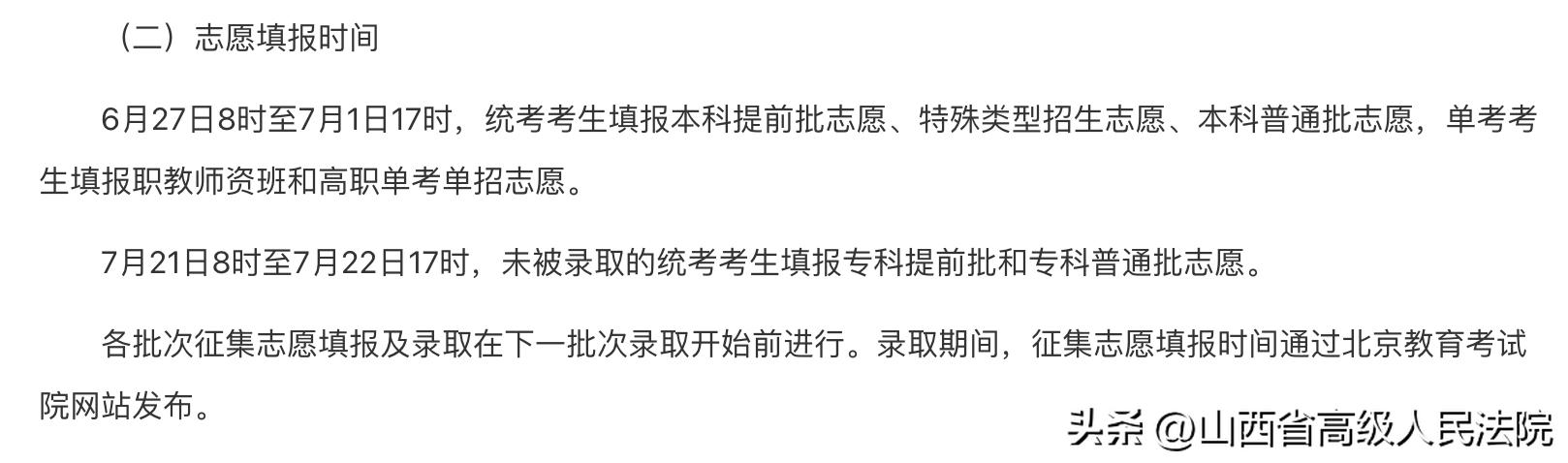
北京

天津

河北

山西

内蒙古



辽宁

吉林

黑龙江

上海

江苏

浙江

江西

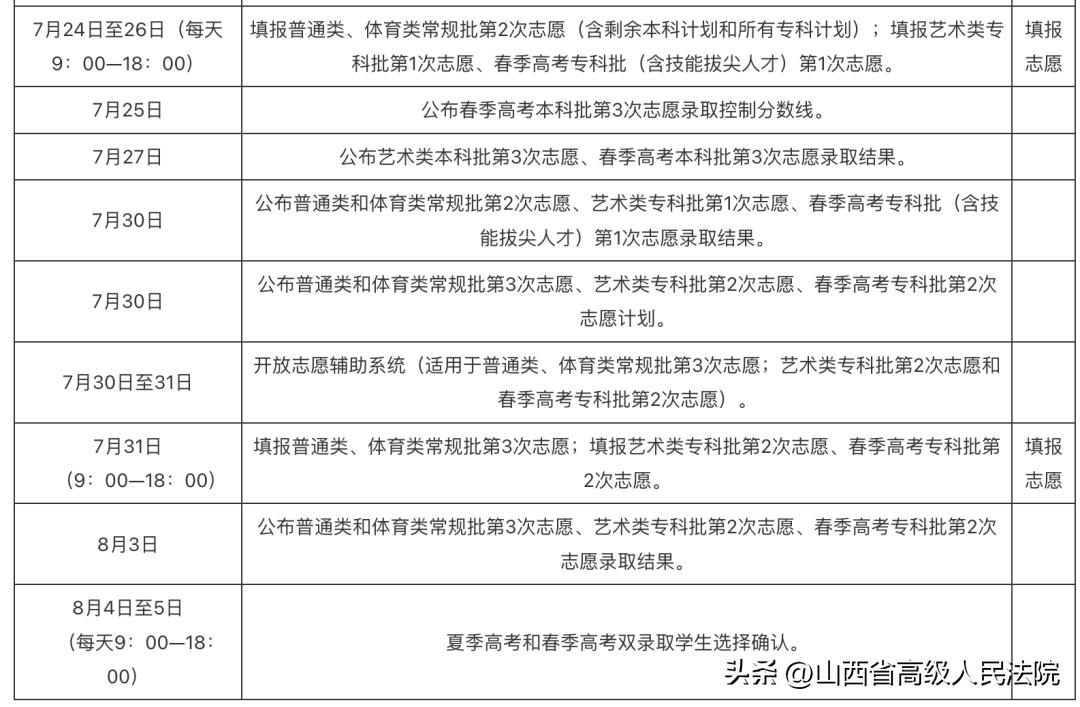
山东



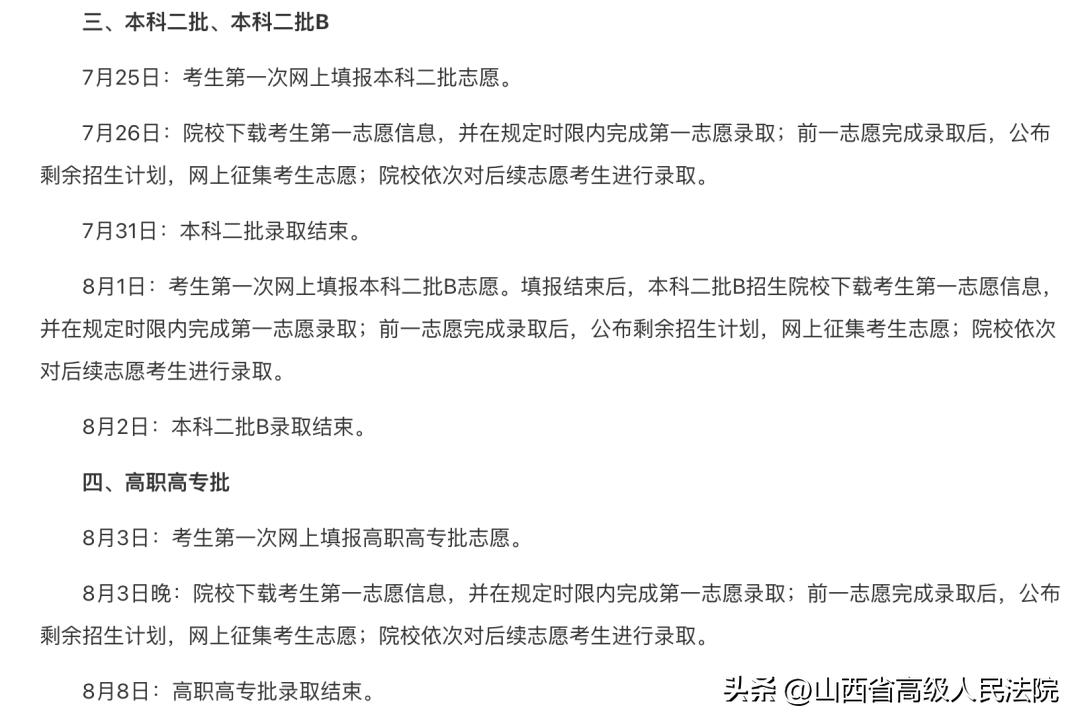
河南

湖北

湖南

广西

海南


重庆

四川

贵州
2023年高考网上正式填报志愿时间:6月27日00:00至6月30日18:00,6月30日18:00网上填报志愿系统将自动关闭。
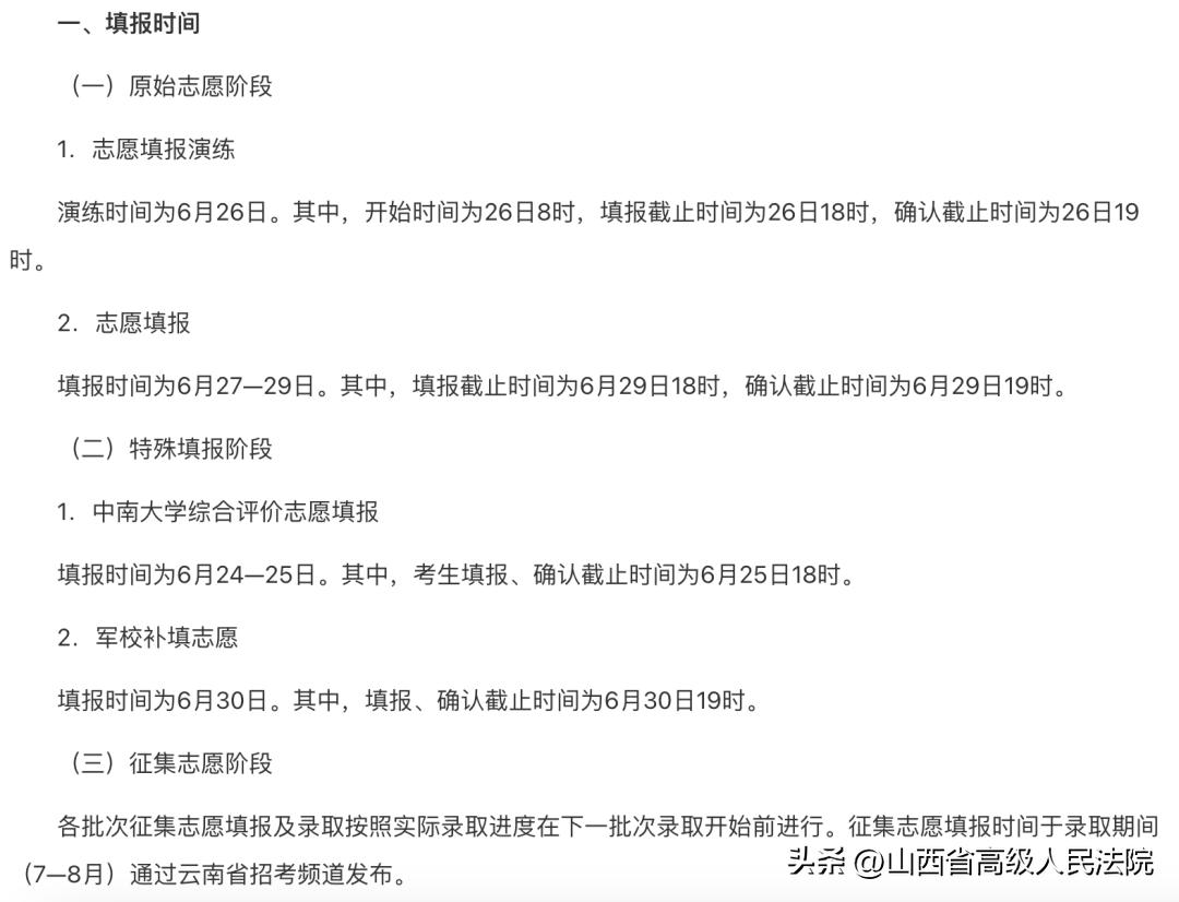
云南

陕西

甘肃

宁夏

*疆新**
2023年普通高考网上填报志愿系统拟于6月25日12时正式开通。
本科提前批次志愿填报截止时间:7月2日18时;其他批次志愿填报截止时间:7月4日18时。录取期间,从本科一批次征集志愿时起,考生可在征集志愿时间填报并修改后续批次志愿。
那么,考生在填报志愿前
需要注意哪些问题?
哪些事情是务必要搞清楚的呢?










来源:中国教育报 综合自 | 阳光高考信息平台