10月22日,二十大胜利闭幕,本届大会报告中两次提到“供应链”,两次都以安全为重,供应链安全性已被提升到了新的高度。
去年底成立的中国物流集团定位 “ 综合物流服务商和全球供应链组织者 ” ,同为物流“国家队”的中国外运,主营业务同样为 “综合物流与供应链集成服务” 。

同是物流“国家队”存在诸多业务重合。中国物流集团阵容豪华,中外运历史悠久,都曾在中国物流市场多个领域位居第一。代表中国物流市场冲击全球,谁将成为真正的“央企物流一哥”?
掌链本期就对两个物流“国家队”的优势、资源带来分析。
一、中国外运强在哪?
2015年,中外运长航集团被整体并入招商局集团,成为资产规模 超过7000亿元的超级央企 ,超过两大航运企业 中远集团与中海集团5000亿元 的资产合并。

与中远与中海整合不同,中外运长航集团是作为招商局集团旗下全资子公司,中国外运长航集团不再作为国资委直接监管企业,虽然整合后中外运长航集团与招商局物流整合成为中国最大的综合物流企业,但身份降了一格。
降格整合或反映了国资委对中外运集团与中国长江航运集团当年整合却没有发挥整合效应的无声批评。而中国物流集团的成立,成为国资委阵营中唯一一个以综合物流为主业的一级央企,与招商局集团并列。
作为央企中最大的综合物流企业,中国外运是进一步突围还是……?拿什么突围?

1.强在货代物流
2022年4月,物流业权威杂志《Transport Topics》发布了全球海运、空运货代50强榜单。
在海运货代榜单中,中外运以375万TEU排名第2,中国物流集团旗下华贸物流以102.1万TEU排名11。
空运货代榜单中,中外运以货物量53.2万吨排名第11,中国物流集团旗下华贸物流以货物量39.8万吨排名11。
铁路货代方面,根据中外运发布的报告,2021年铁路代理32.8万标准箱,华贸物流在铁路物流方面与中铁物流进行混改后成立华贸铁路运营管理有限公司,接管了中欧班列资源,但具体数据并未披露。

2.强在内河水运
中国外运拥有最大内河航运长航集团,2021年12月长航干散货年货运量首次突破1亿吨大关,长航集团也成为长江流域首家干散货年货运量突破亿吨的航运企业。
此外,中国外运在今年6月接受调研时表示,将把东南亚作为海外布局的重点。在以国内大循环为主体、国内国际双循环相互促进的新发展格局下,中外运国内有最大的内河航运集团,国外重点开拓东南亚市场在河内、近洋极具优势。
对比中国物流集团,其海运物流仍是依赖于华贸物流在国内多式联运上,以亚欧铁路为主线,长江内支线运输为辅助。
3.强在综合物流
根据8月24日,中国物流与采购联合会对外公布的《2022中国物流企业50强》榜单,中国外运以12434553万元名列榜单第4。
中国物流集团旗下中国物资储运集团有限公司虽名列第5、中铁物资集团有限公司名列第8,但 其物流业务收入分别为7645000万元和5309188万元,把两者相加略超越中国外运物流业务收入 。
近年来,中国外运陆续在“一带一路”地区布局网点,已在东南亚地区实现了全覆盖,并在中亚、俄罗斯、中东、非洲、美国、日韩、澳新、巴西布局,特别是2020年收购了欧洲KLG集团,把公司网点和服务能力延伸到欧洲地区。
4.强在供应链服务
从2011年开始中国外运就已经形成了自身完整的供应链管理系统,率先开展了“一站式供应链管理服务”。
中国外运在2017年提出了“打造世界一流的智慧物流平台企业”的战略目标,全年以“十三五”规划为主线,深化整合物流业务与区域一体化,不断推动业务转型、完善物流网络。
随后在中国外运合并外运发展后,供应链效率进一步提高,中国外运的存货周转率从2019年的374.70上升到2020 年的768.80,其间的上升幅度非常大[1]。
二、中国物流集团强在哪?
作为国务院国资委首个以物流命名,并以综合物流为主业的中央企业,“中国物流集团”这六个字是金字招牌,但也是空前的压力包袱。中国物流不只是内胜中国外运等国内物流企业,更要外胜国际物流巨头。但中凭什么?优势在哪?

1.强在仓储物流
2022年7月28日,中国物流集团资产管理有限公司宣布正式成立,剑指中国最大物流地产商,而不只是沿袭中储股份作为最大国有物流地产商的角色。
新成立的中国物流资管公司并非重新注册新公司,而是由由原中铁物总投资有限公司更名新设。经营范围覆盖“资产经营与管理、资产处置、重组,土地资源开发利用,物业管理,投资活动,规划设计管理、工程管理服务,房地产租赁和咨询策划服务”,可以判断是一个综合性物流地产商。
中国物流集团经营网点遍布国内30个省(市、区)及海外五大洲,拥有 土地面积2426万平方米、库房495万平方米、料场356万平方米 ;拥有铁路专用线120条、期货交割仓库42座;整合社会公路货运车辆近300万辆;国际班列纵横亚欧大陆,在国际物流市场具有较强竞争优势。
对比中国外运的仓储服务,在总主营业务收入中只占很小的一部分,中国外运经营仓库面积达600万平方米,拥有堆场面积400万平方米,铁路专用线42公里,自营海外网络81家,国际代理网络四百余家。

2.强在大宗商品物流
从物流业务横断面分析,中国物流集团的主业仍是传统物流,如大宗钢铁、矿砂、铁路物资供应、部分产业的原材料物流等,其货运量和营业收入的增长依赖于部分装备制造业、房地产和铁路的发展,和中国经济总体发展水平和产业结构周期性变化具有高度相关性。
旗下中国铁物,业务涵盖轨道交通建设和运营维护的各个环节,围绕油料油品、轨道线路、装备物资、工程服务、工业制造、大宗商品等领域,提供物资供应、生产制造等一体化综合服务,是轨道交通产业链供应链的重要组成部分。
中储股份,业务涵盖智慧仓储、智慧运输、大宗商品供应链、消费品物流、工程物流、期货交割库、物流科技等领域。
3.潜力国际快递
10月5日,中国物流集团国际速递供应链管理有限公司正式落地正郑州,进军国际快递业务离不开航空运力的支持,在航空运力建设方面中国物流集团先行一步。
在8月19日,华贸物流与嘉诚国际宣布拟合资设立航空公司,暂定名为广东华贸嘉诚国际航空有限公司。中国物流集团总经理廖家生曾表示,集团希望能获取航空货运牌照等特许资质。此次成立合资公司,华贸物流有望成为继京东物流后,今年第二个获取航空货运牌照的物流企业。

华贸嘉诚国际航空计划正式运营以后,3年内拥有飞机预计12架,其中3架宽体货机,6年内预计拥有20-25架飞机, 9年内(2032年)机队规模预计达到50架,完成10个基地的建设 ,成长为一个中型货运航空公司。
此外,在今年2、3月份华贸物流分别与中国邮政速递和东航物流分别签订战略合作协议。
对比中外运来说,中国外运没有组建自己的航空公司,但在最近中国外运与海航航空达成战略合作,同样在加强自己的航空运输力量。空运发展关键在快递和高附加值物流。
改革开放初期,中国外运曾是唯一一家对外的物流企业,当时国际四大快递UPS、Fedex、*NTT**、DHL都以中国外运为跳板进军中国,但 随着中国物流市场开放,UPS、Fedex、*NTT**三家撇开中国外运单飞 ,中国外运在国际快递市场起了个大早,却落了个空壳。
三、两个国家队的竞争
在中国物流集团的股权分布中可以看出,招商局集团有4.9%的股权。但中国物流与中国外运未来仍是以竞争为主。
1.综合物流+供应链集成
在中国物流集团公布的五大业务集群中第一大集群是综合物流服务集群,第二大集群是供应链集成服务集群,明显与中国外运产生存在竞争关系。
在招商局与中外运进行重组之后,中国外运成为中国最大的综合货代企业,而中国物流集团旗下华贸物流也拥有同样的货代基因。
此外在航空运输领域,中国外运与海航航空达成战略合作,中国物流集团同样也在不断布局航空货运领域。
在海运方面,中国外运拥有最大内河航运长航集团,中国物流集团则拥有中远海运集团的加持。

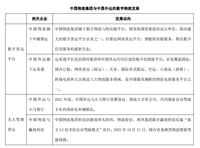
2.数字化物流与供应链服务
中国外运在2017年提出了“打造世界一流的智慧物流平台企业”的战略目标, 中国物流集团“十四五”规划的“12345”发展战略框架,明确提出构建两大基础网络即包括“物流数字网络”。
据中国外运董事会秘书李世础称“2020年, 中国外运全面启动数字化转型,设立数字化转型办公室,以智慧物流助力质效提升” 。

中国外运旗下的运易通平台是以在线服务为特征的服务方式和分布式资源共享为特征的服务组织模式来提升物流体验,连接各方资源形成在线网络,形成了包括全场景的物流在线服务、物流订单作业流转和数据交换三个层面的物流数字化的基础设施。
中国物流集团旗下中储智运以“ 智运”网络货运平台为核心构建了“智链〞供应链服务平台和“智信”数字信用服务平台 ,从而形成物流服务、数据服务、金融服务、技术服务四大板块构成的“数字物流与供应链生态圈”。

目前,中储智运拥有300多万专业运力和23000多家货主企业会员,全年货运量超2.8亿吨,交易额超300亿元,业务覆盖458个城市及39000+条运输线路。
[1] 李军, 《供应链金融在中国外运的高效运作与风险管理研究》, 硕士,东南大学, 2015.
[2] 卢晔晴, 《中国外运换股吸收合并外运发展的动因及绩效研究》, 硕士,河北师范大学, 2022.
作者:李煜 冰河