
文章来源:中考数学
数学大师
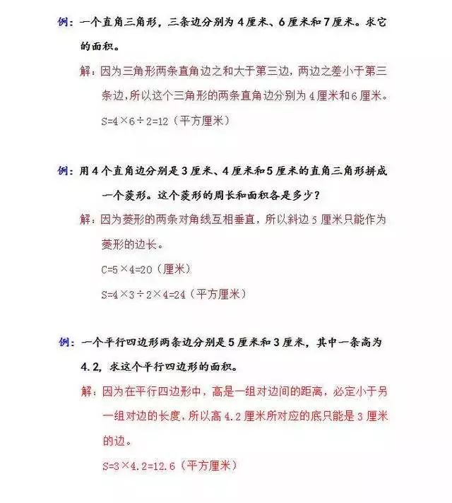
几何图形是数学考试中必考的内容,所占分值比重很大,所以如何正确解答几何试题便显得尤为重要。
大师君今天就为大家找到一份关于几何图形解法的资料,希望能帮助各位同学。
01分割法

02添加辅助线法

03倍比法

04割补平移法

05等量代换法

06等腰直角三角形法

07扩倍、缩倍法

08代数法

09外高法

10概念法

数学大师

文章来源:中考数学
数学大师
几何图形是数学考试中必考的内容,所占分值比重很大,所以如何正确解答几何试题便显得尤为重要。
大师君今天就为大家找到一份关于几何图形解法的资料,希望能帮助各位同学。










数学大师