2023*队军**文职面试越来越近,面试在*队军**文职招考过程中占有重要地位,红师教育团队研究了*队军**文职面试的组织形式和面试流程,对大量文职面试试题进行了解剖分析,与公务员结构化面试进行了比较研究。 中国解放军陆军步兵学院教授、红师教育创始人范进忠首次提出模块化面试的理论,并将*队军**文职面试属于模块化面试。
*队军**文职人员面试工作是中央军委文职主管部门依据军事人才学理论制定并实施的考评活动。与公务员招聘面试工作相比,*队军**文职人员的面试在 组织流程、面试内容、面试形式、评委组成等 多个方面都明显不同,具有鲜明的部队特色。红师教育对*队军**文职人员面试工作的形式、流程、考试题型、注意事项等再次进行了系统、全面、认真的研究分析和梳理完善,今天为大家介绍下*队军**文职面试的考情以及详细分析。

*队军**文职面试考情

01
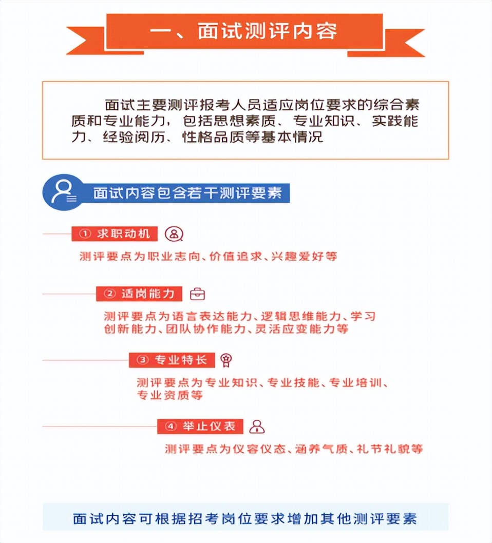
*队军**文职面试测评的内容

*队军**文职面试主要从四个方面进行测评:一是 求职动机 ;二是 适岗能力 ;三是 专业特长 ;四是 举止仪表 。
02
*队军**文职面试测评的方法

*队军**文职面试工作是由各招聘单位自行组织实施的。从近年面试情况看, 各兵种部队的题量不完全一样 。考题类型的差异一般包括三种情况。
一是可进行实操考核的专业技术岗 ,如教师岗位、医护岗位、艺术类岗位,一般考试三道题,第一题是自我认知,第二题是*队军**通识能力,第三题是实际操作。
二是科研类岗位 ,一般考五题,每题20分。战略支援部队的各招聘单位常用这种题量。其中,第一题是自我认知,第二题是*队军**通识能力,第三至五题是专业知识问答。
三是管理类岗位 ,一般考试三题,第一题为自我认知,第二题为*队军**通识能力,第三题为专业知识和技能,主要考核业务情景处置。
03
*队军**文职面试组织实施
(一)面试时间。 一般来说,文职面试总时间在 20分钟左右 ,包括读题和考生思考时间。也有答题不到20分钟的,主考官可依据考生答题情况和考场需要灵活掌握。如果出现考官宣布考试提前结束的情况,考生也不必慌张,要相信自己的临场发挥,要相信主考官的综合判断,不做任何臆测和非议,静候结果即可。
(二)面试题库。 各兵种部队招聘单位都建立了自己的面试题库,都注重突出 部队特色、军种特色、岗位特色 ,应该说是个性鲜明、各具特色,而且每年度都会依据形势和需要修订、补充题库。 红师教育组织退役专家和历年考生回忆题,汇总形成了自己的*队军**文职仿真面试题库,可以便捷地、有针对性地提供给考生,帮助考生精准备考。

(三)面试考官。 *队军**文职招聘面试的考官,一般由 5~7人 组成。考官多数为内部专业人员,也有单位从需要出发,向其他部队单位或地方外聘考官的情况。

(四)面试考场设置。 *队军**文职面试考场设置,通常如下图所示:

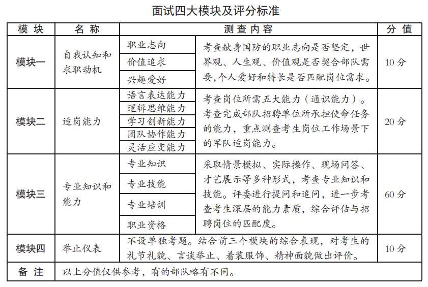
(五)面试题型及分值占比。 一般情况下,招聘单位都是按照 四个模块 进行考核,大部分单位是按照下表分配分值,也有的单位略有差别。下表由红师教育根据近年全军面试考情整理而成。

(六)面试中的实操。 在*队军**文职面试工作中,招聘单位特别注重考生的实际工作能力,通常会将情景模拟和实际操作考核作为面试考核的重点。 比如,管理岗位注重考核考生的灵活应变能力;专业技术岗位重点考核试讲、说课;医护类岗位重点考核护理操作;文体类岗位重点考核才艺展示等。

04
*队军**文职面试成绩在总成绩中的占比
*队军**文职考试的公共科目、专业科目和面试成绩满分均为 100分 ,总成绩按百分制折算。其中,公共科目、专业科目、面试成绩分别占 30%、30%、40%。各科目成绩和总成绩可保留到小数点后两位。

*队军**文职面试考情特色

1.注重献身国防思想基础的考核。 *队军**文职人员是*队军**的重要组成部分,在日常工作中,很多文职人员工作在极其重要的*队军**工作岗位上,掌握了很多核心技术和核心机密。因此*队军**招聘社会人才首先看重的是思想素质,包括入职动机是否端正,献身国防的理想信念是否牢固,政治思想素质是否过硬等。
2.注重军事特色知识的考核。 *队军**文职面试的题目大多来自基层部队,来自文职人员日常工作和生活中的常见问题,带有明显的*队军**烙印。*队军**文职题目与各招聘单位的职能使命紧紧相连,与招聘岗位的职责任务密切相关。
3.注重实际操作能力考核。 文职人员面试工作,一般采取现场答辩、授课试讲、器械操作、能力测验等方式进行,凡是能进行实际操作的考核,要到实地、用实物、搞实操、见实招。
*队军**文职人员模块化面试的上述特点,决定了其与公务员面试完全不同。公务员考试是开放性回答问题,而*队军**文职面试主要考察被面试者的专业知识和技能,考察测评更加全面、深入、具体、准确。