(报告出品方/作者:兴业证券,李阳、杨尚东)
1、公司概况:“传媒+通信”双轮驱动,产业链边界持续延伸
1.1、公司简介:“终端平台+内容应用”,生态布局渐趋完善
公司成立于 2002 年 11 月,于 2016 年 12 月在创业板上市。公司目前的主营业务 以智慧家庭业务为主,以 5G 通信业务和移动阅读业务为辅。 公司的发展经历了四大阶段。1)业务积累期(2002-2014 年):公司初期的主营业 务为移动阅读业务,通过向三大通信运营商阅读基地提供数字阅读产品并共同推 广运营,公司从 2008 年开始介入移动有声阅读市场,是国内最早进行移动有声阅 读领域探索的公司之一;2)蓬勃发展期(2015-2018 年):2015 年开始做布局移 动互联网付费阅读业务,并抓住新媒体的流量红利,公司整体的移动阅读业务迅 速发展壮大。公司在做好移动阅读业务的同时,不断寻求第二成长曲线。3)转型 调整期(2019-2020 年):多年来增值电信业务的开发及运营经验积累使公司与通 信运营商建立了良好的合作关系。公司进一步布局通信板块,2019 年、2020 年公 司陆续收购深圳兆能讯通 51%和 49%的股份,深圳兆能成为公司全资子公司,为 通信运营商提供宽带网络终端、IoT 泛智能终端等智慧家庭设备及相关服务。4) 生态布局期(2021 年至今):2021 年,“双千兆”网络(以 5G 和千兆光网为代表) 政策和需求的双重催化为公司业务发展提供了重要机遇。公司积极助力通信运营 商的 5G 网络建设,并以移动阅读业务为助力,构建“终端平台+内容应用”的智慧 家庭生态产业链。2021 年 7 月,公司第一个 5G 通信设备大规模商用标(中国广 电和中国移动 700M 5G 网络标段)中标,公司正式开启 5G 通信业务。基于公司 的渠道优势、数字版权资源优势和家庭 VR 设备技术优势,公司拟从通信运营商 领域切入元宇宙,且已经与中国移动、中国联通达成战略合作,在虚拟数字人领 域做了重点布局。
1.2、组织架构:股权结构稳定集中,对外投资路径清晰
控制权集中,股权结构稳定。截至 2022 年 7 月 19 日,公司董事长、总经理郭庆 为公司的实际控制人,直接持有公司 22.77%的股份,其妻子张晖通过福建齐智兴 间接持有公司 9.51%的股份,夫妻双方合计持有公司 32.28%的股份,公司股权结 构稳定集中,为公司的稳定经营提供了保障。

1.3、财务分析:通信传媒双轮驱动,营业收入增速亮眼
营收高速增长,利润稳步提升。2011-2021 年,公司营业收入增长迅猛,年均复合 增速达 53.37%。2011-2017 年,公司抓住移动互联网和新媒体时代的发展红利, 移动阅读业务表现亮眼,公司营收从 0.5 亿元提升至 9.1 亿元;由于 2018 年公司 CPS 推广模式的收入提高,而 CPS 模式下公司按分成后净额确认收入,造成营业 收入同比略有下降;2019-2021 年,在智慧家庭业务的带动下,营收年复合增速达 45%;与此同时,公司利润快速提升,2011-2021 年,公司归母净利润年均复合增 速达 40.74%。2022 年上半年,公司营业收入 23.8 亿元,同比增长 61%,归母净 利润 1.6 亿元,同比下降 4%,移动阅读平台成本增加,公司整体毛利率有所下降。
抓住良机顺利转型,智慧家庭业务增长迅猛。2019 年以前,公司是以移动阅读业 务为主的传媒公司,多年来增值电信业务的开发及运营经验积累使公司与通信运 营商建立了良好的合作关系,构成了公司后续转型通信业务的基础。随着中国超 高清视频产业、智慧家庭产业以及 5G 网络建设的推进,宽带网络通信智能设备 和 5G 通信市场迎来大好的发展机遇。2019-2020 年,公司收购深圳兆能,布局智 慧家庭业务,与通信商的合作板块从内容拓展到硬件,构建出“终端+平台+内容应 用”的智慧家庭生态产业链,实现“传媒+通信”的顺利转型。2019-2021 年,智慧家 庭业务营收从 9.98 亿元快速增至 26.37 亿元,在营收占比中持续上升,成为公司 增长的新引擎,其中,宽带网络终端设备收入已实现翻倍,2021 年贡献营收 16.29 亿元,占总营收的 45.25%。2021 年,公司进一步布局 5G 通信领域,新增 5G 天 线业务,尽管目前收入量级较小,但是随着“双千兆”网络建设持续推进,5G 通信 业务有望为公司创造新的利润增长点。

2、移动阅读:优质版权资源储备丰厚,积极构建泛娱乐新生 态
2.1、数字阅读深入发展,5G 赋能前景广阔
全民阅读曾连续九年写进政府工作报告,国家政策持续助力数字阅读行业发展。 2014 年至 2022 年,全民阅读连续九年被写入政府工作报告,2022 年政府工作报 告提出“深入推进全民阅读”和“加强和创新互联网内容建设,深化网络生态治理”, 提法进一步深入和具体。同时,国家层面持续关注信息化建设,高度关注文化数 字化产业发展,《“十四五”国家信息化规划》等重大战略规划将“加快建设数字中 国”作为重要任务,为数字阅读深入发展打下坚实基础。 数字阅读行业内容供给充足,用户超九成具有付费行为。根据中国音像与数字出 版协会 2022 年发布的《2021 年度中国数字阅读报告》,我国数字阅读用户具有成熟的付费习惯,截至 2021 年,92%的数字阅读产品用户有过付费行为。从付费形 式上来看,用户更偏向为电子阅读付费。从用户付费方式上来看,当前付费方式 呈现多元的特征,较多的用户倾向于按章节付费、购买会员资格或按整本付费。 数字阅读内容供给充足,截至2021年底上架作品约3446.86万部,同比增长11.06%。
科技发展叠加疫情“宅经济”红利,我国数字阅读行业规模增长迅速。根据 2022 年 音数协发布的《2021 年度中国数字阅读报告》中的数据,2021 年我国数字阅读产 业总体规模达 415.7 亿元,同比增长 18.23%,其中大众阅读 302.5 亿元,大众阅 读市场规模占比逾七成,是产业发展的主导力量。用户规模:2021 年我国数字阅 读用户规模达 5.06 亿,同比增长 2.43%,其中用户年龄主要分布在 25 岁及以下。

移动阅读行业步入成熟期,新技术为移动行业发展提供新的可能。知识产权政策 性保护不断加强、全民阅读的浪潮、智能手机及移动互联网的普及、网民付费的 习惯的养成、移动支付的便利性等因素都极大地促进了文化娱乐教育行业付费模 式的发展。三大运营商携手共建 5G+数字阅读新生态,移动阅读市场前景广阔。
2.2、积淀深厚产品多元,CPS 助推内容+渠道双拓展
公司深耕数字阅读行业十余年,具备海量、优质的数字阅读内容,以及广泛、精 准的分发渠道。公司在业内率先采用了多团队并行的模式,通过不断吸收业内精 英人才,孵化了一大批原创阅读内容生产平台,目前公司主要运营包括:平治文 学、超阅小说、盒子小说、掌读小说、麦子阅读等在内的 30 余个原创阅读站。
公司移动阅读的主要产品为原创小说阅读业务、电信运营商基地产品包业务和用 户分流业务:1)原创小说阅读业务:公司将获得授权的数字阅读内容进行编辑制 作形成数字阅读产品后,通过自身的阅读平台和第三方平台向用户提供全方位的 阅读服务,根据取得客户通过第三方支付平台充值形成的收益并在已提供小说阅 读时确认收入。2)电信运营商基地产品包业务:公司与中国移动、中国电信、中 国联通等三大运营商合作,通过向其提供数字版权内容形成适合在手机上阅读或 使用的产品,由基础运营商及其他第三方负责向用户收取信息费,公司根据合同 约定比例对收取的信息费进行分成。3)用户分流业务:用户分流业务是指公司利 用自身移动阅读平台、电信运营商基地平台等渠道帮助客户推广移动阅读、手机 视频等产品,并根据推广的有效用户个数或者收入的一定比例来获取收入,根据 公司公告,在该业务中,公司一般分成比例在 35%-95%不等。
自有平台+CPS 模式实现内容+渠道双拓展,具有良好的盈利能力。2017 年下半 年,公司收购“郑州麦睿登”和“杭州有书”各 51%的股权,逐步开展 CPS(小说分 销分成)模式。CPS 是一种基于自媒体和用户的内容分发模式,以开放的系统、 便捷的接入方式、海量的优质版权为微信公众号、微博、QQ 公众号、QQ 空间等 自媒体开通一站式的运营平台和内容支持,吸引大量的自媒体和内容供应方入驻 公司旗下小说代理分销平台。公司采取自有原创阅读平台+CPS 模式,实现内容和 渠道双拓展,相对于内容方独自分发内容,CPS 模式分发效率更快、辐射人群更 广,将公司优质的文字阅读作品以更快的速度传递市场,极大地扩大了文学内容 的覆盖范围。目前,公司原创阅读站“有书阁”、“微阅云”和“平治云小说”采用 CPS 模式进行推广,截至 2021 年底,加入公司 CPS 模式的自媒体近 30 万家。由于在 CPS 模式下,公司按照分成后净额确认收入,入驻的自媒体为公司带来充足的流 量的同时,公司不需要再负担额外的推广成本,因此 CPS 小说分销分成业务的毛 利率较高,具有良好的盈利能力。

2.3、数字阅读全产业链布局,上下游联动丰富内容矩阵
当前,我国数字阅读已形成成熟的产业链模式,包含上游内容提供方、中游数字 阅读渠道与下游内容衍生开发三个环节。上游为内容提供方,包括出版社、数字 内容阅读平台、个人创作者和其他版权持有方,中游为数字阅读渠道,包括数字 阅读网站和数字阅读 APP,下游则是最终用户或衍生内容的开发商,这些开发商 对内容进行改编,以影视剧、广播剧、游戏等形式触及最终用户。
公司业务覆盖数字阅读全产业链:公司聚合海量优质的文字和有声阅读内容,通 过自身的阅读平台、第三方平台以及通信运营商的阅读平台向用户提供全方位的 阅读服务,版权合作方包括出版机构、媒体和个人作者等。公司移动阅读内容丰 富多彩,主要涵盖网络文学、出版书籍、杂志、报纸、电台广播、曲艺杂谈、教 育培训等多种类别。同时,公司以移动阅读为核心,通过 IP 衍生品开发等方式构 建泛娱乐新生态,关联推出相关影视、动漫、有声等产品。
在上游的内容生产层面,公司一方面与众多人气作者合作,结合时下阅读热点, 签约各类受用户欢迎的原创文字阅读作品,丰富公司移动阅读内容库;另一方面, 与出版机构、媒体等版权所有方或者代理方合作,聚合海量优质的文字阅读内容。 截至 2022 年 6 月,公司已拥有各类优质文字阅读产品 6 万余本,签约作者原创作 品 3.7 万余本。
在中游的内容渠道推广层面,公司拥有广泛的内容分发渠道及高效的渠道管理系 统,包括超阅小说、盒子小说等自有运营平台、微信、微博等自营新媒体账号以 及通信运营商阅读平台、终端厂商阅读平台、大门户阅读频道、阅读 APP、阅读 WAP 站等。截至 2022 年 6 月,公司旗下已经拥有近 5000 万的微信粉丝矩阵。 在下游的 IP 衍生品开发层面,由于网络文学作品具有更新快、用户基数大、粉丝 黏性强等特点,因此具备极强的衍生作品发展空间。公司积极探索围绕以 IP 为核 心的网络文学立体化产业探索发展新路径,加快作品 IP 全版权运作。公司将从现 有版权库中筛选优质 IP,搭建网文+短剧+有声的内容分销平台,利用自身内容和 推广的优势,在微信平台进行付费推广。截至 2021 年底,公司依托强大 IP 储备, 已上线《战境》等 12 部网络电影作品、《千秋我为凰》等 8000 余部有声作品和 40 余部小说漫改漫画与原创漫画作品。
元宇宙业务发展有望为公司数字版权业务持续赋能。中国人民大学国家版权贸易 基地专家认为:当前元宇宙的主要应用场景在网络游戏行业,未来随着人工智能 创作等技术发展,可扩展到社交、演出、艺术品、教育、文旅等领域,进而重塑 数字版权的产业生态。公司拥有海量、优质的数字版权资源,未来可以转化虚拟 世界的内容运营,合力发展双向赋能。
3、智慧家庭+5G 通信:深耕运营商业务资源,打造增长新引 擎
3.1、政策风口势头正盛,“双千兆”构建坚实底座
工信部“双千兆”计划指引,5G+千兆光网加速覆盖。以千兆光网和 5G 为代表的 “双千兆”网络,能向单个用户提供固定和移动网络千兆接入能力,具有超大带宽、 超低时延、先进可靠等特征,千兆光网和 5G 互补互促,是新型基础设施的重要组 成和承载底座。2021 年 3 月,工信部发布《“双千兆”网络协同发展行动计划(2021- 2023 年)》,提出用三年时间基本建成全面覆盖城市地区和有条件乡镇的“双千兆” 网络基础设施,实现固定和移动网络普遍具备千兆到户的能力,并制定了到 2023 年底千兆光纤网络具备覆盖 4 亿户家庭的能力,千兆宽带用户突破 3000 万户的具 体目标。根据工信部数据,截至 2021 年 11 月底,中国已建设 5G 基站超 139.6 万 个,5G 手机终端连接数达 4.97 亿户,支持千兆接入的 10G-PON(万兆无源光网络) 端口规模达到 720.7 万个,具备覆盖超过 2.6 亿户家庭的能力;千兆用户规模提升 至 3389 万户;2021 年 12 月,29 个城市建成全国首批“千兆城市”。

5G 新基站蓬勃发展,经济赋能效应显著。2019 年 6 月 6 日,工业和信息化部正 式发放 5G 商用牌照,开启了中国通信业的 5G 时代。根据工业和信息化部数据, 截至 2022 年 6 月,中国累计建设的 5G 基站数量达到 185.40 万个,2022 上半年 新增 5G 基站数达 42.9 万个,中国 5G 基站建设正处于蓬勃发展阶段。我国已建 成全球规模最大的 5G 网络,5G 网络覆盖全国所有地市、县城城区和 87%的乡镇 镇区。2020 年 6 月以来,中国电信、中国移动、中国联通在 5G 上的投资分别达 到 865 亿元、3171 亿元、736 亿元,三年总投资共计 4772 亿元,为通信设备制造 业注入巨大动力。截至 2022 年 6 月,5G 移动电话用户总数超 4.55 亿户。当前, 5G 正在工业、医疗、教育、交通等多个行业领域发挥赋能效应,形成多个具备商 业价值的典型应用场景,已覆盖国民经济 97 个大类中的 40 个,5G 应用案例累计 超过 2 万个。据央视网测算,2021 年 5G 直接带动经济总产出 1.3 万亿元,直接 带动经济增加值约 3000 亿元,成为拉动新一轮经济增长的重要引擎。
2021 年以来,工信部等多部委印发了多项政策性文件,对我国“双千兆”等通信技 术设施在“十四五”期间的建设目标给予了明确的指引。同时在网络具体应用层面, 也提出了如基于无线通信技术的智慧家庭、智能安防、高清视频、AR/VR 等具体 的应用场景,从而进一步促进了终端用户对于高带宽、低延迟网络的需求,以及 运营商对网络基础设施的建设动力。
3.2、智慧家庭加速渗透,市场关注持续攀升
根据中国移动研究院发布的《中国智慧家庭趋势研究报告》,智慧家庭是指综合物 联网、人工智能、云计算、大数据、移动通信等技术,通过连接家庭空间中的智 能产品,实现人与场景的交互、智能化识别并满足用户需求的生活服务系统。近 年来,智慧家庭领域持续走热,政策利好不断,消费者关注度不断攀升,家电龙 头与互联网厂商纷纷入局,行业加速成熟。 政策陆续出台,智慧家庭迈入新阶段。作为国家重点关注的新兴信息技术产业和 刺激消费升级的重点领域,智慧家庭行业正处于国家政策风口。2020 年 5 月,工 信部颁布的《智慧家庭标准工作组筹建公示》明确提出开展智慧家庭综合标准化 体系建设等系列工作;2021 年 3 月《十四五规划纲要》中提出,丰富数字生活体 验,发展数字家庭;2021 年 4 月,住房和城乡建设部、中央网信办等 16 个部门 联合发布《关于加快发展数字家庭提高居住品质的指导意见》,要求到 2022 年底 数字家庭相关政策制度和标准基本健全、到 2025 年底构建比较完备的数字家庭 标准体系。在中央政策的持续指引下,多个省市的地方政府在十四五规划中提及 数字家庭、智能家居等相关内容。
市场规模持续攀升,引领生活方式变革。随着“5G+AICDE”技术的不断发展和千 兆光网的持续建设,中国智慧家庭的市场规模亦将持续攀升。根据巨量算数和中 国移动联合发布的《中国移动 2022 智慧家庭白皮书》,2020 年至 2025 年,中国 智慧家庭市场规模年均复合增长率预计将达到 24%,预计中国智慧家庭市场规模 将于 2022 年达到 338 亿美元,将于 2025 年达到 537 亿美元,随着市场规模迅速 扩大,智慧家庭有望成为未来的主流生活方式。

居民关注度持续攀升,智慧家庭深入人心。随着 5G、千兆网络、大数据等建设完 善,智能家居产品及智慧家庭开始大规模受到用户关注和认可。根据巨量算数, 2022 年 3 月,在抖音和*今条头日** APP 内,“智慧家庭”兴趣用户数量同比增长 211%; “智慧家庭”相关关键词搜索量持续攀升,同比增长 413%;“智慧家庭”相关内容的 阅读/*放播**量同比增长 229%。从热搜产品来看,智能门锁、智慧教育和千兆宽带 是用户最感兴趣的产品。
根据中国移动研究院《中国智慧家庭趋势研究报告》,从 2021 年中国智慧家庭重 点产品出货量及增长率数据来看,智能摄像头、智能网关等产品高速增长,VR 穿 戴设备等新兴品类呈现爆发式增长,市场潜力较大。
行业巨头加码布局,产业链趋于完善。随着智慧家庭市场的蓬勃发展,互联网公 司、传统家电公司、终端厂商、地产公司等不同行业巨头开始纷纷结合自身传统 业务优势布局智慧家庭业务,智慧家庭产业链趋于完善,共分为四个环节:1)基 础层主要是提供智能语音、视觉识别等 AI 技术的 AI 服务商,提供支撑底层的物 联网操作系统和云服务商及提供通信技术的电信运营商。2)技术层主要是芯片、 传感器等元器件供应商和通讯模块、智能控制器等中间件供应商。3)应用层主要 是提供终端产品的全屋智家厂商、传统家电厂商、智能单品厂商。4)销售层包括 线上渠道和传统线下渠道。

从单品到全屋,场景价值逐步释放。随着各类智慧家庭产品的普及,消费者对于 智能化家庭生活的理解和期许逐步提高,设备互联互通成为现代家庭追求的新目 标,根据消费者调研,39%的消费者希望家中所有智能单品通过同一终端进行控 制。对此,国内智慧家庭巨头企业纷纷凭借自身优势,提供了一站式、软硬件协 同的场景化解决方案。在供需两端的催化下,智慧家庭行业呈现出由智能单品步 入全屋智家时代的趋势,场景价值将逐步释放。
3.3、并购募投强力加持,智慧家庭+5G 通信业务高速增长
公司智慧家庭+5G 通信业务迅猛增长,成为业绩新引擎。2019 年 4 月,公司收购 深圳兆能 51%股权,积极布局智慧家庭业务。2020 年 10 月进一步收购深圳兆能 剩余 49%股份,深圳兆能成为公司全资子公司。借助深圳兆能开展业务中所积累 的在宽带网络和移动通信网络等方面的新技术研究和应用能力,利用公司的平台优势和市场经验,持续开拓智慧家庭产品以及 5G 通信衍生市场。2021 年 7 月, 公司第一个 5G 通信设备大规模商用标(中国广电和中国移动 700M5G 网络标段) 中标,公司正式开启 5G 通信业务。公司向特定对象发行股票事项募集资金 5.85 亿元,已于 2021 年 12 月到账,将用于公司 5G 通信业务的发展。5G 通信业务和 智慧家庭业务将共同助力运营商进行 5G 网络和智慧家庭建设。三年来,公司智 慧家庭业务和 5G 通信业务收入高速增长,2022 上半年实现营业收入 18.70 亿元, 同比增长 84.06%,占公司总营业收入的 78.67%,成为公司业绩新引擎。
公司智慧家庭业务、5G 通信业务经营模式主要包括研发、生产、采购、销售四个 方面:1)研发模式:以客户通用需求作为外在驱动,开发更多具有通用性的产品 功能,采用内部研发+外部合作(高校、科研院所)模式;2)生产模式:由于行 业技术演进较快、市场需求多变、订单量大、交付周期短、质量要求高,公司“以 销定产”,根据订单确定生产计划,提高生产管理效率、降低固定设备投入,同时 采用委外加工降低生产成本;3)采购模式:公司管理层规划采购方案,采购部制 定具体采购计划,通过长期战略合作、直接询价、集中对外招标等方式进行公开 采购;4)销售模式:直销为主,主要客户为国内通信运营商,通过参加运营商招 投标,投标入围取得供应商资格,获取客户和订单,已覆盖全国范围的销售及服 务网络体系。
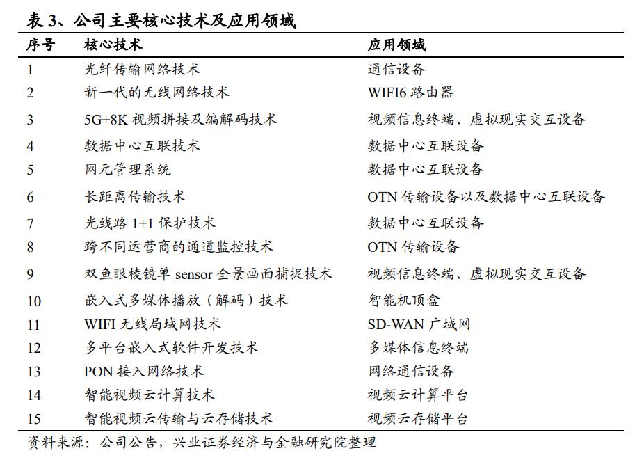
核心技术储备充足。截至 2022 年上半年,公司智慧家庭业务和 5G 通信业务相关 的专利共有 108 项,其中发明专利 21 项、实用新型专利 44 项、外观专利 38 项, 计算机软件著作权 96 项。公司在视频信息终端、虚拟现实交互设备、数据中心互 联设备、视频云计算平台等领域具备多项核心技术,为运营商宽带网络提供更高 的接入速率,提供简单、易用、高效、低成本的解决方案,受到运营商广泛应用。

产品矩阵不断完善。公司智慧家庭业务的产品主要包括宽带网络终端设备和 IOT 泛智能终端设备两类,5G 通信设备产品主要包括 5G 基站天线、5G 小基站和 OTN 设备三类。1)宽带网络终端设备主要是基于有线、无线互联网接入技术以及多媒 体音视频技术,为用户提供数据上网、WiFi 接入、多媒体音视频、语音等多种业 务网络接口的终端设备,具体产品主要包括智能网络机顶盒(IPTV 机顶盒、OTT TV 机顶盒)、DVB 数字机顶盒、智能家庭网关、智能组网、光纤接入设备 (GPON/EPON、10GPON)、智能路由器(Wi-Fi6 路由器、千兆双频路由器等)、 4G/5G CPE 等。2)IoT 泛智能终端设备涉及云视频终端、智能安防、智慧家庭设 备等各个方面,助力提升用户的数字生活品质和娱乐体验,具体产品主要包括云 视频终端、安防摄像头、智能门铃、对讲机、智能音箱、智能机器人、家庭 AR、 VR 设备等。3)5G 基站天线具体产品主要包括多频段(含 700M)天线(包括 4448 天线、444 天线及单 4 天线)和 5G 多模基站电调天线。4)5G 小基站具体产品主 要包括 5G 扩展型皮基站。5)OTN 设备具体产品主要包括小型化移动 OTN 采集 设备和电信接入型 M-OTN 设备。
3.4、加强运营商深度合作,稳坐供应商第一梯队
公司智慧家庭业务及 5G 通信业务以 TO B 模式为主,主要面向中国移动、中国电 信、中国联通等国内主要通信运营商客户,通过参与通信运营商集团公司的招投 标获取订单。该业务存在两方面壁垒:1)运营商对提供通信设备的企业资质遴选 较为严格,涉及供应商的管理体系、研发实力、技术水平、生产能力、品质控制 能力、过往销售记录、长期供货信用记录等多个方面;2)通信设备的生产销售需 要满足通信行业标准和国家标准,相关标准对产品的基本配置、应用类型、业务 支持能力、组成、功能、安全及认证进行了严格的规定。
目前,公司已取得生产经营所需的相关资质及认证,并凭借优质的产品、完善的 营销服务网络、多年来的产品开发和运营经验、技术水平等多方面优势,综合实 力深受通信运营商的认可,为通信运营商的入围企业和主要供应商之一,与通信 运营商建立了深入的互惠互利合作模式,成为中国移动、中国电信的第一梯队供 应商,5G 天线产品已大规模商业化。
公司在通信运营商采购招标中所占份额优势凸显。截至 2022 年 7 月,公司 2022 年签订金额最大的合同是《中国移动 2022 年至 2023 年智能家庭网关产品紧急集 中采购框架协议》,合同含税金额预计约为 6.53 亿元。其中深圳兆能在采购包 1 (10GPON-双频 WiFi5)中标份额为 20.03%,采购包 2(10GPON-双频 WiFi6)中 标份额为 26.96%,深圳兆能在两个采购包中标份额均排名第一。

通信运营商智慧家庭和 5G 网络业务高歌猛进,公司作为第一梯队供应商紧跟通 信运营商集采项目,未来将持续获益其中: 通信运营商智慧家庭业务:以中国移动为例,根据公司半年报,中国移动着力挖 掘“全千兆+云生活”价值空间,深耕智慧家庭,积极推动家庭业务向 HDICT(家庭 信息化解决方案)转型升级。2022 上半年,中国移动家庭市场收入保持快速增长, 达到 594 亿元,同比增长 18.7%,智慧家庭应用增长贡献继续加大,“魔百和”互 联网电视客户达到 1.81 亿户,渗透率达到 78.4%,带宽升级、智家应用拓展带动 家庭客户综合 ARPU 持续提升,上半年达到人民币 43.0 元,同比增长 4.6%。中 国移动智慧家庭应用侧的明星产品——智能机顶盒“魔百和”,正是中国移动从深 圳兆能采购的产品。中国移动以“魔百和”产品为家庭内容连接入口,集影视、娱 乐、教育、健康、医疗等丰富的视频服务和其他增值服务为一体的交互式内容服 务。2019 年至 2022 上半年,“魔百和”在中国移动家庭宽带市场的渗透率持续走 高,由 70.9%增长至 78.4%。
通信运营商 5G 网络业务:2021 年中国移动在 5G 相关领域投资高达 1140 亿元, 累计开通 5G 基站超 73 万个,其中 700MHz 5G 基站 20 万个,服务 5G 网络客户 达到 2.07 亿户,5G 网络规模、客户规模位居全球首位;中国联通与中国电信紧 密合作,2021 年新开通 5G 基站 31 万站,双方累计开通 5G 基站 69 万个。5G 基 站的大力建设将持续催生对 OTN 设备、基站天线等产品的需求。5G 通信业务产 品对技术及生产要求较高,公司主要采取自行生产的方式,目前,公司 5G 天线产 品已经大规模商业化,其他相关生产建设项目正在推进,有望成为推动公司未来 发展的新引擎。
3.5、借力运营商切入元宇宙,重点布局虚拟数字人
公司在 VR 赛道进行了硬件和内容侧的前瞻性布局。在硬件侧,2020 年,公司利 用双鱼眼棱镜单 sensor 全景画面捕捉技术、5G+8K 视频拼接及编解码技术等技术 研发了分体式 VR 便携眼镜产品(型号为 ZNVR-C07),具有开放式接口,支持各 类 5G 手机连接使用,通过运营商 VR 平台,眼镜可连接海量优质片源,该设备 实现商用,主要客户为中国移动、中国电信、中国联通等国内通信运营商,并于 2020 年 10 月完成中国移动的入库。在内容侧,公司拥有海量、优质的 IP 资源可 供改编用于 VR 内容的制作,因此公司专门成立内容制作团队,逐步探索利用公 司 IP 资源转换和制作 VR 内容。
携手中移、达闼建设元宇宙生态,当选元宇宙产业委员会首批成员。2021 年 10 月,2021 世界 VR 产业大会在南昌举行,公司与中国移动、达闼机器人联合发布 “海元世界 HARIX World”,合力推进机器人元宇宙生态建设。海元世界是机器人 的元宇宙,是云端机器人操作系统 HARIX OS 海睿的重要组成部分;是与现实世 界紧密相连且实时更新,覆盖全世界的云端机器人数字孪生世界,可无限扩充、 虚实结合提供一站式、全方位的 HARIX RDK 机器人应用开发和训练环境。海元 世界涉及智慧城市、智慧园区、智慧工厂、智慧农业、智慧养老等行业和各种生 活应用场景。2021 年 11 月,公司与中移(江西)虚拟现实科技有限公司、达闼机 器人有限公司达成战略合作,联合推动 VR/AR、机器人元宇宙、人工智能、数字 孪生等成果在智慧城市、智慧教育、文旅互娱、数字工厂等领域应用。公司为合 作提供 VR/AR 眼镜设备,并围绕 IP 为核心的网络文学立体化产业发展新路径, 为合作提供丰富的文娱内容。2022 年 1 月,公司成为中国移动通信联合会元宇宙 产业委员会首批成员,并担任第一届副主任委员。
2022 年,公司与运营商联合,进一步加快元宇宙业务布局。2022 年 3 月,公司与 联通在线、新华网签署《关于共建元宇宙联合实验室的战略合作协议》,计划成立 元宇宙联合实验室,联合推动元宇宙产业制度建设和产业落地。公司协助引入学 术技术权威、头部互联网资源加盟实验室,并积极探索以数字 IP 为核心的元宇宙 超视频产业发展新模式,协助联通在线推动企业数字员工、家庭数字成员、视频 彩铃等产品落地。2022 年 6 月,公司与联通灵境视讯、快手签署《关于共同推动 元宇宙产业的合作协议》,联合推动包括不限于 VR/AR、企业数字员工、家庭数 字成员、数字孪生、行业应用等成果在相关场景应用。公司主要义务包括:1)启 动全国各省的销售队伍予以支持推广,积极联合联通灵境视讯各省、市分公司的 渠道资源,充分挖掘联通企业用户、家庭用户、个人移动用户;2)依托拥有的海 量、优质的数字阅读内容,并围绕 IP 为核心的网络文学立体化产业发展新路径, 可为元宇宙产品提供丰富的文娱内容;3)整合联通灵境视讯、快手资源以及其它 技术资源,联合开发其它元宇宙产品,包括不限于虚拟会议室等;4)配合快手在 互联网宣传、营销。

2021 年起,公司重点布局虚拟数字人领域。公司从企业、家庭、个人三个层面向 通信运营商提供虚拟数字人产品,通信运营商通过调动自身营销资源并联合社会 第三方渠道方,面对企业、家庭、个人用户开放虚拟数字人服务,并收取相应的 费用,收取的费用将在通信运营商与公司之间进行分成。 1)To B:2022 年 7 月,“小胖说云”项目与浙江移动杭州分公司签署战略合作协 议,浙江移动使用虚拟数字人小胖向客户讲解云服务内容,是公司虚拟数字人业 务市场化的开端。另外,公司开发了具备直播带货功能的虚拟数字人,目前已在 进行直播测试阶段,并已在抖音为公司进行直播带货。 2)To C:公司拟为通信运营商个人用户提供虚拟人彩铃产品,目前公司已使用虚 拟数字人完成彩铃视频制作并进入测试阶段。 3)TO H:公司拟为通信运营商家庭客户提供数字成员服务,针对带屏幕的产品 做接口生成数字人,这类数字人产品在接收语音指令时可以进行实时互动,改善 人机界面,提升产品体验感和附加值。
4、分布式储能云:联手华能国际全资子公司,抢占运营商千 万级站点资源
4.1、搭乘“强配储能”政策东风,储能市场前景广阔
可再生能源发展迅猛,装机容量与发电量显著提升。近年来,我国风电与太阳能 发电等可再生能源发展迅猛,装机容量与发电量有显著提高。根据 Wind,截至 2022 年 6 月,我国风电和太阳能发电装机容量分别达到 3.42 亿千瓦、3.37 亿千 瓦,月发电量分别达到 524.3 亿千瓦时、205.59 亿千瓦时。2022 年 5 月国家发改 委、国家能源局发布的《关于促进新时代新能源高质量发展的实施方案》提出到 2030 年我国风电、太阳能发电总装机容量达到 12 亿千瓦以上的目标,未来,我 国电力系统将逐渐步入高比例可再生能源的时代。
储能有助于灵活资源稀缺化,在电力系统中价值凸显。大规模集中式的可再生能 源发电出力具有很大间歇性,进而导致系统实时电价大幅度变化。储能指通过某 种介质将能量存储起来,在需要时释放出来的过程,可有效解决新能源供给间歇 性与用户用电需求持续性之间的矛盾,实现电力系统调峰调频,平滑用户需求, 提升能源利用率,助力“双碳”目标实现。因此,储能在电力系统中的价值逐渐增 加,将成为未来电力系统中的一类重要而广泛的资源。根据存储介质不同,储能 可分为电储能、热储能、氢储能,电储能是现阶段应用最为广泛的储能形式。抽 水蓄能发展起步早,应用规模较大,是较为传统的储能技术。新型储能技术则是 指除抽水蓄能外的电储能技术及热储能、氢储能等。

政策东风频吹,新型储能热度攀升。近两年来多项国家政策强调了新型储能对实 现“双碳目标”的重要意义,明确了新型储能产业各阶段的发展目标,积极促进新 型储能产业发展。2021 年 9 月,国家发改委印发了《关于进一步完善分时电价机 制的通知》,要求各地合理确定峰谷电价价差,上年或当年预计最大系统峰谷差率 超过 40%的地方,峰谷电价价差原则上不低于 4:1;其他地方原则上不低于 3:1, 尖峰电价在峰段电价基础上上浮比例原则上不低于 20%。随着该政策的推行,各 地峰谷价差拉大,为用户侧储能创造了更大的发展空间。2022 年 1 月颁布的《“十 四五”新型储能发展实施方案》中提出到 2025 年中国新型储能由商业化初期步入 规模化发展阶段,技术和创新能力显著提高,产业体系日趋完善,到 2030 年中国 新型储能全面实现市场化发展。在中央的大力倡导下,地方政府也纷纷开始发力。 根据北极星储能网统计,截至 2022 年 5 月,我国 23 省区发布新能源配储政策, 多地市对分布式光伏提出配套建设储能的要求,大力引导新型储能发展。
4.2、分布式储能削峰填谷,虚拟电厂蓄势待发
分布式能源是指分布在用户端的能源综合利用系统。一次能源以气体燃料为主, 可再生能源为辅;二次能源以分布在用户端的热电冷(值)联产为主,其他中央 能源供应系统为辅,实现直接满足用户多种需求的能源梯级利用,并通过中央能 源供应系统提供支持和补充。分布式能源的使用对于环境保护意义重大,能够将 部分污染分散化、资源化,争取实现适度排放的目标;在能源的输送和利用上分 片布置,减少长距离输送能源的损失,有效地提高了能源利用的安全性和灵活性。
分布式储能是分布式能源系统的必要辅助。从电力系统角度看,分布式储能的应 用场景可分为发电侧-电网侧-用户侧三大场景。发电侧主要用于平滑新能源发电, 平滑新能源输出;电网侧主要用于调峰调频,削峰填谷,增加电网稳定性;用户 侧主要用于削峰填谷电价套利、光伏+储能、通信基站备用电源、数据中心备用电 源,以及构建微电网等。

目前储能市场中技术成熟度最好、商业化应用水平最高的商业模式是峰谷套利。 峰谷价差套利模式受到官方认可,2018 年 8 月,国家发改委《关于创新和完善促 进绿色发展价格机制的意见》提出“加大峰谷电价实施力度,运用价格信号引导电 力削峰填谷。利用峰谷电价差、辅助服务补偿等市场化机制,促进储能发展。”峰 谷价差套利通过电网低谷时期为储能端蓄能,用电高峰时放能,来达到节约用能 成本的目的。2021 年 7 月,国家发改委《关于进一步完善分时电价机制的通知》 要求系统峰谷差率超过 40%的地方,峰谷电价价差原则上不低于 4:1,其他地方原 则上不低于 3:1。峰谷价差的拉大,为用户侧储能大规模发展奠定了基础,截至 2022 年 6 月,全国已有 30 多个城市地区峰谷电价差超 0.7 元/度。
4.3、把握通信运营商站点资源,抢先起跑打造新增长极
2022 年 7 月 22 日,公司与浙江亿能能源签署《关于联合开发分布式储能云的合 作协议》,针对通信运营商领域的分布式储能云项目展开深入合作。公司与浙江亿 能基于通信运营商千万级通信站点资源的储能体系打造开放共享的分布式储能云 平台,有机结合移动通信分布式电源、储能等多种可调节资源并对其进行调控和 优化,以降低通信运营商成本并提供增值业务,为电力网络提供新能源服务。未 来,双方或将成立合资公司,在研发领域进行深度合作,并就知识产权等信息进 行充分共享。本次合作中,公司的主要盈利模式为削峰填谷,利用峰谷电价差获 得收入,另外可获取需求响应侧的政府补贴。 分布式储能云发展前景广阔,优势互补抢占通信运营商储能先机。我国用户储能 产业发展态势良好,储能项目快速发展,再电气化进程加快,国网智慧能源服务 系统不断完善,全球和国内在双碳背景和数字能源的驱动下,作为未来电力行业 主要发展方向,分布式储能云发展前景广阔。公司深耕通信运营商服务 20 余年, 在移动阅读业务、5G 通信和智慧家庭、数字人人工智能产品、元宇宙等领域与运营商达成了深度合作,渠道优势显著。浙江亿能作为华能国际子公司,在储能网 络、新能源管理和新能源运营服务层面保持国内领先地位,产业资源丰富,技术 优势突出。公司与浙江亿能优势互补,抢占通信运营商储能先机。 本次合作中,公司与浙江亿能率先合作打造分布式储能云平台,其中,公司负责 联络开拓运营商客户、推动项目建设并负责平台运维,浙江亿能提供研发和技术 服务,是对分布式储能云商业模式的落地实践,如若成功,有望抢占运营商储能 市场,实现规模效应。

优势互补三方共赢,有望贡献利润增量。强强联手,分布式储能云项目实现了三 方共赢:1)对于通信运营商而言,有利于其降低运营成本,控制碳排放。2)对 于浙江亿能而言,有利于拓展其在通信运营商领域的储能业务。3)对于公司而言, 本次合作是围绕通信运营商的千万数量级的通信基站备电和储能体系的二次开发, 是公司对已有通信运营商客户资源的再次探索,有利于丰富在运营商体系内的产 品矩阵,并有望成为新的重要利润增长点。 每 10 万站每年可节省 8 亿元电费,为公司带来近 8300 万收入增量。根据起点研 究,2020 年以来,国内各大运营商加紧部署 5G 基站,不断推动基站的更新换代。 受此影响,通信领域对电池需求量激增。在 2020 年前三季度的储能项目中,通信 储能项目占到了整个储能市场的将近一半份额,预计未来几年将会是 5G 基站建 设的高峰期,到 2025 年,我国新建及改造的 5G 基站电池需求量将超过 5000 万 千瓦时。根据运营商财经,平均每个 5G 基站每天要用 65 度电。以浙江省发改委 2021 年 9 月最新公布的分时段电价收费标准为基础,我们测算了通信运营商储能项目的业务体量。对于每 10 万个基站,储能项目整体每年可以节省近 8.3 亿元电 费,若公司从中分成 10%的运营费用,每年即可获得近 8300 万元收入。同时,由 于该业务成本相对较低,利润转化率较高,需求旺盛,有望显著增厚公司业绩。
5、盈利预测
公司与通信运营商合作深入,多维布局传媒+通信产业链,并持续探索多元业务, 进一步打开未来增长空间:1)运营商渠道持续为公司移动阅读业务赋能,小说分 销平台持续拓展市场边界,CPS 分销模式奠定高盈利基础。公司 IP 资源储备量大 质优,数字版权覆盖产业链全环节,基于 IP 资源的衍生创作使得公司移动阅读业 务有望再发新芽。2)智慧家庭及 5G 通信行业处于政策风口,千兆宽带用户渗透 率仍有巨大提升空间。公司深耕运营商业务资源多年,智慧家庭和 5G 通信业务 在手金额过亿、订单量充足,未来可期。3)借力运营商切入元宇宙业务,公司具 备显著的内容运营和智能终端优势,携手中移虚拟现实、达闼机器人、联通在线、 江西联通灵境视讯、新华网、快手科技等多个行业巨头推动元宇宙业务落地,重 点布局的虚拟数字人实现多端覆盖,即将进入规模化商用阶段。4)分布式储能蕴 藏巨大市场潜力,公司携手联手浙江亿能抢先起跑打造分布式储能云平台,在挖 掘运营商通信站点资源方面具备天然优势,双方强强联合打造的分布式储能云平 台,有望成为公司新的利润增长极。
(本文仅供参考,不代表我们的任何投资建议。如需使用相关信息,请参阅报告原文。)
精选报告来源:【未来智库】。系统发生错误