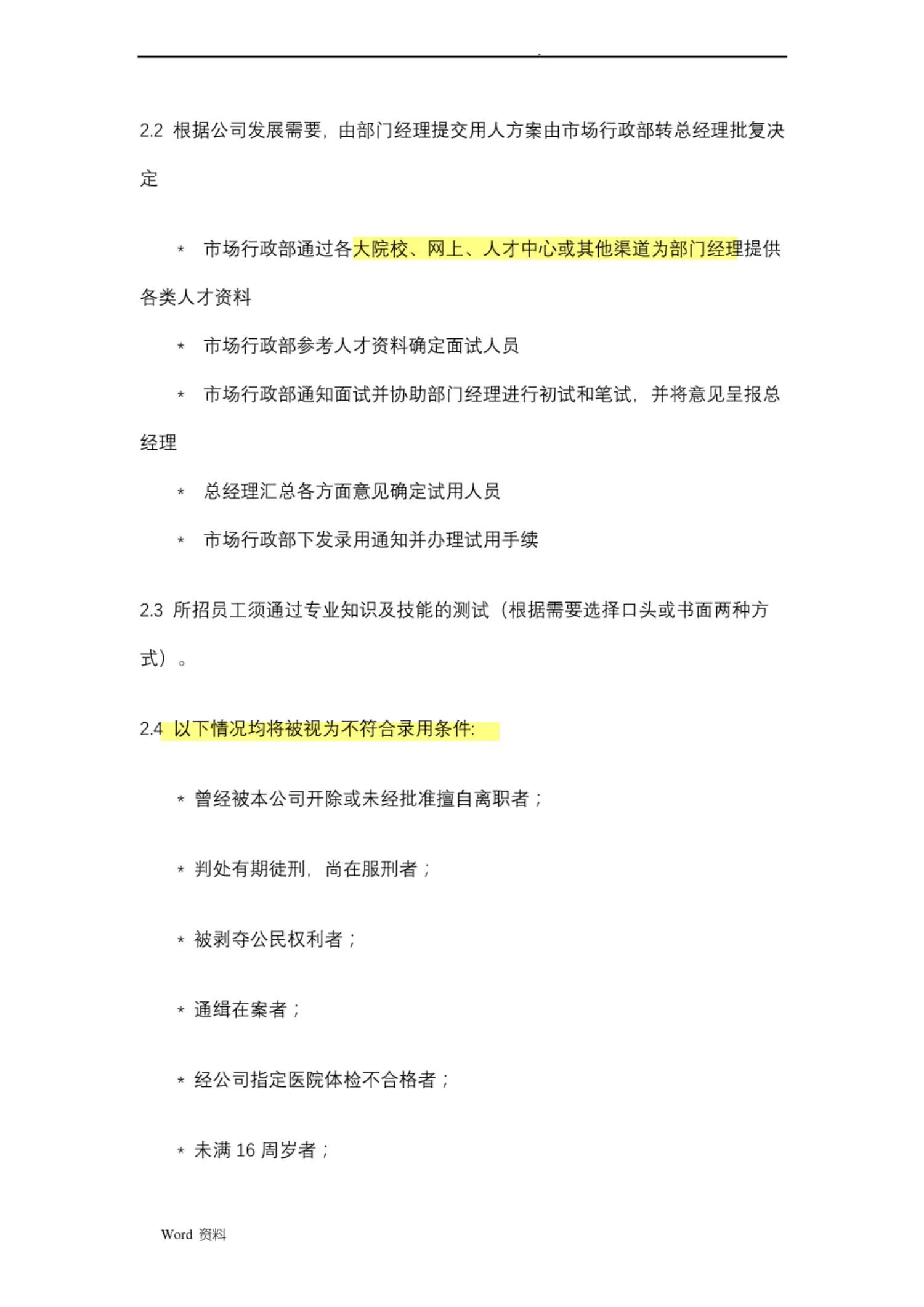
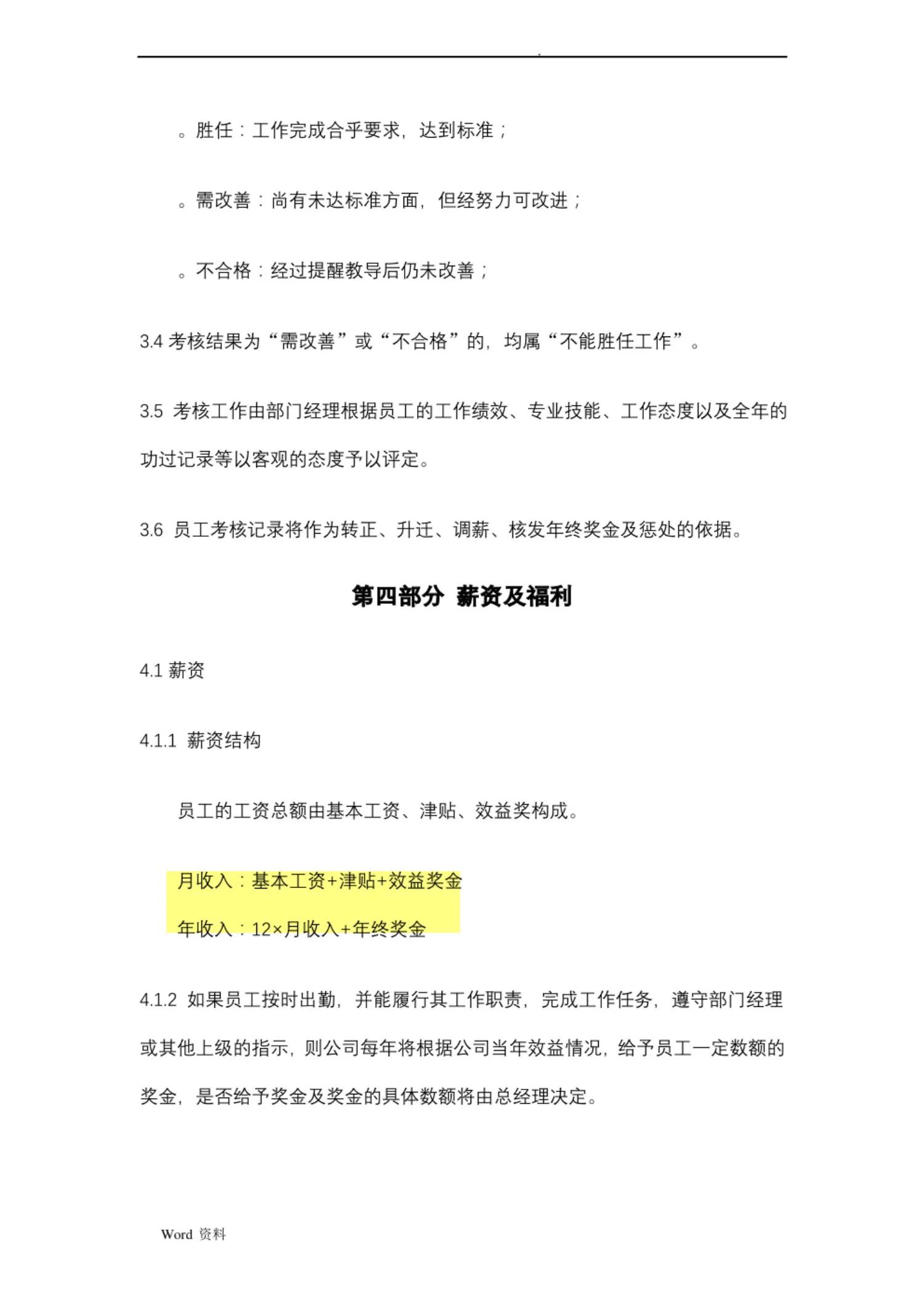
在当今快节奏的商业世界,每个公司都需要一个明确的员工手册来规范员工行为和工作标准,以确保公司发展。而本次介绍的格力创始人朱江洪所写的员工手册不仅仅是一份规范,更是一份对领导者智慧的深刻阐释。通过这份手册,我们能够了解到格力风范背后的理念和智慧所在,也能从中汲取领导者的经验和教训。希望能够通过这份手册,为我们更好地管理企业、领导员工提供一定帮助和启示。











在当今快节奏的商业世界,每个公司都需要一个明确的员工手册来规范员工行为和工作标准,以确保公司发展。而本次介绍的格力创始人朱江洪所写的员工手册不仅仅是一份规范,更是一份对领导者智慧的深刻阐释。通过这份手册,我们能够了解到格力风范背后的理念和智慧所在,也能从中汲取领导者的经验和教训。希望能够通过这份手册,为我们更好地管理企业、领导员工提供一定帮助和启示。










