狮城论职场/移民板块链接:http://bbs.sgcn.com/forum.php?gid=1405
原文链接:普通百姓恢复国籍攻略
http://bbs.sgcn.com/forum.php?mod=viewthread&tid=16369876&fromuid=93756
(出处:新加坡狮城论坛)

最近网友分享了一篇来自知乎网友的文章,原来恢复中国国籍并没有网上流传说的那么难!超详细攻略在此,有需要的朋友赶紧收藏好吧!
恢复中国国籍并不难,本人的申请已批准
各种传说,说中国国籍多么难恢复,纯属是胡扯。本人白丁一位,也恢复成功了。
本人以亲身经历告诉大家:中国国籍可以恢复,手续很简单。只不过耗时长。北京要24个月。其他城市我不了解,只知道广东大约需要六个月(消息较可靠)。要回原户籍所在地办理。以北京为例,步骤如下:
1.递交申请:
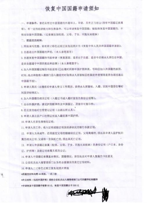
根据图1的“须知”,事先备齐材料,到位于小街的出入境管理处,二层1号咨询台,跟工作人员说打算申请恢复中国国籍。 工作人员会用内线电话联系相关负责人,并安排你到11号“国籍事务”窗口与负责人见面。11号国籍事务窗口通常无人值班。
现场填写申请表,简历等,手写,允许涂改,然后递交申请即可。
注:我扫描上传的“须知”为2015年版。现在可能有更新,请参考下面这个链接:
http://banshi.beijing.gov.cn/bsfwzy/201709/t20170930_28906.html
2.耐心等待:
等待24个月,中间不必打电话咨询进度,更不用催。
注:这期间你依然是外国籍,该申请什么签证申请什么签证,该去哪儿去哪儿,该怎么生活怎么生活。
3.复籍申请被批准:
到了24个月工作人员会打电话给你通知结果。如果没接到电话,就自己跑一趟出入境,带上外国护照,程序跟“1”一样,先到1号咨询窗口联系国籍事务负责人。如果已经批准了,会给你一张“中华人民共和国复籍证书”的复印件(见图2),并让你拿此复印件和外国护照,到出入境大厅东侧约100米的“双雄对外服务公司“做翻译公证。几天后拿到公证书。
注意:这只代表复籍申请已被批准,不代表已取得中国国籍。
4.退外国籍:
假设你的外国籍是A国籍,你就联系A国移民局或相关政府部门办理退国籍手续。到移民局或相关政府部门网站调研如何退国籍,把材料(含复籍证书的翻译公证)寄去,等待退籍证明。以澳洲为例,移民局收到材料后,几天之内就会发来电子邮件,给一个ref no,凭此ref no可在移民局网站跟踪进度。 再过两周左右会收到第二封电子邮件,要求把澳洲护照及公民证书原件寄给他们。他们收到护照及公民证书原件后会立即批准,并发电子邮件通知。本人已收到澳洲移民局的电子邮件,说退籍申请已批准,退籍证明(见图3)用挂号信寄给我。
注:如果退籍会导致无国籍,退籍申请会被拒绝,所以需要中国的"复籍证书“。
5.恢复中国籍落户口:
收到退籍证明后,到小街出入境大厅东100米双雄公司翻译,1小时可取。然后到国籍事务窗口,上交翻译件。照相,收费250元后(图4),你会收到“中华人民共和国复籍证书”原件(我就不上传了)。
出入境会给人口管理总队发机要函,一周后带复籍证书原件及房产证结婚证等等材料,到位于南三环成寿寺的人口管理总队办理户口手续,人口管理总队会开出一张“北京市公安局入户通知单”(图5),凭此单及人口总队给你的其他材料,外加房产证等原件,到管片派出所落户口办户口本及身份证。身份证号跟以前一样。
(本人已拿到户口本和身份证。户口本身份证大家都见过,就不上传了)
落户及拿到户口本后,部分网上实名认证无法通过。直到拿到身份证,顺利通过一切网上实名认证。
几点说明:
1.不要被社会上的流言吓倒,恢复中国国籍并不难,并非多么高级的人才才能恢复,普通人也可以申请恢复,而且根据出入境国籍事务办事人员介绍,只要没有特殊情况,通常都能批准。
2.恢复中国国籍,手续很宽松很人性化,不会故意刁难,服务态度也非常好,非常耐心。比如:递交的材料允许涂改,有些重要材料丢失,也能通融。我的澳洲公民证书就丢失了,按“须知”要求是应该提供的,不过工作人员非常通情达理,说反正你将来也是要退澳籍的,补办之后也要作废,就别折腾了,写个声明就行了。
3.当你看到这篇文章,恭喜你,不用四处碰壁了,少走很多弯路。恢复中国国籍的案例总的来说比较少。公安系统内部的人都不一定懂。好几年前我曾经去派出所咨询过,民警一本正经地告诉我:几乎没人能成功,还说让我去侨办咨询。当时我想他是公安系统的人,说的肯定是对的,于是就放弃了,一下耽误了好几年。直到2015年底,我不死心,又仔细钻研了一下,发现那个民警说的纯粹是扯淡:外籍华人跟侨办一点关系都没有!我讲这件事就是为了提醒大家,一定要找对部门,也就是出入境管理部门,不要轻信任何人,哪怕是公安系统内部其他部门。很多人说话都是想当然,完全不负责任。
写了这么多,其实最重要的只有两条:
1.知道恢复中国国籍并不难;2.找对部门,走出正确的第一步,剩下的手续都很简单。
FAQ:
1.你为什么要恢复中国国籍:
恢复中国国籍的原因,就如同我在复籍申请书里写的一样:
——————————————————————————————————————
我申请恢复中国国籍,理由如下:
我200X年向澳大利亚移民局递交技术移民申请并成功,当时只有2X岁,对海外生活无限憧憬,在澳大利亚生活了五年后,没有经过深思熟虑就申请加入澳大利亚国籍。 随着时光的流逝, 生活在北京的父母年纪越来越大,需要照顾,另外我们越来越感受到,由于文化的原因,生活在异国他乡远没有在北京那么快乐和有归属感,于是我和妻子义无反顾地于2010年12月回国,并从此再也没有去澳大利亚正式生活过。我们的儿子于201X年5月8日出生于北京,我们果断地放弃了给他申请澳大利亚国籍的机会,而是选择上了北京市户口。这意味着我注定会和我的妻子、儿子、双方父母长期生活在北京,而我的澳大利亚国籍不会给我的生活带来任何方便,而且有可能会增加麻烦。另外作为一个中国人,拿着本外国护照,心理上也感觉不舒服。现在中国越来越强大,国际地位越来越高,身为中国人有强烈的自豪感。以上是我申请恢复中国国籍的原因。
我申请恢复中国国籍是完全自愿的,也得到家人的支持。 我会永久居住在中国,自愿遵守中国宪法和法律。
以上陈述全部出于自愿发自内心。
——————————————————————————————————————
一方面,五星级酒店住一周还觉得挺美,住一个月就烦了,住一年肯定疯了,还是觉得家舒服,另一方面中国发展神速,西方国家停滞不前,很多方面中国反超了。刚开始还会被蓝天白云陶醉,时间久了新鲜感也就过去了。
2.退澳洲国籍能保留澳洲绿卡吗?
澳洲移民中广泛流传着一个流言,就是:在澳洲本土退澳籍可以直接获得PR签证。从移民局网站的信息来看,这种说法是不准确的。移民局网站说:在澳洲境内退籍的,可自动获得EX-CITIZEN VISA,但离境后不得再进入澳大利亚。这显然跟PR不是一回事。
If you renounce your Australiancitizenship while in Australia,
you will automatically become theholder of an ex-citizen visa.
This visa allows you to remain inAustralia but does not allow
you to re-enter if you leave
3.已加入外国籍,中国户口未注销,可否先退外籍,以保留中国国籍?
不可以。 国籍法第9条规定:定居外国的中国公民,自愿加入或取得外国国籍的,即自动丧失中国国籍。也就是说,当你加入外国籍的那一刻,中国国籍即已自动丧失,虽然你的户口本身份证还在,但事实上已经作废了,只不过中国政府暂时不知道或未干预而已。想得到中国国籍,只有走“恢复中国国籍”这条路,没有捷径可走。如果想踏踏实实在中国生活几十年,最好还是按法律程序来。
4.夫妻双方为中国人,子女生在海外,外国籍,子女可否申请加入中国国籍?
可以,只不过夫妻双方都要回到国内生活,这是先决条件之一。
注:这是北京出入境国籍事务负责同志口头回答的。可靠性请自行判断。我当时也是帮朋友问。
5.加入外国籍后,可否设法保留中国国籍,以实现事实上的双重国籍?
国籍法第九条:定居外国的中国公民,自愿加入或取得外国国籍的,即自动丧失中国国籍。
网上流传着各种攻略,传授如何进出中国,以保证自己的外籍身份不被中国政府发现。本人不提供攻略,请自行搜索。
如果长期生活在海外,偶尔回国住一小段时间,那没问题。毕竟出国前很多东西都是用身份证办的:银行卡,股市,房产,手机号,支付宝等等,如果没户口没身份证了,确实比较麻烦,可以理解。政府即使发现了你的外籍身份,事实上也往往不强制你立即注销户口。
可如果未来几十年永久生活在中国,那就另当别论了。你的中国国籍早在当年入外籍的时候就已经自动丧失了,法律上讲这几十年都属于非法滞留,如果有一天外籍身份被发现了,岂不会死得很惨。
大家能在网上搜到一篇文章,说加入外籍后按国籍法的规定也能保留中国国籍,那篇文章说的基本是扯淡,案例没有普遍性,根本不现实,不要当真。





下面申请中国绿卡(永居)的说明书,供有需要的朋友参考。
