数学大师
文章来源:初中数学
构建完整的知识框架
1. 构建完整的知识框架是我们解决问题的基础。
想要学好数学必须重视基础概念,必须加深对知识点的理解,然后会运用知识点解决问题,遇到问题自己学会反思及多维度的思考,最后形成自己的思路和方法。
但有很多初中学生不重视书本的概念,对某些概念一知半解,对知识点没有吃透,知识体系不完整,就会出现成绩飘忽不 定的现象。
2. 正确理解和掌握数学的一些基本概念、法则、公式、定理,把握他们之间的内在联系。
由于数学是一门知识的连贯性和逻辑性都很强的学科,正确掌握学过的每一个概念、法则、公式、定理可以为以后的学习打下良好的基础。
如果在学习某一内容或解某一题时碰到了困难,那么很有可能就是因为与其有关的、以前的一些基本知识没有掌握好所造成的。
因此要经常查缺补漏,找到问题并及时解决之,努力做到发现一个问题及时解决一个问题。
只有基础扎实,解决问题才能得心应手,成绩才会提高。

初中数学中考知识重难点分析
1. 函数(一次函数、反比例函数、二次函数)中考占总分的15%左右
函数对于学生来说是一个新的知识点,不同于以往的知识,它比较抽象,刚接受起来会有一定的困惑,很多学生学过之后也没理解函数到底是什么。
特别是二次函数是中考的重点,也是中考的难点,在填空、选择、解答题中均会出现,且知识点多,题型多变。
而且一道解答题一般会在试卷最后两题中出现,一般二次函数的应用和二次函数的图像、性质及三角形、四边形综合题难度较大,有一定难度。
如果学生在这一环节掌握不好,将会直接影响代数的基础,会对中考的分数会造成很大的影响。
2.整式、分式、二次根式的化简运算
整式的运算、因式分解、二次根式、科学计数法及分式化简等都是初中学习的重点,它贯穿于整个初中数学的知识,是我们进行数*运学**算的基础。
其中因式分解及理解因式分解和整式乘法运算的关系、分式的运算是难点。
中考一般以选择、填空形式出现,但却是解答题完整解答的基础。
运算能力的熟练程度和答题的正确率有直接的关系,掌握不好,答题正确率就不会很高,进而后面的的方程、不等式、函数也无法学好。
3.应用题,中考中占总分的30%左右
包括方程(组)应用,一元一次不等式(组)应用,函数应用,解三角形应用,概率与统计应用几种题型。
一般会出现二至三道解答题(30分左右)及2—3道选择、填空题(10分—15分),占中考总分的30%左右。
现在中考对数学实际应用的考察会越来越多,数学与生活联系越来越紧密,因为这样更能让学生感受学习数学在自己生活中的运用,以激发其学习兴趣。
应用题要求学生的理解辨别能力很强,能从问题中读出必要的数学信息,并从数学的角度寻求解决问题的策略和方法。
方程思想、函数思想、数形结合思想也是中学阶段一种很重要的数学思想、是解决很多问题的工具。
4.三角形(全等、相似、角平分线、中垂线、高线、解直角三角形)、四边形(平行四边形、矩形、菱形、正方形),中考中占总分25%左右
三角形是初中几何图形中内容最多的一块知识,也是学好平面几何的必要基础,贯穿初二到到初三的几何知识。
其中的几何证明题及线段长度和角度的计算对很多学生是难点。
因为几何思维更灵活,定理、定义及辅助线的添加往往都是解决问题的关键,这就要求学生的思维更灵活,能多维度的思考问题,形成自己的解题思路和方法。
也只有学好了三角形,后面的四边形乃至圆的证明就容易理解掌握了,反之,后面的一切几何证明更将无从下手,没有清晰的思路。
其中解三角形在初三下册学习,是以直角三角形为基础的,在中考中会以船的触礁、楼高、影子问题出现一道大题。
因此在初中数学学习中也是一个重点,而且在以后的高中数学学习中会将此知识点挖深,拓宽。成为高考的一个重点,因此,初中的同学们应将此知识点熟练掌握。
四边形在初二进行学习的,其*特中**殊四边形的性质及判定定理很多,容易混淆。
深刻理解这些性质和判定、理清它们之间的联系是解决证明和计算的基础。
四边形中题型多变,计算、证明都有一定难度,经常在中考选择题、填空题及解答题的压轴题(最后一题)中出现,对学生综合运用知识的能力要求较高。
5.圆,中考中占总分的10%左右
包括圆的基本性质,点、直线与圆位置关系,圆心角与圆周角,切线的性质和判定,扇形弧长及面积,这章节知识是在初三学习的。
其中切线的性质和判定、圆中的基本性质的理解和运用、直线与圆的位置关系、圆中的一些线段长度及角度的计算是重点也是难点。
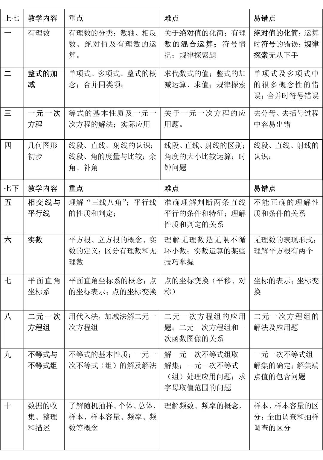
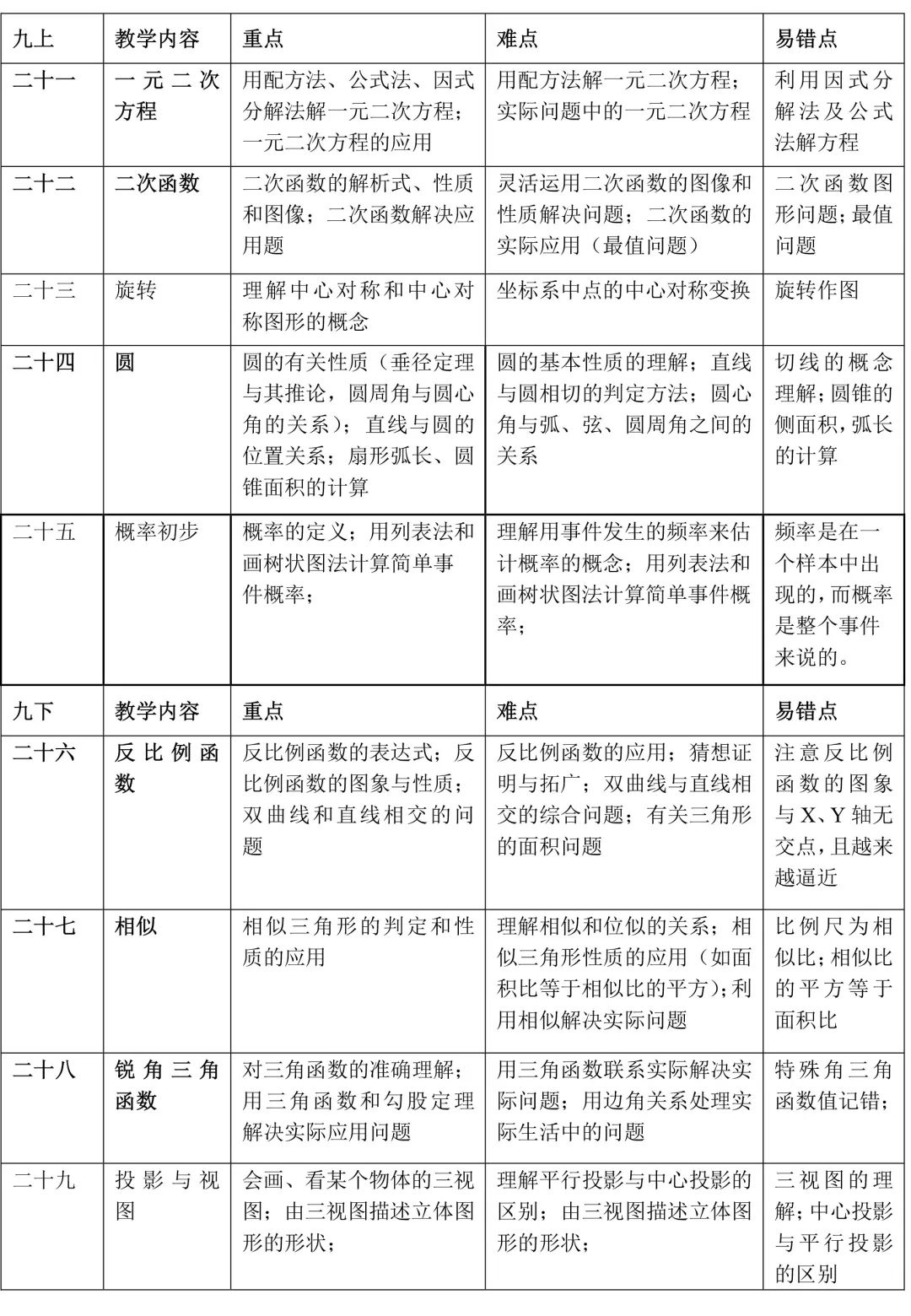
各年级教材知识重难点分析
★ 七年级教材重难点分析

★ 八年级教材重难点分析

★ 九年级教材重难点分析

数学大师