关注:技术工程师engineer,领取更多有趣、有用的资料!
我们在使用电脑系统中,有时候会出现电脑蓝屏代码,这时候很多人都不会蓝屏代码分析,也不知道出现这样问题的原因是什么,本文提供XP和Win7、Win10蓝屏解决方案和XP、Win7的代码大全。
通用解决办法流程:
1.重启
有时只是某个程序或驱动程序一时犯错, 重启后有可能就会正常。
2.新硬件
首先, 应该检查新硬件是否插牢, 这个被许多人忽视的问题往往会引发许多莫名其妙的故障. 如果确认没有问题, 将其拔下, 然后换个插槽试试, 并安装最新的驱动程序. 同时还应对照微软网站的硬件兼容类别检查一下硬件是否与操作系统兼容. 如果你的硬件没有在表中, 那么就得到硬件厂商网站进行查询, 或者拨打他们的咨询电话.
3.新驱动和新服务
如果刚安装完某个硬件的新驱动, 或安装了某个软件, 而它又在系统服务中添加了相应项目(比如:杀毒软件、CPU降温软件、防火墙软件等), 在重启或使用中出现了蓝屏故障, 请到安全模式来卸载或禁用它们.
4.检查病毒
比如冲击波和振荡波等病毒有时会导致Windows蓝屏死机, 因此查杀病毒必不可少. 同时一些木马间谍软件也会引发蓝屏, 所以最好再用相关工具进行扫描检查.?
5.检查BIOS和硬件兼容性
对于新装的电脑经常出现蓝屏问题, 应该检查并升级BIOS到最新版本, 同时关闭其中的内存相关项, 比如:缓存和映射. 另外, 还应该对照微软的硬件兼容列表检查自己的硬件. 还有就是, 如果主板BIOS无法支持大容量硬盘也会导致蓝屏, 需要对其进行升级.
6.检查系统曰志
在开始-->菜单中输入:EventVwr.msc, 回车出现"事件查看器", 注意检查其中的"系统曰志"和"应用程序曰志"中表明"错误"的项.
7.查询停机码
把蓝屏中的停机码记下来, 接着到其他电脑中上网, 进入微软网站http://support.microsoft.com/, 在左上角的"搜索(知识库)"中输入停机码, 如果搜索结果没有适合信息, 可以选择"英文知识库"在搜索一遍. 一般情况下, 会在这里找到有用的解决案例. 另外, 在baidu、Google等搜索引擎中使用蓝屏的停机码或者后面的说明文字为关键词搜索, 往往也会有以外的收获.
8.最后一次正确配置
一般情况下, 蓝屏都出现于更新了硬件驱动或新加硬件并安装其驱动后, 这时Windows 2K/XP提供的"最后一次正确配置"就是解决蓝屏的快捷方式. 重启系统, 在出现启动菜单时按下F8键就会出现高级启动选项菜单, 接着选择"最后一次正确配置".
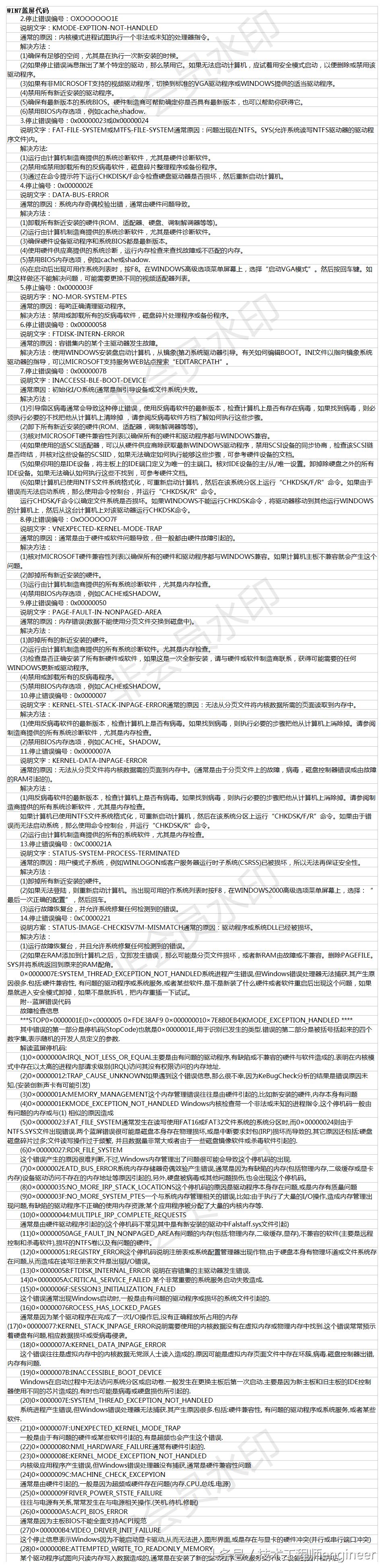
以下为长图(因为头条的图片经过压缩,请需要高清图的朋友私信:代码图):
XP蓝屏代码大全

XP蓝屏解决方法

Win7蓝屏解决方法

Win10蓝屏解决办法
