项目管理中,项目策划是每个管理者必要的工作技能。项目策划过程比较有挑战性,我们要确定项目目标和范围;定义项目阶段、里程碑;估算项目规模、成本、时间、资源;建立项目组织结构;项目工作结构分解;识别项目风险;制定项目综合计划。
项目策划策划完成后,我们需要编写一份有质量的项目策划书,目的就是更好的推动项目进行。如果有一份现成的策划书模板作为参考,对于新手来说,应该是一个福音。话不多说,直接附上截图。
策划书封面

封面
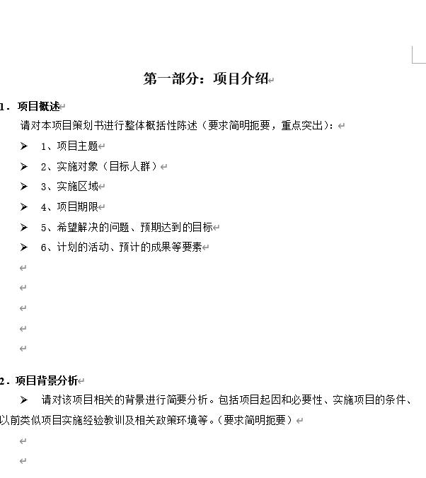
项目介绍

项目介绍

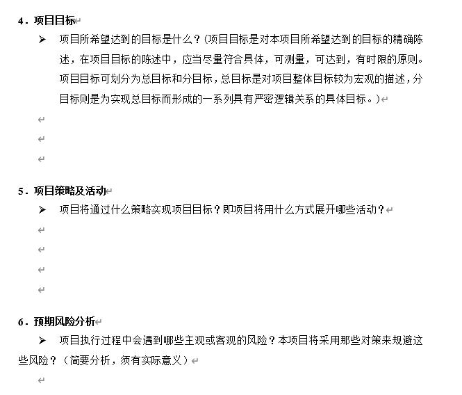
项目目标
项目实施计划

项目实施计划
其他


总结
策划书的编写一定要注重逻辑思维,因为策划的目的在于解决企业营销中的问题;另一方面,策划书要突出重点,抓住核心问题深入分析;最后要保证项目可落地,不能操作的方案创意再好也无任何价值

项目策划书