随着人们信用卡数量的增多,对POS的需求也是越来越大,很多人都有POS刷卡的经历,甚至是自己办理了POS机,但是很多人只是在用POS机,实际上对POS机是一窍不通,也不知道其背后的猫腻,当信用卡被封卡降额时,后悔也晚了。

先来说说最进pos机交易量,近日权威第三方咨询易观国际发布了支付行业相关的最新数据!多家Pos数据发生巨大变化。
如今使用一个POS机,要面对手续费、增值费、保险费、T0费等等样式繁多的费用,也在一定程度上加剧了POS商户的舍弃。对于存在乱收费的跳码Pos机器果断尽早放弃,否则只会越来越亏损。还有一点就是,最近据统计,第七批续展的支付机构一共有19家,19家支付牌照将到期名单!谁将失牌?
其实支付牌照即将到期前还可以申请续展,但如果支付公司在此之前曾有过违规记录,那么就会失去续展的机会,从此这个支付公司就没有了支付牌照,银行就不给予收单业务权限。违规可指支付公司POS跳码几率过大,出现过资金风险问题等。
什么叫跳码?就是3单(签购单、信用卡账单、银联交易底单)不一致。有下列情形之一都可以理解成跳码!
1、签购单显示A商户,而信用卡账单显示B商户,银联交易底单也显示B商户。
2、签购单显示A商户,信用卡账单显示也是A商户,但银联交易底单的商户号中的商户MCC码与签购单中的商户号里面的MCC码不一致。
3、银联交易底单中商户号里面的地区码有字母(此虚假地区)。
选择pos机一定要注意以下几点:
1、一定要经过银联认证,这样的话,刷卡不易被风控,而且资金安全有保障;
2、一定要带积分,消费是有积分的,积分可以兑换礼品,获得优惠;
3、到账时间一定要及时,一般安全的手刷机到账一般是T+1或者是T+0。如果好几天都不到账,那么“恭喜你”,用的是二清机。
4、杜绝跳码机,很多支付公司为了获取利益,会通过后台伪造虚假商户,而且这类pos机容易跳往费率低的商户,如此一来,你可是要被银行风控的。
5、手机app软件要完善
6、售后服务要完美
最后小编想说的是,pos机很关键,刷卡方式也很关键,以下这类刷卡行为容易被银行风控。

一旦出现以上行为,那你就离降额封卡不远了!
银行发行信用卡是需要挣钱的,信用卡只要用pos机刷卡就会产生手续费,按照7 2 1分配法则,我们选择10000元一般类0.6费率来计算,发卡行利润42元,银联6元,支付公司12元。

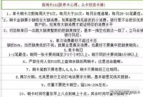
最后附上如何正确及快速养卡经验

以上是小编今日的分享,有什么问题欢迎下方评论,喜欢小编这篇文章的给小编留个关注,多多转发及收藏
