
市面上的开关插座良莠不齐,劣质产品很多。开关插座又关系到我们的人生安全,选择质量好的开关插座很重要。
那么开关插座怎么选、开关插座选择注意事项有哪些呢?
1、材质选择
开关和插座的外壳和内部等,一般都是塑料材质,具有绝缘性,防止漏电的危险。
但塑料易燃,容易产生安全隐患,在选择时,应当挑选防火阻燃的材质,现在的开关防火材质一般都是进口的PC,耐高温,不易燃。

2、支架结构
开关和插座的底层都有支架结构,增加其抗压性能。市场上的支架一般有钢架和PC两种。PC材质的支架虽然绝缘,但是抗压能力没有钢架的好。
所以现在的支架结构有两层的,还有三层的,将钢架和PC结合使用。两层的支架结构,钢架直接作为底架,虽然表面有油漆,但时间长了一旦脱落就容易生锈,存在安全隐患。
三层结构,将PC作为底架,将钢架包裹起来,能有效防止钢架和电线接触,绝缘效果更好。
3、钢架和铜件
钢架的厚度,能保证开关和插座的坚固。优质的钢架厚度应当在1毫米以上,并且边角有弯曲的处理,使其更坚固,不易变形。
钢架厚度低,边角又没处理,很容易弯曲变形,影响插座的拔插及开关的开合功能。开关插座内部的铜件,尤为重要,挑选时要仔细。
好的开关插座,加厚的铜片,铜件为高精度的磷青铜一次成型,表面光滑发亮,导电散热性能高,柔韧不易变形。
劣质的铜件,铜片轻薄,表面粗糙,颜色暗淡,铜的含量比较低,有的甚至是铁片,容易发生危险。

4、插座细节
优质的插座上,插孔都比较紧,不容易插进去,需要晃动才能插进。这是插座上面设置了童锁,增强了保护,避免发生触电危险,尤其是家里有孩子的,更需要这种安全保护。
在挑选插座时,最好选择有童锁的,双重保护,更加安全。我们安装插座习惯性选择五孔插座,但在实际生活中会发现,除了大功率电器设备,更多时候只需要两孔插座,如手机充电器、小台灯、电蚊香等,这就造成了插座使用的浪费(如卧室插座,很多时候我们只是需要用到两孔的,三孔的基本不怎么用),此时就可适量选择四孔插座了!而五孔插座,最好购买错位孔的,可提高重叠使用率。
5、开关触点
当我们按下开关时,都能听到声音,这是触点产生的,是两个金属片或者金属球产生的声音。
如果触点不够安全,容易产生电弧,引起开关短路,发生危险。
优质的开关一般都采用银镉触点,能起到瞬间过流的功能,抑制电弧的能力非常强。
而劣质的开关,采用的是铜片或者铁皮镀银触点,偷工减料,存在很高的安全隐患。挑选时一定要注意这个细节。
开关插座使用频率高且和家人的安全息息相关,必须选择有质量保证的品牌开关插座(如公牛、施耐德等),事实上选择品牌开关插座也不会比小牌的贵多少,但使用寿命更长也更安全省心,何乐而不为呢?
6、选择适当带开关插座
对于那些使用频率高的电器插座,我们可以安装带开关插座,避免反复插拔电源线的麻烦,特别是厨房,多使用带开关插座你会发现生活更省心。

7、选择带USB接口的插座
在卧室床头位置可适量选择有USB接口的插座,方便手机充电,同时又不影响其他小电器的使用;

8、合理使用防水的开关、插座
对于卫生间这类比较潮湿水汽大和易溅水的空间,使用防水开关插座,不仅更安全还防尘!
9、合理使用双控或多控开关
如卧室和玄关、过道等,使用双控开关更方便,当然有条件的也可以使用遥控开关或声控、感应开关。
开关选择注意事项
- 看结构
1、目前较通用的开关结构有两种:滑板式和摆杆式。
滑板式开关声音雄厚,手感优雅舒适;摆杆式声音清脆,有稍微金属撞击声,在消灭电弧及使用寿命比传统的滑板式结构较稳定,技术成熟。
2、双孔压板接线较螺钉压线更安全。
因前者增加导线与电器件接触面积,耐氧化,不易发生松动、接触不良等故障;而后者螺钉在坚固时容易压伤导线,接触面积小,使电件易氧化、老化,导致接触不良。
目前好的产品均采用双孔压板接线方式。
- 比选材
开关纯银导电能力强,发热量少,安全性能高,触点采用铜质材料则性能大打折扣;插座材料采用锡磷生铜片可得到配合最好的强度、韧性、弹性等指标,比一般黄铜作*片簧**的插座耐用数十倍,且极少有插板时强烈的电弧烧坏插座的现象;镀金的簧针极难氧化,性能稳定,能保证音质的清晰真实,数据传输的快速准确。

- 看标识
市场上目前常用的家庭一般开关的额定电流为16A,插座电流为10A,空调、热水器的插座较大的有16A,好的产品明确标识可用电流强度,而劣质产品的标识模糊,数据夸大,无法确定标识的额定电流是否可以安全无忧地通过而不至满屋浓烟。
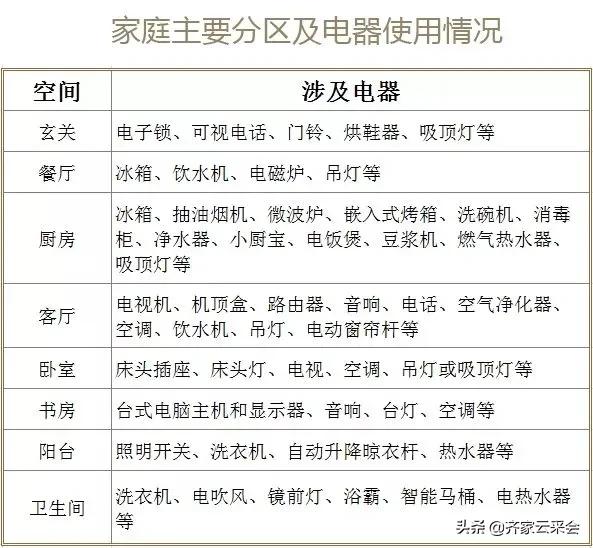
开关插座数量与布局
开关插座数量和布局息息相关,在确定开关插座数量之前,一定要先确定好家里的相关布局,包括家具尺寸和摆放位置、现在要使用和可能使用的电器数量及位置。
1、确定开关数量
根据家庭空间布局及电器使用情况确定开关插座使用数量和类型,让水电师傅开好对应清单。

2、合理布局避免浪费
在安装开关插座前确定好家具尺寸,尽量做到无遮挡;
作用相似和位置临近的开关插座尽量安装在同一水平线上;
床头开关和插座应在确定床尺寸后定位且应位于床头柜之上,一般离地高度在0.7m以上的位置最合适;

普通电源开关离地1.2-1.4m最合适,开关都方便,特殊区域可使用双控开关,如卧室门口和床头;
挂式空调插座离地1.8-2.0m,落地式空调插座离地0.3-0.6m;
冰箱插座根据冰箱类型其高度在0.3-1.5m之间;
厨房根据布局确定留好插座,如柜内还是台面之上;
书房插座最好是书桌桌面上下都要有等。
更多装修,选材,及验收知识,可添加齐家工作人员微信(qijia-006,qijia-007,qijia-008,qijia-009)进群了解。
-end-
声明:部分内容及图片整理自网络,如有侵权请及时联系我们予以删除!