今天,魔爪发布了一款搭载单轴电机的智能自拍杆 NANO SE ,其搭配MOZA Genie App可实现创意照片或视频的拍摄,它为手机用户提供了一套不错的手机稳定拍解决方案。

外观设计
魔爪 NANO SE 智能自拍杆主体部分采用高分子材料制作而成,嵌入遥控器部位则是使用的橡胶材质,仅重250g,赋予了魔爪 NANO SE 轻巧的特点,可承重手机最大限量为280g。手机支架上有“NANO SE”白色涂层标识,产品识别标志直观清晰。

自拍杆底部橡胶设计,利于可拆卸遥控器的拆装

外形上采用的是可折叠设计,折叠状态的尺寸为60.7mm×60.9mm×171.4mm,完全展开状态的尺寸为60.7mm×48.6mm×660.9mm,整体外型小巧,闭合状态下与部分手机大小差不多,支持手机尺寸为60-88mm。
NANO SE 完全折叠状态的尺寸为60.7mm×60.9mm×171.4mm

伸缩杆完全收缩状态的尺寸为60.7mm×48.6mm×300.8mm

伸缩杆完全伸展状态的尺寸为60.7mm×48.6mm×660.9mm

魔爪 NANO SE 采用了同类产品中较为成熟的三脚支架稳固设计,熟知三角形稳定性的朋友都知道这样的设计能够在拍摄时发挥最大稳定性,这种使用方式适用于直播或固定机位拍摄场景。

整体结构为三脚架,可伸缩支撑架,可拆卸遥控器,手机夹支架(电机系统),手机夹锁扣模块。

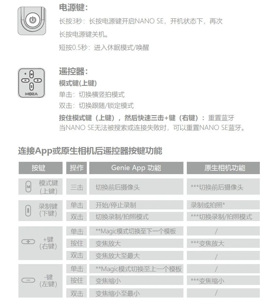
这款自拍杆自身只有一个电源键(下文有具体操作按键功能),其余操作控制均由外部可拆卸蓝牙遥控器完成,遥控器安装位置在杆体底部三脚架轴心位置,采用橡胶凹槽设计,便于安装和保护遥控器。

魔爪NANO SE 遥控器主要操作按键功能如下:

手机夹锁扣部位有锁紧/解锁涂层标识,防止在使用过程中出现误操作,损坏手机夹。

手机夹锁扣处有手机摄像头方向安装标识,手机安装、连接提示

手机夹锁扣采用上下拉伸设计

安装手机(在承重范围内)时尽量居中放置,便于快速调平,以实现魔爪 NANO SE 达到理想平衡状态。

手机支架上只有一个电源键(4个电量提示灯,1个蓝牙连接提示灯),开机时,支架开始运行,轻微振动后手机回位。

开机状态的魔爪 NANO SE ,电机产生一定扭矩,不过由于是单轴设计,电机力度较小。

官方标配USB Type-c充电线,但充电时需要自备充电器,适配常规手机充电器和移动电源。

功能特性
在进入功能演示之前,我们先来看看魔爪官方给出的参数信息:

从上面的参数表可以发现,虽然魔爪 NANO SE 不是一款专门针对手机视频拍摄的稳定器,但是利用它目前的拍摄性能,结合魔爪App一起使用,还是能够给我们带来惊喜的。
001、折叠 & 便携
从下面的GIF可以看到,我们想要在户外使用魔爪 NANO SE 时,可以实现快速折叠伸展。
手机支架伸展演示

魔爪 NANO SE 三脚架、支撑架伸展演示

002、防抖增稳 & 创意角度拍摄 虽然这不是一款专业的手机稳定器,其定位也不是视频稳定器,但它的在传统自拍杆的基础上增加了轴臂电机系统,实现了自拍杆的智能化和稳定性。相较于手持拍摄,无论是在照片模式还是视频模式,都能带来一定的稳定效果。特别是对于一些手机直播用户来说,可承重、具备一定稳定性的自拍杆,要比单纯的手持拍摄效果更加理想。
手持拍摄

作为一款智能自拍杆,可想而知其应用场景不只局限于握杆拍摄。目前这款魔爪 NANO SE 的延长支架可以实现独特角度拍摄,比如低拍、仰拍,可以当做稳定器运镜,能够为画面带来一定的稳定效果。

在照片拍摄中,延长杆可以带来延申拍摄视角和防抖增稳效果,大家可以运用到光绘拍摄、多重曝光、移轴模糊等照片拍摄场景;在视频拍摄中,魔爪 NANO SE 同样可以带来独特拍摄视角(俯拍、低拍、运动镜头);在自拍直播中,远距离角度拍摄,可扩展画面空间,制造景深效果。
在拍摄中,可根据拍摄需要自由调节支架,扩展拍摄角度,增加画面空间

003、 键控 操作
魔爪 NANO SE 所有拍摄操控均由可拆卸蓝夜遥控器控制,前文展示过遥控器的操作按键功能,下面为大家带来部分操作演示效果。由于我们此次收到的是工程样机,在使用过程中,遥控器上部分操作按键无法使用,不过官方表示全新推出的产品已经解决这一问题。
M 模式键(上键),一键切换横竖屏拍摄

M 模式键(上键),一键切换前后镜头

-(左键)+(右键),键控变焦

画面放大、缩小效果

004、手势拍摄
该功能主要运用在单人桌面直播场景,完成机位架设和取景构图后,可以利用魔爪App中的手势拍摄功能独立完成开关机录制(工程样机,测试过程中手势拍摄反应灵敏度较低)。
“耶”1秒识别,启动拍摄

“开掌+握拳”各1秒识别,结束拍摄

005、续航能力
手机是否调平与电量消耗有很大关系,所以该款产品的单次续航时间:完全调平状态续航时间为10小时,偏心安装状态续航时间为7小时。限定充电功率为5W,充电接口为USB Type-C(自备充电头),适配一般手机充电器和移动电源。
APP功能
魔爪 NANO SE 内置蓝牙无线系统,可以利用该功能,连接手机蓝牙,实现魔爪 NANO SE 蓝牙远程控制,可通过手机原生相机或魔爪 MOZA Genie App 进行拍摄。

MOZA Genie App界面信息

从上面的App功能界面可以发现,魔爪官方开发的App具有照片、视频、延时摄影、慢动作几种拍摄模式。从操控界面可以看到,一些相机上的设置也运用到了这款App中,能够帮助手机用户实现相对专业的拍摄。
可选拍摄模式

可调节画幅比例

照片模式下,可运用手机摄影技巧进行多重曝光、光绘照片、移轴模糊等照片拍摄,在拍摄之前可自由选择9种创意滤镜,增加画面风格化。
9种照片滤镜:自然 美食 玩味 镜头 街头 复古 电影 高级灰 旧时光

视频模式下,可进行Magic模式创意视频拍摄(街头-马路漫步,速览-景点瞬移,假期-假日时光),视频模式下也可以自定义选择符合创作画面的风格滤镜。

另外,该款App还可进行视频剪辑,剪辑界面可添加多段视频,设置有基本剪辑要素、滤镜、特效、音乐、文字等视频元素,整个剪辑流程都很基础,即使没有视频剪辑经验的用户,根据剪辑教程也能快速完成所拍素材剪辑。视频剪辑模块支持调节画面比例,官方给出了1:1,淘宝3:4,4:3,抖音9:16,YouTube16:9,9:21,21:9几种画幅比例预设。在完成拍摄后,用户可根据使用需求选择成片的画幅比例进行快速剪辑。
综述
摄影正朝着更加专业化、小型化创作潮流发展,现在,用一部小小的手机就能拍摄出很好的短片或照片。具有视频拍摄稳定功能的单轴智能自拍杆是一种新的尝试,无论桌面直播还是旅拍,这种兼具稳定性、可折叠设计、轻量化设计且仅手机大小的NANO SE 智能自拍杆,确实为手机用户带来了福音。
优点:
1、可折叠、伸缩,轻巧便携
2、可伸缩延长杆,为户外拍摄或直播带来更广阔的拍摄视角
3、App专业功能多样化
缺点:
1、非视频稳定器,使用场景受限