《大数据帮你进一步认识苏轼》、《今人对苏轼的评价和苏轼的影响力》、《唯美景与美食不可辜负》、《苏轼的朋友圈》、《苏轼的心情曲线》、《苏轼的旅游品牌价值》......粗看这些标题,你是不是也以为这些是某大学的研究论文,万万想不到,居然是一群六年级小学生的作品。

适逢苏轼先生诞辰980周年,清华附小开展了一系列致敬苏轼的活动。除了常规的读诗词、临摹字画,时髦的飞花令,还推荐学生观看纪录片《苏东坡》。



这么玩不过瘾,利用假期时间, 同学们自愿组成小组,确定研究课题,进行小组讨论、分工。快看这群里讨论有多么热烈。

各小组同学将老师们也加入群中,一遇到疑难问题就随时和老师沟通请教,老师成为了同学们的贴身军师。

聚精会神的学生。


大数据、思维导图、调查问卷运用自如
本次班级共完成课题研究报告23份,研究主题各有不同:《大数据帮你进一步认识苏轼》、《今人对苏轼的评价和苏轼的影响力》、《行走的苏轼》、《唯美景与美食不可辜负》、《苏轼的朋友圈》、《苏轼的心情曲线》、《苏轼的旅游品牌价值》、《苏轼vs李白》等等。
内容非常精彩↓↓↓

有网友评论,10后简直不要太厉害了,论文都写的有模有样。




不仅会玩大数据,还会做思维导图。



这帮小学生制作表格水平不逊于大学生。


问卷调查更是不在话下。


要搞出这论文,还得有个懂程序的爸爸
其实,我们也不用把这群小学生捧上天。论文里也多次提到,这样的成果是“我和爸爸一起”,“在爸爸的帮助下”。

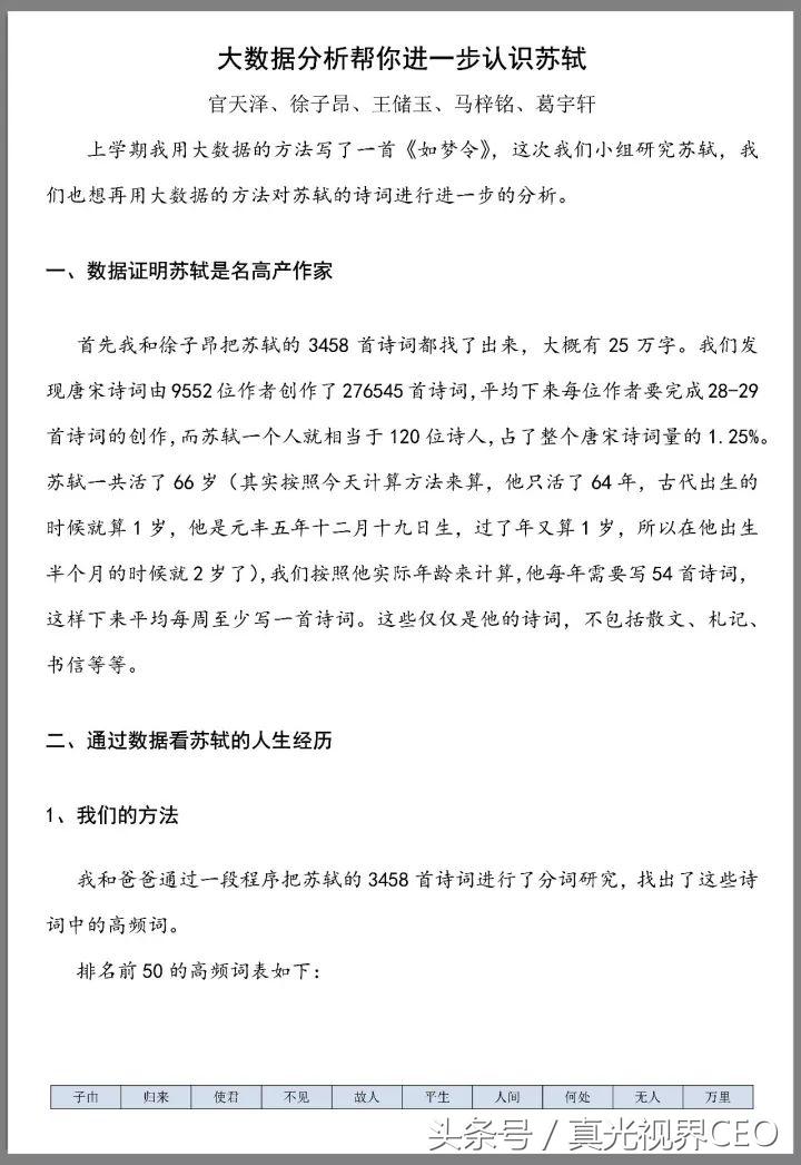
在《大数据帮你进一步认识苏轼》一文实践操作中提及“我和爸爸通过一段程序把苏轼的3458首诗词进行了分词研究”。
有些网友开玩笑:要搞出这篇论文,还得有个懂程序的爸爸。


其实,无论其中是否有家长的帮助,看看这改到崩溃的第11稿,这帮学生的用心毋庸置疑。




网友评论
韦博:通过这些报告看出孩子天马行空的思路和端正的态度。
孤单的鬼怪:起跑线已经是过去了,现在都根本不在一个赛场。
小石匠:原来不止王者荣耀玩不过小学生,念书也念不过。
小孩玩到大:利用网络时代的大数据库的尝试对现代化中国式教育有促进作用,可以打破传统的读死书教育模式。
省*达钱**人圈:我注意的只是清华附小。
【《新京报》评论】
清华附小让学生做“苏轼作业”,是一种先进理念下的义务教育探索方案。
这不是填鸭教育,不是题海战术,而是寓教于研究。
这样教育出来的孩子,和那些狼爸虎妈培养出来的孩子,或许将有很大不同。希望每位爸妈能借此个案有所收获。