笔记本电脑常见故障解决方法 (电脑维修100个常见故障教程)

今天给大家分享一些电脑常见故障及解决办法,可收藏起来方便遇到问题时 “对症下药”!

1、电脑不能上网

2、电脑蓝屏

3、电脑没声音

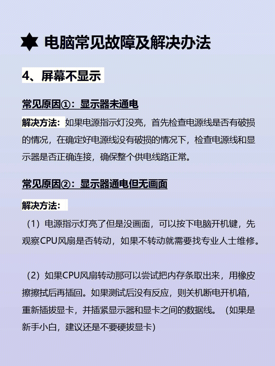
4、电脑屏幕不显示

5、电脑软件无法启动

6、显示器画面不能满屏显示

7、电脑使用过程中自动关机

电脑电源维修常见故障及处理,电脑绗缝机的常见故障及维修方法

电脑不能上网

电脑如果无法正常上网,常见原因有以下三个方面:

1、新装系统没有安装驱动

2‘、DNS服务器问题

3、硬件问题

电脑电源维修常见故障及处理,电脑绗缝机的常见故障及维修方法

电脑蓝屏

电脑蓝屏常见原因:

1、病毒、木马

2、安装了不兼容的软件

3、硬盘有坏道或内存松动了

电脑电源维修常见故障及处理,电脑绗缝机的常见故障及维修方法

电脑没有声音

如果打开电脑,发现没有声音,常见原因如下:

1、没有安装驱动

2、硬件故障

电脑电源维修常见故障及处理,电脑绗缝机的常见故障及维修方法

屏幕不显示

电脑电源维修常见故障及处理,电脑绗缝机的常见故障及维修方法

软件无法启动

软件无法启动常见原因如下:

1、没有管理员权限

2、文件名

3、缺少运行库

电脑电源维修常见故障及处理,电脑绗缝机的常见故障及维修方法

显示器画面不能满屏显示

电脑电源维修常见故障及处理,电脑绗缝机的常见故障及维修方法

电脑使用过程中总是自动关机

电脑电源维修常见故障及处理,电脑绗缝机的常见故障及维修方法