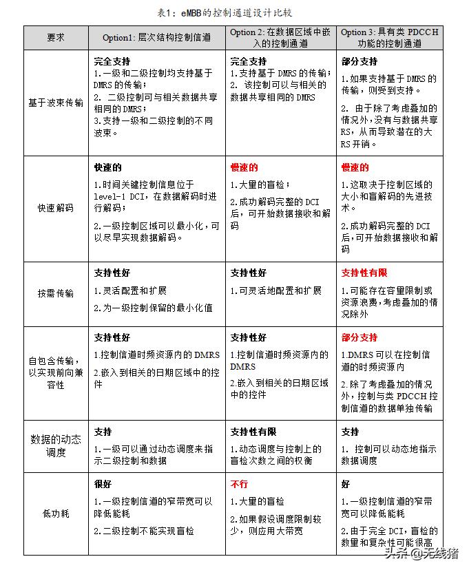
针对下行控制信道,规范有很多要求,比如
- 基于波束的传输
物理层控制信道需要基于多波束和基于单波束发射,这可以增加控制信道的覆盖。为了实现控制信道基于波束的传输,需要支持基于UE特定RS的控制信道解调。
- 快速解码
应支持控制信道的快速解码以启用快速HARQ-ACK反馈(例如,一个时隙内的HARQ-ACK反馈)。控制信息应该位于时隙的开始处,这可以使得能够尽早地解码控制信息。此外,控制区域的大小应该受到限制,因为数据接收可以更早地开始。
- 按需传输
控制信道的按需传输应通过可配置的时间和频率资源以及控制信道解调RS的动态开/关传输来支持。
- 独立传输
确保前向兼容性的商定原则之一是将物理层功能(信号、信道、信令)的信号和信道限制在可配置/可分配的时频资源内。独立的控制信道设计应得到支持,用于控制信道的解调RS嵌入到用于控制信道的时间和频率资源中。
- 动态调度
在LTE中,控制信道最重要和最基本的功能是在系统带宽内进行数据调度,以提高频谱利用率。该属性应在NR中保持。NR的控制信道应能够在基本时间单位(例如,时隙)中跨特定频带为UE调度数据。
- 低UE功耗
NR控制信道应尽可能降低UE功耗。实现方法是为下行控制信道启用可配置的时频资源,这可以通过很好地匹配瞬时需求来减少为下行控制信道保留的冗余资源,因此可以为盲解码提供减少资源的可能性。
下行控制信道结构可以有哪些?
下行控制信息可以包括UE特定控制信令(例如DL assignment 和UL Grand),公共控制信令和多播控制信令。NR支持三种时域结构,包括仅DL、仅UL和混合DL和UL,其中DL占主导地位,UL占主导地位。根据支持的时域结构,NR中的DL控制信道结构可考虑以下两种选择:
Option 1:自包含的分层控制通道
对于NR,可以考虑如图1所示的自包含分层控制信道。位于时隙前面(例如,第一符号)的第一级DL控制信道应当在DL slot, DL-dominant slot 和 UL-dominant slot中被支持。第二级控制信道可以由第一级控制信道指示,例如,可以指示第二级控制信道的时间和频率资源。 下行链路控制信道不必在每个时隙中传输 ,例如,当应用多时隙调度时,多个时隙可以共享相同的DL控制信道区域。
第一级DL控制信道还可以支持传送用于解码数据的DCI,而不需要第二级控制信道,即单级控制信道。自包含的递阶控制通道结构可以灵活地回退到单级控制通道结构。
第二级控制信道可以嵌入在 DL-dominant slot或DL slot的数据区中。在这种情况下,第二级控制信道和数据可以共享解调RS,解调RS位于第一级控制信道和数据和第二级控制信道物理映射到的时间间隔之间,以减少时延。

Option 2:嵌入数据区的控制通道
在LTE中,控制信道主要基于以小区为中心的设计,如PDCCH,控制区域与数据区域分开。然而,这导致特定UE的链路自适应增益的损失和有限的可伸缩性(就开销和可调度用户的数量而言)。嵌入数据区(如资源控制信道)的控制信道,它类似于Option1的第二级控制,在这种情况下,可以获得链路自适应增益,并与控制和数据有效地共享资源。另外,用于控制信道的解调RS可以与相关联的数据信道共享,以潜在地减少RS开销。
然而,该方案的一个关键问题是如何在可接受的盲检测数目下保持动态调度。如果可以在任何频率区域中动态地调度数据,则盲检数目将非常高,因为UE不具有用于检测映射到相关数据区域的控制信道的任何预信息。
Option 3:类似PDCCH的控制信道结构
与LTE-PDCCH结构类似,DL控制信道位于时隙的前部(例如,第一个符号),其可用于调度公共控制信令和UE特定控制信令。为了支持控制信道基于波束的传输,采用自包含DMRS的DL控制信道应支持基于DMRS的传输。此外,可以考虑控制和数据传输的叠加,以实现使用相同参考信号(例如DM-RS)的控制和数据的并发传输,以这种方式潜在地提高整体频谱效率。
基于所讨论的三种方案,表1列出了控制信道要求方面的比较

分层控制信道用例
Case 1:2级下行调度快速解码
控制信道的解码时延也会影响到分组数据接收的总时延。特别地,当控制有效负载相对较大时,UE解码控制信息将花费大量时间,而UE又将不在同一时隙发送相应的ACK/NACK。它将导致更长的HARQ RTT,从而导致更长的时延。DCI包含时间关键信息和非时间关键信息。如图2所示,时间关键信息将在level-1 DCI中传输。非时间关键控制信息可位于level-2 DCI。level-2 DCI可以在接收数据时解码。由于与完整DCI相比,level-1 DCI的大小减小,因此可以进一步减小level-1 DCI区域。然后,利用减小的level-1 DCI区域(例如,1个或2个OFDM符号),也可以更早地开始数据接收的开始时间。

Case 2: 为灵活调度的两级UL grant
对于自包含的UL传输,UE可能没有足够的时间来准备传输数据,并且还可能需要花费时延来解码控制信息。二级UL授权如图3所示,在一级UL授权中,UL授权信息的大部分可以被发送到UE以准备数据传输。在二级UL授权中,包含资源分配信息。此外,二级UL授权在时域中的位置可以通过一级UL授权隐式或显式地表示。由于2级UL授权仅包含部分UL授权信息,因此可以为UL主导时隙中的DL控制区域保留有限的资源,例如,仅一个OFDM符号。通过减少解码时延和足够的UL数据准备时间,可以实现自包含的UL传输。

Case 3: 用于预编码指示的二级DCI
为了减少DCI信令开销,预编码相关信息(例如PMI)可以由两级DCI指示。level-1 DCI支持宽带预编码信令并指示level-2 DCI的存在,level-2 DCI携带子带预编码信令。对于开环传输,仅宽带预编码信令就足够了,而对于闭环传输,进一步需要子带预编码信令。由于无需启用闭环传输,两级DCI将减少信令开销。