电子技术、无线电维修及SMT电子制造工艺技术绝不是一门容易学好、短时间内就能够掌握的学科。这门学科所涉及的方方面面很多,各方面又相互联系,作为初学者,首先要在整体上了解、初步掌握它。
无论是无线电爱好者还是维修技术人员,你能够说出电路板上那些小元件叫做什么,又有什么作用吗?如果想成为元件(芯片)级高手的话,掌握一些相关的电子知识是必不可少的。
普及DIP与SMT电子基础知识,拓宽思路交流,知识的积累是基础的基础,基础和基本功扎实了才能奠定攀登高峰阶梯!这就是基本功。

电子技术的历史背景:
早在两千多年前,人们就发现了电现象和磁现象。我国早在战国时期(公元前475一211年)就发明了司南。 而人类对电和磁的真正认识和广泛应用、迄今还只有一百多年历史。在第一次产业革命浪潮的推动下,许多科学家对电和磁现象进行了深入细致的研究,从而取得了重大进展。人们发现带电的物体同性相斥、异性相吸,与磁学现象有类似之处。
1785年,法国物理学家库仑在总结前人对电磁现象认识的基础上,提出了后人所称的“库仑定律”,使电学与磁学现象得到了统一。
1800年,意大利物理学家伏特研制出化学电池,用人工办法获得了连续电池,为后人对电和磁关系的研究创造了首要条件。
1822年,英国的法拉第在前人所做大量工作的基础上,提出了电磁感应定律,证明了“磁”能够产生“电”,这就为发电机和电动机的原理奠定了基础。
1837年美国画家莫尔斯在前人的基础上设计出比较实用的、用电码传送信息的电报机,之后,又在华盛顿与巴尔的摩城之间建立了世界上第一条电报线路。
1876 年,美国的贝尔发明了电话,实现了人类最早的模拟通信。英国的麦克斯韦在总结前人工作基础上,提出了一套完整的“电磁理论”,表现为四个微分方程。这那就 后人所称的“麦克斯韦方程组”.麦克斯韦得出结论:运动着的电荷能产生电磁辐射,形成逐渐向外传播的、看不见的电磁波。他虽然并未提出“无线电”这个名 词,但他的电磁理论却已经告诉人们,“电”是能够“无线”传播的。
对模拟电路的掌握分为三个层次:
初级层次
熟练记住这二十个电路,清楚这二十个电路的作用。只要是电子爱好者,只要是学习自动化、电子等电控类专业的人士都应该且能够记住这二十个基本模拟电路。
中级层次
能分析这二十个电路中的关键元器件的作用,每个元器件出现故障时电路的功能受到什么影响,测量时参数的变化规律,掌握对故障元器件的处理方法;定性分析电路信号的流向,相位变化;定性分析信号波形的变化过程;定性了解电路输入输出阻抗的大小,信号与阻抗的关系。有了这些电路知识,您极有可能成长为电子产品和工业控制设备的出色的维修维护技师。
高级层次
能定量计算这二十个电路的输入输出阻抗、输出信号与输入信号的比值、电路中信号电流或电压与电路参数的关系、电路中信号的幅度与频率关系特性、相位与频率关系特性、电路中元器件参数的选择等。达到高级层次后,只要您愿意,受人尊敬的高薪职业--电子产品和工业控制设备的开发设计工程师将是您的首选职业。
一、 桥式整流电路

1、二极管的单向导电性:
伏安特性曲线:
理想开关模型和恒压降模型:
2、桥式整流电流流向过程:
输入输出波形:
3、计算:Vo, Io,二极管反向电压。
二、 电源滤波器

1、电源滤波的过程分析:
波形形成过程:
2、计算:滤波电容的容量和耐压值选择。
三、 信号滤波器
1、信号滤波器的作用:
与电源滤波器的区别和相同点:
2、LC 串联和并联电路的阻抗计算,幅频关系和相频关系曲线。
3、画出通频带曲线。
计算谐振频率。

四、 微分和积分电路

1、电路的作用,与滤波器的区别和相同点。
2、微分和积分电路电压变化过程分析,画出电压变化波形图。
3、计算:时间常数,电压变化方程,电阻和电容参数的选择。
五、 共射极放大电路
1、三极管的结构、三极管各极电流关系、特性曲线、放大条件。

2、元器件的作用、电路的用途、电压放大倍数、输入和输出的信号电压相位关系、交流和直流等效电路图。
3、静态工作点的计算、电压放大倍数的计算。
六、 分压偏置式共射极放大电路

1、元器件的作用、电路的用途、电压放大倍数、输入和输出的信号电压相位关系、交流和直流等效电路图。
2、电流串联负反馈过程的分析,负反馈对电路参数的影响。
3、静态工作点的计算、电压放大倍数的计算。
4、受控源等效电路分析。
七、 共集电极放大电路(射极跟随器)

1、元器件的作用、电路的用途、电压放大倍数、输入和输出的信号电压相位关系、交流和直流等效电路图。电路的输入和输出阻抗特点。
2、电流串联负反馈过程的分析,负反馈对电路参数的影响。
3、静态工作点的计算、电压放大倍数的计算。
八、电路反馈框图

1、反馈的概念,正负反馈及其判断方法、并联反馈和串联反馈及其判断方法、电流反馈和电压反馈及其判断方法。
2、带负反馈电路的放大增益。
3、负反馈对电路的放大增益、通频带、增益的稳定性、失真、输入和输出电阻的影响。
九、二极管稳压电路

1、稳压二极管的特性曲线。
2、稳压二极管应用注意事项。
3、稳压过程分析。
十、串联稳压电源

1、串联稳压电源的组成框图。
2、每个元器件的作用;稳压过程分析。
3、输出电压计算。
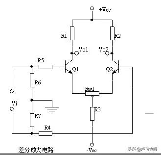
十一、差分放大电路

1、电路各元器件的作用,电路的用途、电路的特点。
2、 电路的工作原理分析。如何放大差模信号而抑制共模信号。
3、 电路的单端输入和双端输入,单端输出和双端输出工作方式。
十二、场效应管放大电路

1、场效应管的工作特点、场效应放大器的特点。各元器件的作用。
2、放大过程分析。
3、电压放大增益的计算。
十三、选频(带通)放大电路

1、 每个元器件的作用:
选频放大电路的特点:
电路的作用:
2、特征频率的计算:
选频元件参数的选择:
3、幅频特性曲线:
十四、运算放大电路


十五、差分输入运算放大电路

1、 差分输入运算放大电路的的特点:
用途:
输出信号电压与输入信号电压的关系式
十六、电压比较电路

1、电压比较器的作用:
工作过程是:
2、比较器的输入-输出特性曲线图:
3、如何构成迟滞比较器:
十七、RC振荡电路

1、振荡电路的组成:
振荡电路的作用:
振荡电路起振的相位条件:
振荡电路起振和平衡幅度条件:
2、RC电路阻抗与频率的关系曲线:
相位与频率的关系曲线:
3、RC振荡电路的相位条件分析:
振荡频率:
如何选择元器件:
十八、LC振荡电路

1、振荡相位条件分析:
2、直流等效电路图和交流等效电路图:
3、振荡频率计算:
十九、石英晶体振荡电路

1、石英晶体的特点:
石英晶体的等效电路:
石英晶体的特性曲线:
2、石英体振动器的特点:
3、石英晶体振动器的振荡频率:
二十、功率放大电路

1、乙类功率放大器的工作过程:
交越失真:
2、复合三极管的复合规则:
3、甲乙类功率放大器的工作原理分析:
自举过程分析:
甲类功率放大器的特点
甲乙类功率放大器的特点

电子工程师必备基础知识:
电阻通常都采用色环标示法。色标法就是用棕、红、橙、黄、绿、兰、紫、灰、白、黑十种颜色代表1234567890十个阿拉伯数字,金、银两种颜色代表倍率0.1、0.01或误差5%、10%.套件中附有颜色样本的实物和多款色环电阻常见的四道色环要读取三位有效数字,一二位表示有效数,第三位表示倍率。例:黄紫红金,三位有效数为472,表示47乘以102(或加两个0)等于4700,即4.7K欧姆;再如:棕黑黑金,三位有效数为100,表示10乘以100(或加0个0)等于10,即10欧姆。
在实验进程中,如果三极管的基极和其它引脚间不具备有单向导电特性的(或说单向导电特性不明显),就说明三极管是坏的;另外,即使单向导电特性正常,但不能受基极控制或不稳定,也说明三极管是坏的,或性能很差。
可控硅在控制极加上合适的触发电流,可控硅就能够从断开状态变成为导通状态,这时,我们取消控制极的触发电流,但可控硅仍然能维持导通状态。如果流过可控硅的电流开始变小,当小于维持导通的能力时,可控硅才关断,直到下次触发时才会导通。