近日,《2022年北京市中小学教学用书目录》发布,包括北京市自编及实验教学用书目录以及教育部印发的2022年中小学教学用书目录。
其中,中小学国家课程和地方课程必须使用目录中的教材。同时,中小学教材中不得夹带任何商业广告或教学辅助资料的链接网址、二维码等信息。
还有哪些具体要求?一起来看看:
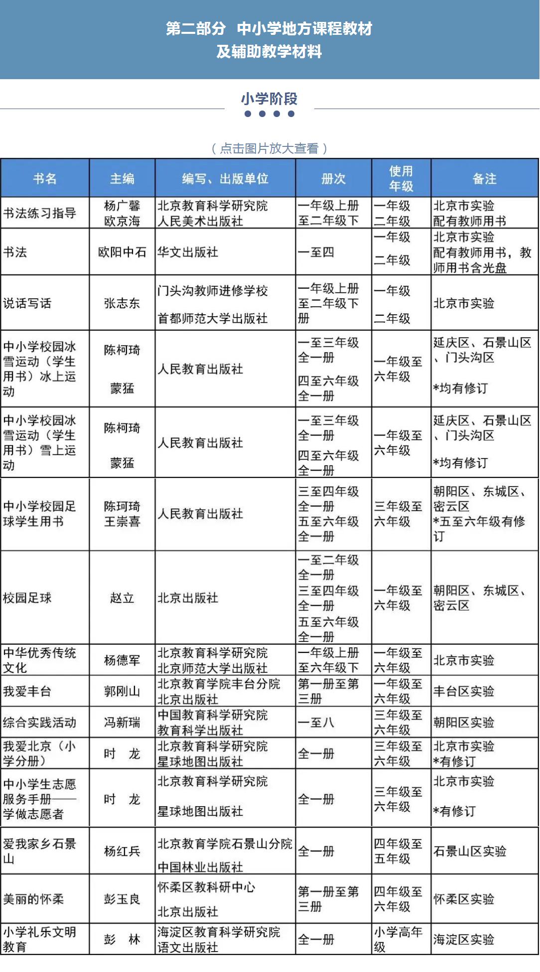
一 本目录包括两部分内容:一是北京市自编及实验教学用书目录;二是教育部印发的2022年中小学教学用书目录。
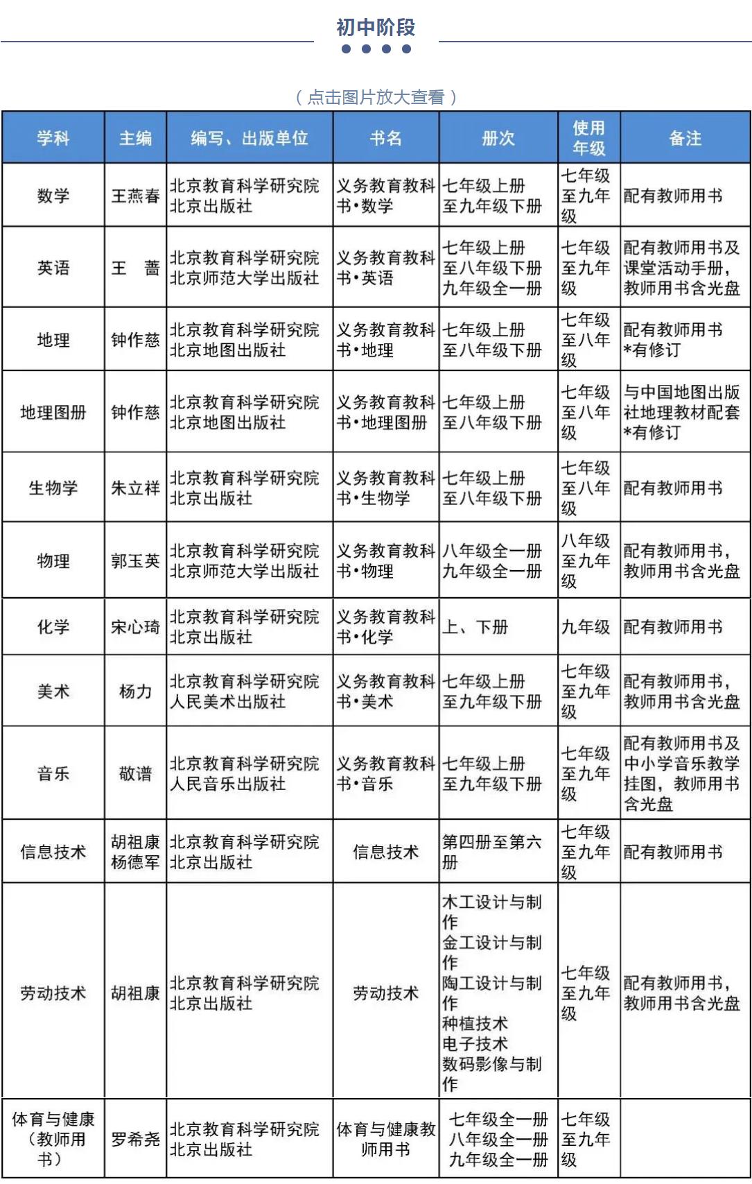
二 义务教育国家课程各学科使用教育部《2022年义务教育国家课程教学用书目录》及本通知“北京市自编及实验教学用书目录”公布的教材。道德与法治、语文、历史全部使用统编教材。小学科学使用根据2017年印发的课程标准修订的教材。
三 普通高中国家课程各学科使用教育部《2022年普通高中国家课程教学用书目录(根据2017年版课程标准修订)》公布的教材。思想政治、语文、历史全部使用统编教材。
四 特殊教育学校义务教育阶段相关学科使用教育部《2022年特殊教育学校国家课程教学用书目录》公布的教材。其他没有新编教材的学科和年级仍使用原版本教材,或者根据教学实际,选择普通学校教材中适合的内容进行教学。
五 体育运动学校道德与法治、语文使用国家统编教材,其他学科使用教育部《2022年体育运动学校国家课程教学用书目录》公布的教材。
六 教育部组织编写的中小学民族团结进步教育教材《中华民族大团结(供初中使用)》(戢广南主编,人民出版社出版)已于2021年经国家教材委员会审核通过。各区根据《教育部等四部门关于印发〈深化新时代学校民族团结进步教育指导纲要〉的通知》要求做好教材选用使用工作。
七 中小学国家课程和地方课程必须使用本文件所附目录中的教材。中小学教材使用应保持相对稳定,如确需更换教材版本,应严格按照中小学教材选用有关规定进行,为教材印刷、发行留足时间,确保课前到书。
八 中小学教材中不得夹带任何商业广告或教学辅助资料的链接网址、二维码等信息。
九 各区可根据本地实际和学生需求购买配套数字音像材料。鼓励教材出版单位采取互联网*载下**的方式免费提供与教材配套的数字音像材料。
十 各区要指导督促学校严格按照实际在校学生人数及免费教科书范围进行征订,切实加强义务教育免费教科书专项资金管理,确保专款专用,坚决防止发生违法违纪和浪费行为。义务教育阶段免费教科书采购及部分免费教科书循环使用工作按照《教育部 财政部关于全面实施城乡义务教育教科书免费提供和做好部分免费教科书循环使用工作的意见》(教材〔2017〕1号)和《北京市教育委员会 北京市财政局关于加强义务教育免费教科书补助经费管理的通知》(京教财〔2020〕17号)执行。其中,根据《财政部 教育部关于下达2021年城乡义务教育补助经费预算的通知》(财教〔2021〕71号),从2021年秋季起将小学《科学》、初中《信息技术》调整为非循环使用教科书。
十一 各区各学校要进一步增强责任意识,要加强对教材选用使用情况的检查,进一步健全责任追究制度,加大追责问责力度。对未按照国家有关规定履行教材选用使用要求和程序,违反教材“凡选必审”原则;以非正当手段干预或影响教材选用过程和结果;选用、使用未经审核通过的教材;未选用、使用国家统编教材;未按规定选用、使用国家规划教材;选用、使用的教材存在政治方向和价值导向问题;选用、使用的教材存在严重的知识性、科学性错误;义务教育学校使用境外教材,普通高中学校违规选用、使用境外教材;中小学以地方课程教材、校本课程教材替代国家课程教材;使用盗版、盗印教材;及其他违法违规行为等要严肃处理,责令纠正。







根据《教育部办公厅关于印发2022年中小学教学用书目录的通知》(教材厅函〔2022〕2号),请登陆教育部门户网站( www.moe.gov.cn )公开栏“教育部文件”下“信息拥有司局”中,选择“教材局”进行查询*载下**教育部2022年中小学教学用书目录。如图:




