
01 研究背景:乘着智能制造东风发展
一、 工业机器人的研究背景
工业机器人是智能制造中的重要一环,且当前处于市场空间大、 应用场景可拓展可精进的阶段,具有研究价值
观察中国工业机器人的市场特征、挖掘新的发展路径,既受当前环境驱动,也是未来市场所需,其原因主要有二:
1)工业机器人发展历史悠久,但我国仍有研究价值和探索空间。 自20世纪60年代工业机器人问世以来,在50年内经历了巨大进步,已经广泛应用于航空航天、汽车、军事等领域。而在我国,从“七五”科技攻关开始,工业机器人正式被列入国家级的科技计划,也已经有了20余年的发展历史。但我国工业机器人面临着技术基础薄弱、自主品牌市占率低等问题。
2)智能制造、新技术为工业机器人赋能推动工业机器人行业进一步深化。 目前,国内智能制造正进行得如火如荼,尤其是疫情后,我国首先打破障碍,复苏制造业生产,工业机器人作为重要一环,需求进一步扩大。同时AI、云计算等技术与工业机 器人的深度结合,将为工业机器人带来新的应用场景及方向,工业机器人市场潜力。
驱动工业机器人再次起航的重要背景:
- 智能制造正热,环境基础好。 2021年,“十四五”智能制造发展规划发布,提出了智能制造“两步走”战略,要求在2025年前规模以上制造业企业大部分实现数字化网络化。
- 机器人需求大,发展空间大。 “机器人+”应用行动实施方案推出,提供汽车、广泛等行业的机器人应用能力,预计2025年制造业机器人密度较2020年实现翻番。
- 多项技术发展,研究价值高。 AI、云计算等技术的发展推动机器人能力便捷得到进一步拓展,易控、智能、互联成为新的方向,对工业机器人的认知也需要进一步更迭。
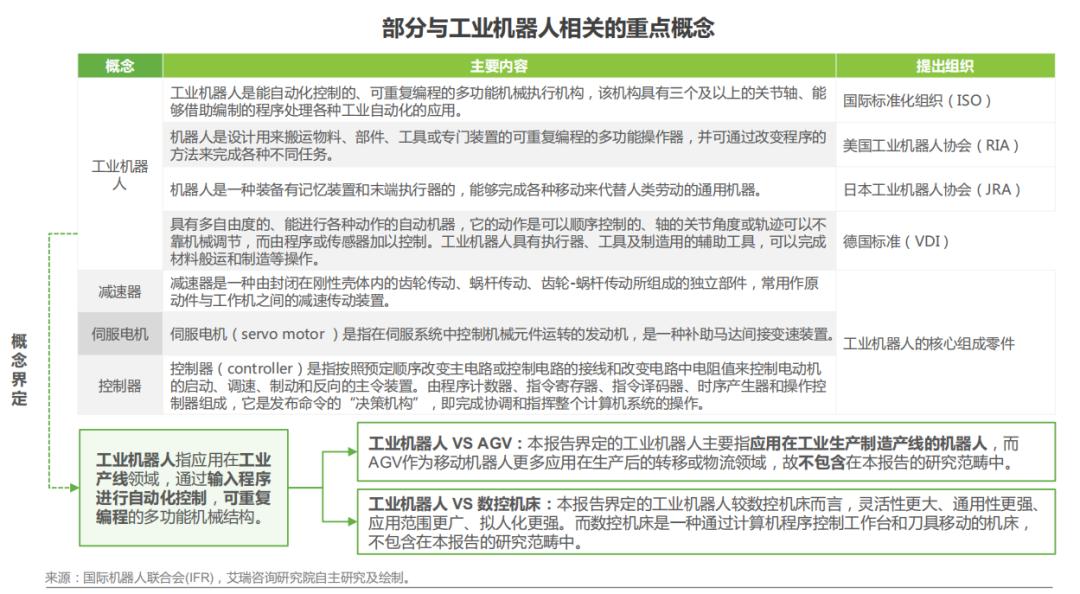
二、 工业机器人的重要概念厘清
本报告界定的工业机器人指:应用在工业产线领域,可重复编程实现自动化控制的机械结构。
- 工业机器人:
工业机器人是能自动化控制的、可重复编程的多功能机械执行机构,该机构具有三个及以上的关节轴、能够借助编制的程序处理各种工业自动化的应用
——国际标准化组织(ISO)
机器人是设计用来搬运物料、部件、工具或专门装置的可重复编程的多功能操作器,并可通过改变程序的方法来完成各种不同任务
——美国T业机器人协会( RIA )
机器人是一种装备有记忆装置和未端执行器的,能够完成各种移动来代替人类劳动的通用机器
——日本工业机器人协会(JRA)
具有多自由度的、能进行各种动作的自动机器,它的动作是可以顺序控制的、轴的关节角度或轨迹可以不靠机械调节,而由程序或传感器加以控制。工业机器人具有执行器、工具及制造用的辅助工具,可以完厅材料般运和制造等操作
——德国标准(VDI)
- 减速器:
减速器是一种由封闭在刚性壳体内的齿轮传动、蜗杆传动、齿轮-蜗杆传动所组成的独立部件,常用作原动件与工作机之间的减速传动装置。
- 伺服电机:
伺服电机( servo motor ) 是指在同服系统中控制机械元件运转的发动机,是一种补助马达间接变速装置。
- 控制器:
- 控制器( controller)是指按照预定字改变主电路或控制电路的接线和改变电路中电阻值来控制电动机的启动、调速、制动和反向的主令装置。由程序计数器、指今寄存器、指令译码器、时序产生器和操作控制器组成,它是发布命令的“决策机构”,即完成协调和指挥整个计算机系统的操作。
减速器、伺服电机、控制器,是工业机器人的核心组成零件。

三、工业机器人的发展历程
美国首创,日本实现产业化,中国接棒成为最大市场。
1962年首台工业机器人由美国公司Unimate制成,并在通用汽车初步实践。1967年日本企业引进美国技术,1980年因劳动力短缺、多项技术( 如交流电驱、微处理器等)突破,日本工业机器人产销量跃居世界第一。
20世纪90年代,德韩两国制造业的强劲表现带动工业机器人发展。2010年后,中国作为“世界工厂”,工业机器人在政策推动、工厂需求等因素推动下,成为全球最大市场。

(1985-2018年中日美德韩五国工业机器人保有量)
02 发展环境:政策、技术、需求并进
一、宏观环境-政策:不断加码,促发展
政策力度加强,“引进+专项突破”转为“国产化、智能化
改革开放后,制造业虽进入上升期,但受限于物质和科研条件,早期工业机器人研究由少数科研所负责,政策支持力度小入世后,我国技术明显落后,外资加速在华布局,这时期我国政策主要有两个特点:
1)支持企业引进海外先进技术和设备;
2)扶持国内龙头企业,对核心技术和工段定点突破。2016年前后,我国步入产业升级阶段,工业机器人属于智能装备重点领域,这时期的政策综合性明显增强。政府通过设立行业标准、优化营商环境、建立创新中心等多项措施来推进产业国产化、智能化。
中国工业机器人相关政策梳理如下:
- 萌芽阶段(1986-2008年):
- 推动工业机器人的基础技术、基础器件的研究、开发
- ——《“七五”科技攻关计划》
关注特种机器人领域如水下无缆机器人、防爆与侦察机器人等,成立专家组,主要目的在于缩小我国与国外技术发展的差距
——《高技术研究发展计划(863计划)》
- 外引内联阶段(2008-2015年):
- 国内制造业迅猛发展,鼓励外商投资和设备引进,推动工业机器人的广泛应用,重点领域尝试技术突破和企业孵化
- 自主化、智能化阶段(2016-2021年):
人口红利减弱,制造业转型,促进工业机器人高端化,智能化发展;明确国产替代路线和目标

二、宏观环境-技术:提升可用性和易用性
技术的成熟与融合推动工业机器人的应用深度,其中与机器视觉相关的AI助力工业机器人更加智能化,现阶段影响最大
不同技术对工业机器人的推动作用不同,AI主导智能、云计算主导“外脑”发展与共享、ARNR主导交互,目的是让工业机器人更智能、更好用。近年来,国内底层技术,尤其是AI、云计算,发展强劲,使得传统机器人有机会向着“机器人+”方向迈进,工业机器人将实现更高的智能化、网络化和交互性。

三、宏观环境-需求:机器替人
潜在劳动力不足,人口成本走高与机器人价格下行形成对比“机器替人”成大势所趋
“机器替人”主要由两点促成:
1)人力方面: 其一,制造业潜在劳动力市场的适龄人口持续减少的现象或将维持10年以上;其二,制造业从业者成本不断走高。
2)工业机器人方面: 与人对比之下,工业机器人具有两大优势:一是能在高危环境中生产,且具有规模效应。值得注意的是,伴随着技术升级,工业机器人将更稳、更精、更智能,可应用的场景也越多,未来可应用潜力大。二是售价逐年降低,虽在去年受供应链影响略有涨价,但成本降低是趋势。

四、宏观环境-需求:市场空间大
国内工业机器人市场空间巨大,国内厂商经过20余年的积累在国产化的浪潮下具备一定先发优势
国内工业机器人市场空间巨大,具体表现为:
1) 与发达国家相比,国内工业机器人应用密度虽然低但近年来增势较猛CAGR达到37.9%,位列全球第一,且国家已经提出要在2025年实现制造业机器人较2020年翻番的目标。
2)虽然目前仍然依赖于进口国外品牌,但经过20余年的发展,国内工业机器人厂商在国产化的背景下,在钾电、光伏等新方向具有先发优,且未来将会逐步走向国产替代。

新能源汽车工业与光伏产业成为工业机器人增长主引擎
2022年,3C电子与食品饮料行业受消费不振影响,增速放缓,取而代之的是汽车、光伏、储能等新能源相关产业的稳定增长。从数据上看,国内新能源汽车在全球电动化的大势下,即便受原材料价格上涨和补贴退坡影响,在2021、2022年产销量仍保持高速增长。
光伏装机量在宏观政策的推动下始终保持高景气度,同时,海外市场受缺电、电价高企影响,光伏产品需求攀升,成为近年来我国光伏产品出口的重要支撑因素。上述两个行业的高景气度成为国内工业机器人需求增长的主引擎。

03 产业链:技术和经验并重
一、产业链总览-上中游重技术、集成重经验

二、产业链总览-未来3年稳定增长
2023年中国工业机器人保有量有望突破150万台
从工业机器人的保有量来讲,2023年我国工业机器人保有量将突破150万台,预计未来三年将保持稳定增长。从工业机器人的主要增长驱动来进,2020-2021年的增长驱动主要得益于新能源汽车需求爆发,工业机器人保有量增速较高。
2022年因疫情全国大范围停摆,增速下滑。未来几年,受《“机器人+”应用行动实施方案》和全球经济去全球化的影响,中国工业机器人市场可能以相对稳定的增速平稳增长。
从工业机器人的类型来讲,2022年仍以多关节和SCARA为主,其中多关节占60%左右,SCARA占40%左右。

三、产业链总览-产销流转周期与服务流程
需求量主导的市场,服务中,售前靠关系,决策靠产品

四、零部件:市场高度集中,依赖进口
- 三大零部件在工业机器人中的作用
控制器是输出命令放;伺服系统、减速器相互配合,执行控制器的指令,共同保证工业机器人稳定、精准运行

- 伺服&控制器-市场玩家总览
伺服、控制不分家,参与者众,且逐步探索驱控一体化

- 控制器-关键指标及难点
精度和稳定性是控制器性能的直接指标,但底层算法是核心
控制器直接决定本体的轨迹、位置、位姿、速度、加速度、操作顺序及动作的时间等。控制器控制的本质是根据运动要求和传感器件的信号进行必要的逻辑、数*运学**算后,将正确的控制信号传递给同服系统或其他动力装置,执行单元执行运动要求。
国内外控制器的性能差距主要由两方面决定:
1)软件方面: 其一,成熟厂商的控制器是“黑匣子”,国内算法模型参数设定可借鉴性弱,其二,研发与实际应用是两回事,实际应用晚且量小,与运动控制、路径规划等相关的底层算法无法依靠大量的工业机器人的生产实践所积累的数据进行训练优化;
2)硬件方面: 高性能的控制器的底层芯片、配套设备( 如伺服电机、编码器、减速器 ) 等都需要进口,与本体的磨合度不够。

- 伺服系统-关键指标及难点
转速、扭矩和惯量直接指标,但驱动器、编码器性能尤为重要
工业机器人的伺服系统主要由驱动器、电机、编码器所组成,其目的主要是驱动执行机构完成控制器的指令,这要求伺服系统具有响应速度快、精度高、稳定性强、适应频警加减速等特性。
目前国内伺服系统的高端市场被国外垄断,其主要差距源于以下两点:
1)与驱动器相关的高精度芯片为国外所垄断,如DSP芯片;
2)编码器的核心技术掌握在外企手中。同时,传感器作为编码器的核心元器件,高精度传感器也依赖于进口。值得注意的是,伺服系统作为一个整体,转矩、扭矩.惯量是其主要性能指标,但在配置时,要综合考虑同服电机的规格和机械未端的位置、速度、精度、动态性能等要求。

- 减速器-市场玩家总览
格局初定,中日对比存在发展时间差大、研发投入少等问题

- 减速器-关键指标及难点
器件寿命及稳定性相关指标是核心;目前在产品设计、生产工艺、装配等方面都存在难点,其中工艺/装配条件、工艺/装配流程是重中之重

减速器-典型企业发展路径借鉴
深耕技术,提升产品性能、产品创新力是核心,业务与技术相契合是重点

哈默那科与绿的谐波发展路径借鉴
五、本体:市场相对集中,新能源是机会
- 本体产品分类
工业机器人可从运动坐标、应用场景、输入信号方式、作业方式进行分类

- 本体-玩家总览:传统企业
四大家族优势显著,国内头部纷纷布局锂电、家电等新赛道

- 本体-玩家总览:新兴企业
新兴企业主推协作、桌面级、复合等类型的机器人,选择医药、食品、医疗等差异化赛道布局,且都积极布局出海业务

- 本体-企业成长路径
技术积累型企业多以自研为主深耕产品,行业经验型企业多通过收并购拓展行业和场景,新兴企业打法较综合
随着国内业机器人相关技术成熟度不断提升,国内工业机器人本体企业切入赛道的途径不一,以2008年工业机器人被纳入重点支持领域为分界,大体可分四类: 跨界发展( 由其他业务拓展至机器人业务)、自上而下(工业机器人核心技术起家,从零开始自研,市场技术极不完善 )、自下而上( 由垂直行业经验拓展至多场景、多行业)和新兴企业( 直接切入机器人赛道,市场技术相对完善 )。
不同企业自身基因不同,成长路径不同,当前布局也有所差异。总之,注重技术积累的企业更偏向产品类型及能力拓展,注重行业积累的企业更偏向场景深耕和行业拓展,而新兴企业则依托新型产品和出海切入。

国内工业机器人本体企业成长路径图
- 本体-市场特征1:呈集群分布
- 工业机器人本体企业集中分布在长三角、珠三角地区,并且具有实际的政策+产业支持

- 本体-市场特征2:参与类型多
本体企业呈现基因杂、布局广的特点
中国工业机器人本体企业参与方多样,具有基因杂、布局广的特点,从时间维度上主要以2008年为节点。2008年,随着“十一五”期间重启机器人计划的第一个项目落地,我国才逐步迈入工业机器人市场化时代,开始技术积累。
因此,2008年以前成立的公司主要有两类:1)其他业务转型机器人和下游公司独立出的机器人企业,即“行业基因”公司 ;2)从高校孵化出的“技术基因”公司。2008年以后,国内机器人技术较为成熟,才真正诞生出“血统纯正”的机器人公司。此后随着下游一些成熟行业的发展如汽车,利用底层技术的可复用性也开始布局机器人市场,但尚未实现量产。

- 本体-市场特征3:从借鉴到求变
渐进式的行业演进沉淀出可复用得发展经验,市场需求变化和企业激烈竞争推动展业新路径

- 难点与应对总览:提升服务“边界”
工业机器人受行业要求所限,其产品一致性非常高,故在价格、渠道竞争白热化的同时,跨界布局是企业主要差异点
机器人在工业领域和消费级领域的发展逻辑非常不同。消费级机器人强调产品的交互、个性化服务,并目要求快速占领市场,故其发展逻辑 更加关注产品的功能迭代与推陈出新 ,是典型的C端市场打法。
而在工业领域,强调“稳”,保证稳健生产是重点,产品发展逻辑需要 兼顾性能稳定性与应用场景的适配性 ,故当前整个工业机器人市场呈现出非常高的产品一致性。因此,本土企业在历经价格战、优势行业渠道争夺等激烈竞争后,企图通过研发新产品、增加产品覆盖广度等方式拓展新业务,比如布局医疗、教育机器人等消费级领域。

- 难点与应对1:提升使用的柔性化
提升工业机器人使用的柔性,用以满足“随时随地”可用易用、人可参与的需求,灵活性、易用性也是未来发展方向
当前,传统工业机器人虽然覆盖了工业生产制造所需的大部分场景,但在产品精度、产品易用性、产品灵敏性、产品价格等方面有待变革。
工业机器人本体厂商除了进一步精进产品提升其精度以满足工业应用要求外,还开发了协作机器人、桌面机器人等新产品,这些新产品是传统工业机器人的有效补充,相对好的平衡了灵活性VS易用性VS协作性VS价格的需求可用来满足不同体量企业、不同生产流程、不同生产工艺、随时随地安装应用的的工业应用需求。

- 难点与应对2:提升核心零部件的自主率
工业机器人成本中核心零部件成本占比70%左右,在降成本和国产替代的双重推动下,自研提升自主率紧迫且漫长

- 难点与应对3:探寻并布局多样化的市场
汽车、金属机械、3C电子等优势行业主要依赖进口,本土企业难切入,本土厂商从行业、客户、区域等层面差异化布局

六、系统集成:市场高度分散,长尾明显
- 系统集成-基本介绍
系统集成商是负责机器人应用二次开发和周边自动化配套设备集成的厂商,帮助机器人本体应用在特定的生产场景中
系统集成商会参与到项目落地的全流程,其中机器人本体只是其集成流程中的一个环节,除机器人本体外,还包括周边的末端执行器厂商、工装夹具厂商、离线编程及仿真厂商,以及近年较为火爆的机器视觉厂商、传感器厂商等。

- 系统集成-企业打法
传统集成商主打完整解决方案,让机器人应用在具体产线上其中非本体厂商聚焦行业经验积累、本体厂商注重产品反馈新兴厂商作为传统集成商生态成员,让机器人更智能、更好用

- 系统集成-市场特征
从行业服务特性看,行业服务经验丰富、资金充足是主要竞争力;从市场集中度看,集成商竞争格局极度分散、长尾多

从应用行业看,逐步由汽车行业向3C电子、鲤电等行业转移从厂商能力看,系统集成商需实时把握市场技术热点,不断完善服务能力

- 系统集成-不同行业X不同场景应用情况
集成商在汽车、3C等行业,搬运、焊接等场景应用较为成熟未来发展空间主要在新能源等行业,以及检测、包装等场景
从 行业维度 看,汽车、3C等行业的自动化程度高、流程标准性强,是工业机器人应用较为成熟的行业,新能源中,鲤电.光伏市场需求大,生产制造流程中对工业机器人的需求高,是较为典型的潜力行业。
从 场景维度 看,搬运、上下料、焊接等通用场景已经应用在各个行业中,已较为成熟,而未来发展潜力主要集中在分拣、装配、包装、检测等需要和周边技术( 如机器视觉) 结合的场景上。
从 应用成熟度 看,标准化更强的行业和场景应用较为成熟,非标性的、对环境和技术要求较高的场景自动化替代程度较低

- 系统集成-典型场景1:汽车
汽车领域应用成熟,焊接、搬运、喷涂等是工业机器人在汽车行业的主要应用场景,能有效提升效率与质量;机器视觉的深入应用有利于提升场景复杂度、精度与速度,还能促进多机合作

工业机器人在汽车工艺场景中的应用
- 系统集成-典型场景2:3C电子
3C电子的生产场景仅部分实现工业机器人替代,机会较大
3C行业较汽车行业而言,工业机器人的应用场景相对少一点。这主要是因为3C电子行业具有产线变化快的特点,产线上固定的硬件设备很难去协调生产。但随着工业机器人逐渐走向柔性化,部分轻负载的协作机器人也让“随时随地”可用逐步成为可能,工业机器人同3C电子的匹配度不断增加,应用场景进一步解锁。
再加上机器视觉、柔性夹爪等的发展,3C电子现已成为国内工业机器人最热门的应用行业之一,其中PCB板生产中的组装、检测等场景蕴含机会巨大。

- 系统集成-典型场景3:新能源
鲤电生产中后端工艺工业机器人需求旺盛
近年来,随着新能源汽车的发展,鲤电行业的市场规模日益增加,需求井喷,加深工业机器人在钾电生产中的理解与应用刻不容缓。鲤电行业很可能成为除汽车、3C以外的一个主要赛道,也是国产化趋势下国内工业机器人相对有优势的一个主要赛道,值得系统集成商发力。
鲤电行业中工业机器人的机会很多,以生产电芯后的后端工艺为例,模组组装和PACK装配的焊接、装配、包装、码垛等场景需求巨大。

报告出品:艾瑞咨询
报告编辑:智能机器人系统
更多精彩内容请关注公众号:BFT机器人 版权归BFT机器人所有,如需转载请与我们联系。若您对该文章内容有任何疑问,请与我们联系,将及时回应。