
电源开关电路,经常用在各“功能模块”电路的电源通断控制,是常用电路之一。
一、电路说明
电源开关电路,尤其是MOS管电源开关电路,经常用在各“功能模块”电路的电源通断控制,如下框图所示。

▲ 框图中“1个MOS管符号”代表“1个完整的MOS管电源开关电路”
在设计时,只要增加一个电容(C1),一个电阻(R2),就可以实现软开启(soft start)功能。

▲ 电容C1、电阻R2实现软开启(soft start)功能
软开启,是指电源缓慢开启,以限制电源启动时的浪涌电流。
在没有做软开启时,电源电压的上升会比较陡峭。

▲ 没有做软开启时,电源电压上升沿比较陡峭
加入软开启功能后,电源开关会慢慢打开,电源电压也就会慢慢上升,上升沿会比较平缓。

▲ 加入软开启功能,电源电压上升沿比较平缓
浪涌电流可能会令电源系统突然不堪重负而掉电,导致系统不稳定。严重的可能会损坏电路上的元器件。

▲ 浪涌电流时常导致系统不稳定,并可能损坏电路元器件
电源上电过快过急,负载瞬间加电,会突然索取非常大的电流。比如在电源电压是5V,负载是个大容量电容的时候,电源瞬间开启令电压瞬间上*达升**到5V,电容充电电流会非常大。如果同样的时间内电源电压只上升到2.5V,那么电流就小得多了。下面从数学上分析一下。
电量 = 电容容量 * 电容两端的电压,即:
Q = C * U
同时 电量 = 电流 * 时间,即:
Q = I * t
所以电流:
I = (CU) / t
从公式可以看出,当电容容量越大,电压越高,时间越短,电流就会越大,从而形成浪涌电流。
大电容只是形成浪涌电流的原因之一,其他负载也会引起浪涌电流。
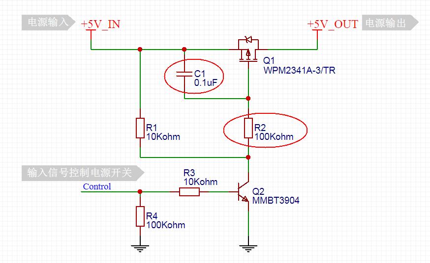
二、原理分析
1、控制电源开关的输入信号 Control 为低电平或高阻时,三极管Q2的基极被拉低到地,为低电平,Q2不导通,进而MOS管Q1的Vgs = 0,MOS管Q1不导通,+5V_OUT 无输出。电阻R4是为了在 Control 为高阻时,将三极管Q2的基极固定在低电平,不让其浮空。

2、当电源 +5V_IN 刚上电时,要求控制电源开关的输入信号 Control 为低电平或高阻,即关闭三极管Q2,从而关闭MOS管Q1。因 +5V_IN 还不稳定,不能将电源打开向后级电路输出。此时等效电路图如下。

此时电源 +5V_IN 刚上电,使MOS管G极与S极等电势,即Vgs = 0,令Q1关闭。
3、电源 +5V_IN 上电完成后,MOS管G极与S极两端均为5V,仍然Vgs = 0。
4、此时将 Control 设为高电平(假设高电平为3.3V),则:

- ①三极管Q2的基极为0.7V,可算出基极电流Ibe为:
(3.3V - 0.7V) / 基极电阻R3 = 0.26mA
- ②三级管Q2饱和导通,Vce ≈ 0。电容C1通过电阻R2充电,即C1与G极相连端的电压由5V缓慢下降到0V,导致Vgs电压逐渐增大。
- ③MOS管Q1的Vgs缓慢增大,令其缓慢打开直至完全打开。最终Vgs = -5V。
- ④利用电容C1的充电时间实现了MOS管Q1的缓慢打开(导通),实现了软开启的功能。
MOS管打开时的电流流向如下图所示:

5、电源打开后,+5V_OUT 输出为5V电压。此时将 Control 设为低电平,三极管Q2关闭,电容C1与G极相连端通过电阻R2放电,电压逐渐上升到5V,起到软关闭的效果。软关闭一般不是我们想要的,过慢地关闭电源,可能出现系统不稳定等异常。过程如下图。

过慢地开启和关闭电源都可能导致电路系统异常, 这个MOS管电源开关电路及其参数已经过大批量使用验证 ,一般情况下可以直接照搬使用。
三、电路参数设定说明
调整C1、R2的值,可以修改软启动的时间。值增大,则时间变长。反之亦然。
该内容是小编转载自网络,仅供学习交流使用,如有侵权,请联系删除。如果你还想了解更多关于电子元器件的相关知识及电子元器件行业实时市场信息,敬请关注微信公众号 【上海衡丽贸易有限公司】