(报告出品方/分析师:国泰君安证券 鲍雁辛 黄涛)
1. 报告概要
我们认为特种砂浆与市场认知的砂石骨料有所区别,砂浆大类主要由凝胶材料、细骨料和水按一定比例配置;而特种砂浆作为砂浆大类中的一个分支,由工厂提前预制而成,在建筑工程中起到粘合、防水、保温等特殊作用的材料。
我们认为特种砂浆行业是快速兴起近千亿的大市场,而行业已经逐步摆脱传统的同质化低价竞争,在地产行业市占率向头部央国企集中、“房住不炒”的政策指引及消费者对于环保、品牌等需求的不断提升背景下,特种砂浆行业将向着品牌化、专业化等方向迈进,有望扭转“大行业,小公司”的格局,龙头企业有望脱颖而出。

特种砂浆是快速成长千亿的“好行业”。
我们认为特种砂浆作为砂浆的一种,更多在功能角度满足隔热、防水等不同的特殊需求。而随着“房住不炒”政策指引,房屋装修也向着环保、美观、功能性不断演变,特种砂浆的应用场景正在不断扩大,已经成为砂浆品类中增长速度最快的分支。而其千亿左右的市场规模仍有望随着各个子品类渗透率的提升及品类的推陈出新而继续稳步增长,是不起眼的“好行业”。
成本、渠道及多品类拓展能力将助力企业脱颖而出。
我们认为参考建材龙头海螺水泥成长之路,特种砂浆行业当前市场主流产品仍以同质化产品为主,而砂浆短腿效应决定了运费成本在最终价格中占据重要地位,成本将始终是企业的核心竞争力;同时不断的降本增效,也将助力产品在下沉市场增加竞争力。
同时,我们认为渠道在特种砂浆行业竞争中起到至关重要的作用,居于行业前列、有大型工程项目承接经验、央国企背景将获得更多 B 端话语权;而 C 端市场参考欧美经验将是未来的发展重点,不断增强渠道品牌渗透、把握最核心 C 端客户,将给品牌带来溢价与坚实的竞争壁垒。
并且,下游不断推升的产品需求,也将推升竞争至技术研发、多品类拓展等多方面能力,龙头有望强者恒强。
内外资共同角逐,东方雨虹有望后来居上。
我们认为特种砂浆领域呈现内外资共同角逐的特点,头部德高、立邦等国际知名企业进入中国时间较早,通过不断的渠道拓展及消费者教育,在特种砂浆的细分领域均占据了市场的主导地位。
但是我们观察到国内特种砂浆企业在近年来也迎头赶上,东方雨虹做为防水材料行业的绝对龙头,多品类拓展已经初见成效,在特种砂浆领域产业链布局“依山傍水”追求成本领先,B 端依托防水原有强大的渠道快速增长,而 C 端雨虹独有的“虹哥汇”体系,*绑捆**渠道最为优质的工长团体,建立了稳固的护城河。
行业公司:防水材料龙头东方雨虹,有望在砂浆领域复制防水成功经验,引领砂浆行业变革;及涉及特种砂浆生产及销售的北新建材、三棵树、亚士创能。

2. 特种砂浆:快速兴起的成长赛道
我们认为特种砂浆作为砂浆的一种,更多在功能角度满足隔热、防水等不同的特殊需求。
而随着“房住不炒”政策指引,房屋装修也向着环保、美观、功能性不断演变,特种砂浆的应用场景正在不断扩大,已经成为砂浆品类中增长速度最快的分支。
而其千亿左右的市场规模仍有望随着各个子品类渗透率的提升及品类的推陈出新而继续稳步增长,是不起眼的“好赛道”。

2.1. 特种砂浆是在建筑工程中发挥特殊作用的材料
砂浆在建筑工程中,是基础和墙体砌筑,用作块状砌体材料的粘合剂。主要由凝胶材料、细骨料和水按一定比例配置而成。
从生产方式来说,砂浆可以分为施工现场制作的现场拌制砂浆和工厂提前集中预处理的预拌砂浆。
预拌砂浆在制作流程上,可以分为干混砂浆和湿拌砂浆,一般来说,特种砂浆是干混砂浆的一种。

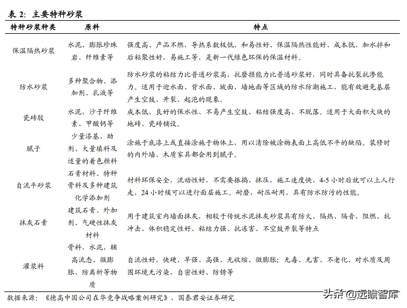
特种砂浆是预拌砂浆的一种,由相关企业将水泥、砂石、添加剂等提前按照预定比例搅拌而成,在功能上,主要用于满足隔热,吸水,防辐射等特殊需求。
特种砂浆种类繁多,有保温隔热砂浆、防水砂浆、瓷砖胶等 10 余个类别,有着更强的功能性,在总体商品砂浆需求中占比 25%。


2.2. 特种砂浆行业市场近千亿,是被忽略的好行业
从整体砂浆市场来看,现场搅拌砂浆因其不环保等原因快速退出市场,预拌砂浆已经占据主导地位。
根据中国建材联合会预拌砂浆分会数据,预拌砂浆 2020 年产量达 24100 万吨,在政策推动预拌砂浆渗透率增长背景下,预拌砂浆 2015-2020 年产量的 CAGR 为 20.75%。

特种砂浆渗透率不断提升,预计特种砂浆市场规模近千亿。
根据《2021 年预拌砂浆行业发展报告》,特种砂浆占预拌砂浆的比例已经由 2015 年 24.49%提高到 2020 年 28.81%;我们预计 2022 年占比或已经超过 30%,并且随着特种砂浆各子品类渗透率的提升与品类的扩张,占比有望继续提升。
我们认为特种砂浆渗透率的快速提升,一方面受“房住不炒”的政策带动及消费者对于环保、质量的逐渐重视,使得性能更为优秀的特种砂浆快速增长;另一方面,特种砂浆应对下游应用场景的变化,不断推陈出新,进入新的应用领域,也打开了增长的空间。
而考虑到特种砂浆的产量 2022 年将近 9000 万吨的规模,结合特种砂浆市场平均价格,我们预计特种砂浆市场规模达近千亿。


2.2.1. 瓷砖胶渗透率快速提升
瓷砖胶是一种重要的瓷砖粘贴材料,由水泥,沙子纤维素、甲酸钙等组成,对于瓷砖表现的持久性和稳定性有着至关重要的作用。
我国传统的瓷砖铺贴主要使用水泥,市占率判断仍占据主导的 80%左右;而发达欧美国家瓷砖胶渗透率达到 90%,是未来瓷砖铺贴用材的主要发展方向。
随着近年来瓷砖行业玻化砖、大板砖的变革趋势,对于瓷砖铺贴材料提出了更多的要求。
我们认为瓷砖胶相比传统水泥强度和粘合力更高,更适应当前瓷砖行业主流的玻化砖、大板砖等,杜绝空鼓、脱落的问题;施工速度更快,瓷砖胶可以比水泥快 1.5 倍至 2 倍及调整能力、耐水性、耐久性和环境友好性更优。



瓷砖胶渗透率快速上升,预计 2022年市场规模超过 200亿。
根据《2021 中国瓷砖黏贴行业发展报告》数据,2016-2020 瓷砖胶消费量的 CAGR 为 12.89%,到 2020 年消费量达近 1200 万吨。而 2022 年国内建筑陶瓷消费量大约为 73 亿平方米,每平方米瓷砖铺贴大约需要 10 千克瓷砖胶。
我们考虑到目前政策禁止外墙饰面砖水泥拌砂浆工艺,假设瓷砖胶渗透率提升至 18%,我们估算瓷砖胶市场规模或超过 200 亿元。

2.2.2. 强条新规落地,防水砂浆迎来市场扩容
防水砂浆是一种用于建筑和结构防水的材料,主要由水泥、骨料和防水添加剂组成。它通过混合这些成分并添加适量的水形成一种具有防水功能的砂浆状材料。
总体来说,防水砂浆相比防水涂料和防水卷材具有厚度小,耐久性强,施工简便和易于修补等优势。
根据《2021 中国预拌砂浆行业发展报告》数据,2021 年防水砂浆的总产量约在 120 万吨/年,其中 JS II 型防水砂浆产量占比最高,约 56 万吨/年,其次分别为刚性防水砂浆,产量约 40 万吨/年;JS III 型防水砂浆,产量约 14 万吨/年。

强条标准落地,防水砂浆市场空间扩容。
住房和城乡建设部发布国家标准《建筑与市政工程防水通用规范》于 2023 年 4 月 1 日正式实施,强条标准在不同防水等级上对于防水材料的使用量都有明显提升。
例如建筑物外墙,原先标准无强制要求,新规要求外墙防水层必须做一道或二道,外墙防水几乎全部为增量,而外墙面积一般占建筑物整体比重为 20-30%,将有望明显增加防水砂浆的用量。
我们假设防水砂浆市场规模跟随防水材料整体扩大 75%,根据防水砂浆 2021 年产量 120 万吨左右,预测防水砂浆受政策带动有望扩容至 200 万吨以上,对应市场规模近 50 亿。

2.3. 特种砂浆行业:大行业小公司,内外资共同角逐
根据国家企业信用信息公示系统数据,到 2019年行业累计成立砂浆企业数量达 8000余家,预计到 2022年达 10000+家。而特种砂浆的龙头企业德高、东方雨虹、立邦等,CR3 仅不到 11%,整体呈现“大行业,小公司”的市场竞争格局。
我们认为导致这种竞争格局的原因有:
1)技术门槛不高,产品具有同质化特点。我们认为无论从砂浆整体行业,还是特种砂浆子行业看,当前总体产品的科技含量不高,更偏向水泥的同质化产品,为中小企业留下了生存空间。
2)轻资产运营,投资额较少。我们认为砂浆行业总体偏轻资产,新建工厂总投资额处于百万至千万级别,资金门槛相对较低。
3)短腿效应决定砂浆行业本质需要多点布局,小而散。我们认为砂浆的单价基本与水泥类似,在 300-400 元/吨左右,特种砂浆单价略贵,也在 600-1000 元/吨左右的区间。
同质化的产品特征决定了行业整体仍以价格作为核心考虑要素,运费决定了终端价格的竞争力,导致砂浆行业呈现明显的短腿效应。所以我们认为砂浆的产品特征天然也会导致行业呈现小而散的格局。

特种砂浆行业国内外企业齐头并进。
我们认为特种砂浆的领跑者来自澳大利亚的德高,年即进入中国市场,迅速成为瓷砖胶等细分领域的 1996 市场龙头;立邦、汉高等企业也在特种砂浆的不同子领域占据一定的话语权。
同时,近几年随着特种砂浆行业迅速发展,以东方雨虹为首的国内企业大跨步发展,特种砂浆行业呈现了内资与外资品牌齐头并进的局面。


2.4. 政策推动砂浆行业集中度提升
政策支持特种砂浆发展,环保要求推动特种砂浆渗透率提升。随着经济的不断发展,政府对城市环境污染愈发重视以及对于绿色建筑的推广,预拌砂浆得到持续发展,2019 年住房和城乡建设部发文《关于进一步加强施工工地和道路扬尘管控工作的通知》支持进一步推广使用预拌砂浆,在规定区域内的施工现场规定使用预拌混凝土及预拌砂浆。
同时对于特种砂浆行业,类似防水材料强条新规的颁布,都将有望提升细分子品类的市场规模,加速市场集中度向头部靠拢。
2023年4月1日住房和城乡建设部发布的国家标准《建筑与市政工程防水通用规范》正式实施。新规范规对防水材料、防水砂浆、设计、施工、验收及维护等领域都进行了更严格的标准上调,或细化新增更多更具体严格要求。
从行业总体容量的角度来考虑,防水规范的“提标”对防水结果要求的提升,或促防水工程部分环节采用更多材料,或者采用效果更好但价值量也更高的高分子材料等,因此或将扩大整个防水材料市场规模。

2.5. 成本控制、渠道和多品类拓展能力或成为特种砂浆行业核心竞争力
我们认为参考建材龙头海螺水泥成长之路,特种砂浆行业当前市场主流产品仍以同质化产品为主,而砂浆短腿效应决定了运费成本在最终价格中占据重要地位,成本将始终是企业的核心竞争力;同时不断的降本增效,也将助力产品在下沉市场增加竞争力。
同时,我们认为渠道在特种砂浆行业竞争中起到至关重要的作用,居于行业前列、有大型工程项目承接经验、央国企背景将获得更多 B 端话语权;而 C 端市场参考欧美经验将是未来的发展重点,不断增强渠道品牌渗透、把握最核心 C 端客户,将给品牌带来溢价与坚实的竞争壁垒。并且,下游不断推升的产品需求,也将推升竞争至技术研发、多品类拓展等多方面能力,龙头有望强者恒强。
2.5.1. 砂浆和水泥类似,成本控制为王砂浆类似水泥,均为同质化产品,成本控制将成为核心竞争力。
我们认为从整体砂浆行业来看,和水泥、石膏板有诸多相似点:
(1)均为同质化产品,技术门槛不高,成熟企业和新兴企业生产的产品性能差距不大,难以实行产品差异化和价格错位竞争策略,成本控制成为龙头企业的核心竞争力;
(2)两者均销售半径有限,是产地销的产品。特种砂浆使用的保质期限短,仅在三个月左右,特种砂浆的强度会随着时间推移强度逐渐下降,不适合长途运输。
另一方面,砂浆和水泥、石膏板等产品单价均不高,市场上主要砂浆的价格基本都在 400 元/吨左右与水泥整体价格类似,运输成本的高低在最终售价中占据重要地位,一般而言,砂浆的销售半径在 150-200 公里以内。

参考海螺水泥,砂浆企业“依砂傍水”布局将更具备竞争。
我们认为参考海螺水泥的成长之路,奠定“世界水泥看中国,中国水泥看海螺”的格局正式来源于海螺独一无二的 T 型战略布局,即沿长江有丰富的石灰石资源的地区建设熟料基地,并改造成抹粉厂或水泥转运站,形成“熟料基地+长江水运+粉磨站”的独特经营模式。

我们认为海螺水泥独特的战略布局,在长三角地区形成了无可替代的成本优势:
(1)原材料成本优势:生产基地贴近原材料布局,靠近矿山,或山坡建厂,利用重力势能运输矿石。
(2)长江水运更具成本优势:利用长江水道运输原材料,减少了运输成本。参考行业数据,每吨砂浆的公路运输成本约 0.5 元/公里,而水运成本约为 0.05 元/公里,是陆运价格的十分之一扩大了销售半径。
(3)降低了销售费用:在水泥市场需求旺盛但熟料资源匮乏地区建设粉磨厂,扩大销售半径,降低了水泥的销售半径。
我们认为特种砂浆因为环保政策,消费意识等原因在长三角、珠三角和京津冀等发达地区增长更快,受限于特种砂浆短腿效应,工厂需要布局在周边,而这些地区,往往远离原材料地区,尽可能减少运输费用是成本控制的重要一环。
我们认为效仿海螺水泥,沿江有核心资源布局,工厂贴近消费终端,以水运为枢纽,将原材料,生产和销售串联起来能够让企业更具备竞争优势。
同时部分特种砂浆如抹灰石膏砂浆、石膏胶黏砂浆等需要用到石膏,燃煤发电厂的副产品脱硫石膏较天然石膏更为便宜,而电厂一般建设地点均贴近核心城市区,贴近电厂布局不仅能便捷的获得原材料,也更能贴近终端消费地,降低运费。

2.5.2. 渠道为王,B 端 C 端*管双**齐下
我们认为对特种砂浆行业而言,渠道主要分为面向工程项目的 B 端渠道和以零售为主的 C 端渠道。
B 端渠道做为行业历来主要的市场,在下游地产企业集中度加速向头部央国企集中,重点工程项目质量终身追责政策背景下,居于行业前列、有大型工程项目承接经验、企业的央国企背景将助力企业获得更多 B 端话语权。
在地产需求见顶的大背景下,参考欧美发展经验,重装修的 C 端市场不仅将超越新开工成为建材类产品最重要的市场,而且聚焦 C 端,深化品牌渠道的企业将能够在 C 端获得更丰厚的溢价与竞争壁垒,实现强者恒强。
B 端渠道面向地产、市政等大型工程,获取订单的能力是核心。
B 端历来是特种砂浆的主要销售渠道,直接面向房地产市场和市政大型工程项目。
我们认为,当前地产市场竞争格局正在发生明显变化,市占率加速向头部的央国企靠拢,同时在“房住不炒”的政策指引下,将更加注重房屋的品质;同时重点工程项目质量的终身追责也将导致政府对于涉及工程质量的建材品种采取更加审慎的态度。
我们认为对于砂浆的 B 端渠道而言,具备行业领导地位、央国企背景、全国布局能力将助力企业胜出:
(1)品牌具备知名度,据行业领导地位。
我们认为在无论在央国企占主导地位的地产市场还是政府主导的重点工程市场,对于进入供 应商名录的企业考量将更加审慎,具备品牌知名度及行业领军企业将逐步胜出;
(2)企业的背景来源于央国企或上市公司;
(3)有承接大型项目经验及全国布局能力。
我们认为尤其是重点工程项目更加关注企业承接大型项目的经验,例如东方雨虹是防水领域的“重点工程专业户”,依托原有防水强大的 B 端渠道,砂浆新品类的拓展会更加容易。同时遍布全国的工程项目,也要求企业能够有全国布局的能力。

C 端是未来主要发展方向。
我们认为中国房地产新房建设高点或已现,参考欧美国家的经验,在新开工见顶后重装修将成为未来建材行业最主要的市场,以美国涂料行业为例,重涂市场占据了美国建筑涂料需求的绝对主力,达到约 80%。
同时,参考美国房地产见顶后建材行业的十倍大牛股,宣伟作为涂料龙头企业,不断深化 C 端渠道渗透率,增加专卖店家数,拓宽涂料工序上下游品类,不断提升自身品牌力与议价能力,宣伟的盈利能力领跑美国建材行业,或也给国内建材市场提供了发展方向。

C 端渠道为王,构筑核心竞争力。
我们认为传统的 C 端渠道主要面向的是个人消费者,通过不断的增加专卖店网点数量,逐步从一二线城市拓展至三四五线,乃至村镇乡,增强品牌的渠道渗透率;并且通过广告宣传去强化自身品牌力。但是我们认为对于特种砂浆品类,传统的 C 端消费品渠道模型并不能完全适用。
我们认为特种砂浆单一产品单价普遍在 400-1400 元/吨左右,客单价较低,相比整体家居三大件“衣柜、橱柜、木门”超过万元的客单价,特种砂浆单纯依靠传统 C 端模式,单客盈利难以覆盖获客成本,并且对于消费者而言装修是低频次的,传统 C 端经营模式在砂浆行业显示的经济效益低。
我们认为对于特种砂浆行业,真正 C 端渠道触达应该锁定在工长及家装公司身上:
1)真正的高频次消费群体。
我们认为由于砂浆单价较低,渠道锁定在传统低频次的消费者并不划算;而工长及家装公司作为真正的高频次主体,才更需要被渠道重视。
2)特种砂浆品类众多,家装公司及工长在推荐品牌环境话语权明显更强。
我们认为相较于家电、整装三大件、瓷砖、地板等主材消费者对于品牌认知度高,消费者对于品牌选择具有决定性话语权。而特种砂浆由于品类品种众多,单价低,属于家装辅材,无论消费者采取整包及半包的模式,家装公司及工长对于品牌品种选择具有更强的话语权。
3)更具渠道黏性及护城河。
我们认为随着品牌与家装公司及工长的合作深入,尤其是工长适应了某类产品的特性及施工工序,渠道将更具黏性。同时企业如果把控了家装公司及工长意味着抓住了最精准的 C 端入口,而竞品将更加难以复制及超越,渠道将构筑企业最核心的竞争力。

2.5.3. 配方及多品类拓展能力成为未来竞争关键
我们认为区别于传统砂浆的同质化竞争,特种砂浆行业在下游产品推陈出新、环保标准提升、应用场景升级、消费者需求拓展等背景下,都对特种砂浆的品类配方提出了明显更高的要求。
以瓷砖胶为例,用于替代水泥砂浆作用于瓷砖的铺贴;但随着下游瓷砖行业玻化砖、大板瓷砖的快速发展,由于玻化砖吸水率较低,不利于与水泥砂浆粘合,必须要使用瓷砖胶,同时更大尺寸的瓷砖对于瓷砖胶的粘结强度、柔性、耐酸耐碱和防腐性能要求更高。
而随着应用场景的升级,消费者对于产品额外功能的要求提升,比如净味型和除醛型等健康 环保新品热度不断上升等,特种砂浆企业研发能力转化到配方、产品中成为了市场竞争中越来越重要的一环。
另外我们上文提及 C 端渠道为王,C 端渠道触达应该锁定在包工头工长及家装公司,而单一特种砂浆总价值低,单品带来的收入较少;但家装公司及工长其实在家装全流程中需要使用非常多品种的产品与用具,如果要持续提升客单价,需要对于自身产品线不断的推陈出新,满足工长家装公司一站式采购的需要。
而多品类拓展能力背后反应的企业在产品设计、研发、生产、运输、渠道管控等方面的能力,龙头企业都将快速拉开与行业竞争者的竞争壁垒。

3. 特种砂浆领域内外资共同角逐
我们认为特种砂浆领域呈现内外资共同角逐的特点,头部德高、立邦等国际知名企业进入中国时间较早,通过不断的渠道拓展及消费者教育,在特种砂浆的细分领域均占据了市场的主导地位。
但是我们观察到国内特种砂浆企业在近年来也迎头赶上,东方雨虹做为防水材料行业的绝对 龙头,多品类拓展已经初见成效,在特种砂浆领域产业链布局“依山傍水”追求成本领先,B 端依托防水原有强大的渠道快速增长,而 C 端雨虹独有的“虹哥汇”体系,*绑捆**渠道最为优质的工长团体,建立了稳固的护城河,有望后来居上。
3.1. 东方雨虹:防水龙头多品类拓展,砂浆有望后来居上
东方雨虹 2008 年上市,后凭借其“重点专业户”及后续战略转型结盟大地产商,卓越的管理团队与战略执行力助力雨虹成为防水材料行业的领军企业。
2014 年开始,东方雨虹参考欧美建材后市场企业 PPG、SHW 等发展经验,民用建材板块逐步成为公司发展的核心,同时也开启了雨虹多品类扩张之路,涉足建筑涂料、特种涂料、特种砂浆、非织造布等多个新业务领域。
自 2015 年公司设立华砂砂浆有限责任公司并正式布局特种砂浆业务后,2021 年考虑到砂浆粉料板块的战略布局成立了砂粉科技集团,2022 年,公司为提高对市场需求的响应速度,进一步提升砂粉板块市场竞争力,公司在砂粉板块全面推行产供销一体化经营:
实行"厂中厂“管理模式”由砂粉科技集团负责砂粉生产线的产能规划、技术质量、订单交付、生产运营等专项业务,使得资源配置更为精细,有助于提升效率和降低成本。
同时,将砂粉科技集团的人员下沉至各属地公司,推动以利润为中心的考核模式,以提升基层管理效能。
受此带动,东方雨虹特种砂浆业务收入规模快速增长,2020-2022三年 CAGR 达到 50%左右,至 2022 年特种砂浆业务收入规模已达到 28 亿,已经跻身特种砂浆第一梯队。



纵观雨虹砂粉板块的布局,工厂为基础,公司向上游延伸发展砂石骨料和精品砂等原材料,构建了研发、生产、供应和销售一体化的公司模式。
在供应链上也实现了垂直整合,并学习了海螺水泥成功的经验,雨虹核心工厂均“依砂傍水”,通过实现全国范围内 300 公里供应半径、24 小时送达的服务,形成了综合成本竞争优势。
在渠道方面,东方雨虹 B 端 C 端齐头并进,B 端依托公司主业防水原有强大的渠道,实现快速放量。在 C 端渠道,一方面雨虹持续渠道深耕,加大全国城市覆盖率,持续增拓销售网点,截至 2022 年,雨虹民建经销商数量已超过 4000 家,分销网点超过 18 万家,分销门头近 4 万家,并与万余家装饰公司建立了合作关系;另一方面,雨虹紧密联合了民用建材领域(包括砂浆)渠道最核心的工长资源,建立了“虹哥汇”的会员组织,至 2022 年底会员规模已经超越 200 万人,后续仍在持续扩张中。
而依托庞大“虹哥汇”的会员体系,工长一站式购物的需求及雨虹自身强大的供应链、技术研发生产等能力,雨虹产品线快速丰富,已经涵盖防水产品、彩色砂浆、填缝剂、基层处理、保温砂浆、瓷砖胶等多类产品。
我们认为强大的渠道及多品类扩张的能力,助力雨虹在特种砂浆领域大跨步的发展,将有望后来居上。


3.2. 德高:老牌砂浆龙头,功底深厚
德高是进入中国最早的砂浆企业之一,1998 年德高中国公司的创始人吴海明先生与澳洲德高公司合作创建了广州丰胜德高建材有限公司。
后经过法国 PAREX 集团收购后,德高中国 2000 年后进入了高速市场扩张时期,并逐步奠定了公司在特种砂浆尤其是瓷砖胶领域的领导地位。
2019 年后,瑞士 SIKA 集团并购法国 PAREX 集团,并将德高纳入其旗下。
SIKA 集团的技术资源和资金支持使德高中国在产品开发和零售渠道拓展方面取得了稳健的高速发展,开启了特种砂浆领域的新的发展阶段。

德高中国在特种砂浆领域长期积累,技术功底深厚。
作为早期进入中国预拌砂浆行业市场的外资企业,公司一开始通过引入国外成熟的技术砂浆生产技术来开拓中国市场。随后,公司也注重本土化产品的研发。
为此,集团公司在中国区域设立了全球产品研发中心,并投资采购了全球最先进的技术砂浆产品研发分析设备。
德高中国在全国范围内设有 12 个产品研发基地,其中上海的研发中心主要负责新产品技术研发、材料研究以及竞争对手产品技术分析。
此外,公司在 11 个工厂区域内都设有品质控制研究实验室,用于对产品原料、成品性能等进行研发。
德高中国凭借雄厚的技术实力和丰富的专业技术研究经验,在行业中处于技术领导地位。
公司与国家相关机构、行业协会以及其他专业人员合作,并受邀参与制定国家和行业的新标准,使其能够更早地了解并决定行业产品的发展方向,从而在市场竞争中取得先机。

德高中国经过多年市场耕耘,建立了独具特色的零售渠道网络。
在德高建立 2000 年之初,市场上习惯通用的还是黄沙加水泥搅拌的低成本产品,德高战略性的选择将砂浆产品与市场低端的卷材类防水产品进行差异化竞争,并选择走“零售经销商”分销之路,自此建立了德高中国销售渠道核心的竞争优势。
截至 2019 年,德高中国公司拥有 500 多个一级经销商客户和约 700 个与厂家直接签约的二级经销商。
在全国各省份,德高设立了销售门店,其中包括 3500 家专卖门店和近 10 万家普通分销网点。
通过 20 多年的渠道深耕与品牌宣传,德高已经占据特种砂浆龙头地位,其中核心产品瓷砖胶,目前在行业中仍处于领军市场地位。

3.3. 立邦:涂料龙头,布局砂浆
立邦是亚洲最大的涂料企业,2012 年至 2022 年,立邦连续十一年蝉联“中国房地产开发企业 500 强首选涂料品牌”首位。截至 2020 年在全国建立了 3021 家专卖店,门店 6 万家以上,已经建立了遍布全国完善的 C 端零售网络。2022 年,立邦中国实现收入 233 亿,逆市同比增长 18.9%,龙头地位稳固。

在深耕涂料市场的同时,立邦也不断优化产品结构,推出多样化的产品。
立邦公司于 2013 年正式进入建筑涂料配套的干粉砂浆领域,2016 年立邦正式成立厨卫底材事业部,专攻技术砂浆类商品服务体系;2019 年投资 4.6 亿在济南建立立邦中国首个“工业 4.0”大规模干粉砂浆智能化生产基地。
截至 2020 年底立邦在全国范围内已拥有 50 多家工厂,产能突破 180 万吨。2022 年立邦的粉料业务收入突破 20 亿元。
立邦的干粉砂浆产品涵盖了内外墙腻子、石膏基砂浆、水泥砂浆、外保温砂浆、防水砂浆、厨卫砂浆、自流平砂浆、腻子膏、美缝剂等多个领域。
这些产品销售渠道涵盖了建筑快消市场、工程市场和厨卫市场等不同领域。立邦通过多样化的产品线和广泛的销售渠道,为不同需求的客户提供了全面的解决方案。

4. 风险提示
地产需求下行风险。特种砂浆主要应用在房地产行业,如果地产行业需求持续下行,可能会影响整体特种砂浆行业市场增长空间。
政策落地不及预期风险。砂浆及特种砂浆行业中小企业众多,防水强条新规将有望加速落后产能的出清,提升市场集中度,但如果政策执行不及预期,可能影响防水砂浆市场空间扩容。
——————————————————
报告属于原作者,仅供学习!如有侵权,请私信删除,谢谢!
报告来自【远瞻智库】