高中语文总是90多分甚至不及格?语文刷题到底能不能提高成绩?
今天这期内容请认真看完,分享的都是经常被我们忽视但真的很有用的方法!
特别是最后一点,我带的学生曾经就是用了这几个方法,两个月的时间语文成绩就提高了30多分。
同时,在文章的最后还给大家整理了【 高中语文知识点整理 】
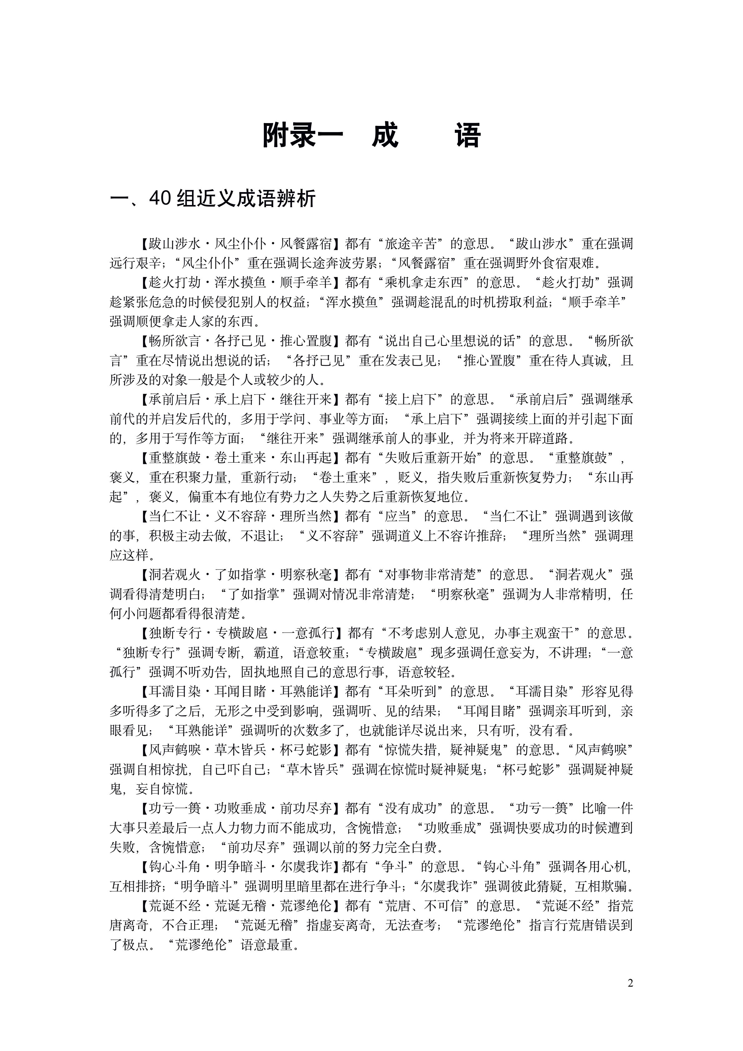
分为5个专题,涵盖成语辨析、文言实词虚词、古代文化知识、必背古诗文、诗歌鉴赏。
完整版在文末,可自行打印学习使用!

在高中的学习中,很多同学是不在意语文的,或者说忽视了对语文的学习,甚至高中三年都没有认真写过语文作业。
觉得语文根本就拉不开差距,如果你是这样想的那就大错特错了,语文不仅能拉开差距,还能帮助你对其他科目的理解。
第一点,坚持每天积累
哪怕每天只是积累一点点,长期坚持下来你也会有很大的收获。
积累的内容比如说一些文言实词的含义、古代文化常识、成语辨析、作文素材等等。平时在做题的时候,也可以把题目中刚才说的这些方面积累下来。
第二点,一定要重视背诵
特别是在早读的时候,我们不能仅仅只是读出声,更需要去背。这些背诵不仅仅是指课本上各种必备的篇目,其他任何你觉得有用的知识都可以背诵下来。
特别是对于作文这块,很多时候看起来平平无奇,就是因为我们脑子里缺乏平时的积累和背诵,很多时候我们在考场中突然的一点灵感,根本上就是来源于我们平常一点点的积淀。
我们平常背下的好词好句,或许在考试中就能够被化用到作文里,成为整篇作文加分的亮点。
第三点,刷题和整理错题
可能很多同学根本不知道学习语文还要做这样一件事情,那就是刷题和整理错题。关于刷题呢,不需要你一天做很多道题,只需要一道题就够了。
比如今天做一篇论述类文本,明天做一道古诗鉴赏,做完之后要去反复的体悟答案,不懂的就问老师,然后再把题目中可以积累下来的内容摘抄到自己的积累本上。
对于整理错题,一些同学可能会想,语文怎么还需要整理错题?其实语文是真的很有必要整理错题的。
因为整理错题的过程中,其实也是在积累自己不清楚的知识点,特别是语言基础或者文化常识那一部分的题,因为涉及的知识面很广,并且也很杂,所以整理错题是非常有必要的。
最后,关于做题,我想提醒大家一定不要太过于钻牛角尖,我曾经有个学生做语文选择题,就总是陷入这样的一个误区,以为自己很聪明,跳过了出题人挖的坑,结果却错了一大半。
所以我们千万不要去死抠某一个点,一定要以整体为重,我们要以符合全篇文章的逻辑和语境为前提,再来看选项的细节。
以下就是为大家整理的【 高中语文知识整理 】
文末有电子版资料打印的方法!






由于篇幅原因,今天的内容就分享到这里!
完整电子版资料打印方式 : 《附名师快速提分秘籍》
第一步:评论 “ 提分 ”
第二步:点击 左上角头像 ,进入主页并 关注 ,点击私信发 “ 666 ” 即可
如果需要其他年级、科目的完整精品学习资料,都可以进入主页浏览其他文章打印。