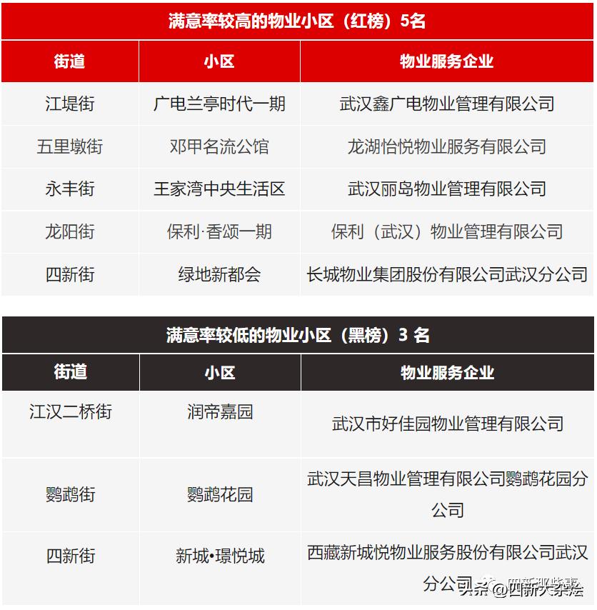
近日,武汉市汉阳区物业管理小区第一季度群众评议满意率“红黑榜”出炉,5家满意率较高的物业小区获表扬,3家满意率较低的物业小区通报批评。
其中,比较令人感到意外的是: 正在与业主打官司的绿地新都会小区物业——长城物业这次进入了红榜,排在前五名,让不少人感到很意外。

红黑榜榜单
据了解,绿地新都会位于四新南路与梅林西路交叉口附近,是绿地中央广场项目的住宅部分。绿地中央广场是绿地集团在武汉开发的首个大规模综合体项目,由2011年开工建设,2015年竣工,2016年交房。
绿地的长城物业与部分业主正在打官司: 因小区部分居民不缴纳物业费,2022年,绿地中央广场的物业公司长城物业就将不缴物业费的居民集体告上法庭。官司从汉阳区法院一直打到武汉市中院,武汉市中院前阵子最新裁决结果是 确认了长城物业服务存在的不尽责不达标问题,对物业费做出打8折的处理。
判决书里面除了提到了长城物业的物业服务不合格的问题,还曝出2020年8月11日, 小区业主委员会通过业主大会已表决不续聘长城物业,但长城物业武汉分公司时至今日还没有退场移交资产,目前是无合同服务状态。

法院判决书截图
也就是说,绿地小区的业主与物业关系不是很好,却能进入红榜,确实让人感到不解。
与此同时,还有一点比较意外的是: 招商、金地两个小区的物业排名这次没有上红榜,而这两个小区的物业在2022年全武汉市的物业排名中都能排进前十名。
2月13日,武汉住房保障和房屋管理局公布了《关于2022年全市住宅小区物业服务质量考评结果的公告》,四新有2个小区的物业名列前十名,进入“十优满意小区”,分别是招商公园1872C区、金地澜菲溪岸。
新城璟悦城小区物业这次进入了黑榜,不知道是不是跟小区最近正在就开放新出入口问题,与物业僵持不下有关系。小区原本有东西两个车行出入门,目前仅开放了西门,因入住人员越来越多,高峰期堵车严重。居民希望也开放东门,但具体在东门哪个位置施工一直没有达成一致。

璟悦城小区居民留言图
关注四新本地资讯,公众号@四新那些事
关注物业资讯,公众号@老王聊物业