今年3月5日是毛*东泽**同志题词“向雷锋同志学习”60周年纪念日,各地都要举办学雷锋主题活动。为举办一个主题突出、内容丰富、形式多样的主题活动,需要制定全面详尽的活动方案,提前作出周密安排,保证活动顺利开展。
如何制定好这种大型活动方案呢?下面,老王就结合一篇范文,讲讲活动方案如何写,全是实用干货,注意点赞收藏。

一、确定活动主题。活动前要按照上级要求,结合本地实际,确定本年度“3·5学雷锋日”的主题,最好用一句话把活动主题概括出来,例如:“弘扬雷锋精神,倡导时代新风”3·5学雷锋文明实践主题日活动。
二、规划活动内容。一项大型活动必须要有丰富多彩的活动内容,“3·5学雷锋日”活动通常是举办纪念大会、开展便民服务、争做好人好事等,需要调动各方资源,发动社会参与,在此基础上规划设计好活动形式和内容。
三、确定时间地点。“3·5学雷锋日”活动一般在每年的3月5日举行,活动前要根据今年活动的规模、内容等,提前协调联系好活动场地。选择场地重点要考虑好天气等因素,如果是在室外就要做好避雨等准备。
四、制定活动议程。活动前要根据活动内容,制定好活动议程,如会议由谁主持,有几个领导讲话,有几个其他仪式等。
五、会议文件起草。一个大型活动有一系列文件要写,如邀请函、倡议书、主持词、领导致辞、表彰文件等,要组织文件起草小组,分工负责,分头落实。
六、做好活动安排。一个大型活动涉及的事务很琐碎、很具体,如会标、背景板、主席台、音响、摄影、领导座牌、文件袋、礼仪小姐、茶水服务、用餐安排、经费预算,等等。这些都要考虑周全,在方案中逐一列出,并成立专门的会务小组,确定责任人,分头抓好落实。
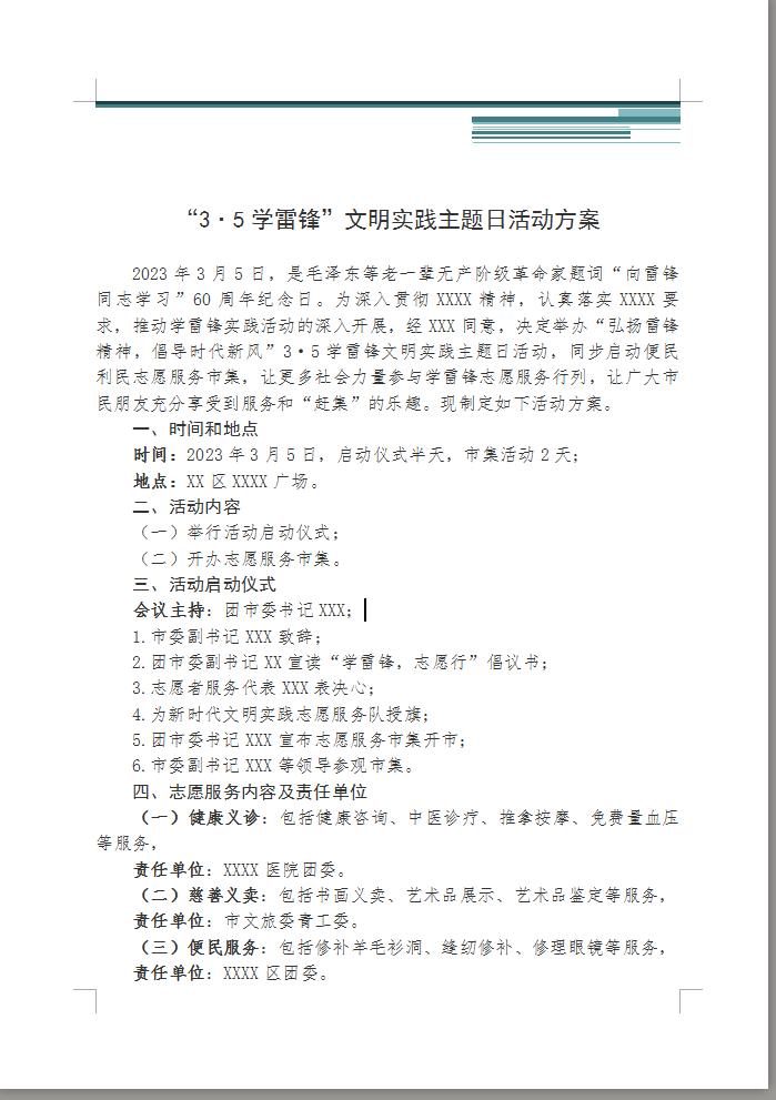
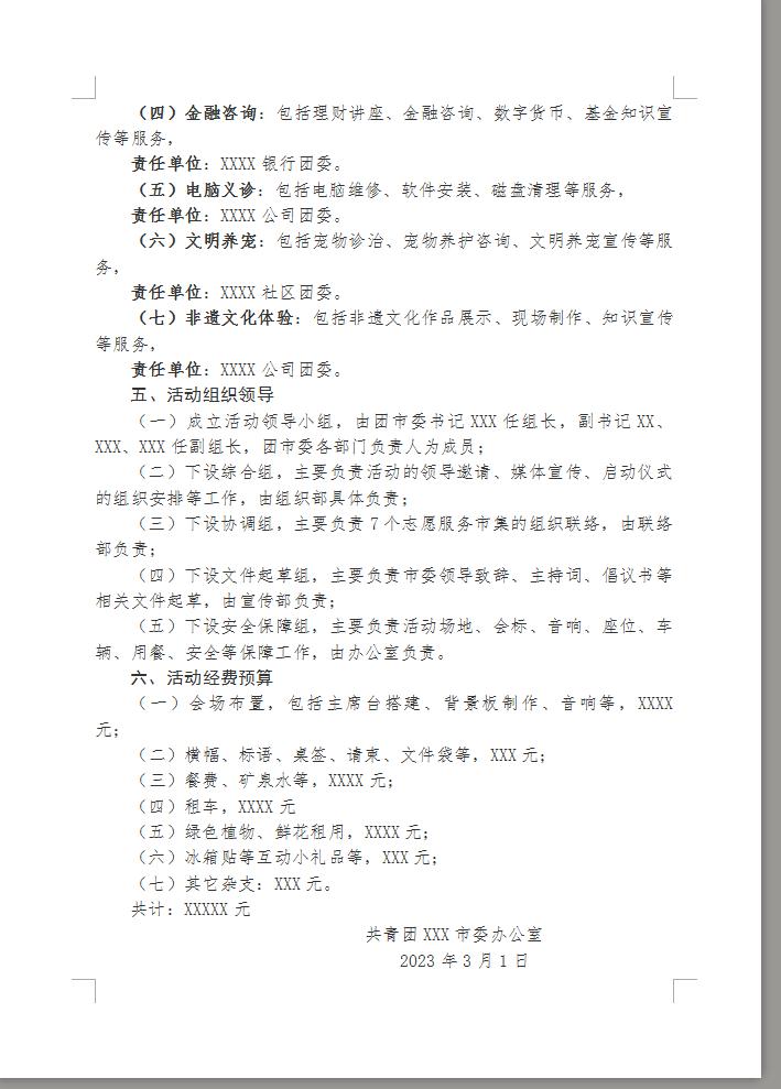
附:某市《3·5学雷锋文明实践主题日活动方案》

