
职场江湖系列03,Word排版第3篇
要点预览:
- 页面设置
- 文档元素
- 节的概念
书接上回,杨清风给心仪的妮雅讲了两次课,时间短只讲了Word导航、样式以及样式应该设置成什么样,但并未讲如何设置,也算是留个门儿,以后妮雅还会找他,可事情并没有向想象的方向发展。


果然,幸福还是要靠自己努力争取!但妮雅说最近晚上有事,所以上班时间杨清风去妮雅那溜达了一圈。





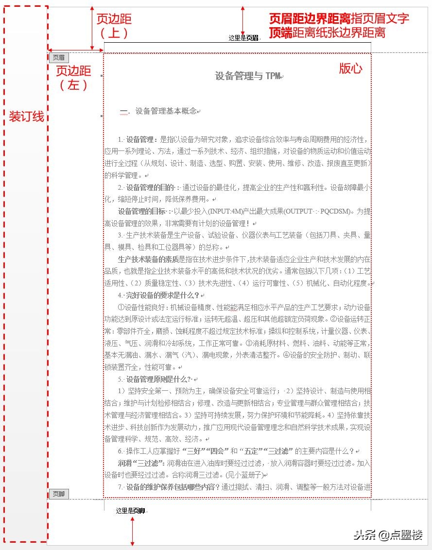
纸张就是选择合适的纸张大小就好,我们最常用的当然是A4。
页边距的设置也是根据需要进行调整,不要太小,以免打印机打不全版心文字。
如果进行装订,一般设置装订线,装订线在左侧,整个版心就向右移动相应距离。
举个例子
设置装订线在左侧2厘米,整个版心就会向右偏移2厘米,然后,设置成对称页边距,奇数页的装订线就在左侧,偶数页在右侧。


版式设置中最重要的就是设置页眉和页脚:
奇偶页不同:通常在左右翻页文档中,保证整本书的页眉页脚在同一侧。
首页不同:首页做封面时,通常不加页眉页脚,要勾选此选项。

那么,什么是节?
“节”是一种不可视的页面元素,不同的页面设置需要用“节”来划分,而同一节只能有一种页面设置。比如,要实现页眉/页脚不同、纸张方向不同、页码形式不同等,都要将文档分成不同的节。


这是要断了我找她的念头啊?!


我真是机智,哈哈哈……
ヾ( ̄▽ ̄)Bye~Bye~
下集预告:楼主将奉上标准编写、论文编写两个基础Word模板。然后,PPT干货教程就要来了~