关于PWM话题,很多电源工程师工作中会遇到不同的问题。其实找到问题的根源,才能对症下药。下面给大家分享几篇不错的文章,供大家学习~
基于PWM技术加速调光频率来实现精准LED调光
无论LED是经由降压、升压、降压/升压或线性稳压器驱动,连接每一个驱动电路最常见的线程就是须要控制光的输出。现今仅有很少数的应用只需要开和关的简单功能,绝大多数都需要从0~100%去微调亮度。目前,针对亮度控制方面,主要的两种解决方案为线性调节LED的电流(模拟调光)或在肉眼无法察觉的高频下,让驱动电流从0到目标电流值之间来回切换(数字调光)。利用脉冲宽度调变(PWM)来设定循环和工作周期可能是实现数字调光的最简单的方法,原因是相同的技术可以用来控制大部分的开关转换器。
PWM调光能调配准确色光
一般来说,模拟调光比较容易实行,这是因为LED驱动器的输出电流变化与控制电压成比例,而且模拟调光也不会引发额外的电磁兼容性(EMC)/电磁干扰(EMI)潜在频率问题。然而,大部分设计采用PWM调光的理由都是基于LED的基本特性,即放射光的位移是与平均驱动电流的大小成比例(图1)。
对于单色LED来说,主要光波的波长会发生变化,而在白光LED 方面,出现变化的是相对色温(CCT)。对于人们的肉眼来说,很难察觉出红、绿或蓝光LED中的奈米波长变化,尤其是当光的强度也同样在改变,但是白光的色温变化则比较容易察觉出来。大多数的白光LED都包含一片可放射出蓝光频谱光子的晶圆,这些光子在撞击磷光涂层后便会放射出各种可见光范围内的光子。在较小的电流下,磷光会成为主导并使光线偏向黄色;而在较大电流下,LED放射出来的蓝光则较多,使得光线偏向蓝色,同时也会产生较高的CCT。对于使用超过一个白光LED的应用,在两个相邻LED之间出现的CCT差异会很明显,且视觉令人不悦,此概念可以进一步延伸将多个单色LED光线混和在一起的光源。一旦超过一个光源,任何出现在它们之间的CCT差异都会令人感到刺眼。

图1 采用PWM调光的LED驱动器及波形
LED制造商会在其产品的电流特性表中指定驱动电流的大小,其只会在这些特定电流条件下对产品的主波长或CCT提供保证。PWM调光的优点在于完全毋须考虑光的强弱,也能确保LED放射出设计人员所需的颜色。这种精确的控制对于红绿蓝(RGB)应用尤其重要,因为这些应用是将不同颜色的光线混和以产生白光。
从驱动器集成电路的角度看,模拟调光面临着输出电流准确性的严峻挑战。几乎所有的LED驱动器都在输出端加入某种形式的串行电阻来侦测电流,而所选用的电流感测电压VSNS会产生一个协调作用,使电路能保持高讯号讯噪比(SNR),同时维持低功耗,由驱动器中的容限度、偏移和延迟所引致的误差则相对保持固定。要在封闭回路系统中降低输出电流,就必须要调降VSNS,但如此一来,输出电流的准确性便会下降,直至VSNS的绝对值等于误差电压为止,最后,输出电流会变得无法控制,目标输出电流将不能被确定或保证。一般来说,PWM调光除了可以提高准确性之外,对于低阶光输出的线性控制也较模拟调光强。
调光频率与对比度成反比
对于PWM调光讯号而言,每个LED都有限定的响应时间,图2表示三种不同的延迟,延迟愈大者表示能达到的对比度就愈低(对光强度控制的一种测量方法)。

图2 调光延迟
图2中的时间量tD表示由逻辑讯号VDIM上升开始,至LED驱动器开始增加输出电流开始之间的传播延迟,而时间量tSU则表示输出电流由0转换到目标电流所需的时间,至于时间量tSD代表输出电流从目标电流转换回0所需的时间。在大多数的情况下,调光频率fDIM愈低,对比度就愈高,这是因为这些固定延迟只会占用少部分的调光周期TDIM。调光频率fDIM的下限约为 120Hz,假如低于此频率,眼睛便不能再将脉冲混和成一个可见的连续光线。至于上限则取决于最低对比度的要求,对比度一般被表示成最低导通时间的倒数。

机械视觉辨识和工业检验等应用通常都需要较高的PWM调光频率,主因为高速摄影机和传感器的反应速度比人类眼睛快很多。在这类应用中,对于LED光源进行高速开和关的目的不是要降低平均的光输出量,而是要将光输出与传感器或摄影机的捕捉时间进行同步化。
利用开关稳压器来调光
为了达到每秒开关数百次或甚至数千次,以开关稳压器为基础的LED驱动器,须经过特别的设计考虑。针对标准电源供应而设计的稳压器一般都会设计一根「启动」或关闭接脚,以便供逻辑PWM讯号使用,但连带的延迟tD则颇长,这是由于硅芯片的设计强调在响应时间内维持低停机电流。然而,专用来驱动LED 的开关稳压器则恰好相反,它可在「启动」接脚逻辑低时,保持内部控制电路的活动,以将tD减至最低,而当LED被关关时,则会面临较大工作电流的困扰。
在使用PWM来达成光控制优化时,要把转上(Slew-up)和转下(Slew-down)延迟维持在最低,这不单为了获得最佳的对比度,而且还可减少LED花在由0到目标所需的时间。(在此条件下,并不保证主波长或CCT与目标值相同)在这里的标准开关稳压器将设有一个软启动,通常也搭配一个软关闭,而专用的LED驱动器会在其控制之内执行所有工作以减少这些回转率(Slew Rate)。要降低tSU和tSD,须要同时从硅芯片的设计和开关稳压器所采用的拓扑着手。
具备较快速回转率的降压稳压器,比其他所有的开关拓扑结构在两个地方表现更为优异,首先降压稳压器是唯一可在控制开关启动时,将功率输送到输出端的开关转换器,此特点使得电压模式或电流模式PWM(这里不要与PWM调光混淆)的降压稳压器之控制回路,比起升压稳压器或其他降压/升压拓扑更为快速。此外,在控制开关启动期间的功率传输能够轻易改为磁滞控制,使其速度甚至比最佳的电压模式或电流模式控制的回路更快。其次,降压稳压器的电感器在整个开关周期内都是连接在输出端,此可确保输出电流的连续性,也意谓毋须使用输出电容器。少了输出电容器后,降压稳压器便可成为真正的高阻抗电流源,能够迅速转换输出电压。邱克型(Cuk)和Zeta转换器虽可提供连续性输出电感器,但由于它们的控制回路较慢,效率也较低,因此并非最佳选择。
PWM比“启动”接脚更怏
即使是一个没有输出电容器的纯磁滞降压稳压器,都不足以应付某些 PWM调光系统的要求,这些应用需要较高的PWM调光频率、高对比度度,也就是要求更快速的回转率和更短暂的延迟时间。与机械视觉辨识和工业检验系统搭配应用时,举例某些要求高性能的系统,包括液晶(LCD)面板和单枪投影机的背光照明系统,在某些情况下,PWM调光频率必须被调高到可听频带以外的 25kHz或更高的频带,随着整体的调光周期已缩短至几微秒内,包括传导延迟在内,LED电流的上升和下降时间总和必须缩短至奈秒内。

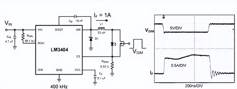
图3 分路FET电路和其波形
从一个没有输出电容器的快速降压稳压器着手,出现在输出电流开启和关闭的延迟,是来自集成电路本身的传导延迟和输出电感器的物理特性。若要达到真正高速的PWM调光,两个延迟都须被略过(By Pass)。要实现这个目标,最佳方法就是采用一个与LED并联的电源开关(图3)。当LED关闭时,驱动电流便会分流通过开关,作用就如同一个典型的N 型金属氧化半导体场效晶体管(N-MOSFET),这时集成电路会继续运行,而电感器电流也会持续流动。
该方法的最大缺点在于LED关闭时,即使期间的输出电压下降到与电流感测电压相同,仍会浪费功率。利用分路场效应晶体管(FET)来进行调光会导致输出电压出现急遽的移位,这使得集成电路的控制回路必须作出响应,以尝试维持输出电流的稳定。正如同逻辑接脚调光般,控制回路愈快表示响应愈好,而采用磁滞控制的降压稳压器则可提供最佳的回应。
利用升压和降压/升压 实现快速的PWM调光
无论是升压稳压器或任何类型的降压/升压拓扑都不太适合用在PWM调光。在开始设计的时候,会发觉两者在连续导通模式(CCM)下都会展现一个右半平面零点(Right-half Plane Zero)限制,这将无法达到频率稳压器所需的高控制回路带宽要求。此外,右半平面零点的时域效应还会使系统难以磁滞方式去控制升压或降压/升压电路;另一个使情况变得更为复杂的因素是升压稳压器不能容忍输出电压下降到输入电压以下,这种情况会导致在输入端产生短路,使得并列FET调光无法实行。另外,在各类的降压/升压拓扑技术中,并列FET调光仍然窒碍难行或极难使用,主因在于它需要输出电容器(SEPIC、降压/升压和返驰式),又或在输出短路时会出现无法控制的输入电感器电流(Cuk和Zeta)。
假如真的需要一个快速的PWM调光,最佳的解决方案是采用两级系统,并以降压稳压器作为第二级LED驱动级。不过,若尺寸空间和成本都不容许,退而求其次的最佳选择便是图4中的串行开关。

图4 采用串行调光开关的升压稳压器
虽然LED电流可在瞬间关闭,但须仔细考虑系统的响应,这种开放电路其实可看成一个快速的极端卸除瞬时,它还会中断回馈回路并导致稳压器的输出电压无止境上升。因此,须要在输出和/或误差放大器加入箝位电路,以预防超载电压所造成的损害,但由于这些箝位电路难以用外部电路的方式实现,也就是说串行式FET调光必须配合专用升压与降压/升压LED驱动器集成电路才可使用……
原文链接:https://www.dianyuan.com/article/24735.html
具有完善保护功能的DSP三相SPWM逆变电源设计
1系统介绍
根据结构不同,变频电源可分为直接变频电源与间接变频电源两大类。本文所研究的变频电源采用间接逆变结构即交-直-交变换过程。首先通过单相全桥整流电路完成交-直变换,然后在DSP控制下把直流电源转换成三相SPWM波形供给后级滤波电路,形成标准的正弦波。变频系统控制器采用TI公司推出的业界首款浮点数字信号控制器TMS320F28335,它具有150MHz高速处理能力,具备32位浮点处理单元,单指令周期32位累加运算,可满足应用对于更快代码开发与集成高级控制器的浮点处理器性能的要求。与上一代领先的数字信号处理器相比,最新的F2833x浮点控制器不仅可将性能平均提升50%,还具有精度更高、简化软件开发、兼容定点C28xTM控制器软件的特点。系统总体框图如图1所示。

图1 系统总体框图
2系统硬件设计
变频电源的硬件电路主要包含6个模块:整流电路模块、IPM电路模块、IPM隔离驱动模块、输出滤波模块、电压检测模块和TMS320F28335数字信号处理模块。
2.1整流电路模块
采用二极管不可控整流电路以提高网侧电压功率因数,整流所得直流电压用大电容稳压为逆变器提供直流电压,该电路由6只整流二极管和吸收负载感性无功的直流稳压电容组成。整流电路原理图如图2所示。

图2 整流电路原理图
2.2电压检测模块
电压检测是完成闭环控制的重要环节,为了精确的测量线电压,通过TMS320F28335的SPI总线及GPIO口控制对输入的线电压进行衰减/放大的比例以满足A/D模块对输入信号电平(0-3V)的要求。电压检测模块采用256抽头的数字电位器AD5290和高速运算放大器AD8202组成程控信号放大/衰减器,每个输入通道的输入特性为1MΩ输入阻抗+30pF。电压检测模块电路原理图如图3所示。

图3 电压检测电路原理图
3.系统软件设计
系统上电后按照选定的模式自举加载程序,跳转到主程序入口,进行相关变量、控制寄存器初始化设置和正弦表初始化等工作。接着使能需要的中断,启动定时器,然后循环进行故障检测和保护,并等待中断。主要包括三部分内容:定时器周期中断子程序、A/D采样子程序和数据处理算法。主程序流程图如图5所示。

图4 主程序流程图
4实验结果
4.1测量波形
在完成上述硬件设计的基础上,本文采用特定的PWM控制策略,使逆变器拖动感应电机运行,并进行了短路、电机堵转等实验,证明采用逆变器性能稳定,能可靠地实现过流和短路保护。图6是电机在空载条件下,用数字示波器记录的稳态电压波形。幅度为35V,频率为60Hz。

原文链接:https://www.dianyuan.com/article/24732.html
全桥PWM为核心的DSP大功率数字开关电源设计
随着电力电子技术的高速发展,开关电源得到了广泛应用,日新月异的高科技产品也对开关电源提出了更高的要求。传统的基于模拟控制技术的开关电源发展了很多年,各方面都比较成熟,但有其自身无法克服的缺点,数字开关电源技术的出现克服了传统模拟控制技术的缺陷,为开关电源设计领域注入了新的活力。随着数字控制方法、数字控制电路结构的发展和数字化开关电源市场需求的推动,数字化控制开关电源在电源领域里的优势越来越明显。
本文结合电力电子技术和嵌入式技术,设计了基于DSP处理器TMS320F2812的大功率数字开关电源,实现数字化采样、运算、控制输出、系统监控和人机接口等功能。该设计充分发挥DSP处理器精度高、速度快等特点,提高了开关电源的输出精度、智能度、集成度和系统稳定性。
1 系统硬件电路设计
本设计主要由输入电网滤波、输入整流滤波、DC-DC变换、输出滤波、DSP控制电路、驱动电路、电压电流反馈电路、辅助黾源电路、人机接口电路等几部分组成。该设计总体设计框图如图1所示:

其基本原理是:交流输入电压经电网滤波、整流滤波得到直流电压,该直流电压在DC-DC变换电路内部经过高频逆变、高频变压器隔离变换、整流等一系列变换后输出直流电压,最后再经过输出滤波电路,得到需要的高质量、高品质的直流电压。
输入电网滤波、输入整流滤波、输出滤波电路、电压电流反馈电路、辅助电源电路等部分的设计基本和传统的模拟控制技术相同,本文不再介绍。人机接口电路主要实现检测参数的反馈以及处理器基准电压的实现,在本文也不做过多的介绍。本文主要介绍DSP控制电路、DC-DC变换电路、驱动电路的设计方法。
1.1 DSP控制电路
本设计采用DSP处理器TMS320F2812为核心控制芯片。
其工作原理:输出电压和电感电流通过反馈网络,将反馈信号转换为DSP所需要的电平,接至DSP的A/D转换口,转换后的信号与通过人机接口电路输入的电压基准信号一起经过电压电流调节器获得实际的正弦调制信号,该正弦调制信号与DSP定时器产生的三角波载波信号相交截,输出带有一定死区的PWM控制信号,最后经驱动单元送到IGBT。
1.2 DC-DC变换电路
全桥式变压隔离器开关管承受最小的开关电压和最小的开关电流,功率开关在非常安全的情况下运作。并且主变压器只需要一个原边绕组,通过正、反向的电压得到正、反向磁通,副边绕组采用全桥全波整流输出,变压器铁芯和绕组得到最佳利用,使效率、功率密度得到提高,因此,本设计选用全桥隔离式PWM变换器。功率器件采用单管IGBT,IGBT属于MOSFET和双极型晶体管的复合器件,它具有MOSFET容易驱动的特点,还有双极型晶体管电压高、电流大的特点,非常适合应用于大功率开关电源电路。

DC-DC变换电路如图2所示。图中每个IGBT旁均并联有阻容吸收回路(RC)作为缓冲器,在IGBT瞬间断开时,缓冲器元件RC将通过提供交流通道减少功率管断开时的集电极电压应力。
工作原理如下:在图2中,P1、P4和P2、P3分别构成全桥的两臂,P1-P4的驱动信号分别为S1-S4,这4路驱动信号来自于驱动芯片KA101。当S1和P4信号来时,P1和P4导通,电流经过P1进入变压器原边,再经P4形成回路。当S2和P3信号来时,P2和P3导通,电流经过P2进入变压器原边,再经P3形成回路,但是电压的极性与S1驱动的相反。这样,直流电压经过变换电路变换以后,得到的为一高频变化的交流电压,完成了从DC到AC的变换。然后这一交流电压再经过高频变压器变压和整流滤波电路整流滤波即可得到预期的稳定直流电压。
1.3 驱动电路
由于TMS320F2812的PWM波驱动能力有限,而IGBT要求PWM波的驱动能力较强,所以在DSP和IGBT之间必须接相应的驱动电路,增加驱动功率,保证IGBT在最短时间内开通与关断。该驱动电路主要完成2个功能:一是将弱电控制回路与大功率强电主回路实现电气隔离:二是通过驱动电路提供IGBT开关所需的电压和电流。
本设计采用北京落木源电子技术有限公司生产的光耦隔离驱动芯片KA101来对IGBT进行驱动。该器件保护功能完善、工作频率较高、用户可调参数多、价格便宜,并能与多种其他类型的驱动器兼容。DSP产生的PWM信号从驱动芯片KA101的1、2引脚输入,通过驱动芯片内部控制变换,最终从17、18引脚输出驱动信号接到IGBT的栅极,控制开关器件的通断。
2 数字PID算法的实现
数字PID控制是一种采样控制,它只能根据采样时刻的偏差值计算控制量。因此,连续域PID控制算法不能直接使用,需要采用离散化方法。数字PID控制算法又分为位置式PID控制算法和增量式PID控制算法。还有一些改进算法如积分分离法,遇限削弱积分法,不完全微分法,微分先行法和带死区的PID控制算法等。
本设计中,有一个预设的基准电压,而且为了节省存储空间所以选用增量型PID控制算法实现系统功能。根据推理原理可得增量型PID算法。

由于计算机输出增量,所以对误动作影响小,如果必要时可以用逻辑判断的方法去掉,而且增量控制不易产生积分失控,容易获得较好的调节品质……
原文链接:https://www.dianyuan.com/article/24722.html
基于HPWM技术的大功率正弦超声波逆变电源设计
引言
大功率超声波装置除用于工业清洗外,还在医疗、军事、石油换能器技术,以及海洋探测与开发、减噪防振系统、智能机器人、波动采油等高技术领域有着广泛的应用前景[1]。超声波装置由超声波逆变电源和换能器组成。近年来,由于新型*土稀**功能材料的开发和研制成功,使制造大功率超声波换能器成为可能,但与之配套的高频正弦逆变电源产品尚为少见。
目前,市场上的大功率正弦逆变电源均为采用IGBT制成的中低频产品[2],而高频逆变电源大多数是方波电源或占空比可调的脉冲逆变电源。因此,高频大功率正弦逆变电源已成为超声波应用的瓶颈,使得对该电源的研制已成为急待解决的问题。这里,应用混合脉宽调制(Hybrid Pulse Width Modulation,HPWM)控制技术,采用MOSFET并联运行方式,应用单片机组成智能控制系统,对高性能、大功率正弦超声波逆变电源的研制进行了研究。
系统构成
用于高性能、大功率正弦超声波的逆变电源,其频率为25kHz,功率为4.5kW。电压要求在0~200V之间可调,频率要求在10~25kHz之间可调。
1、方案的设计
图1示出该逆变电源的系统硬件构成框图[3]。它由AC/DC和DC/AC两大部分组成。包含有交-直-交主电路、驱动电路、单片机控制系统、低通滤波器、显示及保护等主要环节。

主电路由220V市电直接供电。单相交流电压经晶闸管恒流恒压控制模块将交流转换为直流,为逆变器提供恒定的直流电压。
为了使逆变能得到性能和波形比较好的正弦输出,需要有较大的载波比。由于其载波信号将达400~600kHz,因此只能选用MOSFET作为开关器件。但是,MOSFET的输出功率较小,为了增大输出功率,可采用MOSFET并联运行的方式来解决高频与大功率间的矛盾。
逆变部分采用频率恒定的三角载波信号与输入的正弦波进行异步调制。控制方式采用HPWM技术.将直流电压逆变成一系列等幅的脉冲信号。其脉冲信号的幅度和脉宽始终与调制正弦波成正比。这些脉冲信号经低通滤波器将高频载波信号滤除后即可得到与调制波同频的正弦波输出。因此只要改变输入的调制波,就可容易地实现幅度可调的变频正弦波输出。
2、单片机控制系统
该电源采用专为控制逆变器设计的80C196MC单片机作为逆变的控制核心[4,5]。80C196MC单片机内部的波形发生器WFG,占用CPU时间非常短.可由P6口直接输出4路PWM信号用于逆变器的驱动。由80C196MC和EPROM2764构成最小微机系统.将完成超声波频率和电压大小的给定.以及载波频率的设定,并模拟输出单极性正弦波恒幅脉宽调制HPWM信号。可实现电压幅度和频率的显示.以及电源的保护控制。
3、逆变主电路及HPWM控制方式
在高频下运行时,功率管的开关损耗极大.器件易于损坏,限制了功率的提高。该电源的关键技术难题是在高频条件下,如何得到大功率的变频正弦波输出。即逆变器的难点是如何降低开关管的开关损耗,使du/dt及di/dt应力大为下降,以实现高频逆变。为了达到这些目的。逆变主电路采用了易于实现软开关技术的单相全桥拓扑结构。在控制方式中采用了HPWM控制方式。图2示出逆变器的主电路拓扑。图3示出4个开关管的驱动信号及逆变器的输出信号。

HPWM控制方式的实质仍属于单极性SPWM控制方式。逆变桥输出端得到的是三态输出电压波、形。在输出电压的正半周,正弦调制波与三角载波交/截产生的脉冲信号控制VS1和VS3桥臂高频互补通断;控制VS2和VS4桥臂低频互补通断,即VS2关断,VS4导通。在输出电压的负半周,两桥臂的工作状态互换。
VS1一直关断,VS3一直导通,VS2和VS4高频调制工作。HPWM控制方式中总有两个功率管工作在低频情况下,在总体上减少了开关损耗,这对于在高频下提高功率是极为有利的。与一般的SPWM控制方式相比。HPWM方式下两个桥臂交替工作于低频和高频状态,使两个桥臂工作对称,功率管工作状态均衡,这将延长功率管的使用寿命,使整个电路的可靠性增加,具有电压利用率高,谐波含量小,开关损耗低的优点。由于每个开关管都并联了电容,在滤波电感参数选择适当的情况下,电路很容易实现开关管的零电压通断(ZVS),使du/dt及di/dt应力大为下降,完全可以实现高频大功率逆变。

4、驱动电路
开关管的驱动电路可采用最新的LM5111驱动器。它采用 SOIC-8脚封装,并为输入和输出级提供独立的接地及参考电压管脚,以便支持采用分开供电设计的门极驱动配置。LM5111芯片的峰值输出电流高达 5A,LM5111的两条5A电流驱动通道可各自独立,也可并行连接,将峰值输出驱动电流提高至10A,以便能以极高的效率驱动极大的功率MOSFET。 LM5111的工作频率高达1MHz,其开通、关断延迟小,分别为12ns和14ns。完全能满足该电源的要求。
软件实现
1、主程序
图4示出主程序流程图。它包含初始化子程序、HPWM信号产生子程序、键盘扫描和显示子程序。初始化子程序中,80C196MC对堆栈地址及载波频率等参数进行初始化,并对单片机本身的各个I/O端口、中断及波形发生器等设定工作方式。可通过键盘给定所需输出的正弦波频率,由显示程序进行显示。显示子程序可对电压信号进行定时采样,A/D转换后,动态、分时显示正弦波的频率和幅度值。

2、HPWM信号产生子程序
HPWM是由正弦调制波与等幅的三角载波相比较产生的。波形发生器在中心对准方式下,WG—COUNTER的计数过程形成了一个虚拟的三角波载波。正弦调制波可通过查表方法实现。由于输出HPWM波具有对称性,因此只需建立0°~180°的正弦函数表。为了达到足够的分辨率,正弦函数表中每隔0.15°安排一个采样点,每个数据具有15位二进制数值,占2个字节,输出正弦波半个周期*共中**取1200项数据,存放在起始地址为SIGN的存储区中。设载波频率为fc,输出频率为fo,则每半个输出正弦波周期中需要 N=fc/fo个交点值,第i个交点所对应的正弦调制波幅值可通过查表得到,其地址为SIGN+1200i/N……
原文链接:https://www.dianyuan.com/article/24720.html
基于多电平逆变器载波PWM控制方法的仿真研究
1 引言
近年来,多电平变换器在高压大功率方面成为研究的热点,主要是因为它可以用低耐压的器件实现高压大功率输出,无需动态均压电路,无需变压器;电平数的增加,改善了输出电压波形。目前多电平逆变器的拓扑结构有三种:二极管箝位型逆变器(Diode-clamped inverter),飞跨电容型逆变器(Flying-capacitor inverter)和具有独立直流电源的级联型逆变器 (Cascaded-inverters with separate DC sources)。在这三种电路结构中,二极管箝位型应用最为广泛,二极管箝位型五电平逆变器电路拓扑结构如图1所示。本文主要讨论二极管箝位型多电平逆变器的PWM控制方法。

图1 二极管箝位型五电平逆变器主电路
多电平逆变器的PWM控制技术是多电平逆变器研究中一个相当关键的技术,它与多电平逆变器拓扑结构的提出是共生的,因为它不仅决定多电平逆变的实现与否,而且,对多电平逆变器的电压输出波形质量,电路中有源和无源器件的应力,系统损耗的减少与效率的提高都有直接的影响。到目前为止,人们已经提出了大量的多电平变换器PWM控制方法,载波的PWM控制方法和空间电压矢量法(SVPWM),它们都是两电平PWM方法在多电平中的扩展。SVPWM方法因其高电压利用率,低谐波含量以及硬件电路简单等优点受到了广泛的关注和应用,但当该方法应用于五电平以上的电路时,它的控制算法会变得非常复杂,因此对于五电平以上的多电平电路,采用三角载波PWM的控制方法是一种较为可行的方案。
2 消谐波PWM法(Subharmonics PWM——SHPWM)
多电平逆变器基于载波的PWM控制方法是两电平PWM方法在多电平中的扩展,它们的原理都是电路的每相使用一个正弦调制波与几个三角载波进行比较。
2.1 SHPWM法的原理
对于一个N电平的变换器,每相采用N-1个具有相同频率fc和相同峰?峰值Ac的三角载波与一个频率为fm,幅值为Am的正弦波相比较,为了使N-1个三角载波所占的区域是连续的,它们在空间上是紧密相连且整个载波集对称分布于零参考的正负两侧。在正弦波与三角波相交的时刻,如果调制波的幅值大于某个三角波的幅值,则开通相应的开关器件,反之,如果调制波的幅值小于某个三角波的幅值则关断该器件。该方法的原理如图2所示。

图2 SHPWM原理
2.2 SHPWM法仿真结果和分析
根据三角载波的相位的不同,SHPWM可分为三种典型的情况:
1)所有载波具有相同相位(PD型);
2)所有位于零基准以上的载波同相位,所有位于零基准以下的载波具有相反相位(POD型);
3)所有载波自上而下,交替反相和同相(APOD型)。
3.2 SFOPWM法的仿真结果和分析
对上述给出的开关频率最优PWM法(SFOPWM),按照消谐波PWM法PD型系统安排载波波形,其它仿真参数完全相同,所得仿真波形如图7所示。由图可见,在这种PWM方法的输出相电压中,谐波能量主要分布在载波频率处,同时,由于调制波中零序分量的注入,所以在输出相电压中存在明显的三次谐波,这个谐波在三相系统的线电压中将相互抵消,最终得到的输出相电压和线电压的THD分别为36.26%,14.40%。可见该PWM方法输出线电压的THD与PD型的SHPWM方法接近,而其最显著的优点在于,输出电压的电压调制比可以达到1.15,所以这种方法最适合希望高电压利用率的三相电机调速系统……
原文链接:https://www.dianyuan.com/article/24292.html
三相电压PWM整流器空间矢量控制研究及仿真分析
传统的PWM控制技术多用于两电平电路的驱动控制,其主要方法是正弦脉宽调制(SPWM),调制波为正弦波,依靠三角载波和调制波的比较得出交点实施控制,其电压利用率低,谐波含量大。而随着微处理器技术的发展和多电平电路的出现,涌现出很多新的控制方法,像优化PWM方式、滞环电流控制方式、电压空间矢量控制方式等。
其中,空间电压矢量控制通过合理地选择、安排开关状态的转换顺序和通断持续时间,改变多个脉冲宽度调制电压的波形宽度及其组合,达到较好的控制效果。相对SPWM控制,电压空间矢量控制方法电压利用率高、谐波含量小、大大改善了系统的静态和动态性能,具有结构简单、实现容易、控制精度高等特点。本文采用空间矢量控制策略,并对整流电路采用电压外环PI和电流内环PI相结合的控制方法,建立三相电压型PWM矢量控制方案的仿真模型,并对其进行分析研究。
1 三相电压型PWM整流器控制方案
图1为三相电压型PWM整流器空间矢量控制方案图。它是由主电路和控制回路两部分组成,其中,控制回路主要由输入电流和输出电压检测、坐标变换、PI控制器和SVPWM脉冲产生等几部分组成。其原理如下:三相交流电通过三相电压型整流电路变为稳定的直流电压。同时,控制回路对主电路的输入交流电流和输出直流电压进行检测,一方面,将检测值u0与给定值u0*进行比较后送入PI控制调节器,输出值与电流id比较并将其输出送入PI控制器变为电压信号,再经坐标变换送入SVPWM脉冲产生单元,完成电压闭环控制;另一方面,将检测的输入电流经坐标变换与给定电流iq*比较,送入PI控制器变为电压信号,再经坐标变换送入SVPWM脉冲产生单元,完成电流的闭环控制。矢量控制单元通过矢量运算,生成所需要的PWM波,控制双向变换器,达到输出电压的稳定和输入侧交流电流的正弦化。

2 空间矢量控制的PWM整流器仿真模型建
(1) 主电路模型
主电路仿真模型如图2所示。它主要由输入电源模块、三相整流器模块和一些电压、电流测量单元组成。

(2)控制电路模型
控制电路仿真模型如图3所示。它主要由PI控制器模型、坐标变换模型以及矢量控制器模型等部分组成。其中,坐标变换和矢量控制器仿真模型的建立主要根据矢量控制原理搭建而成,其仿真模型如图4所示。


3 仿真结果
根据上面搭建的仿真模型,给定仿真参数假定如下:交流输入侧为三相260V交流电压,交流侧电感取3.4mH,直流侧滤波电容为1000μF,给定直流输出电压为650V,开关频率为10kHz,负载电阻为40Ω。在t=0.05s时,突加负载使负载电阻由40Ω变为20Ω……
原文链接:https://www.dianyuan.com/article/24211.html
意犹未尽,查看更多精彩文章→→https://www.dianyuan.com/eestar/
更多精彩内容→→
全面剖析PWM技术要点,让你一口气看懂
反激就是这么回事,你入门了吗?
反激→就是这样的过程,搞不懂的快来GET
读懂这八篇文章,想不懂PWM都难
PWM不过如此,你还在为PWM发愁?