
雷递网 雷建平 6月20日
时隔近2年后,TT语音母公司趣丸集团再次向港交所递交招股书,准备在香港上市。
这意味着趣丸集团的IPO开始重启。
年营收34亿 月活用户下滑
趣丸集团于2014年在广州成立,是一家集即时语音、游戏社交、电子竞技、游戏联运发行等业务于一体的创新型互联网企业。
趣丸集团旗下主要产品TT语音是国内领先的游戏社交平台,通过精准定位“Z世代”用户群体的个性化需求,利用多元化的互动场景为他们提供游戏社交服务,用技术打破陌生的界限,满足用户游戏场景内外的社交需求。
趣丸集团旗下电竞品牌——TT电竞还拥有英雄联盟、王者荣耀两大顶级电竞职业联赛战队。

招股书显示,趣丸集团2020年、2021年、2022年营收分别为14.93亿元、26.3亿元、34亿元;毛利分别为9.71亿元、15亿元、18.42亿元。

趣丸集团2020年、2021年、2022年经营利润分别为1812万元、-2.13亿元、6.48亿元;年内利润分别为-1.54亿元、-24.95亿元、5.09亿元。

趣丸集团2020年、2021年、2022年经调整利润分别为1.51亿元、1.09亿元、6.66亿元。
趣丸集团平均月活跃用户由2020年的1230万增加至2021年的1680万,主要由于对用户体验、组队技术及其他创新社交娱乐产品方面持续投资。
趣丸集团的平均月活跃用户由2021年的1680万减少至2022年的1380万,主要由于2022年2月至2023年1月暂停*载下**TT语音应用,及重点由通过推广及广告获取用户转移到增进用户联系及提高用户参与度。
趣丸集团平均月付费用户由2020年的643.9千增加至2021年的965.6千,并进一步增加至2022年的1000.3千;付费率由2020年的5.3%上升至2021年的5.7%并上升至2022 年的7.2%,该等增幅主要由于用户群的扩大、用户之间的更多互动及更愿意通过虚拟打赏加深关系。

截至2022年12月31日,趣丸集团持有现金及现金等价物为9.56亿元。
截至2020年及2021年12月31日止年度,广州趣丸已宣派特别股息分别为1.12亿元及2.3亿元。
任命吕绍昱为CFO
趣丸集团执行董事为宋克、陈光尧、杜国;独立非执行董事为麦佑基、王羽潇女士、贺东东。

2020年,趣丸集团已完成A轮至B+轮融资,共筹集约1.07亿美元。
2021年,趣丸集团完成C轮融资,共筹集资金4500万美元。
趣丸集团上一任CFO为前*牙虎**CFO沙大川,其2020年10月至2022年12月担任趣丸集团的首席财务官,但2023年初加盟了知乎,担任CFO。
2023年3月,趣丸集团任命吕绍昱为公司首席财务官,主要负责集团的财务及法务管理工作。
加入趣丸集团前,吕绍昱于2019年7月至2023年2月供职于东方证券承销保荐有限公司,其最后职位为董事总经理。在此之前,彼于2011年7月至2019年7月供职于广发証券股份有限公司,其最后职位为投资银行管理总部TMT行业组总监。
吕绍昱于2007年8月加入德勤华永会计师事务所(特殊普通合伙)广州分公司税务及商务谘询部,其于2011年6月离开时的职衔为高级顾问。
吕绍昱为中国注册税务师及英国特许公认会计师公会及中国注册会计师协会资深会员。
吕绍昱分别于2005年6月及2007年6月获得中国中南财经政法大学财政学学士学位及财政学硕士学位。
经纬与腾讯是股东
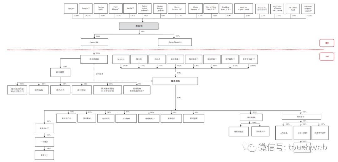
IPO前,宋克透过SK Family Trust、Future Exploration、 Funplus及Vanker及根据表决权委托协议,控制公司75,489,822股股份的表决权, 占公司已发行股本总额约51.92%。Funplus及Vanker分别持有公司已发行股份总数的约24.23%及12.19%。
Funplus及Vanker均由Future Exploration全资拥有,而Future Exploration由Cantrust (Far East) Limited(作为SK Family Trust的受托人)全资拥有,宋克为该信托的创办人及委托人及该信托的受益人为宋克及其家族成员。于2021年9月23日,宋克订立表决权委托协议。
据此,宋克先生受委托全权 行使Peerless Hero、Yun Qu及Fiery Dragon所分别持有的10,006,722 股、7,549,852股 及4,990,370股股份附带的全部表决权。因此,截至最后实际可行日期,宋克、 Future Exploration、Funplus及Vanker故被视为控股股东。
IPO前,Vanker持股24.23%,Funplus持股为12.19%。

Peerless Hero持股为6.88%,Peerless Hero由执行董事陈光尧全资拥有;Fiery Dragon持股为3.43%,Fiery Dragon由邱志招全资拥有;Fiery Dragon持股为3.46%,Fiery Dragon由邱志招全资拥有。
Galaxy Nebula Limited持股3.42%,Galaxy Nebula由龙玲拥有51.18%、孔祥意有约48.62%及宋克有约0.20%。Dream League持股为7.18%,Dream League股权由宋克的胞兄弟宋国文、陈方平、朱麟及张冬梅分别持有51.02%、19.59%、20.41%及8.98%。

经纬中国第六香港有限公司持股为11.17%,Matrix Partners China V Hong Kong Limited持股为1.73%,经纬中国第六香港有限公司及Matrix Partners China V Hong Kong Limited均由Timothy A. Barrows、David Ying Zhang、David Su 及Harry Ho Kee Man最终控制。
Skycus China Fund持股为7.15%,Duckling Fund持股为6.7%,Skycus China Fund, L.P.及Duckling Fund, L.P.均由Eric Li最终控制。

腾讯持股为3.51%,3W Glabal持股为1.56%,Iridescent Rainbow Limited持股为0.52%,Vision Pro Capital Limited持股为2.38%,Wisdom Pro Capital Limited持股为2.75%。
———————————————
雷递由媒体人雷建平创办,若转载请写明来源。