本文由CIO发展中心根据鸿坤集团信息管理中心负责人王玉杰在《房企服务营销一体化》线上研讨会上的演讲整理。

王玉杰 鸿坤集团信息管理中心负责人
在《房企服务营销一体化》线上研讨会上,鸿坤集团信息管理中心负责人王玉杰分享到不论是用户业务线中的认购、签约、交付、物业,还是房企自身营销业务管理中的薪酬、数据、中介、判单,都面临着诸多挑战。“平台+端”的客户全周期服务体系能够以数据为驱动,赋能业务。客储平台的打造实现了客源的线上管理,为管理与经营提供了强大的支撑。
以下内容为演讲嘉宾的主要观点。
各位嘉宾大家好,我是王玉杰。非常荣幸收到主办方的邀请,进行今天的分享。我今天分享的主要内容是鸿坤集团在营销数字化领域的一些实践,希望能够为大家带来一些帮助。
从行业的发展来看,目前国家对于地产行业的调控,客户购买房产的状态发生了很大转变,以往的“刚需购买”,转变为对质量和服务的诉求,所以地产企业在用户各个业务条线上面临着诸多挑战。从用户的接待、认购、签约、交房前、交付到物业,每个环节都会涉及到客户服务和管理。
在 接待环节 ,如果置业顾问接待质量不高,就可能会产生客户流失,而且客户真正的诉求和购买意愿都会丧失,整个接待环节对于能否拓宽获客数量影响巨大;在 认购环节 ,手工认购容易产生“一房二卖”的问题,对客释放的配置标准不明确,无疑也会给客户带来不好的体验; 签约环节 比较容易碰到的情况是集中签约,过程中由于工作人员的疏忽和客户的粗心,往往客户带不全相应的购房资料,最终会导致签约失败,无法达成购买; 客户购买完成后在交付阶段 ,也面临着手续繁杂、物业服务差等问题。如果没有线上系统的支撑,以上这些问题和痛点是很难沉淀下来并解决的。

在诸多房企的内部,也有很多问题。主要表现在客户判单依据不充分、虚假承诺、礼品赠送无法兑现、内部员工交接不全、数据混乱等。甚至如果客户伪造礼券,都是无法查证的。鸿坤集团在早期还未进行业务线上化的建设,数据大多沉淀到个人的笔记本和手机中,集团层面想要进行项目评估,统计经营指标的时候,还需要手工对数据进行整理,极易出现错误。而且公司的运营、营销、财务等部门的统计口径并不一致,每个职能部门对于业务的理解也不同,最终非常容易导致同一指标统计出不同结果,影响最终的决策。

基于这些来自于内部和外部的问题、痛点, 鸿坤集团打造了“平台+端”的客户全周期服务体系,整个体系可以划分为“房间和客户”两个维度。
- 房间的维度相当于项目的运营节点,从拿地、项目启动会、体验区开放到开盘、销售、交付到客户居住使用,不同的关键节点由“一房一档”贯穿始终,对于每个房间都有统一的管理。
- 从客户维度来看,由潜在客户发展为成交客户,变成准业主,最终成为老业主,以后还可以进行推荐购买,形成老带新。整个过程中客户身份转变后的不同触点,都在“平台+端”的体系中进行管理。
此外鸿坤集团在品牌宣传、蓄客、C端平台、网络营销上取得与客户的联系方式和购买意向后,会通过在线聊天、小程序与客服进行对接,AI客服也将成为一个未来落实的方向。对于入住后的客户,可以通过端到端的方式进行沟通及服务,其中鸿管家为企业内部的管理APP,而鸿坤荟则面向C端。除了各个端以外,该体系内还包含客储管理系统、销售管理系统、物业一体化平台等业务管理系统。体系的核心是“一房一档”贯穿了整个营销及后期管理及服务的全过程,在强化管理的同时也提升了客户体验。

对于房地产公司,开源节流是核心。想要开源,最重要的就是产品的销售环节,而且在获取更多客户的同时需降低获客成本,并提升转化率。 围绕这个目标,鸿坤打造了一套高效、移动化的工具,布局了鸿客通、客储系统等诸多系统。 这些平台积累了多样、多维度的数据,实现以数据驱动业务决策。同时在后端建立费用系统,对管理费用和营销费用进行管控及平衡,实现费用透明化,达到降本增效的目的。
以 房源为主线分别建立了CRM和客户维系平台 ,打造更加专业的客服系统,实现用户从签约到物业服务全周期的覆盖。在整个过程中,鸿坤不但进行了相关的问卷调查,且进行了社群运营。通过建立该平台,也推动了业务实现了一次较大的管理调整。在没有布局这些系统的时候,鸿坤更多采用第三方数据,借助调研来获取客户满意度数据。如今随着平台系统的不断成熟,整个用户满意度评价体系发生了一些改变,外部调研结果的权重下降到70%,内部的业务数据积累产生的分析结果占比30%,当然随着业务的不断发展,未来内部数据的权重还有可能达到更高的水平,更能真实、客观的反映客户对公司产品的认可度及服务的满意度。

随着业务目标的逐渐清晰,鸿坤打造了整个营销体系的应用解决方案,该方案致力于实现两个目标,第一个是实现过程管控,保障一线操作、费用使用符合规范;第二个是实现数据运营,积累客源、房源、交易、渠道效果等数据,利用私域流量中的评价体系来支撑业务的决策。整个解决方案线上部分主要是WEB、H5、小程序;接入渠道是400,目前正在考虑抖音、腾讯视频等新媒体;线下设置了售楼处,外展点等。
在内部管理方面,为了使流程、业务动作更加标准规范,项目门户系统发挥着重要的作用,此外项目全景计划管理系统对于整个大运营体系提供了一定的运营决策支撑。针对营销板块,主要有客储管理系统、销售管理系统、费用管理系统,目前鸿坤已经实现了发生口径、支付口径双口径的灵活搭配的管理。核心业务系统搭建完成后,接下来就是统一客户管理平台的搭建,客户管理首先要对客户信息进行清洗梳理,进行客户识别,最后将其基本信息、成交信息等数据进行归结沉淀,形成有效的客户信息。 现阶段鸿坤已经实现了地产、物业、商业的客户信息统一,未来将进一步与旗下产业集团、资本集团的客户进行拉通,实现统一化管理。

在集团数字化建设的过程中,也积累了许多实践经验。首先是鸿客通,依托小程序实现了楼盘信息数字化,达到“只要手机有电,哪里都是案场“效果。这不仅只是为置业顾问提供便捷,同时每一个消费者也能够实时查看楼盘信息。对于鸿客通的建设,集团采取了小步快跑的逻辑,快速迭代的开发模式。目前鸿客通已经经历了三个大的版本:
第一个版本是去年疫情期间,打造了在线售楼处,实现了集团品牌、项目信息及电子楼书的推广。
第二个版本打造了全民经纪人,实现全民营销,其中做了以下几个主要功能:身份认证功能用来区分人群,为后期的全民营销打造基础;推荐客户功能实现不仅自己可以成为经纪人,也可以推荐亲朋好友成为经纪人;红包提现功能进一步加大了宣传的力度以及传播的速度,促进全民经纪人群体的积累;分享好友功能实现了该小程序的每步裂变,通过对后台数据的分析,可以看到全民营销带来的客户增幅非常大。
第三个版本主要是实现在线实时结佣。提前在小程序中制定好规则,由小程序进行计算及确认。礼券的发放及政策的申请也在小程序中实现,整个过程均在线进行和管理,一些重要的信息都能够实时查看。

面向B端,鸿坤内部的客户报备,不论来自于哪个渠道,都在同一客储管理平台进行管理,而且这些数据与前端小程序的管理规则一致,客户到访、确访、跟进到成交,都在这个平台进行管理。小程序将客户引流至线上,客储平台将业务管理线上化,从而实现业务一线工作效率的提升和各类数据的沉淀。
前端获得的客户数据和内部管理的行为数据,应该怎样去使用?可以从客户转化率的例子中找到答案。对于地产行业来说,不同城市有不同的转化率,怎样保证到访的客户量?首先可以通过线上数据,计算出项目的平均转化率,这样就能倒推出开盘需要多少储客量,保证了前期的客储量,达成销售任务的概率就更高。对于房产企业来说,很多时候可以通过已经形成的数据,反推前置的一些业务。

- 指标达成监控可以通过对达成率的把控,能够适时指导不同阶段采用不同的策略进行产品销售,而且可以评价每个项目的销售能力,从而策划相应的活动增加获客量和提升转化率。
- 对于客户来源细分的明确,能够看到每个渠道客户不同等级所占的比例,以及最终成交的客户比例分布的情况,这能够有效指导在哪个渠道进行发力,以此来降低营销费用,提高效率。
- 洞察客户意向能够对客户进行标签化,通过对行为数据和标签的分析,对企业拿地和产品设计研发,起到指导性作用。

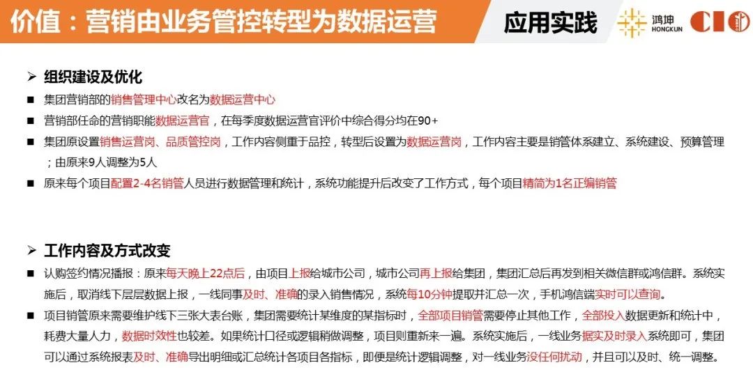
对于鸿坤来说,以上的做法不但在一些实际的应用场景产生了效果,而且在组织管理方式上,营销由业务管控转型为数据运营。目前公司对以下两个方面也进行了优化,第一个就是组织建设的优化,公司原有的销售管理中心,现在已经改变为数据运营中心,同时任命数据运营官。将原有的销售运营岗、品质管控岗转型为数据运营岗;原来的2-4名销管人员精简为1名销管。
此外,工作内容与方式也进行了优化,原来层层上报的数据在建立了系统后,可以直接通过手机和PC端查看各个维度的指标和数据。在销售管理上,原来线下维护的台账,在系统实施后,只是将业务客观发生的数据录入系统即可,项目、区域、集团层能够实时准确的查看各类数据。

想要做好数字化运营,就要做到以下两点,第一就是组织要有保障,具体体现在要成立专门的组织,任命数据运营官;从产品设计到自主研发,实现源代码自主可控;一定要明确方向,从项目管理向产品运营转变,而且要使团队能力从项目交付向敏捷交付转变。第二就是通过系统的搭建来驱动业务的发展,应该做到数据的“扁平化”管理,提升拓展能力;各板块及职能运营指标需统一口径,线上及线下数据保持一致,才有可能做到数据运营;要做到资源倾斜,做更有价值的事,深入理解业务需求和需求背后的动力,从业务角度思考问题,重新定义系统价值。

以上就是我的分享,谢谢大家。
往
期
精
彩
国科恒泰:器械流通企业在医改趋势下的数字化探索
从工厂自动化建设到数字化、智能化全景探索
文章盘点 | 营销数字化的浪潮顺势而来
广汽商贸:强管控、大共享,数字化驱动企业发展
打造品牌私域流量,紧握数字化转型机遇
关于CIO发展中心
「CIO发展中心」于2005年由一群热衷于中国CIO职业发展的CIO 们倡导发起,并以「聚合中国CIO力量,助推CIO商业价值」为宗旨。旨在通过学术和经验交流、知识和理念宣传来促进职业规范的推进、成长环境的改善以及队伍素质的提升,进而促进信息应用水平提升,推动CIO机制的建立和完善。
本文经CIO发展中心授权转载