银行员工跳槽简历怎么写 (招标行业跳槽简历范文大全)

在我们之前一篇“跳槽秘笈”的文章中,已经对简历制作提出了不少建议。

今天,我们主要将跳槽简历拿出来,此细分简历话题,之前还没人提过,甚至百度搜狗,都没有一篇专门的文章。

招标行业跳槽简历范文大全,跳槽去其他公司简历怎么写

上篇关于跳槽竞争对手的文章,我们已经知道了两类竞争对手:1)应届生--每年大致1000万;2)失业人员--每年大致2000万。明白了竞争激烈程度,槽还是要跳的。知晓了自己的竞争对手,接下来的要点,就回到了简历本身。

跳槽,属于在职无缝换工作。这有别于应届生求职,也不同于裸辞、失业、下岗后的重新就业,你是资深职场人士选择更好的雇主,所以简历要求更高。

整体来说,跳槽最好选一个优秀的简历模板,并且辅助以“名片+简历”配合使用的方法来求职。

跳槽简历的主要对象是HR,先争取面试机会;第二个对象,才是部门主管和领导的领导,能应付复试。

简历中的四个部分比较重要,要认真写,自己写,分列如下:

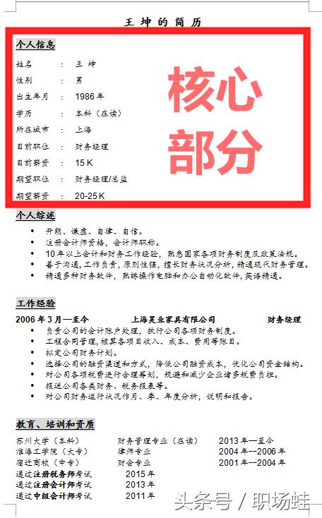
1)个人信息 2)个人综述 3)工作经验 4)教育、培训以及资质

其中,“个人基本信息”部分,“目前职位”和“目前薪资”是我们在职跳槽人员独一无二的,应届生和失业人员,没工作,所以他们这两点不好写;与此同时,“期望职位”和“期望薪水”我们也能写出来,就顺理成章。这四个要素一定要写。

招标行业跳槽简历范文大全,跳槽去其他公司简历怎么写

工作经验”部分,应届生没东西写,顶多画蛇添足补充点实习经历,不成竞争力;失业人员不可以写某年某月至今,他们写了“至今”就是撒谎,但如果他们写了 具体日期,则呈现了明显的职业断档期,因此,这方面在职跳槽人员优势明显。

在职跳槽的简历,可以补充上“工作业绩和成就”,这也是我们特有的,其他两类求职者乏善可陈。

另外,在职跳槽的人还可以在简历的“教育、培训和资质”中,写上在职期间所参加的公司内部培训、获得的技能证书,等等。这些都是亮点,跳槽人士特有的亮点。

招标行业跳槽简历范文大全,跳槽去其他公司简历怎么写

人事和猎头,大多会通过关键词搜索简历,所以对于在职跳槽的人来说,简历中的关键词要多。

另外,两家公司工作经验的衔接部分,最好没有职业空白期

将简历多方、多渠道投递出去,熟人亲友、猎头渠道、网络海投、前同事同学内部推荐,四者并举,跳槽简历才发挥了作用!

祝大家在职跳槽顺利,当然,如果不是特别好的机会,尽量别跳,大环境不必GDP增长率10%的年份啦!

招标行业跳槽简历范文大全,跳槽去其他公司简历怎么写