目 录
1 产品简介…2
2产品技术规格………2
3.维修指南…4
3.1文档使用说明4
4.维修注意事项及维修使用的工具…
4.1维修注意事顶4
4.2维修使用的工具….5
5.LETV.S40主板介绍………..6
5.1LETV-540主板原理框图……6
5.2LETV-540主板实物图……7
6.LETV-540主板维修介绍……8
6.1常见故障判别与维修………8
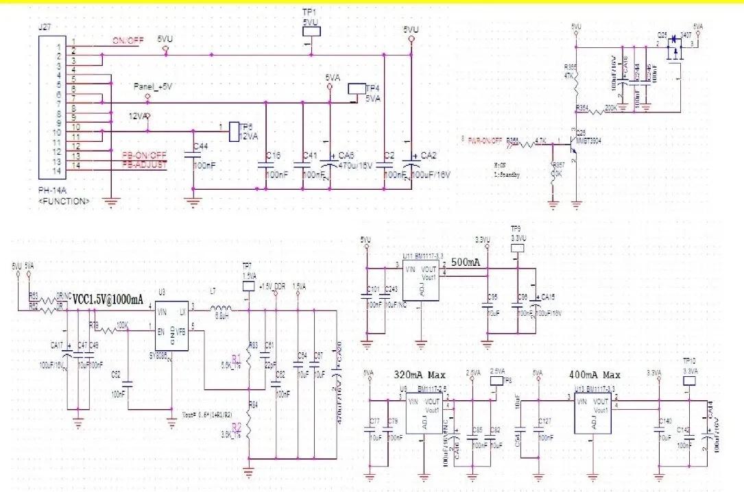
6.1.1开机问题……8
6.1.2电视画面停留在开机 LOG.…11
6.1.3网络连接问题.…11
6.1.4 电视画面正常,无声音…12
6.2 功能单元………13
6.21ATV问题…13
6.2.2 PC 问题….14
6.23 HDM问题.16
6.2.4 AV_N问题16
6.25 AVOUT 问题
6.2.6 YPBPR问题………18
6.2.7同轴问题19
6.28USB无法连接…19
6.3遥控问题.…22
6.3.1不遥控……22
6.3.2遥控距离短,遥控角度小…22
1.产品简介(加入整机的机构图片整理)
2.产品技术规格
硬件芯片
Processor(处理器):MSD6A801FVAo
DRAM(内存):1GB, DDR3O
FLASH : 4GB Flasho
网络接口
以太网口 :1个10/100自适应以太网口 , RJ45,需明确标识为"网络〃 o
Wi-Fi : 802.11b/g/no
音频接口
数字音频接口 : SPDIF。
耳机接口 :EARPHONEo
视频接口
HDMI接口 :3个HDMI接口,面板标示为“HDMI”。
VGA接口 :1个VGA接口,面板标示为"PC 〃。
AV接口 :1个AV接口,面板标示为“AV "。
ATV接口 :1个ATV接口,75Q外接端子,面板标示为"ATV〃。
YPbPr接口 :一出三个接口,面板标示为"YPbPr”。
AV out 接口
一出三个接口。
其他接口
USB2.0接口 : 3xUSBo
SD 卡接口 : lxSD
遥控器接口 :红夕仔妾口。
环境要求
噪音:<25dB
工作温度:温度为-10°C~40°C的环境。
说明:芯片的正常工作温度最高为70度,同时发热量较大,在环境温度超 过40度时,芯片将接近临界温度,容易发生不稳定情况。
工作湿度:5% - 95%0
控制面板
电源开关按键:电源开关设计在机体右侧下方。
电源管理:软件配套的电源管理。
LED状态显示:LED指示电源/待机、红外,均放置在前面板。
电源/功耗
电源:AC 220/110V (范围 90-264V ) ; 50/60Hz (范围 47-63HZ )。
功耗:<10W (不外接USB设备情况下)o
待机功耗:<0.5Wo
指示灯
电源指示灯:红(待机);绿(工作);断电指示灯灭。















