信创,是信息应用技术创新的简称,2016年3月4日工委会成立,是由从事信息技术软硬件关键技术研究、应用和服务的企事业单位发起建立的非营利性社会组织。

当前传统的信息技术产业主要由 基础设施 (芯片、存储器、整机(服务器、PC)、固件等)、 基础软件 (操作系统、中间件、数据库)、 应用软件 、 信息安全 。而随着新一代信息技术创新发展,云服务、系统集成方成为信息技术产业的重要组成部分。信创产业园区、第三方机构、高等院校则是信息技术产业重要的孵化支撑和载体。信创产业中, 芯片和整机、基础软件(操作系统、数据库、中间)、办公软件、云服务、信息/网络安全 是最重要的产业链环节。
信创产业的本质是发展国产信息产业。IT基础设施已成为各行业发展的基础,成为数字经济发展的基座和核心驱动力。自2018年贸易战以来,稳定的IT供应链已经超出了IT产业本身的发展,关系到国民经济各行各业的稳定,关系到整个社会的稳定。信创已经是一项国家战略,也是新形势下经济结构调整和经济发展的新动能。
在海外科技持续限制以及俄乌战争背景下,发展自主可控的信息技术产业已是迫在眉睫,刻不容缓。
本文将从信创产业发展的必要性、信创产业发展的政策驱动、信创产业的市场规模、信创产业链梳理及竞争格局、重点公司梳理等方向深度剖析信创产业 。
01
信创产业发展的必要性
1.1来自境外威胁国家信息网络安全的事件不断发生
2013年美国棱镜门事件爆发充分揭露了美国网络霸权的丑恶嘴脸。思科漏洞、RSA后门等曝光。我国IT基础设施长期被国外巨头垄断,关键基础设施千疮百孔,中兴、华为事件、美国在高科技领域对华全面*压打**。管理层已经意识到在芯片、服务器、操作系统、IT基础等核心技术领域自主可控的必要性。
2022年9月5日,国家计算机病毒应急处理中心和360公司分别发布了关于西北工业大学遭受来自境外网络攻击的调查报告。报告表示,美国国家安全局(NSA)下属的特定入侵行动办公室(TAO)使用了40余种不同的专属网络攻击*器武**,持续对西北工业大学开展攻击窃密,窃取该校关键网络设备配置、网管数据、运维数据等核心技术数据。
根据《2021年中国互联网安全报告》显示,2021年网络安全形势更加严峻,应用层攻击持续高发,API攻击尤其呈爆炸性增长,达到2020年的3.13倍。
网络攻击如此频繁,关键在于信息基础设施掌握在海外公司的手中。
1.2关键信息基础设施大多依赖海外,没有网络安全就没有国家安全
当前国内重要信息系统、关键基础设施中使用的核心信息技术产品和关键服务大多依赖国外,全球网络根域名服务器为美国掌控;中国90%以上的高端芯片依赖美国几家企业提供;智能操作系统的90%以上由美国企业提供。
中国在政府、金融、能源、电信、交通等领域的信息化系统主机装备中近一半采用外国产品。基础网络中七成以上的设备来自美国思科公司,几乎所有的超级核心节点、国际交换节点、国际汇聚节点和互联互通节点都由思科公司掌握。

从微软黑屏门、伊朗核电站、棱镜门、苹果后门、Intel 芯片漏洞、苹果 Siri 监听门等诸多网络安全事件,人们深刻的意识到,互联网安全不仅关乎公民人身财产安全,更关乎国家经济发展和国防安全。关键信息基础设施对国家安全、经济安全、社会稳定、公众健康和安全至关重要。只有保障关键信息基础设施的供应链安全,才能维护国家安全。
1.3ZM科技脱钩已是大势所趋
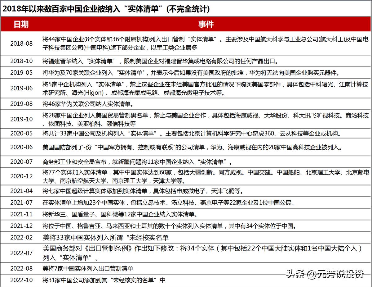
自2018年ZM贸易战以来,美国政府及职能部门,共把611家中国公司、机构及个人纳入到实体清单(EntityList)中。它通常被称作是美国商务部工业和安全局(BIS)的贸易黑名单。
其中,2018年被纳入实体清单的有63家,2019年有151家,2020年有240家,2021年(截至12月18日)有157家,2022年107家(截止2022年10月)。截止到2022年10月,从2018年3月22日至2022年10月,累计有超700家公司被美方纳入实体清单中。
美国商务部工业和安全局运用《出口管理条例》(EAR),对718家中国企业的实体管制,主要涉及三类,一类是与信息技术、核电、国防军工有关的高校和研究机构;一类是与国防军工及航天科技有关的机构及产业公司;一类是与通信、半导体、人工智能等相关的技术产业实体。这些实体,都被置于EAR的10类管制内容中。

实体清单的本质是美国利用国家安全为借口对科技领域竞争对手进行*压打**和限制。ZM科技脱钩或已是大势所趋。
02
信创产业发展的政策驱动
在“十四五规划”和2035 远景目标纲中,首次强调 科技自立自强 在国家发展中的战略支撑作用,科技自立上升到国家战略。
从内因看,科技自立自强是推进高质量发展、建设现代化产业体系的必要条件。 核心科技 是国之重器,化缘要不来、花钱买不来、市场换不来,必须立足自主创新、自立自强。从外因看,科技自立自强是防范外部风险的需要。从外因看,科技自立自强是防范外部风险的需要。 在当前错综复杂的国际形势下,一些“卡脖子”的核心技术受制于人是我国产业链供应链安全的最大隐患。
因此,在事关国家安全和发展全局的基础核心领域(人工智能、量子信息、集成电路等),加快制定战略科学计划和科学工程。

为深化“十四五”规划对信创产业的支持,2021 年 11 月 30 日,工信部连续发布了《“十四五”信息化和工业化深度融合发展规划》、《“十四五”软件和信息技术服务业发展规划》,提出我国将加快补齐关键技术短板,重点强化自主基础软硬件的底层支撑能力,突破核心电子元器件、基础软件等核心技术瓶颈,加快数字产业化进程。
进入2022年,国际局势紧张及美对华科技限制进一步升级, 科技强国和自主可控 被国家高层空前重视。《求是》杂志今年三次发表关于“科技强国”的署名文章,强调科技攻关实现高水平自立自强的发展主线。9月6日,中央全面深化改革委员会第二十七次会议审议通过了《关于健全社会主义市场经济条件下关键核心技术攻关新型*国体举**制的意见》重要政策,旨在强化国家战略科技力量,大幅提升科技攻关体系化能力。
信创产业不仅从顶层规划中上升到国家战略,在地方政府也加大对信创产业的支持力度。 过去三年,地方政府从政策支持和产业园区两个维度鼓励信创产业发展。今年以来,深圳和北京先后出台信创产业扶持政策,各地信创产业园也陆续建成,其中深圳市发改委发布的《关于促进消费持续恢复的若干措施》明确指出,对采购50万元以上、符合条件的用户单位,按采购额的3%给予补贴;原则上新增办公系统、业务系统中信创产品的采购比例,金融、能源、教育、医疗、电信、交通等重点领域不低于20%;新增关键信息基础设施中信创产品的采购比例,*党**政机关、国资国企不低于40%。这是地方政府首次就信创产品采购比例进行明确规定,同时也是首个对信创产品采购进行补贴的政策。

03
信创产业的市场规模有多大
3.1信创产业的本质是软件和信息技术产业,其作为现代科技的重要组成,对科技自立自强至关重要。 从软件和信息产业的整体规模来看,从2010年的1.34万亿提高到2021年的9.5万亿,年复合增长率高达17.73%,说明市场一直保持高速增长。

从软件和信息产业对经济的贡献来看,贡献率从2010年的3.2%提高到2020年8.31%,可见软件和信息产业已经成为推动经济发展的重要力量。这也不难看出整个信创产业的规模之大。
3.2国内信创各细分行业市场规模
根据IDC 预测,到2023 年,全球计算产业投资空间1. 14 万亿美元。中国计算产业投资空间1043 亿美元即7300亿的市场空间,接近全球的10%,是全球计算产业发展的主要推动力和增长引擎。
服务器:预计2023年中国服务器市场规模340亿美元,即2380亿元,占全球市场的30%。
数据库:预计2023年中国数据库市场规模40亿美元,即280亿元,占全球市场的7%。
中间件:预计2023年中国中间件市场规模14亿美元,即98亿元,占全球市场的3%,可提升空间巨大。
企业应用软件:预计2023年中国企业应用软件市场规模156亿美元,即1092亿元,占全球市场的4%,可提升空间巨大。

3.3各部门信创市场规模
针对安全可控,我们国家提出的是“2+8”体系。 “2”是指*党**、政,“8”指关乎国计民生的八大行业:金融、电力、电信、石油、交通、教育、医疗和航空航天。*党**政信创自上而下推进,区县级下沉空间非常大;另一方面,*党**政信创除了公文系统之外还有政务系统和事业单位。
3.3.1*党**政信创市场规模
根据人力资源与社会保障事业发展统计公报数据,2020年末,我国有700多万公务员与3000多万事业编制人员,这为信创产业发展提供了规模庞大的存量。其中县乡级别的电子公文系统超过500万台
假设公务员每人都配备至少1台PC、同时还有约300万台内网终端、2/3的事业编制人员配备PC计算,*党**政行业对应约3000万台存量PC。
*党**政300万台PC=300+3000*2/3+700=3000万台。
假设PC整机(包含操作系统、以WPS为代表的办公软件等所有软硬件)单价约 5000 元。那么,*党**政对应的市场存量规模约为3000万*5000=1500亿元。

*党**政还存在较大的替换空间。 根据IDC报告的数据显示,2017年中国PC市场(不含工作站)整体出货量达5333万台,其中政府市场出货量约在360万台,过去两年仅替换了*党**政领域不到600万台PC,以1台PC6年使用年限来计算,2023年是*党**政替换大年,约有2400万台的替换空间。 合计市场规模在2400万台*5000=1200亿元。
另外,2020年*党**政服务器市场存量规模约为300万台 。中国服务器市场下*行游**业分布较稳定,大致可以拆分为互联网40%,*党**政15%,金融+电信25%,其他行业20%。根据IDC测算,2020年中国服务器市场出货量为350万台,预计2020-2025年市场规模复合增速将达到12.5%。预计到2024年服务器出货量可达460万台,按照当前的下游分布计算,对应政府年化需求为69万台。
根据“ZOL中关村在线”上服务器的报价,其单价在3万到25万间不等,服务器操作系统。保守的估计,假设每台服务器(包含了操作系统、中间件等软硬件)为10万元。
那么*党**政服务去市场的2020年的存量规模为300万台*1·0万=3000亿
2024年的年化需求69万*10万=690亿。
因此,*党**政PC+服务器的市场需求规模大概在1200亿+690亿=1890亿元。
3.3.2.八大关键行业信创市场规模
PC电脑与从业人员配比关系
金融行业: 根据IDC早期发布的相关报告“预计2019年金融行业市场PC出货量达到208.1万台”,以及国家统计局披露的金融从业人员数量(由于国家统计局每五年统计一次,已知2018年为1818万人,2013年为514万人,因此,平均每年金融从业人员增长250万人),可以算出金融行业每年的新增从业人员数量与PC出货量的比例为250:208≈1:0.8。由此可以衍生得出金融行业的PC电脑需求量与从业人员的比例约为0.8。
医疗行业: IDC早期发布的相关报告显示:“2018年商用电脑医疗卫生市场年出货量达到220万台,同比增长1.9%”。假设医疗行业每年PC出货量几乎不变,考虑到各行业普遍通行的PC替换周期约五年,相当于医疗行业的PC电脑存量约为1100万台。考虑到国家卫健委数据显示2021年我国卫生人员总量达到1398.3万人,可以算出医疗行业从业人员总数与PC电脑存量的比例为1398.3:100≈1:0.8。由此可得医疗行业PC电脑存量与从业人员总数的比例约为0.8。
通过对上述两个典型关键行业的测算,我们假设各行业PC电脑与从业人员的比例均为0.8。
服务器与PC电脑配比关系 :根据中国移动公布的2021-2022服务器集采招标公告可知,中国移动每年集采服务器约30万台,考虑到服务器的替换周期为五年,即五年间服务器出货量约150万台。通过上述假设PC电脑与从业人员比例假设,根据公司公告已知中国移动总人数约45万人,可知中国移动的PC电脑数量约36万台。考虑到三大运营商的业务特点和规模大体相当,中国移动的情况代表了行业水平,由此可得电信行业PC电脑需求量与该行业所需服务器的数量比例约 为1:5。

据全球科技市场独立分析机构Canalys数据显示,2021年中国市场PC出货量为3650万台;据IDC数据显示,2021年中国市场服务器出货量为391万台,由此求得每年PC出货量与服务器出货量的数量比例约10:1。据此笔者认为,该比例适用于大多行业,因此绝大部分行业的PC电脑与服务器比例为10:1。
此外,电信行业服务器与PC电脑的数量比例远超绝大部分行业平均水平,是因为运营商作为IT基础设施提供商,对于数据算力、稳定性等要求比其他行业更高,加上运营商本身还拥有大量的数据中心机房,所以其服务器的数量相比其他行业高得多。

金融行业对于服务器的需求主要体现在高安全、高稳定和低延迟。由于金融领域涉及资金和大量隐私数据,在交易高峰期大量数据流动,用户需要即时看到行情并做出买卖指令,因此系统需要具备毫秒甚至是微秒级别的响应,其服务器与PC电脑的数量比例肯定高于绝大部分行业,但低于电信行业。由此我们假设金融行业所需服务器和所需PC电脑的数量比例介于其他行业和运营商行业之间,约为1:2。
3.3.2.1行业信创之金融
金融行业是信创行业发展的第一梯队,作为重点关基行业之一,其自主性和安全性事关国家金融安全,是信创建设最为重要的细分市场之一。
金融业主要可分为银行、证券、保险、基金、信托等。 根据各细分行业从业人员数量,假设PC整机与从业人员的数量比例为0.8,我们估算金融业PC整机(含软硬件)需求量约454万台,市场空间约272亿元;假设PC对应服务器的配比为2:1,服务器(含软硬件)的需求量约227万台,市场空间约2270亿元。

3.3.2.2行业信创之运营商
电信行业作为关乎国家信息安全和国计民生的重要行业,是我国信息化程度和信息化技术最高的行业之一,电信行业属于技术密集型产业,信息技术应用创新(即信创)的推广应用,成为推进电信行业更高质量发展的驱动力。
随着自主可控不断推进,运营商集采国产化占比不断上升,过程替代加速推进。

我国通信领域由三大巨头(中国电信、中国联通、中国移动)垄断。假设PC与从业人员的数量比例为0.8,我们估算电信行业PC整机(含软硬件)需求量约77.42万台, 市场空间约46.45亿元 ;假设PC对应服务器的配比为1:5,服务器(含软硬件)的需求量约387万台, 市场空间共约3871亿元。
3.3.2.3行业信创之电力行业
在双碳背景之下,电力产业系统性变革有望带动电力信息化大规模投入和智能化蝶变。
电力行业关系着国家的能源保障供应安全,率先应用自主可控安全操作系统势在必行。

我国电力行业的市场主体主要有“两网五大四小”。国家电网和南方电网承担着全国的电网运营,其中国家电网负责27个省市,南方电网负责广东、广西、云南、海南、贵州五省的电网运营。在发电市场中,以“五大四小”为代表的电力央企始终占据核心位臵。假设PC与从业人员的数量比例为0.8,我们测算出电力行业PC整机(含软硬件)的需求量约211万台, 市场空间约127亿元 ; 假设PC对应服务器的配比为10:1,服务器的需求量约21.13万台,服务器的 市场空间约211.34亿元 。
3.3.2.4行业信创之石油行业
“三桶油”在我国石油行业居于垄断地位。根据石油行业市场主体的从业人员数量,假设从业人员对应PC整机的配比为1:0.8,我们测算石油行业PC整机(含软硬件)的需求量约148万台,市场空间约88.8亿元;服务器的需求量约14.8万台,假设PC对应服务器的配比为10:1,服务器总的市场空间约148亿元。

3.3.2.5行业信创之交通运输
随着城市化的推进,给城市带来了拥堵、污染、交通安全等一系列社会问题。加快智能交通系统建设应用,将有效解决我国城市发展中面临的诸多问题,有利于提高城市交通服务水平,促进城市的可持续发展。
2021年8月,交通运输部、科技部印发《关于科技创新驱动加快建设交通强国的意见》,提出到2035年,我国交通运输基础研究和原始创新能力要得到全面加强,关键核心技术自主可控。
根据《2021中国统计年鉴》数据,截至2020年末,交通运输、仓储和邮政业的从业人员为116.3万人(包括国有单位和城镇集体单位)。我们测算交通运输行业PC整机(含软硬件)的需求量约93万台, 市场空间约56亿元 ;服务器的需求量约9.3万台, 服务器总的市场空间约93亿元 。

3.3.2.6行业信创之航空航天产业
航空航天产业作为我国制造业的高端领域,是国民经济发展和国防建设的基础性、战略性产业,加快数字化转型升级,推动自主可控的智能化制造、网络化协同、数字化管理等成为产业发展新趋势。
我国两大航天集团分别是中国航天科技集团和中国航天科工集团。假设从业人员对应PC整机的配比为1:0.8,我们测算航空航天行业PC整机(含软硬件)的需求量约26万台, 市场空间约15.6亿元 ;服务器的需求量约2.6万台,假设PC对应服务器的配比为10:1, 服务器的市场空间约26亿元 。

3.3.2.7行业信创之教育
2021年7月,教育部等六部门印发《关于推进教育新型基础设施建设构建高质量教育支撑体系的指导意见》,其中提到:要推广可信应用,促进信息技术应用创新,提升供应链安全水平。有序推动数据中心、信息系统和办公终端的国产化改造,推进国产正版软件使用。2022年4月21日,教育部发布《义务教育信息科技课程标准(2022年版)》,将此前的“信息技术”调整为“信息科技”,其中 25次提及“自主可控” , 5次提到“原始创新”,4次提到“原创精神” 。强调“信息科技课程”对“促进科技创新自主可控、维护国家安全”的重要意义。
根据教育行业的从业人员数量,假设PC整机与从业人员数量的比例为0.8,我们测算教育行业PC整机(含软硬件)的需求量约1470万台,市 场空间约882亿元 ;假设PC与服务器的比例为10:1,则服务器的需求量约147万台, 服务器的市场空间约1470亿元。

3.3.2.8行业信创之医疗
目前国内医疗信息化市场活跃着为数众多、规模不等的系统供应商。按竞争力划分,国内医疗信息系统供应商可分为“三大阵营”。 第一梯队主要是大型跨国公司 ,代表企业有 微软、思科、IBM 等,这类公司因为拥有先进的技术研发能力、成熟的市场营销体系以及雄厚的财力,所以他们的目标客户是国内大型三甲医院; 第二梯队是卫宁、东软、东华、华为、方正等国内上市公司或大型公司 ,这类公司有较强的研发能力和本土优势,价格优势,与第一层级公司有一定竞争关系; 第三梯队是创业公司 ,由于其技术上不占优势,所以这类公司的主要竞争优势是价格低廉。

根据国家卫健委数据,2021年我国卫生人员总量达到1398.3万人,其中执业医师和执业助理医师428.7万人。假设PC电脑与执业医师和助理医师数量的比例是0.8,我们测算PC整机(含软硬件)的需求量约343万台,市场空间约205.78亿元;服务器的需求量约34.3万台,假设PC对应服务器的配比为10:1,服务器的市场空间共约343亿元。

基于上述对各行业PC整机和服务器的市场空间测算,我们估计关基行业合计的信创市场规模约 10126 亿元。由于测算PC时只包含了电脑、操作系统、办公软件,测算服务器时只包含了服务器及其操作系统,中间件、数据库、OA应用软件等无法与硬件(PC和服务器)一一对应的软件并未统计在内,因此该测算结果应为信创市场空间偏保守的参考值。
04
信创产业链梳理及竞争格局
从产业链角度来看,随着新一代信息技术创新发展,在信创产业中,芯片和整机、基础软件(操作系统、数据库、中间)、办公软件、云服务、信息/网络安全是最重要的产业链环节。

信创主要涉及4个部分:
- 基础硬件:CPU、GPU芯片、存储、服务器、路由器、运费、整机设备等。
- 基础软件:操作系统、数据库、中间件等。
- 应用软件:办公软件、OA、工业软件、政务应用、流版签软件等。
- 信息安全:边界安全产品、终端安全产品等。
4.1基础硬件
芯片是信息产业的基石,它主要分为集成电路 (CPU、GPU 、FPGA、ASIC、存储芯片、MCU、电源管理芯片等)、功率芯片(IGBT、MOSFET 等)、光电子芯片(激光器芯片、光探测器芯片等)以及传感器芯片(MEMS、指纹识别芯片等)四类。目前,从计算机行业视角来看,关注度最高的芯片主要是集成电路中的 CPU 以及 GPU。
4.1.1基础硬件之CPU
4.1.1.1全球CPU格局
CPU即中央处理器,是信息产业中最基础的核心部件,是信息处理、程序运行的最终执行单元。
按照指令集,CPU 可以分为复杂指令集(CISC)和精简指令集(RISC)两大类。其中,复杂指令集主要以 x86 架构为主,应用于桌面 PC、服务器等领域,代表性厂商为 Intel、AMD。精简指令集主要包括 ARM、MIPS、Power PC、RISC-V、SW64,以 ARM 架构为代表,主要应用于手机、平板等移动终端,相关厂商包括:高通、三星、苹果、飞腾及鲲鹏(ARM 架构);MIPS、龙芯(MIPS 架构);申威(SW64 架构)等。

全球 X86 CPU 市场中,Intel 是行业领军者,AMD 不断追赶。当前在各类指令集架构中,X86 架构占据服务器、桌面及笔记本电脑的主要市场份额,ARM 等非 X86 架构主要应用在移动终端等场景。
据 Mercury Research 统计,2021 年 Q4 Intel 与 AMD 在全球 X86 CPU 市场分别占比 74.4%、25.6%,可见 Intel 具备领先优势,而 AMD 则处于追赶状态,市场份额从 20Q1 的 14.8%提升至 25.6%。

4.1.1.2国产CPU格局
目前国产 CPU 主要有龙芯、申威、鲲鹏、飞腾、海光、兆芯。
CPU按用途可分为桌面、服务器、移动端CPU和嵌入式CPU。
桌面CPU主要应用于个人计算机(台式机、笔记本电脑)。
服务器CPU主要用于服务器,对运算性能和稳定性要求更高。
桌面和服务器CPU主要厂商为Intel和AMD。
移动端CPU主要用于各种手机和平板中,对功耗、可靠性要求较高,主流的移动端CPU厂商主要有苹果、高通、联发科、华为和三星五家品牌。
嵌入式CPU主要用于汽车电子、工业控制与自动化、智能电网等领域,对功耗、稳定性有较高要求。

按技术路线可大致分为三类:
第一类早期分别采用 MIPS、Alpha 指令集架构的龙芯与申威,目前都已自主研发指令系统,自主化程度最高,但是应用生态匮乏、技术性能相对较弱,不利于商业市场拓展。
第二类以ARM架构指令系统的鲲鹏与飞腾,二者的发展最为平衡,应用生态优于龙芯、申威,自主可控优于海光、兆芯。当前在信创市场中认可度较高。
第三类是采用 X86 指令系统(仅为内核层级的授权)的海光与兆芯,目前是应用生态最为完善,技术性能也较高的指令,但受美国制裁,未来扩充指令集的难度较大,自主化程度较低。

ARM架构未来可期,有望呈主力技术路线。 尽管目前X86架构生态占据全球主要市场份额,但ARM架构是未来芯片主流技术方向已成为趋势,目前芯片领域的新工艺、新制程和新材料都率先在ARM架构上得以实现。
同时ARM架构指令芯片在智能手机、调制解调器、车载信息设备、可穿戴设备等领域都占据统治地位。可以预见未来ARM架构的CPU在并发性能、功耗、集成度、场景多样化具备明显优势

目前国产CPU的国产化水平大概在10%左右。根据Mercury Research数据2021年Q3全球PC和服务器中,X86占比超过90%。Intel和AMD作为全球信息化类CPU中的两大巨头,在2021年Q4,Intel占据全球X86总体市场的74%,AMD占比为26%。2021年两大CPU巨头Intel和AMD营收合计超过900亿美元。据此测算,2021年CPU国产化率10%。

CPU的市场空间广阔,潜在的市场预估在840亿元。 据人社部2015年发布的《2015年度人力资源和社会保障事业发展统计公报》显示,截至2015年底,全国共有公务员716.7万人。 根据2019年国家统计局的统计年鉴显示,截止2018年全国国有单位职工5740万(包含央企和地方国企)。全国事业单位,根据数据显示保守在3000万;三者合计总数在9456万。
假设人均PC数为1台,政府+国有企业为主体的关键性行业PC替代数量至少超过6000万台。保守估计每颗芯片按人民币0.1万元的单价,我国信创领域国产芯片替代潜在空间达600亿元。
每20台PC需要一台服务器,则服务器需求在300万台,以每台服务器CPU0.8万元的价格来算,服务器潜在的国产替代空间就是240亿元。
信创的国产CPU和服务器替代潜在的市场空间估计在840亿元。

申威芯片:主要应用于军方和超算领域,在*党**政及行业信创占比较小。相较其他CPU 厂商,申威是第一家已基本实现完全自主可控的企业,作为军方 CPU 的专供商,承接了军方大部分机密设备的 CPU 需求。
*党**政信创领域,2021年,*党**政信创招标中我们预计飞腾市占率最高,龙芯位居第二。
行业信创领域,重要行业客户对IT基础架构偏好X86,其中行业信创的PC端以兆芯为主;服务器领域现阶段只有海光和鲲鹏两家可以提供满足性能需求的产品,因为行业客户要求避免单一供应商依赖,因此海光和鲲鹏在市场份额上基本维持五五开的局面。
4.1.2基础硬件之GPU
4.1.2.1全球GPU格局
GPU即图形处理器,是一种专门在个人电脑、工作站、游戏机和一些移动设备(如平板电脑、智能手机等)上做图像和图形相关运算工作的微处理器。
由于其擅长大规模并发计算,因此也被应用于AI训练等需要大规模并发计算场景。相较 CPU,GPU 拥有更为强大的浮点计算能力,更擅长并行计算。
根据接入方式的不同,GPU可分为独立 GPU 和集成 GPU。 其中,独立 GPU 一般封装在独立的显卡电路板上,拥有独立显存,代表性公司为NVIDIA和AMD。而集成GPU常和CPU共用一个内核(Die),共享系统内存,代表性公司为 Intel。

当前,全球GPU市场被NVIDIA、AMD、Intel三大巨头垄断。据 Jon Peddie Research 统计,全球 GPU 市场呈现出明显的寡头垄断特征;2021 年 Q4,在全球 PC GPU 市场中,第一大厂商 Intel 占据了 62%的市场份额,Nvidia 与 AMD 各占 19%;在独立 GPU 市场中,NVIDIA、AMD的市占率分别为 81%、19%。

根据应用方式分类,GPU可以分为PC GPU、服务器GPU和移动GPU等 。
PC GPU应用于个人电脑,根据用户需求可自由选择独立GPU或集成GPU;
服务器GPU应用于服务器,一般满足计算需求较高的云计算、人工智能、专业可视化、计算加速、深度学习等应用,所以多选择搭载独立GPU;
移动GPU应用于移动端产品。移动端产品通常追求轻薄化,根据目前移动端需要的图像处理能力,一般使用集成GPU即可。

4.1.2.2全球和中国GPU市场规模
游戏设备、智能手机、PC三大场景占据全球GPU市场份额主导地位,GPU传统应用在于游戏绘图领域。随着AI、自动驾驶、医疗设备、游戏设备、加密货币等领域对GPU需求不断增长,未来GPU应用场景会更加广阔。
根据Verified Market Research,图形处理单元(GPU)全球市场规模在2020年达到254.1亿美元,2021年为334.7亿美元;预计到2027年将达到1853.1亿美元,2020至2027年复合年增速为32.82%。随着人工智能、智能驾驶、数据中心、物联网等多个新兴科技行业快速发展,全球GPU产业将保持高速增长状态。

随着海外科技对国内限制进一步升级,实现自主技术研发行业共识。目前芯片各环节国产化率依然很低,随着政策不断落地和技术不断积累,我国持续加大超算资源建设和生态系统互联,高性能GPU行业发展将迎来重要战略机遇期。
2020年中国大陆GPU市场规模为47.39亿美元,预计到2027年中国GPU市场规模将达到345.57亿美元。

4.1.2.3国产GPU格局
GPU研发难度最大,国产化技术壁垒高于 FPGA 和 ASIC 等同类 AI 芯片,同时也高于 CPU 芯片,叠加国产 GPU 开发对 CPU 的强依赖性,使得国产 GPU 产业与国外差距明显。
GPU的研发技术壁垒高,完全自主研发。在 CPU 芯片的国产化道路中,本土厂商可以借助 IP 内核授权、指令集授权等方式引入国际厂商的 CPU 技术,无需从 0 到 1 开始研发,比如飞腾与鲲鹏通过指令集授权取得了 ARM V8 架构。相比之下,由于领军企业 NVIDIA 与AMD的GPU硬件架构和指令集均不对外授权,本土GPU厂商并没有类似的引入路径,只能完全自研。
目前,国内GPU公司新兴团队不断涌现,呈现百花齐放的格局,在国产替代的背景下,国内GPU公司有望迎来突破性的发展。
景嘉微是国产GPU的领军者,也是当前稀缺的自主开发并实现大规模商用的企业。
2014 年,景嘉微发布第一代自主知识产权芯片 JM5400,替代了原 ATIM9、M54、M72等美系 GPU 芯片,初步实现了*用军** GPU 的国产化。2018 年,景嘉微推出第二代图形处理芯片 JM7200,性能相当于 2012 年的 NVIDIA GTX 640。在 JM7200 的基础上,2019 年公司推出了商用版本 JM7201,成功切入商用市场。2021 年 9 月,公司第三代GPU 芯片 JM9 系列成功流片,并于 2021 年 11 月完成性能测试,有望助力公司向民用通用市场拓展。

除了景嘉微,好涌现出芯动科技、龙芯中科、天数智芯、摩尔线程、好利科技等一批国产GPU公司,进一步填补国产 GPU 产业的空白。
以登临科技、摩尔线程及芯动科技为例,2021 年,登临科技在智慧城市、互联网等领域顺利实现商业化落地,并同时与数十家客户在边缘至云端等场景中进行产品开发、测试。
2022 年 3 月,在摩尔线程的春季发布会上,公司发布了统一系统架构 MUSA 和 GPU芯片“苏堤”,同时还面向个人电脑和数据中心推出了相应的 MTT S60 和 MTT S2000系列显卡产品。同年 3 月,芯动科技的风华一号 GPU 也与 Unisys UOS 国产操作系统完成了适配工作。
4.1.3基础硬件之存储器
4.1.3.1存储器基本概述
存储器,顾名思义是计算机的存储部件、是存储程序和数据的介质,是计算机三大核心基础硬件之一。
按照存储介质的不同,存储器主要包括光学存储(DVD/CD)、磁性存储和半导体存储三类;其中半导体存储又可分为随机存储器(RAM)和只读存储器(ROM)。
随机存储器:是一类与 CPU 直接交换数据的主存储器,断电后数据就会随即消失,包括静态随机存储(SRAM)、动态随机存储(DRAM)等,常用于电脑、手机内存。
只读存储器:在整机工作过程中只能读出,而无法写入信息,所存数据即便在断电时依然可以保持,代表性产品为闪存芯片(Flash),包括数据型闪存芯片(NAND Flash)和代码型闪存芯片(NOR Flash)等,其中 NANDFlash 主要应用于固态硬盘(SSD),NOR Flash 则应用于手机、PC、网络设备及物联网设备等领域。

当前,固态硬盘(SSD)正逐步取代机械硬盘(HDD)成为新一代主要的存储介质。近年来,随着云计算、移动支付、社交、在线视频等实时交互应用的蓬勃发展,不仅带来了数据规模的快速膨胀,对存储系统的技术性能、稳定性、可靠性也提出了更高的要求。相较传统的机械硬盘,基于闪存技术的固态硬盘在数据存储速度、抗震、能耗等方面表现突出,取代机械硬盘成为新一代存储介质的趋势日益明显。
据艾瑞咨询统计,2020 年全球企业级固态硬盘的出货量为 3.17 亿块,超过机械硬盘的 2.76 亿块,这一差距未来有望继续扩大。
经艾瑞核算,2020年我国企业级固态硬盘市场规模为161亿元,到2025年这一市场规模有望增至489亿元,期间CAGR约25%,市场增速较快;PCIe产品已经成为国内企业级固态硬盘市场增长的主要来源,2020年市场占比达到59%,正逐步替代SATA固态硬盘,预计到2025年这一占比将达到90%。
未来我国企业级存储系统市场有望保持稳步增长,具备广阔的国产替代空间。 据 IDC 统计,2020 年中国企业级存储系统的市场规模成功突破 50 亿美元,预计 2025年有望达到77亿美元,继续保持稳步增长。从市场结构来看,前三大细分行业分别为政府、金融、通讯,合计占比 58.31%,同比增幅分别为 10.9%、15.8%、29.7%。此外,政府、金融、通信、教育、交通、卫健、公用、能源等行业均为我国推进自主可控的重点领域,对应市场规模现已超过 40 亿美元,合计占比超过 80%,本土存储厂商的国产替代空间广阔。

按照主营业务,存储厂商主要分为综合 IT 厂商与专业型厂商两类。其中,综合 IT 厂商侧重于提供一揽子整体 IT 解决方案,存储产品作为整体系统的一个环节,产品形态更为标准化,毛利率相对较高。相比之下,专业型厂商一般专注于存储系统底层,行业Know-how 优势明显,具备较强的个性化开发能力,同时产品售后服务的响应速度也更为迅速。
目前,综合 IT 厂商主要包括 IBM、HITACHI 等国外厂商, 华为、浪潮、中科曙光、新华三 等一般性综合 IT 厂商,以及 海康威视、大华股份、宇视科 技等专攻视频存储领域的综合 IT 厂商。专业型厂商则包括 Dell、EMC、NetApp 等国外厂商,以及同有科技、宏杉科技等本土厂商。
4.1.3.2国内存储器市场格局
我国存储市场的集中度较高,本土厂商现已占据主要市场份额。据 IDC 统计,2020年中国企业级存储市场的Top5厂商分别为华为、新华三、浪潮、联想及戴尔,分别占比 33.4%、11.4%、8.0%、5.9%、5.4%,合计份额高达 64.1%,并且华为、浪潮、中科曙光、同有、宏杉等本土厂商的总市占率为 81.2%,已占据国内存储市场主要份额。

4.1.4基础硬件之服务器
4.1.4.1服务器基本概况
服务器是一种高性能计算机,包含向网络用户提供特定服务的软件和硬件,服务器的硬件架构与普通计算机相似,但在性能、稳定性、安全性、可拓展性方面比普通计算机有更高要求。
按照芯片架构来看,服务器可分为 X86 架构服务器以及非 X86 架构服务器(ARM 为主)。
按照服务器产品来看,服务器主要包括塔式、机架式、刀片式以及机柜式服务器。
服务器主要由 CPU、GPU、内存、硬盘、主板、网卡等组件构成,对应的上游厂商包括芯片厂商、存储厂商等,中游为服务器产商,下游主要应用于互联网、政府、电信、金融以及数据中心等行业领域。

基于功能需求的不同,服务器内部组件的成本占比也会有所不同。其中芯片、内存及存储器是服务器的成本大头。并且随着服务器性能提高,CPU成本占比也相应提高
据 IDC 统计,在基础型服务器中,芯片的成本占比相对较低,仅有32%,内存及存储器的占比可达44.8%。而在性能或运算能力要求更高的服务器类型中,芯片的成本占比可达50%-83%,内存及存储器的占比则下降至8.7%-28.5%。

4.1.4.1国内服务器市场格局
中国服务器市场增长迅速,持续领跑全球市场。 据IDC统计,受新冠疫情、“缺芯”阻滞供应链等因素的影响,2021 年全球服务器行业的市场规模为 1037.54 亿美元,同比增长仅为 6.4%。相比之下,中国服务器行业自 2020 年以来的规模增速均在15%以上,高于全球市场;2021 年市场规模为 250.90 亿美元,同比增长 15.9%,持续领涨全球。

中国服务器市场的行业集中度高,且基本为国产厂商。 据 IDC 统计,按照厂商销售额口径,2021年H1中国服务器市场Top5厂商依次为浪潮、新华三、华为、戴尔和联想,分别占比 30.5%、17.1%、11.2%、8.4%、8.0%,合计份额为 75.3%,行业集中度较高且基本为国产厂商。可见,我国在服务器整机业务上已经具备较高的自主可控程度。不过,在 CPU、GPU、存储芯片等核心零部件领域,我国的服务器厂商仍需从海外采购,国产替代有待突破。

4.2基础软件
4.2.1操作系统
4.2.1.1操作系统概况
操作系统是现代 IT 产品的底层核心,是管理计算机硬件、软件资源,并为计算机应用提供公共服务的软件程序,能够实现管理及配置内存、决定系统资源供需序列。

操作系统可以按照运行主体、操作特点以及核心代码是否开放等标准进行分类。
4.2.1.2全球操作系统格局
当前,全球操作系统市场主要由 Windows、Android、iOS、OS X 以及 Linux 垄断,CR5高达 96.57%。
在全球操作系统市场中,目前主要有Windows、Android、iOS、OS X、Linux 五大操作系统参与竞争。其中,微软依靠“WinTel”+“软件付费”模式,主导着桌面OS 与服务器 OS市场;而谷歌依靠“Android+ARM”+“免费流量+增值服务”模式,成为移动 OS 龙头厂商。

据 statcounter 统计,2021 年,Windows、Android、iOS、OS X、Linux 分别占比 31.62%、40.71%、16.52%、6.78%、0.94%,合计份额为 96.57%,市场集中度较高。此外,近些年随着智能手机等移动设备的快速普及,Android 系统的市场份额增长迅速,并在 2017 年首次反超 Windows。
根据据Research and Markets 数据的数据显示,全球操作系统市场规模有望从2021年的431.4亿美元,增长到2022年的446.1亿美元,同比增速 3.4%。到2026年,全球操作系统市场规模预计为481.8亿美元,2022-2026年CAGR为1.9%。
4.2.1.3国内操作系统格局
当前国内操作系统海外厂商在国内市场份额占优,国产操作系统份额较小。据 Statcounter 统计数据,2022年9月,Android系统和Windows系统分别占市场份额的 44%和 35%。
从2011-2021操作系统市场份额变化情况看,10年间Windows 系统持续走弱,市场份额下滑近66pct,被Android和 iOS 系统侵蚀严重。

从桌面操作系统角度,2022年9月,Windows系统市场份额为85%,2011-2021 年 Windows 市场份额下降约 14pct。反观国内操作系统份额,在桌面操作系统维度中不超过 8%,在全部操作系统维度中不超过 4%,份额较小。
国产操作系统大多为以 Linux为基础二次开发的操作系统并对内核代码进行修改和补充,加入GUI(图形界面)、应用等部分,最终形成相应的Linux发行版。Linux的发行版本主要分为两类:一类是商业公司维护的版本,以 Redhat 为代表;另一类是社区组织维护的版本,以 Debian 为代表。在基于 Debian 版本衍生的系统产品中,代表性厂商包括麒麟软件、武汉深之度、凝思等,而基于 RedHat 版本而打造产品的本土厂商则包括普华、中标软件(后整合为麒麟软件)、中兴新支点、红旗以及中科方德等。
当前国产操作系统面临在应用兼容、用户体验和使用习惯方面,仍无法让用户满意以及软硬件适配不足的问题。

4.2.1.4国产操作系统的市场规模
目前我国操作系统整体国产化率不足5%,从“2+8+N”的体系来看,*党**政体系操作系统国产化率高于行业体系。在行业中,金融和电信行业国产化率逐步提升。根据亿欧智库测算,国产操作系统通用市场增速将超过20%。
当前以统信、麒麟为核心的国产操作系统体系已经初步建立,*党**政关键领域的操作系统国产化基本完成。金融、教育等行业持续推广,国产化替代由大型银行、证券、保险等机构向中小型金融机构拓展,从邮件、OA 等系统向核心及外围业务拓展,并且在交通、能源、电信等多个行业也不断涌现操作系统国产化替代的案例。

据亿欧智库预测,国产操作系统市场规模会从 2021 年的 33.3 亿元增长到2023年的56.2亿元,CAGR达30%。
4.2.2数据库
4.2.2.1数据库概况
数据库作为三大基础软件(操作系统、数据库、中间件)之一,是现代信息化管理的必然要求,是企业级用户交易数据、客户信息、存货库存等海量数据的载体。高度复杂且技术壁垒深厚,是我国信创产业攻关的核心领域。
根据定义,数据库是按照一定的数据结构组织、存储、管理数据的大容量电子文件柜。数据库管理系统(Database Management System,DMBS)是负责数据库搭建、使用和维护的大型系统软件,它对数据进行统一控制管理,以保证数据的完整性和安全性。数据库、数据库管理系统、应用系统、数据库管理员和用户共同组成了数据库系统(Database System,DBS)。在计算机系统中,数据库处于 IT 架构的核心位置,向上是各种应用的支撑引擎,向下调动计算、网络、存储等基础资源。

数据库产品多种多样,根据数据结构、技术架构模型、应用类型的不同,数据库可划分为不同类别。
1)根据数据结构类型:可分为关系型数据库和非关系型数据库(包含NoSQL数据库、NewSQL数据库);
2)根据技术架构模型:可分为集中式数据库、分布式数据库;
3)应用类型的不同:可分为分析型数据库(OLAP)和操作型数据库(OLTP)。

4.2.2.2数据库的市场规模
随着智能移动手机普及、云计算的兴起以及互联网的快速发展,全球数据量不断攀升,对数据库的需求出现快速的增长。
全球方面,根据 Expert Market Research 公司(EMR) 发布的市场调查,2020 年全球数据库行业市场规模为 631 亿美元。2021-2026 年,全球数据库市场将保持 12.4%的高速增长水平,2026 年有望达到 1256.0 亿美元。
中国方面,据艾瑞咨询统计,2020 年中国数据库产业的市场规模为 247.1 亿元,同比增长 16.2%。在政策利好、数字化建设、国产品牌逐步成熟以及用户付费意愿不断提升等因素的推动下,2021-2025 年的 CAGR有望保持在 15.6%,2025 年市场规模将达到 509.4 亿元,增速快于全球市场。

4.2.2.3国内数据库市场的竞争格局
目前我国本土数据库企业主要分为四大类:以 达梦数据库、人大金库、神舟通用 、 南大通用 等为代表的传统厂商;以 海量数据、极数云舟、巨衫数据库 等为代表的初创厂商;以 阿里云、腾讯云、华为云 为代表的云厂商;以及以 中兴、浪潮、东方国信 为代表的跨界厂商。

整体而言,我国的数据库产业与国外存在差距,本土数据库厂商相对较少。据不完全统计,截至2022年6月底,我国数据库产品提供商有 229家,且大多分布在北京、杭州、上海、成都、深圳、武汉,分别占到 43、9、7、3、2、1 家。
全球及中国数据库市场均以关系型数据库为主。结合 DB-engines 与艾瑞咨询的研究资料,2020 年,在全球数据库市场中,关系型数据库的流行度为 73.2%,远高于非关系型数据库的 26.8%。在中国数据库市场中,关系型数据库凭借“业务价值高、应用场景广”等优势,收入占比高达 90%;非关系型数据库仅占比 10%,主要收入来自云厂商的服务费(托管在公有云上的 NoSQL 开源产品),目前虽占比较低,但未来具备广阔的成长空间。
在国产替代和自主可控背景的加持下,国产数据库产商拓展迅速吗,国产化占比已经超40%。 据艾瑞咨询统计,借助政策红利,以及多年的技术积累与服务经验,国产厂商的市场份额逐年提升,至 2020 年市场份额已经达到 47.4%。相比之下,Oracle、Microsoft、IBM 等国外厂商虽然在 OLTP的核心场景还拥有较高的市占率,但在整体市场中下滑明显,至 2020 年市占率已降至52.6%。本土厂商中,以“达梦、人大金仓、南大通用、神舟通用”为代表的传统型厂商近年来不断发力,从购买源码、借助开源逐步走向自主研发,实力提升显著,在信创政策的大力支持下,不断向*党**政、金融、运营商、能源电力、交通等行业加快拓展。据 IDC 统计,在本地部署模式下的关系型数据库市场中,Oracle、Microsoft、IBM、SAP 分别占比 26.7%、7.6%、7.2%、7.0%,合计占比 48.5%,而华为、阿里巴巴、达梦、人大金仓仅占 14.7%、5.7%、5.7%、5.0%,可见目前本土厂商虽成长迅速,但国际厂商仍占主导地位。

与此同时,初创厂商、云厂商、ICT 厂商也开始发力数据库市场,为国产阵营添砖加瓦。在公有云模式下的关系型数据库市场中,阿里巴巴、腾讯、Amazon、华为、Oracle 分别占比 44.7%、17.4%、13.6%、7.4%、3.6%,国产化比例较高。
4.2.3中间件
4.2.3.1中间件概况
中间件是一种应用于分布式系统的基础软件,位于应用与操作系统、数据库之间,主要用于解决分布式环境下数据传输、数据访问、应用调度、系统构建和系统集成、流程管理等问题,是分布式环境下支撑应用开发、运行和集成的平台。
中间件的功能特点及自身定位决定了其分类的多样性,具体而言,中间件可分为 基础中间件、集成中间件和行业领域应用平台 。其中,基础中间件是构建分布式应用的基础,也是集成中间件和行业领域应用平台的基础,主要包括交易中间件、消息中间件、应用服务器中间件、门户中间件等。

4.2.3.2中间件的市场规模
我国中间件市场的增速显著高于全球,2020-2025 年中国中间件市场的 CAGR 为 13.9%。
全球方面:据Research and Markets 的研究,受疫情影响,2021 年全球中间件行业的市场规模为399.4 亿美元,较去年仅增长 1.4%。预计 2025 年市场规模将增长至 518.1 亿美元,2022-2025 年 CAGR 为 6.7%。
中国方面:据华经产业研究院统计,2020 年我国中间件行业的市场规模约为 78.2 亿元,同比增长 8.0%,近年来市场增速基本保持在 8%左右。在云计算、区块链等技术革新,以及信创战略持续推进的催化下,预计 2025 年市场规模有望达到 150 亿元,2020-2025 年 CAGR 为 13.9%,明显高于全球市场。

4.2.3.3我国中间件市场的竞争格局
当前在我国中间件行业中,国际知名厂商 IBM 和 Oracle 早期以领先的产品技术占据了主要市场份额。不过,随着国产中间件技术的持续升级,以东方通、宝兰德和普元信息为代表的本土厂商,近年来在电信、金融、政府、军工等行业逐步打破了 IBM 和 Oracle 的垄断。
据计世资讯(CCW Research)统计,2016 年 IBM 和 Oracle 的合计份额为 79%,普元信息、东方通、宝兰德、中创股份、金蝶天燕五大厂商的合计份额仅为 11.4%。到2018 年,IBM 和 Oracle 的合计份额降至 51.1%,前五大本土厂商的合计份额为 15.1%,国际厂商的市占率下降明显。

从厂商竞争力来看,IBM 和 Oracle 的技术和市场优势依然明显,东方通、普元、宝兰德等本土厂商仍在加快追赶。本土厂商中,东方通是仅有的进入第一象限的公司,技术与市场能力最强,其次是位列第四象限的宝兰德与普元,最后是金蝶天燕与中创股份。
4.3应用软件
在信创政策当中,除了底层硬件(服务器、整机、芯片)是政策支持力度最大的领域外,应用软件(办公软件、工业软件、应用软件)是信创政策支持力度第二领域之一。
随着中国经济进入高质量发展时期,参照美国历史,经济体进入增速换挡期之际,软件产业即迎来大发展。根据海比研究院统计,由应用软件、平台软件、IT安全产品等组成的非核心市场规模有望从2021年5100亿元提升至2025年16434亿元,未来5年复合增速约为33.98%。

4.3.1办公软件
办公软件是指可进行文字处理、表格制作、幻灯片制作、图形图像处理、简单数据库处理等方面工作的软件。
办公软件按功能可分为基础办公软件、增值办公软件及协同办公软件三大类。基础办公软件以三件套(文字处理、PPT制作、数据分析)为主,主要实现办公场景中最基础、最广泛的需求。
根据头豹研究院的数据显示,2014年中国办公软件市场规模(按用户数量计)为5.2亿人,2018年增长至6.5亿人,期间年复合增长率为5.7%。根据专家预测,未来5年内,中国办公软件市场规模将以5.0%的年复合增长率稳步增长,预计2023年中国办公软件用户数量将突破8亿人次,办公软件的使用将会成为人人必备的技能。
目前国内典型的办公软件为金山 WPS、永中 Office 和中标普华Office。 金山软件的WPS,占据较大市场份额,截止到2022年市场份额达65%。软件在产品及服务上在金融、能源、航空等多个重要领域得到广泛应用,在政府部门优势尤其明显,目前已覆盖30多个省市自治区政府、400多个市县级政府,在世界500强中服务120家企业,服务比例达57.5%。
4.3.2工业软件
4.3.2.1工业软件概况
根据工信部信软司的定义,工业软件指专用于或主要用于工业领域,为提高工业企业研发、制造、生产管理水平和工业装备性能的软件。
工业软件是工业互联网的心,工业互联网又是工业4.0的重要板块。工业4.0的概念最早由2013年德国提出,强调“通信”和“连接”,涉及到的领域包括物联网、工业互联网、机器人、人工智能、纳米技术、5G、量子信息、生物科技、3D打印、自动驾驶等。
从制造业生产周期的角度分类,工业软件包括研发设计类、生产制造类、经营管理类和运维服务类。
研发设计类主要用于设计工业产品,数量虽少,却是“卡脖子”最严重的环节,主要包括CAD、CAE、CAM、EDA、PLM等;
生产制造类主要用于生产过程中,主要包括PLC、DCS、SCADA、MES等;
经营管理类主要用于企业的经营与管理,主要包括ERP、SCM、CRM等;
运维服务类主要用于设备的维护、维修过程,主要为MRO、APM、PHM。

工业软件覆盖多个工业场景,是规模以上工业企业的刚需品。根据目前实施的《国民经济行业分类》(GB/T 4754-2017),我国行业可分为20个门类,97个大类,473中类,1381个小类。其中工业共有41个大类,207个中类,666个小类,是世界上唯一拥有联合国产业分类中所列全部工业大类和软件信息大类的国家,具备诞生全球工业软件巨头的基础条件。
4.3.2.2工业软件的市场规模
当前,我国工业软件渗透率低,市场有待开发,增长潜力根据亿欧智库的数据显示,2020年,全球工业软件市场规模达4358亿美元,同比增长6.1%;中国工业软件市场规模达1974亿元,同比增长14.8%;中国工业软件市场规模仅占全球工业软件市场规模的7.4%。另一方面,根据中国工信部数据,2020年,中国工业增加值在全球的占比达21.9%。对比来看,中国工业软件的使用率和渗透率偏低,后期发展潜力大。
据亿欧智库测算,2025年,我国工业软件市场规模有望突破4000亿元,未来五年年复合增长率为15.6%。
4.3.2.3我国工业软件的现状
当前,我国工业软件总体产品类别较全,但技术较为落后。
在研发设计软件方面,国产工业软件在国内市场份额最低,虽然已经出现一些自主研发软件的公司,如中望软件、华大九天等,但主要使用于工业机理简单、系统功能单一、行业复杂度低的领域,包括模具、家具家电、通用机械、模拟芯片等行业;
在生产制造类软件方面,在部分领域具备一定实力,出现了宝信软件、和利时、中控技术等企业,但在高端市场还不占优势;
经营管理类软件方面,国产厂商主要占领中低端市场,主要包括用友网络、金蝶国际和浪潮国际等ERP厂商,但在高端市场领域(尤其是跨国公司)更多被SAP、Oracle占领。
运维服务类软件方面,国内软件主要关注数据采集、监控等简单能力,缺少成熟的工程应用,缺乏数据和经验的积累,国内公司主要有容知日新、博华信智等。
此外,还面临意识淡薄,重硬轻软以及企业研发费用投入低,研发人才缺失、工业知识积累不足、软件生态等问题。

4.3.2.4重点工业软件细分赛道
4.3.2.4.1研发设计类
研发设计类软件包括CAD、CAE、CAM、PLM、BIM、EDA等。其中CAD、CAE、CAM分别是三大工业基础设计类软件,功能分别是利用计算机辅助设计、求解复杂工程和分析计算、生产准备到生产制造。
4.3.2.4.1.1. CAD(Computer Aided Design,计算机辅助设计)是指利用计算机及其图形设备帮助设计人员进行虚拟设计的软件。

根据IDC《中国制造业数字孪生——CAD 市场厂商份额,2021:最好的时代》的数据显示,2021年中国制造业计算机辅助设计(CAD)软件总市场份额42.1亿元人民币,年复合增长率为19.6%,保持较快的增长速度。
从市场竞争格局来看,达索系统、西门子和欧特克在 2021年中国制造业CAD软件市场排名前三;中望软件、PTC、苏州浩辰、华天软件等厂商分列第四到第七。此外,数码大方、浙江凌迪、天河制造、新迪数字、天喻软件、设序科技、卡伦特、工之易、云图等都在各自领域有不错的成绩。
4.3.2.4.1.2. CAE是指工程设计中的计算机辅助工程,是求解产品最优结构、性能的软件。
CAE广泛应用于汽车、航空航天、国防军工、电子装备等制造业,下*行游**业的产品研发对于CAE具有较大的市场需求,有助于驱动业内CAE软件水平的提升、CAE行业解决方案及相关服务的持续完善。
根据《IDC 中国制造业数字孪生-CAE 市场厂商份额,2021:潜力无限》的数据显示,2021年中国制造业CAE软件总市场份额32.1亿元人民币,年复合增长率为14.6%,保持稳定的增长速度。
从市场竞争格局来看,Ansys、西门子和达索系统在 2021 年中国 CAE 软件市场排名前三,安世亚太、欧特克、海克斯康、上海索辰分列第四到第七。
在国产替代的背景下,近几年安世亚太、上海索辰、安怀信、前沿动力、英特仿真、霍莱沃、云道智造、十沣科技和天洑软件等本土厂商的市场份额快速攀升,在 CAE、SaaS CAE 等产品形态上都有亮眼的表现,但从市场份额来看仍有较大提升空间。IDC 调研数据显示,2021 年本土厂商在 CAE 市场达到15%左右的市场占有率,未来中国 CAE市场整体持续上涨的同时,该比例会持续提升。

CAM(Computer Aided Manufacturing,计算机辅助制造)是为加工产品过程编码及控制数控机床加工过程的软件,它链接了产品设计到生产制造两个环节。
4.3.2.4.1.3. CAM主要包括两类软件:计算机辅助工艺设计软件(CAPP)和数控编程软件(NCP)。
CAPP将CAD中的模型信息自动输出为零件的工艺路线和工序内容等工艺文件,NCP为后续数控机床的生产制造进行NC编码、机器人编码。据中研普华研究院数据,2019年中国CAM软件市场规模为245.2亿元。
当前我国的CAM市场竞争格局和CAD、CAE类似,海外巨头垄断,国产份额较低。CAM软件一般绑定CAD销售,全球3DCAD软件巨头都有自己的CAM产品,中国CAM市场主要有国际巨头垄断。
EDA(ElectronicDesignAutomation):即电子设计自动化软件, 是集成电路设计、仿真、生产的关键工具,是电子设计自动化的重要环节,是集成电路产业链最上游、最高端和最核心的产业,是半导体工业皇冠上的明珠。
按照设计对象的不同,可将EDA 工具分为模拟设计类、数字设计类、晶圆制造类、封装类、系统类五大类。
随着工业设备、通信网络、消费电子等终端应用市场的不断发展,我国集成电路市场的需求量稳步提升,带动EDA需求增加,行业进入高速发展期。2020年中国EDA市场规模约93.1亿元,预计2022年将达115.6亿元,2017-2022年CAGR为12.5%,远高于全球EDA市场增速。

当前,我国的EDA市场的增速高于全球,但国产化水平极低,被海外三大巨头Synopsys,Cadence和Siemens EDA垄断。
根据数据显示,2020年三大海外巨头在我国合计营收规模市场份额占比为78%,国产厂商占比不到15%。国产化率极低,国产替代空间广阔。

4.3.2.4.1.4. PLM(Product Lifecycle Management,产品生命周期管理),可以看做是CAD、CAE、CAM、PDM(Product Data Management)的集成。
PLM用于传递ERP等管理软件和产品之间的信息,如物料清单(BOM)信息、产品设计信息、客户要求改进要求,起到了桥梁的作用。
PLM的核心是PDM(Product Data Management,产品数据管理)。PDM是管理所有与产品相关信息(如零件信息、配置、文档、CAD文件等)和相关过程(如过程定义和管理)的技术。
PLM扩展并替代了PDM的功能,还整合了商务功能,是CAD/CAPP/CAM的集成平台。
根据Quadrant Knowledge Solutions数据显示,PLM全球市场规模将从2018年的186亿美元增至2023年的263亿美元,年复合增速约为7.2%,增速较为平稳。
根据CIMdata估算,2019年中国主流PLM市场规模达到16.8亿美元,同比增长12.75%,增速高于全球同期。竞争格局方面,PTC、达索、西门子是全球PLM市场领导者,国内企业有思普、用友、金蝶、青铜器。

4.3.2.4.1.5. BIM软件
BIM一般指建筑信息模型,以建筑工程项目的各项相关信息数据为基础而建立的建筑模型,通过数字信息仿真,模拟建筑物所具有的真实信息。
BIM作用于建筑生命的整个周期。建筑周期主要可以分为项目前期策划阶段、设计阶段、施工阶段和运营阶段。
从BIM软件的全球市场规模增速来看,保持较快的增速,但市场呈现寡头格局,2020年Autodesk营收市占率接近70%。
根据华经产业研究院数据,2020年全球BIM市场规模为58亿美元,同比增长15.90%,2020年中国BIM市场规模为119.10亿元,同比增长35%,增速远超同期全球市场。
我BIM软件的竞争格局,根据华经产业研究院数据,2020年全球CAD巨头Autodesk占据营收市场规模近70%份额,2020年中国BIM国产化率不到10%。远高于全球的市场规模增速叠加较低的国产化率,国产BIM市场发展潜力较大。

4.3.2.4.2生产制造类
生产制造类工业软件包括生产控制类(DSC、SCADA、PLC等)和制造执行类(如MES等)。
4.3.2.4.2.1.PLC:可编程逻辑控制器
PLC(Programmable Logic Controller,可编程逻辑控制器)是工业环境下应用的数字运算操作电子系统。 PLC以微处理器为核心,综合了计算机技术、自动控制技术和通信技术而成的一种通用的工业自动控制装置,具有可靠性高、体积小、功能强、程序设计简单、灵活通用及维护方便等一系列的优点,因而在冶金、能源、化工、交通、电力等领域中有着广泛的应用,成为现代工业控制的三大支柱(PLC、机器人和CAD/CAM)之一。
我国PLC市场规模超百亿,但海外巨头占据市场主要份额。 根据ReportLinker数据预测,2020年全球PLC市场为120.4亿美元,预计到2027年将达到157.9亿美元,年复合增长率为4.56%。
据睿工业数据,预计2023年中国PLC市场规模约165.4亿人民币,其中小型PLC、大中型PLC 的市场规模分别为80.72亿元、84.68亿元。

目前国内企业在中小型PLC有所突破,如中控技术、汇川技术在小型PLC方面占据部分市场份额。但在核心硬件技术层面,国外企业依然保持着微控制单元(MCU)、数字信号处理(DSP)、现场可编程逻辑门阵列(FPGA)等核心元器件技术的垄断地位。
4.3.2.4.2.2.DCS/SCADA:分散控制与检测
DCS(Distributed Control System,集散控制系统)。 集散控制系统,又名分布式控制系统,是一种以控制器和现场设备为基础,将相关工艺信号汇集到系统中,由操作站进行监视或其他控制操作,以分散控制、集中操作、分级管理为主要特征的工业自动化控制系统。DCS在电力、冶金、石化等各行各业都获得了极其广泛的应用。

在DSC领域,国内企业已经取得较大的市场份额,进一步缩小与海外的差距。根据睿工业统计,2020 年度,中控技术核心产品集散控制系统(DCS)在国内的市场占有率达到了28.5%,连续十年蝉联国内DCS 市场占有率第一名,其中在化工领域的市场占有率达到44.2%,在石化领域的市场占有率达到34%,在可靠性、稳定性、可用性等方面均已达到国际先进水平。
SCADA(Supervisory Control And Data Acquisition)是数据采集与监视控制系统。 SCADA在远动系统中占重要地位,可以对现场的运行设备进行监视和控制,以实现数据采集、设备控制、测量、参数调节以及各类信号报警等各项功能。
我国SCADA市场规模增速逐步加快,国产化率过半。 根据观研天下数据,2021年中国SCADA营收市场规模为138.9亿元,同比增长12%,2017-2021年增速逐步加快。2019年SCADA市场中,国产品牌占比已经高达60%,取得一定优势。

MES:制造执行系统
MES主要是用来连接计划决策层和生产执行层,起着承上启下的作用,上接ERP软件,下启PLC、DCS、SCADA等软件,实现了设备和工装工单派发、人员派工、质量管理、在产品管理等功能的集成应用,打通制造环节的信息流通
当前,我国MES市场规模不断扩大,但竞争格局较为分散。根据e-works数据,2020年,中国MES市场规模为43亿元,同比增长8%,2021年,在国家政策支持和疫情影响逐步消除背景下,中国MES市场规模增速有望重回两位数。
竞争格局方面,由于各个制造业细分赛道生产执行流程差距较大,难以形成统一的标准产品,中国MES市场竞争格局较为分散。根据IDC数据,2020 年中国制造业MES市场中,第一名西门子市占率仅有11.1%,宝信软件排名第二,市占率为7.6%。全球市场,MES主要由西门子,霍尼韦尔等巨头垄断,随着中国市场的成熟,未来有望像海外市场一样行业集中度提升。

4.3.2.4.3经营管理类
经营管理类工业软件包括传统的企业资源计划(Enterprise Resource Planning,ERP)、财务管理(Financial Management,FM)、营销管理(Customer Relationship Management,CRM)等传统经营管理类,也包括办公自动化(Official Automation,OA)等协作办公软件。
4.3.2.4.3.1ERP管理软件概况
ERP是一个以管理会计为核心可以提供跨地区、跨部门、甚至跨公司整合实时信息的企业管理软件,是企业管理的核心系统。
ERP系统主要包括库存、采购、营销、BOM、车间任务管理、工艺、MRP、成本、人力资源、质量管理、经营决策、总账、自动分录、应收应付、固定资产等功能模块。
4.3.2.4.3.2ERP管理软件市场规模
ERP在全球范围内仍有较大的发展空间和前景。根据亿欧智库的数据显示,2021年全球ERP软件市场规模约为448亿美元,未来全球ERP软件市场将保持平稳增长,2020-2026年CAGR为8.19%,预计2026年达到664亿美元的规模。

从国内市场来看,我国ERP市场规模的增速同样较为稳定,根据IDC相关数据,2021年我国ERP市场达385亿,2016-2021年CAGR达13.0%,高于全球市场增速。
4.3.2.4.3.3我国ERP管理软件市场竞争格局
我国ERP软件的应用主要集中在制造业中,其他依次为流通行业、建筑行业、电力行业、交通行业、石化行业等等。目前,制造行业是ERP软件市场的主要贡献行业,其市场份额达到41%。
从市场竞争格局来看,在国内企业数字化转型的浪潮下,我国也涌现了一批优秀的ERP企业,包括用友、浪潮、金蝶等。根据《2021中国工业软件发展白皮书》,我国国产ERP软件的市场份额超过75%。
目前在ERP系统领域,用友是国内行业里的龙头企业。根据前瞻产业研究院,2021年中国国产ERP软件占整体市场的近70%。其中,用友的市占率最高,达到了40%。
在高端ERP软件市场,仍然是国外的厂商占据主要市场,主要是由于国内ERP厂商起步较晚,我国高端ERP软件的技术水平,产品能力和产业规模均与我国制造业大国的地位不匹配。2021年,我国高端ERP软件市占率最高的是SAP,达到了33%,其次是Oracle,市占率达到20%。

OA(协同办公软件)
OA软件是指指办公室自动化或自动化办公。随着政企数字化转型进程的推进,非OA系统已成为协同管理市场的主要驱动。
根据艾媒咨询数据显示,2020年中国OA市场规模达到228.5亿元,预计市场将继续保持增长,2022年预计接近300亿元市场。

艾媒咨询分析师认为,在企业扩大经营规模的发展需求下,OA系统有稳定的市场需求,且随着其在移动端渗透加强以及智能化程度提高,以及疫情催化下企业对于远程办公使用需求提升,OA行业市场规模未来仍将继续扩大。
当前,我国OA行业头部竞争格局较为稳定,综合型OA厂商由于发展时间较长,在专业性和客户资源积累方面具有优势,针对客户定制化需求能提供优质服务。截至2021年,泛微网络、致远互联、蓝凌软件等头部专业厂商市占率分别为16.10%、8.29%及4.28%,合计约28.67%。
4.4信息安全
信息安全产品可分为硬件、软件和服务三大类,目前仍以硬件、软件类产品为主导。
我国信息安全行业细分领域较多,龙头市占率低,行业集中度低。以 2019 年中国信息安全市场为例,安全硬件市场占比为 45.9%,安全软件市场占比 38.5%,安全服务市场占比 15.6%。这主要由于机构客户资产管理和采购制度的传统规则约束,导致产品以软硬件结合产品为主导。同时,在网络建设阶段多采用的是涉及协议栈层级较低的安全产品,而涉及应用层的安全产品需求相对滞后于基础设施建设期,这样的产品结构也反映了我国网络安全建设仍在发展阶段。

行业集中度偏低,前 5 名市占率为 31%。根据 CCIA 等数据统计,2020 年中国网络安全行业奇安信市占率第一,占比 7.80%。其余的核心企业为:启明星辰、深信服、天融信、卫士通、绿盟科技、安恒信息、中孚信息和迪普科技。
05
信创60强
国产CPU:海光信息、中国长城(天津飞腾)、龙芯中科
国产GPU:景嘉微
操作系统:中国软件、迈为科技
存储:同有科技、紫光股份
数据库:太极股份(人大金仓)、中国软件(武汉梦达)、海量数据、创意信息
中间件:东方通、宝兰德、普元信息
服务器(整机):浪潮信息、中科曙光、神州数码、紫光股份、中国长城
集成商:东华软件、航天信息、浪潮软件、神州信息、万达信息、东软集团
应用软件:
办公软件:金山办公
工业软件:中望软件(国产CAx领军者)、华大九天、概伦电子(EDA)、宝信软件(钢铁工业互联网全产业链龙头)、中控技术(流程工业自动化巨头)、赛意信息(国产MES龙头)、容知日新(国产工业运维龙头)、霍莱沃(CAE)、用友网络(ERP龙头)、致远互联(OA龙头)。
信息安全:启明信息、奇安信、格尔软件、数字认证、绿盟科技、深信服
行业信创:
能源:远光软件、东方国信、朗新科技
金融:恒生电子、长亮科技、宇信科技、高伟达
*党**政:南威软件、博思软件
教育:拓维信息、科大讯飞
医疗:卫宁健康、创业慧康
交通:千方科技、易华录
参考研报
国盛证券《计算机行业周报:信创应用投资机会梳理》
民生证券《计算机行业深度报告:信创从“芯”开始》
东吴证券《计算机行业点评报告:信创的空间有多大?》
兴业证券《计算机行业周报:深度解码GPU产业的中国机会》
华泰证券《计算机行业专题研究:国产操作系统生态逐步完善》
长江证券《长江证券-信创行业系列深度:行而不辍,未来可期》
安信证券《计算机行业深度分析:科技自立自强,信创筑基护航》
东吴证券《计算机行业深度报告:执工业软件之剑,走制造强国之路》
东吴证券《计算机行业深度报告:CPU是计算机之根本,国产化进程风起云》
中国银河《计算机行业深度报告:重视数字经济底座-服务器行业拐点投资机会》