
(点击图片可查看大图)


文字整理版 ↓↓↓
2023年甘肃省高校毕业生就业创业
主要政策清单
就业服务方面
1.2023年大中城市联合招聘高校毕业生专场活动: 主会场设在中国国家人才网(http://www.newjobs.com.cn/),分会场设在甘肃人才网(https://www.gszhaopin.com/)。
牵头办理部门: 省人社厅
2. 国有企业招聘高校毕业生行动: 招聘信息发布平台为国聘招聘平台(https://www.iguopin.com)、教育部“24365校园招聘服务”平台(https://www.ncss.cn)、中国人力资源市场网(http://chrm.mohrss.gov.cn)、团团帮就业、中智招聘平台(https://zhaopin.ciic.com.cn)。
牵头办理部门: 教育部、人社部等五部门
3.直播带岗行动: 深入推进甘肃省百名人社局长直播带岗暖心行动,开展甘肃人社直播带岗走进高校系列活动。
牵头办理部门: 省人社厅
4.线上就业服务平台: 高校毕业生登录人社部“高校毕业生精准招聘平台”或“甘肃省人力资源和社会保障厅网上办事大厅”免费注册,并填写个人资料和求职需求后,系统会自动匹配岗位信息,促进求职者与用人单位有效对接。
牵头办理部门: 省人社厅
5.线下就业服务平台: 离校未就业高校毕业生可到公共就业服务机构申请失业登记,申领《就业创业证》,享受就业创业政策咨询、职业指导、岗位推荐、创业扶持等公共就业服务。
牵头办理部门: 县区人社部门
6.免费公共就业服务: 各级公共就业服务机构免费向高校毕业生提供档案委托管理、户籍管理、社会保险代缴、职称评定、法律法规宣传等服务。
牵头办理部门: 各级人社部门
7.规范人力资源市场秩序: 定期开展人力资源市场秩序清理整顿专项行动,对各项求职招聘活动进行监督。
牵头办理部门: 各级人社部门
8.高校女毕业生就业创业促进行动: 组建“女大学生就业创业导师团”,深入开展女大学生就业创业政策宣讲和指导服务。建立“女大学生就业创业实习实践基地”,为女大学生提供实习岗位和实训机会。
牵头办理部门: 省妇联、省人社厅
9.住房保障: 加快发展全省保障性租赁住房,解决高校毕业生等青年住房困难。
牵头办理部门: 省住建厅
就业补贴方面
10.技能培训补贴: 毕业年度高校毕业生参加就业技能培训,可以按规定享受每人600元-1500元不等的职业培训补贴。(各市州调整补贴标准的,按当地政策执行)
牵头办理部门: 市州、县区人社部门
11.企业组织新吸纳人员培训补贴: 企业新录用的毕业年度高校毕业生(含技师学院高级工班、预备技师班和特殊教育院校职业教育类毕业生)与企业签订12个月以上期限劳动合同、并于签订劳动合同之日起12个月内参加由企业依托所属培训机构开展岗位技能培训,可按规定给予职工个人或企业一定标准的职业培训补贴。补贴标准按不超过就业技能培训同类职业(工种)补贴标准的60%执行。
牵头办理部门: 县区人社部门
12.小微企业吸纳高校毕业生社保补贴: 招用离校2年内未就业高校毕业生,签订1年以上劳动合同并缴纳社会保险费的小微企业,按其为高校毕业生实际缴纳的基本养老、基本医疗和失业保险费给予社会保险补贴,不包括个人缴纳部分,补贴期限最长不超过1年。
牵头办理部门: 县区人社部门
13.高校毕业生灵活就业社保补贴: 离校2年内未就业高校毕业生以灵活就业形式实现就业后缴纳的社会保险费,给予一定数额的社会保险补贴,补贴标准原则上不超过其实际缴费的2/3(对灵活就业人员缴费基数超过100%的部分不予补贴),补贴期限最长不超过2年。
牵头办理部门: 县区人社部门
14.困难毕业生求职创业补贴: 省内普通高校和科研院所、中等职业学校、技工院校毕业学年有就业创业意愿并积极求职创业的困难毕业生(城乡低保家庭、贫困残疾人家庭、原建档立卡贫困家庭、孤儿、特困人员、残疾及获得国家助学*款贷**的),可申请领取每人1000元的一次性求职创业补贴。
牵头办理部门: 各院校和市州、县区人社部门
15.一次性吸纳就业补贴: 2023年1月1日至12月31日期间,对企业招用毕业年度及离校2年内未就业高校毕业生、登记失业的16-24周岁失业青年,签订1年以上劳动合同的,可从就业补助资金中按照每人1000元标准给予一次性吸纳就业补贴。
牵头办理部门: 各级人社部门
政策性岗位方面
16.国家“三支一扶”“特岗教师”“西部计划”基层服务项目: 按照国家有关部委计划要求,由省人社厅、省教育厅、团省委分别牵头组织实施。通过省人社厅网站统一发布公告,高校毕业生根据公告内容进行报名。
牵头办理部门: 省人社厅、省教育厅、团省委
17.省政府“支持1万名未就业普通高校毕业生到基层就业”为民实事项目: 项目人员范围为未就业的甘肃生源普通高校毕业生。根据有关政策规定,愿意在甘肃就业的省内院校*疆新**、*藏西**籍少数民族毕业生。省内藏区毕业生可放宽至普通中专学历。项目单位范围为县级及以下教育、卫生机构,街道社区、基层站所等,“专精特新”中小企业,与战略性新兴产业和十大生态产业相关的国有企业,各类民营企业,民办非企业单位。上述属事业单位性质的,参加项目人员不占事业编制,按临聘人员管理,签订劳动合同。省级财政对聘用的项目人员按照每人每月1500元的标准给予生活补贴,补贴期限3年。
牵头办理部门: 市州、县区人社部门
18.国有企业招聘: 落实一次性增人增资政策,确保全年招聘规模达到5000人以上。
牵头办理部门: 省政府国资委
19.科研助理: 支持承担国家科技计划(专项、基金等)的高校、科研院所和企业扩大科研助理岗位规模,提高岗位收入和综合保障水平。
牵头办理部门: 省科技厅
20.乡村医生专项计划: 医学专业高校毕业生可免试申请乡村医生执业注册,从事乡村医生。
牵头办理部门: 省卫健委
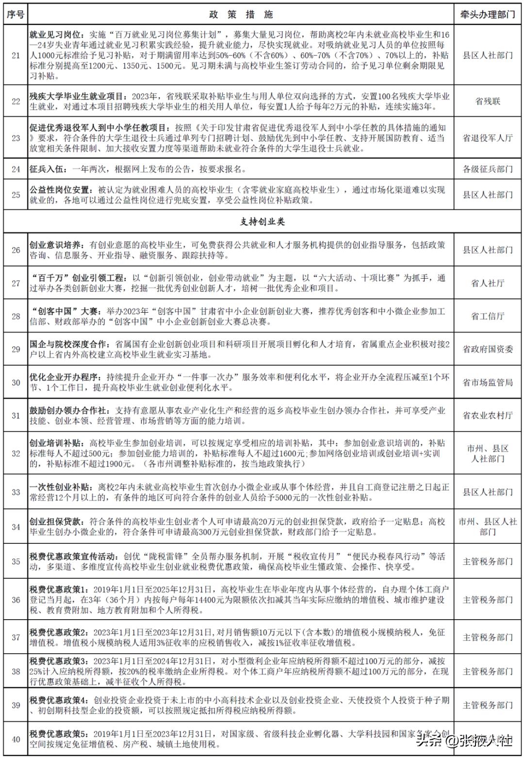
21.就业见习岗位: 实施“百万就业见习岗位募集计划”,募集大量见习岗位,帮助离校2年内未就业高校毕业生和16—24岁失业青年通过就业见习积累实践经验,提升就业能力,尽快实现就业。对吸纳就业见习人员的单位按照每人1000元标准给予见习补贴,对于期满留用率达到50%-60%(不含60%)、60%-70%(不含70%)、70%以上的,补贴标准分别提高至1200元、1350元、1500元。见习期未满与高校毕业生签订劳动合同的,给予见习单位剩余期限见习补贴。
牵头办理部门: 县区人社部门
22.残疾大学毕业生就业项目: 2023年,省残联采取补贴毕业生与用人单位双向选择的方式,安置100名残疾大学毕业生就业,对通过本项目招聘残疾大学毕业生的相关用人单位,每安置1人给予每年2万元的补贴,连续实施3年。
牵头办理部门: 省残联
23.促进优秀退役军人到中小学任教项目: 按照《关于印发甘肃省促进优秀退役军人到中小学任教的具体措施的通知》要求,符合条件的大学生退役士兵通过单列专门招聘计划、鼓励优先到中小学任教、支持开展国防教育、适当放宽相关条件限制、加大接收安置力度等渠道帮助未就业符合条件的大学生退役士兵就业。
牵头办理部门: 省退役军人厅
24.征兵入伍: 一年两次,根据网上发布的公告,按要求报名。
牵头办理部门: 各级征兵部门
25.公益性岗位安置: 被认定为就业困难人员的高校毕业生(含零就业家庭高校毕业生),通过市场化渠道难以实现就业的,各地可以通过公益性岗位进行兜底安置,享受公益性岗位补贴政策。
牵头办理部门: 县区人社部门
支持创业类
26.创业意识培养: 有创业意愿的高校毕业生,可免费获得公共就业和人才服务机构提供的创业指导服务,包括政策咨询、信息服务、开业指导、融资服务、跟踪扶持等。
牵头办理部门: 县区人社部门
27.“百千万”创业引领工程: 以“创新引领创业,创业带动就业”为主题,以“六大活动、十项比赛”为抓手,通过举办各类创新创业大赛,挖掘一批优秀创业创新人才,培树一批优秀企业和项目。
牵头办理部门: 省人社厅
28.“创客中国”大赛: 举办2023年“创客中国”甘肃省中小企业创新创业大赛,推荐优秀创客和中小微企业参加工信部、财政部举办的“创客中国”中小企业创新创业大赛总决赛。
牵头办理部门: 省工信厅
29.国企与院校深度合作: 省属国有企业创新创业项目和科研项目开展项目孵化和人才培育,省属重点企业积极对接2户以上省内外高校建立高校毕业生就业实习基地。
牵头办理部门: 省政府国资委
30.优化企业开办程序: 持续提升企业开办“一件事一次办”服务效率和便利化水平,将企业开办全流程压减至1个环节、1个工作日,提升高校毕业生就业创业便利化水平。
牵头办理部门: 省市场监管局
31.鼓励创办领办合作社: 支持有意愿从事农业产业化生产和经营的返乡高校毕业生创办领办合作社,并可享受产业技能、创业本领、经营管理、市场营销等方面的能力培训。
牵头办理部门: 省农业农村厅
32.创业培训补贴: 高校毕业生参加创业培训,可以按规定享受相应的培训补贴,其中:参加创业意识培训的,补贴标准每人不超过500元;参加创业能力培训的,补贴标准每人不超过1600元;参加网络创业培训或创业培训+实训的,补贴标准不超过1900元。(各市州调整补贴标准的,按当地政策执行)
牵头办理部门: 市州、县区人社部门
33.一次性创业补贴: 离校2年内未就业高校毕业生首次创办小微企业或从事个体经营,并且自工商登记注册之日起正常经营12个月以上的,有条件的地区可向符合条件的创业人员给予5000元的一次性创业补贴。
牵头办理部门: 县区人社部门
34.创业担保*款贷**: 符合条件的高校毕业生创业者个人可申请最高20万元的创业担保*款贷**,政府给予一定贴息;高校毕业生创办小微企业的,符合条件可申请最高300万元创业担保*款贷**,财政部门给予一定贴息。
牵头办理部门: 市州、县区人社部门
35.税费优惠政策宣传活动: 创优“陇税雷锋”全员帮办服务机制,开展“税收宣传月”“便民办税春风行动”等活动,多渠道、多维度宣传高校毕业生创业就业税费优惠政策,确保高校毕业生懂政策、会操作、快享受。
牵头办理部门: 主管税务部门
36.税费优惠政策1: 2019年1月1日至2025年12月31日,高校毕业生在毕业年度内从事个体经营的,自办理个体工商户登记当月起,在3年(36个月)内按每户每年14400元为限额依次扣减其当年实际应缴纳的增值税、城市维护建设税、教育费附加、地方教育附加和个人所得税。
牵头办理部门: 主管税务部门
37.税费优惠政策2: 2023年1月1日至2023年12月31日,对月销售额10万元以下(含本数)的增值税小规模纳税人,免征增值税。增值税小规模纳税人适用3%征收率的应税销售收入,减按1%征收率征收增值税。
牵头办理部门: 主管税务部门
38.税费优惠政策3: 2023年1月1日至2024年12月31日,对小型微利企业年应纳税所得额不超过100万元的部分,减按25%计入应纳税所得额,按20%的税率缴纳企业所得税。对个体工商户年应纳税所得额不超过100万元的部分,在现行优惠政策基础上,减半征收个人所得税。
牵头办理部门: 主管税务部门
39.税费优惠政策4: 创业投资企业投资于未上市的中小高科技术企业以及创业投资企业、天使投资个人投资于种子期、初创期科技型企业的投资额,可以按照规定抵扣所得税应纳税所得额。
牵头办理部门: 主管税务部门
40.税费优惠政策5: 2019年1月1日至2023年12月31日,对国家级、省级科技企业孵化器、大学科技园和国家备案众创空间按规定免征增值税、房产税、城镇土地使用税。
牵头办理部门: 主管税务部门
来源丨甘肃省人力资源和社会保障厅网站