一觉醒来发现宝宝也开始提现收费了。自从微信支付提现收费以来,支付宝就成了广大人民群众喜闻乐见的转账+提现神器。不过转念一想,微信支付提现收费已经过去半年多时间了。要知道,半年前,王宝强和马蓉还是恩爱夫妻,百度还是模范公司……
更何况,提现收费这件事,其实早就可以预料得到——只是时间早晚的问题。
之所以这么说,其实是因为:支付宝提现的实质,就是银行转账。而支付机构作为毛细血管,在资金渠道上需要依赖银行。作为金融的大动脉,银行在转账方面的资金成本远低于支付机构,加上互联网技术的进步,手机银行、网银的转账成本不断下降,这为部分银行手机银行、网银端的转账免费提供了条件。而这一部分的费用,银行对于支付机构当然是照常收取的。因此,支付宝的资金成本要高得多。
而这就是支付宝提现收费的第一个原因:成本问题。
尤其是今年以来,微信支付提现收费,更多的用户将大额提现涌向支付宝,所以支付宝的综合经营成本更是分分钟飘红的节奏。
“我跟大家坦白,这个成本现在一个月超过3亿,最恐怖的是还在高速增长”。马化腾直言,“这个数字在近期涨太快了,我们原来也没有预计到这么受用户欢迎(包括红包、包括转帐)。”

看上图,支付宝的市场占有率是微信支付的三倍。按照这个比例粗略一算,支付宝每个月的费用在十亿上下。
十亿啊!那可是王健林的十个小目标啊!
毕竟,再有钱任性,人家也是企业,不是慈善机构。面对这样的巨额开支,哪怕是马云爸爸,也会吃不消。
转过头说第二个原因:政策监管。毕竟,随着迅速发展,支付宝已经成为金融体系中相当有影响的一部分,自然也要受到政策的监管。一个例子是,7月1日起,央行颁发的《非银行支付机构网络支付业务管理办法》(以下简称《办法》)正式开始实施,单个用户最高的支付额度为20万元/年。
此次的提现收费,也是同样的道理。支付宝不是银行,而监管机构出于各种考虑,自然不希望太多的资金游离于银行体系之外。而如今,支付宝作为最大的第三方支付平台,已成与银行分庭抗礼之势。在这种情况下,支付宝过去“支付不限额,提现不收费”的规则方便了用户,但是也为监管机构增加了难度。如今对于以上两个方面略加限制,恐怕也不是支付宝自己能决定的。
刚刚看到这样一条微博:

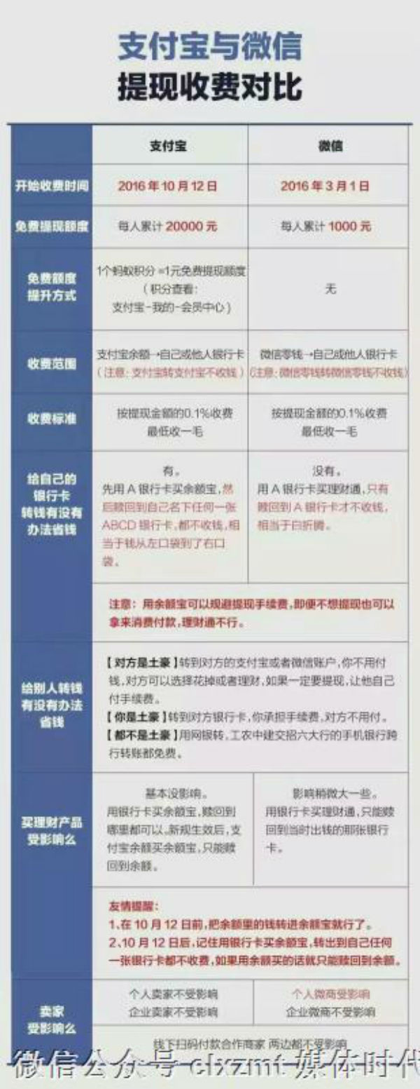
仔细看了一下,虽然有不少人都说支付宝背信弃义,我个人感觉还是有点冤的。毕竟,这条微博写的是“支付宝钱包”账户间转账永久免费,转账额度没有上限,而不是提现的永久免费。到目前为止,支付宝的账户间转账确实也没收取过手续费,从这个角度看,也不算食言。另外,2万的免费额度,比起微信区区一千块,还算是业界良心。以下是支付宝与微信的提现收费对比


最后一图流,看一下这件事情的影响以及解决方案。其实支付宝这次提现收费,留给我们的“空子”相当多——通过余额宝提现,通过蚂蚁积分兑换额度,甚至如果你愿意,还可以注册个淘宝卖家……
最后介绍一种好方法:赶在10月12日之前把所有的余额提现到银行卡,然后再把卡内现金直接转入余额宝。
不仅避免了提现收费,同时还避免达到每年20万的支付限额——机智如我!
作者:媒体时代 微信公众号:clxzmt