昨天晚上
支付宝道歉了
芝麻信用在官方微博回应
承认自己做错了!


图片来源:微博
也许有的网友还不知道怎么回事,我们为你重新梳理一遍整件事情的缘由。
昨天,不少网友都将自己的支付宝账单和年度关键词晒到了朋友圈,但是,很多人并没发现自己其实还不知不觉地签了一个“服务协议”......
微博上更有律师将这“被同意”事件做了详细的分析↓


图片来源:微博
律师指出,在开启支付宝年度账单前,《芝麻服务协议》选项就已经被默认勾选好了。而这个账单的查看和《芝麻服务协议》没有关联性,所以你选择取消同意,依然能够看到年度账单。但如果你没注意到,就会直接同意这个协议,允许支付宝收集你的信息包括在第三方保存的信息。
让我们再看一下《芝麻服务协议》都有哪几个要点:
1、你使用服务就等于接受协议

2、根据协议,他们可以直接向第三方提供您的相关信息。

3、根据协议,可以将您的全部信息进行分析并推送给合作机构,还有,有权不支持您撤销第三方的信息查询授权

4、哪怕是服务终止后,他们仍可继续保留你的信息和数据

5、当然,他们是免责的。当提供给第三方信息产生不良后果时,也是一样不用担责

6、不用找你反复确认,产生的风险,也由你自己担着

网友恍然大悟直呼自己又被“坑”了!

这条微博引起了网友的热议。不过也有一部分网友表示不在乎,“芝麻信用早就授权支付宝了。”
有网友表示“取消授权不就好了,不是什么大事。”还有网友表示“这种网络协议不胜枚举,作为消费者还是小心为好,虽然会花点时间,但保护了个人信息。”
据现代快报报道,芝麻信用已经授权支付宝的用户不会看到这条提示,未授权支付宝的用户可以看到这条提示。
默认同意在昨晚已经取消
今天CD君(chinadailywx)再次查看自己的账单时,发现提示信息已经变成了如下的画面,提示信息并未直接勾选同意。


图片来源:微博
事件爆料人岳屾山律师也在微博发文:“后续:朋友告诉我,支付宝已经把坑填上了。”


图片来源:天天快报
据天天快报记者查询,在支付宝-我的-芝麻信用-信用管理-授权管理里可以看到,芝麻信用已经授权淘宝,支付宝,哈罗单车,飞猪,花呗等近十家商户,很多网友和这位记者一样授权了不少商户,尤其是可以免押金的共享单车等商户,每一个商户点开之后,均可以看到解除授权的按钮。
此外,芝麻信用可以彻底关闭,通过支付宝机器人客服即可操作,不过一旦选择关闭芝麻信用服务,那么芝麻信用会删去该用户之前所有的数据。
但是,芝麻信用一旦关闭,之后是无法重新打开的。支付宝方面解释,因为一旦关闭就会彻底删除所有数据,此举是为了防止用户借着关闭重开,来删除负面信息。
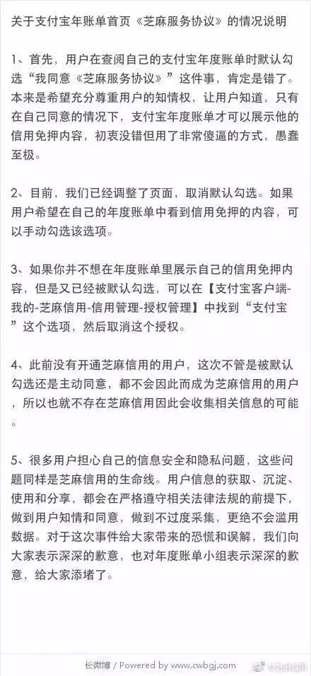
来源:新民晚报(ID:xmwb1929)观察者网(ID:guanchacn)综合自:微博、中国消费者报(ID:zxbccn)、现代快报