搞不清上述问题,可能会让你的借款无法追回。
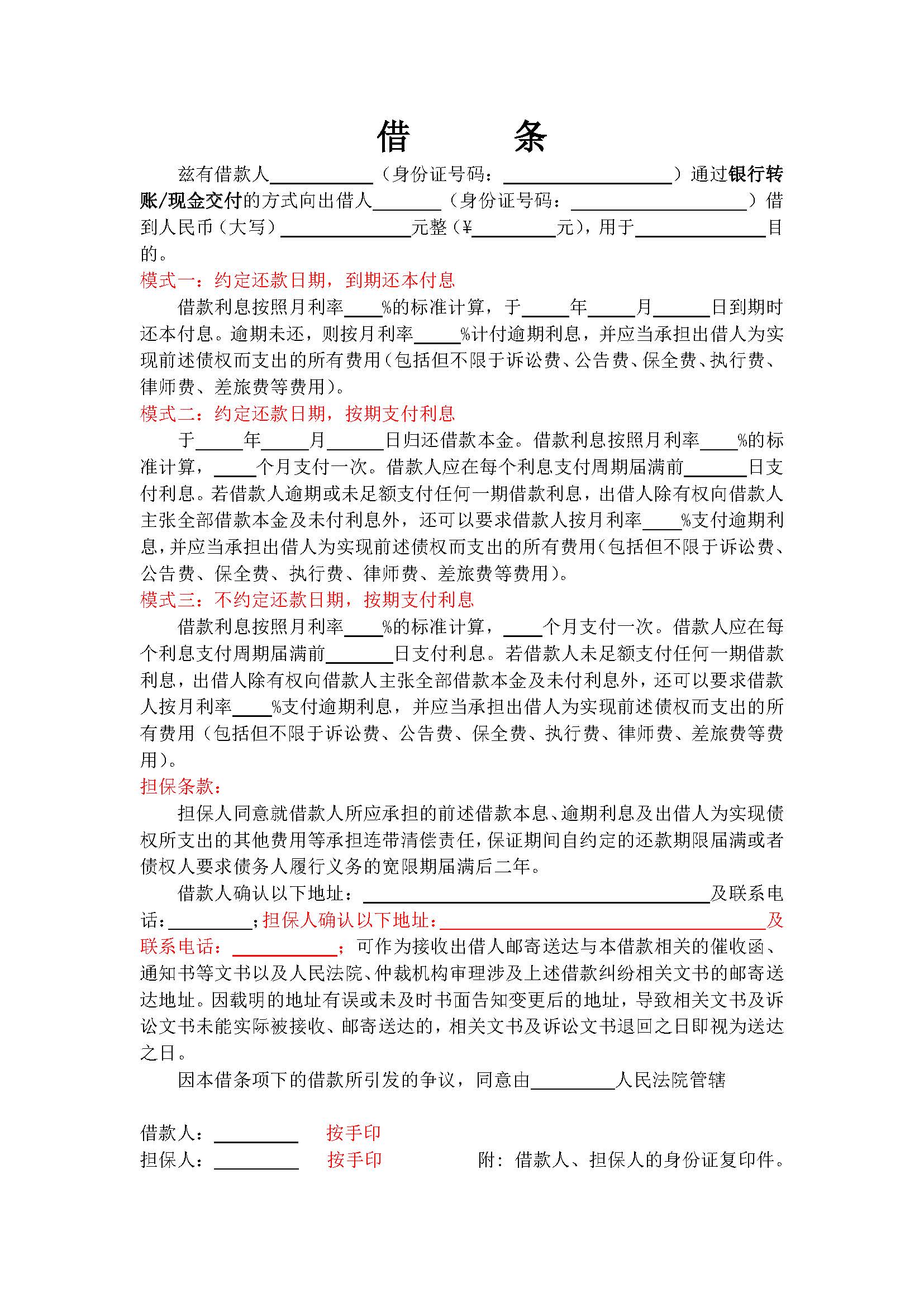
《借条》通常表述为:今XXX通过银行转账/现金支付的方式从XXX处借到***元,用于XXXX用途。
《欠条》通常表述为:因为XXXX原因,本人XXX确认欠付XXXX共计****元。
那么《借条》和《欠条》是有什么区别呢。
区别1、二者都能形成债权债务关系,但是形成原因不同
《借条》仅是基于借贷行为而形成的债权债务关系。而《欠条》的形成原因则更加广泛,不仅仅包括借贷行为,还包括欠付货款、工程款、劳务款、工资款、赔偿款等等。
区别2、二者侧重点不同,进而导致证明效力不同
《借条》体现了借贷的过程(资金支付方式、借款用途)和结果。而《欠条》更强调结果,属于对既往事实的结算,因此法官可能会对欠款的真实性或者合法性存有疑虑,导致证据证明效力降低。
区别3、诉讼时效适用的不同
若《借条》或《欠条》均约定了款项的具体支付期限,则诉讼时效均从期限届满后起开始计算3年的诉讼时效。二者是相同的。
区别在于未约定具体支付期限的情况下:
《借条》未约定具体还款期限的,诉讼时效未开始计算。而《欠条》未约定具体支付期限的,应当从出具《欠条》的次日起计算诉讼时效( 《最高人民法院关于债务人在约定的期限届满后未履行债务而出具没有还款日期的欠款条诉讼时效期间应从何时开始计算问题的批复》)。
因此,一定要注意手上持有的是《借条》还是《欠条》,不要因为债权因经过了诉讼时效而失去胜诉权。
那么今后发生借款时《借条》和《欠条》该如何选择呢?
通常情况下,无论从证明效力还是从诉讼时效的角度,《借条》都优于《欠条》,应当优先选择出具《借条》。但是有通常就有例外,笔者曾经办理过一起民间借贷纠纷案件,出借人和借款人原本是多年的好友,借款人为了维持生意在长达2年的时间里陆陆续续向出借人借款30万元左右,这30万元中,支付方式涵盖了微信、支付宝、银行卡转账,还包括*用卡信现套**及现金交付。交易次数也较多,两年之间,借款人有借有还,还有一部分以物抵债。这种情况下,出借人整理全部的支付凭证有难度,而且部分根本没有支付凭证,类似这种情况出具《欠条》明显更有优势。
那么出借人该怎么保护自己呢?
1、对于有还款期的借款,要约定逾期利息。要让借款人对不诚信的行为付出一定的代价。
2、借款的支付优先通过银行转账的方式,银行的转账凭证随调随取,容易举证。而现金收条有丢失的风险。
3、对于金额较大的借款,应当要求借款人夫妻作为共同借款人。按照目前最新的规定,对于夫妻一方超出家庭日常生活需要所负的债务有可能认定为个人债务,而不认定为夫妻共同债务。
4、约定若借款人不按期还款,则诉讼过程中产生的律师费、差旅费、诉讼费由借款人承担。这样一旦借款人不还钱,你只需要找一名专业的律师即可,不必再担心诉讼耗时耗财。
5、对法院司法文书的送达地址提前进行约定。这样即便借款人故意不出面,法院也可以直接送达开庭传票及后续的判决书,避免借款人利用公告送达期限,故意拖长诉讼时间。
借条范本:
