分享一个很实用的复盘工具。
它的名字你肯定熟悉:
九宫格 。
它在我生活里,出现的频率特别高,我会用它来:
- 写复盘
- 写影评
- 写读书笔记
- 写游记
- 写文章
- 梳理思路
- ……
是不是还挺神奇的?
为了安利它,我甚至打算开一个专题,名字我都想好了,叫「 九宫格的N种用法 」
今天,是这个系列的第一篇,介绍的是——
如何用九宫格做复盘。
我会分两个部分来介绍:
- 为什么要用「九宫格」?
- 如何用九宫格来做复盘?
01
为什么要用「九宫格」?
灵感来源于《晨间日记的奇迹》一书。
作者佐藤传在书中提出了一种新颖的日记形式—— 九宫格日记 。
方法是:
在九宫格中,设置9个不同的话题,然后每天早晨往格子里填写相应的内容。
比如,今天是什么日子?昨天有哪些新的创意和想法?在人际关系上的表现如何?身体状况如何?有哪些快乐的事?……
这样一来,一篇简单的日记,5分钟内,就能写完。

(没找到书里的图,不过跟上面这个差不多)
这种记录方法的精髓在于:
通过提前设置好问题,把「我的一天」这样一道开放式的论述题,变成了封闭式的填空题。
它很巧妙地解决了我们在记录时,最常见的两个问题:
不知道写什么、怎么写,和没有东西可写。
在说原因之前,我们需要先了解一种心理学现象——
色彩浴效应。
说的是,人的大脑只会读取“自己在意的信息”。
所以,当我们有意识地去注意特定的东西,与其相关的事物便会自然而然地进入我们的视野。
这就是为什么,你剪了短发后,会发现大街上到处都是短发的女生。
并不是短发女生一下子多了起来,而是你产生了意识之后,这些东西会自然进入到你视线。

九宫格记录法,正利用了色彩浴效应。
因为提前设置好的问题,就好比给你的大脑安上了接受这些信息的天线。
你会不自觉地,从生活中寻找跟这些问题有关的答案,从而挖掘出往常从未注意过的细节。
这样一来,「没有东西可写」的问题就解决了。
同样是「提前设置好问题」这个动作,还解决了「不知道写什么、怎么写」的难题。
因为每次记录时,你只需要根据提示,回想和填写与这些问题相关的内容。
而不用把时间浪费在思考写什么上,也不用烦恼该用什么逻辑、顺序写,大大减少了坚持记录的难度。
因此,在我看来,「九宫格」与其说是一种记录的工具,不如说是一种思考和解决问题的方法——
通过设问,让自己在毫无头绪的事情中,找到获取信息和解决问题的抓手。
要注意的是,“九”只是指代,如果你觉得九个问题太多/不够,那你完全可以根据自身需要来设定问题的数目。
想明白这一点后,我开始探索它的更多用法。
比如,写复盘、写文章、写影评、写读书笔记……
别说,还挺好使。
接下来,我就以做复盘为例,来说说九宫格的用法。
02
使用九宫格记录的关键,在于问题的设置。
具体到用九宫格来做复盘,在问题设置上,我会从两方面入手:
1. 围绕个人的长期目标进行设置
什么是长期目标?
往大了说,就是你未来想成为什么样的人,过什么样的生活。
比如说,我希望成为一个乐观、健康、人际关系融洽的人。
那么,我就会去关注和记录:
“今天有哪些值得开心的事?”
“今天我的健康状况如何?”
“今天在人际关系上我表现怎么样?”
这类问题,只需要记录真实的情况,并不需要进行深入思考,和进一步的剖析。
相当于「每日三省吾身」,起的是警醒的作用,避免我们在实现长期目标的路上走偏。
如果你说,有些时候是真没啥可写的,怎么办?
比如,你今天在家宅了一天,没跟人说过一句话,人际关系这一格怎么写?
很简单,打开文档,写上: 今日无事 。
鲁迅就是这么做的 [狗头]
这样做的意义在于,当发生意外情况的时候,依然保持「记录」的动作,让习惯养成的过程不会被中断。
2. 围绕个人的短中期目标进行设置
短中期目标,我的定义是:3个月-3年内的目标。
比如说,我要在一年内减20斤,具体到执行上,每天的目标是跑1公里。
那么,我会对每天的执行情况,分四个步骤进行复盘——
第一步:回顾目标
我想在一年内减20斤,这需要我每天跑1公里;
第二步:评估结果
1.结果和目标一致:跑了1公里;
2.结果超越目标:跑了2公里;
3.结果不如目标:跑了0.5公里。
4.结果中出现了目标中没有的项目:今天还做了俯卧撑。
5.目标中有的项目, 但是结果中却没有该项目的完成情况 :今天没跑。
第三步:分析原因
今天为什么没去跑步?
1、主观原因:跟男朋友吵架了,心情不好
2、客观原因:今天下雨了
第四步:总结经验&解决方案
下次下雨,就换其他的锻炼方法,比如在家里做瑜伽。
04
我在2019年,用以上方法做了半年多的复盘。
当时,我是以「提升文案能力」作为自己的中期目标。
半年过去,我的文案能力可以说是突飞猛进 (当然,只是跟过去的自己比 [狗头]
写过一段时间文案的人,应该有过这样的体会:
在一开始,你可以靠勤奋、靠量来提升,但到了某个阶段,你的进步会进入停滞状态,即使再努力,也很难有所突破。
但只要熬过这段时期,你就会像开了窍一样,打通任督二脉,获得一次质的提升 (然后进入下一关……
我当时的感受就是这样。
而每天坚持复盘,对我熬过这段时间,可以说功不可没。
所以,要说坚持复盘有什么诀窍,那就是实实在在地感受到复盘的好处吧。


(2019年的部分复盘日记)
最后
大家可能想了解的两个小问题:
1. 我是用什么软件做九宫格复盘的?
印象笔记 。
原因一:我花重金买了一年会员,不多用用太亏了
原因二:印象笔记有个牛逼的功能,叫「 保存为自定义模板 」,可以减少很多重复性动作,懒人福音。


(工作上重复性的事务,我基本都做了模板)
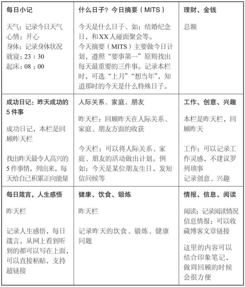
2. 我的九宫格复盘笔记长啥样?
喏 ↓↓↓

复盘模板的电子文档,私信关键词「 复盘模板 」,即可获取哦~
以上。
如果本文对你有所帮助,欢迎关注/点赞/在看/留言,比心。
我是许多
专门研究「复盘」这件事
这是我的第 5 次公开复盘
离「100次公开复盘」的目标,还剩 95 次
真正的成长
一定是极其枯燥和痛苦的
但这个世界,一定会悄悄奖励那些
不倦怠也不苟且的人
愿你我,都能成为这样的人呀