个人所得税是每个纳税人都必须缴纳的税种之一,但是如何进行个人所得税的纳税筹划,避免不必要的税收风险。下文将以个人所得税纳税筹划及风险点为中心,详细介绍个人所得税的相关内容,包括纳税筹划的方法、税务优惠政策、风险点及避免策略等方面的内容。
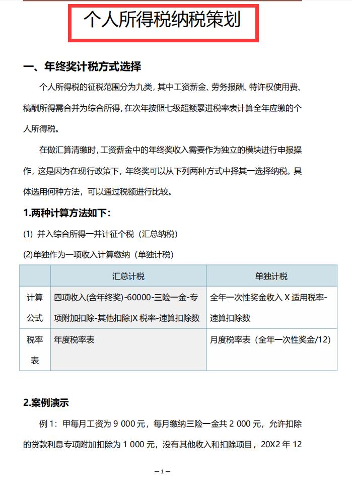
个人所得税纳税策划










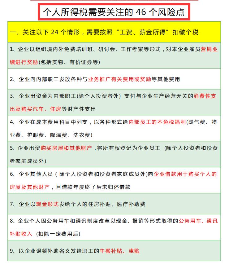
个人所得税需要关注的46个风险点



个人所得税税率表


个人所得税避税方案



个人所得税是每个纳税人都必须缴纳的税种之一,但是如何进行个人所得税的纳税筹划,避免不必要的税收风险。下文将以个人所得税纳税筹划及风险点为中心,详细介绍个人所得税的相关内容,包括纳税筹划的方法、税务优惠政策、风险点及避免策略等方面的内容。

















