在科技的浩瀚世界中,我们身边无处不在地涌现着卓越的创新。而在这个迅速变化的领域中, 芯片、半导体和集成电路是推动着现代科技发展的关键元素 。它们如同无形的神经系统,连接着我们的数字世界,驱动着无数智能设备的运转。 你是否曾好奇过,芯片、半导体和集成电路之间到底有着怎样的关系和区别? 让我们踏上这段探索之旅,揭开这个神奇而引人入胜的科技领域的面纱。
芯片、半导体和集成电路是相关但不完全相同的概念。
半导体
半导体是一种材料,具有介于导体(如金属)和绝缘体(如塑料)之间的电导特性。半导体材料的电导性能可以通过控制外部条件(如温度、电场或光照)来改变。

芯片
芯片(也称为芯片或微芯片)是一种由半导体材料制成的薄片,上面集成了多种电子元件,如晶体管、电阻器和电容器等。这些元件被连接起来以执行特定的功能,例如在计算机、手机和其他电子设备中进行数据处理、存储和通信。

集成电路
集成电路(Integrated Circuit,简称IC)是将多个电子元件集成到一个单一的半导体芯片上的技术和产品。集成电路可以分为两种类型:模拟集成电路和数字集成电路。模拟集成电路处理连续信号,例如声音和图像。数字集成电路处理离散信号,例如二进制数据。集成电路的发明使得电子设备变得更加紧凑、高效和功能强大。

因此,可以说半导体是一种材料,芯片是使用半导体制造的电子元件的载体,而集成电路是将多个电子元件集成到芯片上的技术和产品。
他们之间有怎样的关系
芯片、半导体和集成电路之间存在密切的关系。
半导体是制造芯片和集成电路所需的基本材料。 芯片是由半导体材料制成的载体,上面集成了多个电子元件。这些元件可以是晶体管、电阻器、电容器等,用于执行各种电路功能。
集成电路是将多个电子元件集成到一个单一的芯片上的技术和产品。 通过将这些元件集成到芯片上,可以实现复杂的电路功能,并在更小、更高效的空间内完成。集成电路的发明和发展使得电子设备的性能得到了巨大提升,并且在计算机、通信、消费电子等领域发挥了重要作用。
因此,半导体是芯片和集成电路的基础材料,芯片是集成电路的载体,而集成电路则是在芯片上将多个电子元件集成起来实现各种功能的技术和产品。
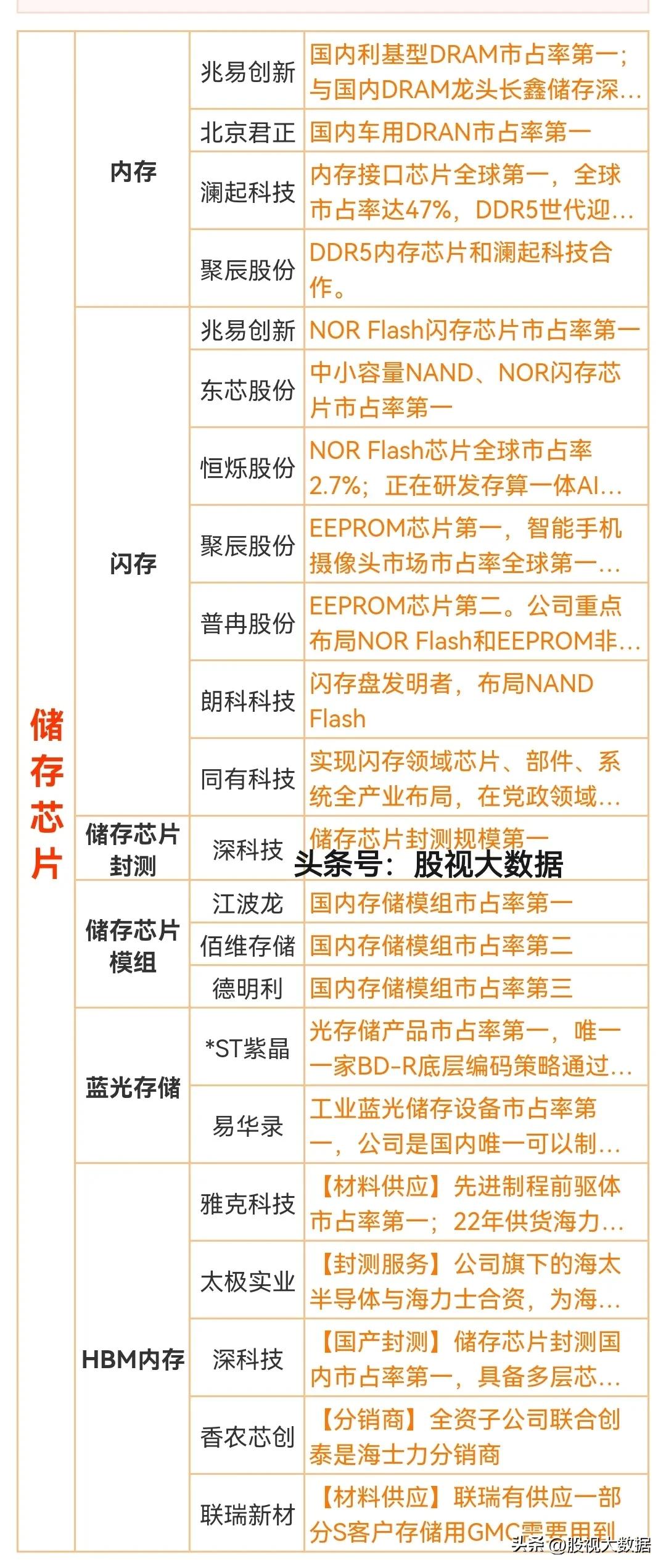
半导体芯片分类大全,建议收藏!本次分享包含12个芯片产业链概念:半导体材料、半导体设备、半导体封测、存储芯片、汽车芯片、AI芯片、计算机芯片、半导体设计、功率半导体、应用芯片、晶圆制造概念………
关注股视大数据、选股更简单!












