为积极贯彻落实习*平近**总书记对儿童青少年近视的重要指示批示精神,科学规范开展近视防控工作,2019年10月国家卫生健康委发布了《儿童青少年近视防控适宜技术指南》。两年多以来,全国各级近视防控专业技术人员、学校及家长等各方积极推广、使用儿童青少年近视防控适宜技术,一些地区以此为依据,形成综合的、具有地方特色的近视防控行动措施,全国近视防控总体见效的基本局面初步展现,反映了全社会采取行动合力减少环境与行为因素对近视的不利影响,取得实质性成效。
《指南》应用过程中,我们收到了一些专业工作者反馈的意见和建议,国家今年出台了“双减”等多项新政策,为孩子视力健康保护创造了有利的政策环境。国家卫生健康委疾控局结合最新的政策要求和国内外学术研究进展,组织安徽医科大学等专业团队对2019年的《指南》进行修订,形成了《儿童青少年近视防控适宜技术指南》(更新版)。
一、修订原则
《指南》(更新版)对2019版的主体内容进行了保留和完善,着重体现了新形势下儿童青少年近视防控的新知识、新技术和新要求。
适宜技术的提出和更新,坚持预防为主,实施经典的三级预防措施。一是普及近视防控核心知识、培养健康用眼行为、建设视觉健康环境、增加日间户外活动等,是儿童青少年近视的一级预防措施。二是筛查视力不良和近视患病率,评价远视储备状况,加强分级管理,发挥视力健康管理效应,是儿童青少年近视的二级预防措施。三是倡导已经近视的儿童青少年增加更多的日间户外活动时间、减少近距离用眼行为、及时佩戴眼镜或采取其他矫正方法,严格定期进行眼视光检查,防控轻度近视向重度近视发展、重度近视病理化发展等,是儿童青少年近视的三级预防措施。
二、主要更新内容
(一)完善了近视防控基本知识内容。
包括:保留了原有“裸眼视力、矫正视力、视力不良、近视、筛查性近视、睫状肌麻痹验光检查”相关基本知识;完善了“视力”的名词解释,规范了不同年龄的视力水平的表达方法(《标准对数视力表》5分表达法);增加了“正视化过程、远视储备量、屈光不正、屈光度、等效球镜”等名词的规范解释;强调了远视储备量年龄范围和对近视防控的意义。综合考虑国内外学术研究进展,按照散瞳验光后验光仪测定的等效球镜(SE)度数判断近视度数的分类方法,将近视分类更新为近视前期、低度近视和高度近视三种;新增按视光学对近视分类的标准,包括轴性近视和屈光性近视。
(二)完善了近视防控适宜技术要求。
一是关于筛查视力不良与近视,完善中小学生视力定期筛查制度,更新筛查频率为每学年不少于2次,细化视力筛查年龄范围,补充学龄前儿童远视储备不足筛查方法及中小学生裸眼视力下降(≥4.9)筛查技术流程,增加无条件配备电脑验光仪的地区筛查近视方法。
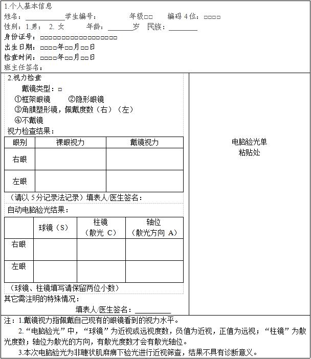
二是建立视力健康档案中更新了《儿童青少年近视筛查结果记录表》样式和内容。
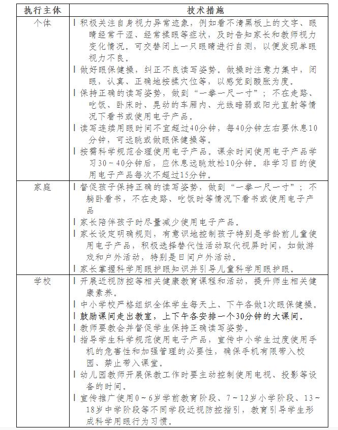
三是依据国家“双减”等多项新政策要求,分别对家庭、学校、医疗卫生机构、媒体和社会团队等不同执行主体的技术措施进行补充完善。
四是结合儿童青少年近视防控的户外活动干预研究和真实世界研究的最新成果,明确提出“天天户外120,校内校外各60”的要求,即每天保证日间户外活动120分钟,分别落实在校内和校外,充分发挥课间10分钟、上下午各增加30分钟大课间、结伴同行上学(“健康校车”)等模式在近视防控中的积极作用。
五是关于规范视力健康监测与评估,明确视力健康监测与评估人群,完善儿童青少年近视监测流程图,强调动态连续监测和高危因素评价(含远视储备评价)的重要性。
六是关于科学诊疗与矫治,补充对远视储备不足学生科学诊疗与矫治方法,同时强调发挥中医药在儿童青少年近视防控中的作用。
儿童青少年近视防控是一项系统工程,《指南》(更新版)提供了可推广的儿童青少年近视防控适宜技术,各地应积极探索符合当地特点的近视防控措施和方法。同时,要综合使用,形成地方特色的近视防控行动方案。
儿童青少年近视防控适宜技术指南
(更新版)
为积极贯彻落实习*平近**总书记对儿童青少年近视问题的重要指示精神,指导科学规范开展近视防控工作,提高防控技术能力,国家卫生健康委于2019年10月发布了《儿童青少年近视防控适宜技术指南》。现根据国家“双减”等最新政策要求和国内外学术研究进展,对适宜技术指导要求进行更新调整,形成《儿童青少年近视防控适宜技术指南》(更新版),以下简称《指南》(更新版)。
一、适用范围
《指南》(更新版)适用于儿童青少年近视防控工作的开展,目标读者为省、市、县各级儿童青少年近视防控技术人员。
二、近视防控基本知识
(一)名词术语。
1.视力:又称视觉分辨力,是眼睛能够分辨的外界两个物点间最小距离的能力。视力是随着屈光系统和视网膜发育逐渐发育成熟的,0~6岁是儿童视力发育的关键期,新生儿出生仅有光感,1岁视力一般可达4.3(标准对数视力表,下同),2岁视力一般可达4.6以上,3岁视力一般可达4.7以上,4岁视力一般可达4.8以上,5岁及以上视力一般可达4.9以上。
2.正视化过程:儿童眼球和视力是逐步发育成熟的,新生儿的眼球较小,眼轴较短,此时双眼处于远视状态。儿童青少年时期是眼屈光变化最快的阶段,其发育规律表现为随着儿童生长发育,眼球逐渐长大,眼轴随之变长,远视度数逐渐降低而趋于正视,称之为“正视化过程”。比较理想的情况是儿童到12岁后才由远视眼发育成正视眼。
3.远视储备量:正视化前的远视大多为生理性远视,是一种“远视储备”,可理解为“对抗”发展为近视的“缓冲区”。远视储备量不足指裸眼视力正常,散瞳验光后屈光状态虽未达到近视标准但远视度数低于相应年龄段生理值范围。如4~5岁的儿童生理屈光度为150~200度远视,则有150~200度的远视储备量,如果此年龄段儿童的生理屈光度只有50度远视,意味着其远视储备量消耗过多,有可能较早出现近视。
4.裸眼视力:又称未矫正视力,指未经任何光学镜片矫正所测得的视力,包括裸眼远视力和裸眼近视力。
5.矫正视力:指用光学镜片矫正后所测得的视力。包括远距矫正视力和近距矫正视力。
6.视力不良:又称视力低下。指根据《标准对数视力表》(GB11533—2011)检查远视力,6岁以上儿童青少年裸眼视力低于5.0。其中,视力4.9为轻度视力不良,4.6≤视力≤4.8为中度视力不良,视力≤4.5为重度视力不良。儿童青少年视力不良的原因多见于近视、远视、散光等屈光不正以及其他眼病(如弱视、斜视等)。
7.屈光不正:当眼处于非调节状态(静息状态)时。外界的平行光线经眼的屈光系统后,不能在视网膜黄斑中心凹聚焦,因此无法产生清晰的成像,成为屈光不正,包括近视、远视、散光和屈光参差等。
8.屈光度:屈光现象大小(屈光力)的单位,以D表示。平行光线经过眼的屈光系统聚集在1m焦距上,眼的屈光力为1屈光度或1.00 D。通常用眼镜的度数来反映屈光度,屈光度D的数值乘以100就是度数,例如200度的近视镜屈光度为﹣2.00 D,150度的远视镜的屈光度为﹢1.50D。
9.近视:屈光不正的一种类型,指人眼在调节放松状态下,平行光线经眼球屈光系统后聚焦在视网膜之前的病理状态,其表现为远视力下降。
10.筛查性近视:应用远视力检查、非睫状肌麻痹状态下电脑验光(俗称电脑验光)或串镜检查等快速、简便的方法,将儿童青少年中可能患有近视者筛选出来。当6岁以上儿童青少年裸眼远视力<5.0时,通过非睫状肌麻痹下电脑验光,等效球镜(SE)≤﹣0.50D判定为筛查性近视;无条件配备电脑验光仪的地区,可采用串镜检查,当正片(凸透镜)视力下降、负片(凹透镜)视力提高者,判定为筛查性近视。
11.等效球镜:等效球镜度(SE)=球镜度+1/2柱镜度。如某学生球镜度数为﹢0.50 D,柱镜度数为﹣3.00 D,则该生的SE=+0.50+1/2(﹣3.00)=﹣1.00D,即等效于﹣1.00D的近视。
12.睫状肌麻痹验光检查:睫状肌麻痹验光即通常所说的散瞳验光,是国际公认的诊断近视的金标准。建议12岁以下,尤其是初次验光,或有远视、斜视、弱视和较大散光的儿童要进行睫状肌麻痹验光,确诊近视需要配镜的儿童需要定期复查验光。
(二)近视分类。
1.根据散瞳后验光仪测定的等效球镜(SE)度数判断近视度数,可以将近视分为近视前期、低度近视、高度近视三类。
(1)近视前期:﹣0.50D<SE≤﹢0.75D(近视50度以下);
(2)低度近视:﹣6.00D<SE≤﹣0.50D(近视50~600度之间);
(3)高度近视:SE≤﹣6.00D(近视600度以上)。
2.根据近视病程进展和病理变化,又可以将近视分为单纯性近视和病理性近视。
(1)单纯性近视:多指眼球在发育期发展的近视,发育停止,近视也趋于稳定,屈光度数一般在﹣6.00D之内。其中绝大多数患者的眼底无病理变化,用适当光学镜片即可将视力矫正至正常。
(2)病理性近视:多指发育停止后近视仍在发展,并伴发眼底病理性变化的近视类型,亦称为进行性近视,大多数患者的度数在﹣6.00D以上。常见眼底改变有近视弧形斑、漆裂纹、脉络膜新生血管、黄斑脉络膜萎缩、视网膜脱离、后巩膜葡萄肿等。
3.按照视光学可将近视分为轴性近视和屈光性近视。
(1)轴性近视:一般是指真性近视,指眼轴伸长使平行光线进入眼内聚焦在视网膜前而引起的近视。
(2)屈光性近视:指眼轴在正常范围内,由于晶状体等屈光因素改变使平行光线进入眼内聚焦在视网膜前形成的近视。屈光性近视主要是受眼科疾病以及其他因素引起晶状体病变影响屈光率而导致的近视。
(三)近视的症状及危害。
近视的典型症状是远视力下降。其主要表现包括:
(1)远视力下降,近视初期常有远视力波动;
(2)注视远处物体时不自觉地眯眼、歪头;
(3)部分近视未矫正者可出现视疲劳症状;
(4)近视度数较高者,除远视力差外,常伴有夜间视力差、飞蚊症、漂浮物和闪光感等症状,并可发生不同程度的眼底改变,特别是高度近视者,发生视网膜脱离、撕裂、裂孔、黄斑出血、新生血管和开角型青光眼的危险性增高,严重者导致失明。
三、近视防控适宜技术
(一)筛查视力不良与近视。
按照《0~6岁儿童眼保健及视力检查服务规范(试行)》和《国家基本公共卫生服务规范(第三版)》要求,做好0~6岁儿童眼保健和视力检查工作,早期发现影响儿童视觉发育的眼病和高危因素,及时转诊与及早矫治,保护和促进儿童视功能的正常发育。
建立中小学生视力定期筛查制度,开展视力不良检查,筛查频率每学年不少于2次。内容包括裸眼视力、戴镜视力(如有戴镜)、非睫状肌麻痹下屈光检查,视觉健康影响因素评估,有条件地区鼓励增加眼轴长度、角膜曲率测量,其中远视力筛查应采用《GB11533—2011国际对数视力表》。屈光检查采用自动电脑验光仪,设备要求应符合《ISO10342—2010眼科仪器:验光仪》的规定;无条件配备电脑验光仪的地区,可采用串镜检查进行近视定性。
做好托幼机构、中小学校儿童青少年视力筛查工作,提供专业技术服务与指导。筛查单位应当在筛查结束1个月内,按照筛查技术流程图(见图1和图2)反馈筛查结果,并提出精准预防近视指导或转诊建议。应当特别重视对近视儿童青少年的信息反馈和用眼卫生的指导;对怀疑远视储备不足,有近视高危因素者,应当予以高危预警,重点干预。同时,应当在1个月内将检查结果反馈学校,内容包括检查时间、检查人数、分年级分班级的视力不良和筛查性近视率发生情况,并与上学年检查结果进行比较。

(二)建立视力健康档案。
对0~6岁儿童和中小学生进行定期视力检查,参照《儿童青少年近视筛查结果记录表》(见表1),规范记录检查内容,建立儿童青少年视力健康档案。有条件地区可根据情况,增加眼外观、眼位、眼球运动以及屈光发育等内容。
及时分析儿童青少年视力健康状况,早期筛查出近视及其他屈光不正,动态观察儿童青少年不同时期屈光状态发展变化,早期发现近视的倾向或趋势,制订干预措施,努力减少近视,特别是高度近视的发生与发展。小学要接收医疗卫生机构转来的各年度《儿童青少年视力检查记录表》等视力健康档案,确保一人一档,随学籍变化实时转移,并与中小学生视力检查衔接。
表1 儿童青少年近视筛查结果记录表
省(市/自治区):
地市(州):
县(区):
监测点:1. 城;2. 郊; 3. 乡村
学校名称:

(三)培养健康用眼行为。
个体、家庭和学校应当积极培养“每个人都是自身健康第一责任人”的意识,主动学习掌握眼健康知识和技能;父母和监护人要了解科学用眼、护眼知识,以身作则,强化户外活动和体育锻炼,减轻学生学业负担;培养和督促儿童青少年养成良好的用眼卫生习惯,使其建立爱眼护眼行为。

(四)建设视觉友好环境。
家庭、学校、医疗卫生机构、政府相关部门、媒体和其他社会团体等各界力量要主动参与建设视觉友好环境。家庭和学校依据国家相关政策和标准要求,减轻学生作业负担和校外培训负担,改善采光照明条件,配备适合儿童青少年身高的课桌椅。媒体和社区应当加大相关标准和知识宣传力度,创建支持性社会环境。

(五)增加日间户外活动。
学校、家庭和社区共同努力减少儿童青少年长时间持续视近工作,采取多种措施,为儿童青少年提供相关条件,督促儿童青少年开展户外活动。

(六)规范视力健康监测与评估。
视力健康监测与评估可以及时了解学生群体中视力不良、近视分布特点及变化趋势,确定高危人群及高危因素,为制定及评估近视预防控制措施提供数据依据。
各地疾病预防控制机构制定本地学生常见病及健康影响因素监测实施方案,组织相关培训,做好现场调查和监测、数据录入、结果分析与上报等工作。近视监测流程图见图3。逐级撰写当地近视监测和评估报告,并将监测及评估报告及时报告政府并通报教育行政部门,结合当地实际情况,制定或调整近视干预措施和活动,将主要信息通过媒体向社会公布。

(七)科学诊疗与矫治。
经过近视筛查以及监测等工作,应对儿童青少年进行分级管理,科学矫治。
1.对视力正常,但存在近视高危因素或远视储备不足的学生,建议其改变高危行为,学校、家庭、社区协同,通过多种途径增加日间户外活动,减少视近行为,改善视光环境。
2.对远视储备不足或者裸眼视力下降者,其视功能可能异常,建议到医疗机构接受医学验光等屈光检查,明确诊断并及时采取措施矫治。
3.佩戴框架眼镜是矫正屈光不正的首选方法,建议家长到
医疗机构遵照医生或验光师的要求给孩子选择合适度数的眼镜,并遵医嘱戴镜。对于戴镜视力正常者,学龄前儿童每3个月或者半年,中小学生每6~12月到医疗机构检查裸眼视力和戴镜视力,如果戴镜视力下降,则需在医生指导下确定是否需要更换眼镜。
4.近视儿童青少年,在使用低浓度阿托品或者佩戴角膜塑
形镜(OK镜)减缓近视进展时,建议到正规医疗机构,在医生指导下,按照医嘱进行。
5.充分发挥中医药在儿童青少年近视防控中的作用,制定实施中西医一体化综合矫正方案,推广应用中医药特色技术和方法。