大家好,我是笑笑。
过去我们写过很多文章,都在讲PPT如何设计才能更加「高大上」。但对于律师来说,内容比视觉效果更加重要——
样式可以有很多办法去优化,甚至交给专业的团队去善后,但是内容只能由律师自己去把握。内容的逻辑性、完整性、针对性,都会直接影响演讲的效果。
所以今天这篇文章,我为大家总结了PPT内容普遍存在的问题,并总结了一些方法,希望对您有所帮助。
01.
逻辑不清
逻辑不清,是PPT制作中最容易出现,也是最难解决的问题。很多律师常常“想到哪讲到哪”,而这种不恰当的自由发挥往往会导致PPT——内容重复和错漏;中心和重点不突出;缺乏节奏引导,受众注意力无法集中;讲授内容不成体系。
那么如何让PPT的逻辑清晰,并且在讲授中起到足够的引导作用?
1. 定提纲
制做PPT的第一步,就是定提纲。不过要注意的是,我们是「定」提纲而不是「列」提纲。
PPT不只是简单地把需要讲授的内容罗列出来,在定完提纲之后,你还可以把内容给同事或者熟悉的客户看看,听听他们的意见,根据不同的受众需求,不断地对内容进行打磨和修改。
2. 根据层级逐级推进
提纲其实就是一整套的标题体系。我们应该先确定大标题内容,再推进小标题的内容,逐层递推,依次拓展。
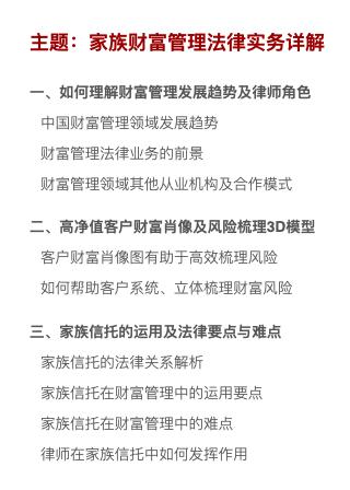
在开始制作PPT之前,我们至少要先明确两个层级的标题大纲。以新则线上课程「家族财富管理」的提纲为例——
首先,根据根据课程主题,确定课程一共要分为几讲内容;其次,在每一讲内容之下,确定要展开讨论的问题;最后,确定具体问题的表现形式,如数据展示、法条分析、案例解读、对比表格等。

02.
没有针对性
不管是线下活动,还是线上直播,了解「谁」是我们的受众十分重要。受众是谁,很可能会直接影响我们PPT的主题和框架。
因此,在制作PPT时,了解受众是十分必要的。我们至少应该考虑以下几个因素:
- 受众的基本属性:是同行还是客户;是企业客户还是个人客户;是已有客户还是潜在客户......
- 受众最关注的问题是什么
- 受众更容易接受怎样的表达方式
- 其他能够描绘出用户画像的信息
比如,同样是一场线下沙龙活动,如果参会者都是同行律师,主要目的是进行业务交流,那么我们就可以把PPT中较为基础的部分一带而过,着力展示一些重点和难点问题;如果参会者主要是潜在客户,那么PPT的重点就应该放在解决客户需求、突出团队实力等方面。
03.
不要在一页PPT上停留过长的时间
相信大家都遇到过这种情况:一页PPT上只有一句话,演讲人却要讲解20分钟。
如果PPT始终保持在一页上,听众就很容易走神,并且产生一种演讲内容不够紧凑的错觉。虽然你可能说了很多话,但是能够让听众留下印象的却没有多少。如此一来,演讲的效果也会大打折扣。
面对这样的情况,我们可以采取以下方法充实PPT的内容:
1. 提炼演讲内容中的核心观点,将关键信息列出来;
2. 将原有的一页PPT拆分成多页;

3. 设置问题引导页,吸引受众的注意力。

04.
缺头少尾
大部分律师并不会对PPT的开头和结尾下太多功夫,但是看似没有什么内容量的首页和尾页,就没有什么发挥空间了吗?

其实在首尾,我们还可以增加这些内容:
1. 开头
自我介绍:展示个人亮点
一张简洁的形象照
优秀的学历及资格证书
曾经获得的荣誉
代理过的经典案例
自己的title

简单的律所背书:展示团队实力,用一段话简短描述即可
团队主要成员介绍
相关经典案例介绍
2. 结尾
问题讨论:留下一个开放性问题,吸引受众与你进行互动,增加后续联系的可能性。这种方式可以增加用户粘性,提升受众的好感度。
联系方式:留下自己的微信二维码、团队公众号二维码、邮箱等联系方式,获得潜在客户。

05.
没有亮点
很多律师的PPT内容,一涉及到专业就容易太「干」,使得观众容易分心,或者听到一半就走了。因此,我们可以为PPT制造一些小「亮点」。
1. 制造金句
演讲中最好能有一两句金句,作为演讲的亮点。金句不仅能增加受众对演讲者的印象,还能帮助活动进一步传播。
比如,罗永浩的演讲就经常会穿插一些金句,很多听众看到后都会拍照。这样一来,你的演讲内容被传播到朋友圈、微博等社交媒体的可能性也会更高。

2. 干货总结
你还可以将演讲内容中的「干货」总结成表格、文档,增加PPT的「含金量」。比如合同模板、法规的对比解读、自制流程图、法院法官联系方式等等。

3. 用视频添彩
与文字、图片相比,视频无论是在听觉还是视觉效果上,都更能吸引受众的注意力。合理的使用视频内容,能够起到点睛的效果。
比如,在演讲中途受众疲劳的情况下,*放播**一段视频,可以重新唤起他们的注意力。

只要掌握了上述几个方法和原则,通过稍加练习,相信你也可以制作一个逻辑清晰、内容充实的PPT。
希望以上内容对您有所帮助。
/End.