简易注销适用范围再扩大!适用范围是什么?又如何足不出户在网上办理?简易注销和普通注销有什么区别?来吧,一起看一下!
简易注销和一般注销的区别
公司的注销方式一般分为两种方式,一种是简易注销,另一种是一般注销(普通注销)。
那么,简易注销和一般注销有什么区别呢?
一般注销:
一、步骤繁琐,材料多
一般注销流程:
工商管理局先办理备案 → 刊登 → 税务局申请办理注销 → 财政局申请办理注销 → 工商管理局提交注销材料 →编码注销 → 金融机构注销。
此外,必须梳理企业全部的帐簿、凭据、财务报告,提交国税地税表格,假如企业之前的帐务沒有梳理或是沒有做,那么还需要补齐备用。
二、耗时长,次数多
公司注销的時间光税务局注销一般均值要10趟,财政局10趟,工商管理局还要4-5趟,金融机构3-4趟。
全部公司注销步骤出来一般全是5至七个月上下,分公司注销時间为4-五个月上下。假如公司发生一些比较严重难题,乃至要花一年時间才能注销完成。
简易注销
一、步骤简单,适用范围广
适用范围:
对申请简易注销的纳税人,符合下列情形之一的,可免予到税务机关办理清税证明,直接向市场监管部门申请办理注销登记。
1.未办理过涉税事宜的;
2.办理过涉税事宜但未领用发票、无欠税(滞纳金)及罚款的。
提交材料:
《企业注销登记申请书》+《指定代表或者共同委托代理人授权委托书》+《全体发起人承诺书》+营业执照正、副本。
分支机构申请简易注销的,提交《分公司、分支机构简易注销登记申请书》+营业执照正、副本即可。
二、时间短,容错高
时间短:
启动企业简易注销登记改革后,将简易注销登记公告时间由45个自然日压缩为公示20个自然日,并且在公告期内,3天没有异议,便可以办理简易注销了。
容错高:
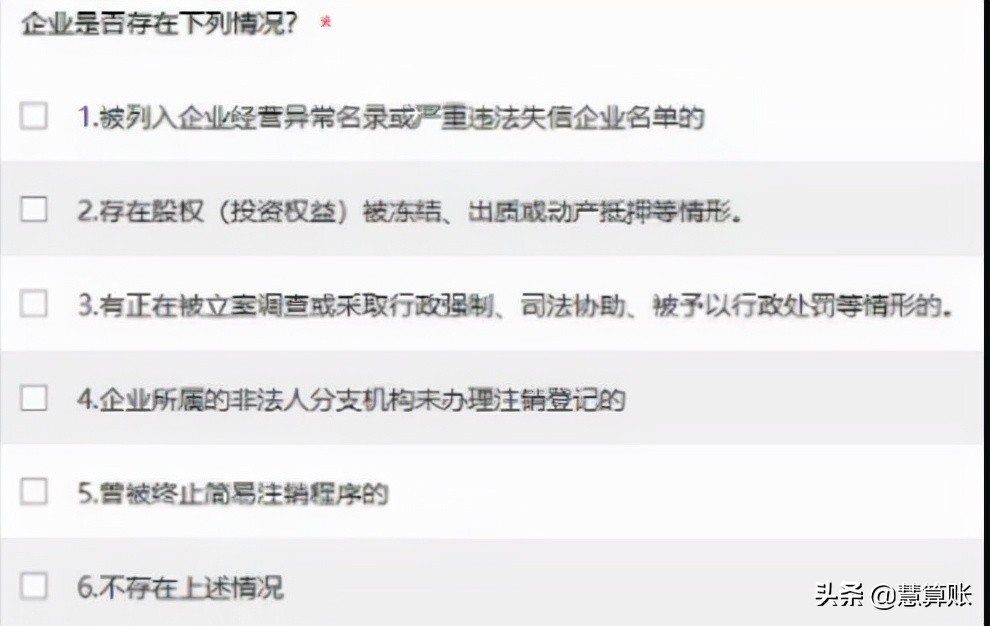
除特殊情形外,如
1. 被列入企业经营异常名录或严重违法失信企业名单的;
2. 存在股权(投资权益)被冻结、出质或动产抵押等情形;
3. 有正在被立案调查或采取行政强制、司法协助、被予以行政处罚等情形的;
4. 企业所属的非法人分支机构未办理注销登记的;
等因企业存在异常状态而被终止简易注销,待异常情形、不适用状态消失后,允许企业再次依程序申请简易注销登记。
小慧说
只要公司不想经营或已经停止运营了,就一定要及时注销,要不然会非常的麻烦。那么,简易注销的办理流程究竟是怎么操作的呢?我们接着往下看吧!
简易注销办理流程
一、登录
进入上海市注销企业“一窗通”网上服务(以下简称注销平台)页面,点击“我要注销企业”。
网址http://yct.sh.gov.cn/repeal_yct_portal

二、选择“企业自行办理”或“代理机构办理”

三、验证企业身份

现在只支持电子营业执照登录:
1.请*载下**并使用电子营业执照APP、微信或支付宝小程序扫一扫登录;
2.企业为办事人授权时,授权事项请选择“电子政务-市场监管-企业网上登记”;
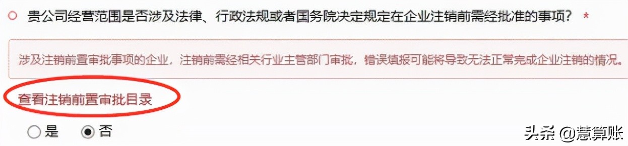
四、前置审批目录
点击“查看注销前置审批目录”,查看企业是否涉及注销前需经批准的事项。并根据实际情况选择。



五、简易注销、填写公告
注销程序进行选择,注销程序分为:简易注销、普通注销两种。选择简易注销后,填写信息并进入注销平台办理跟踪页面。

点击“填写简易注销公告”,填写简易注销公告内容,并确认自己是否符合,简易注销条件,勾选“已阅”点击“确认”进入下一步。

六、上传承诺书,完成提交
填写并上传全体投资人承诺书,点击“保存并公示”完成简易注销公告即可。

小慧说
企业应当在简易注销公告期满后20日内向登记部门正式提交简易注销申请,也可以从提交简易注销公告开始至正式提交简易注销申请前主动撤销简易注销公告,撤消后不能再提交简易注销公告,申请办理简易注销登记手续。
不能简易注销程序的9种情形和注销常见的5大问题
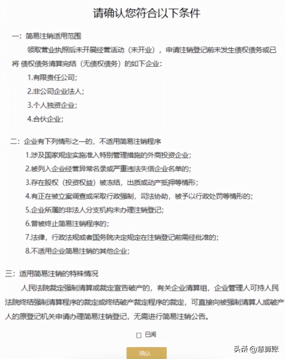
1.不适用简易注销程序的情形
2.涉及国家规定实施准入特别管理措施的外商投资企业;
3.被列入企业经营异常名录或严重违法失信企业名单的;
4.存在股权(投资权益)被冻结、出质或动产抵押等情形;
5.有正在被立案调查或采取行政强制、司法协助、被予以行政处罚等情形的;
6.企业所属的非法人分支机构未办理注销登记的;
7.曾被终止简易注销程序的;
8.法律、行政法规或者国务院决定规定在注销登记前需经批准的;
9.不适用企业简易注销登记的其他情形。
常见五大问题
1、印花税
印花税是注销必查项目!印花税虽然是一个不起眼的小税种,但企业成立以来的重大合同,均会进行印花税审核,实收资本、资本公积、营业账簿、租赁、购销合同都离不开它。
注销前,一定要仔细检查一遍,该补的赶紧补!否则它就会让你尝尝忽视它的后果。
2、个人所得税
个人所得税也是个坑,有些公司注销的时候才发现,有借款没有处理。
根据财税[2003]158号规定:个人投资者从其投资企业(个人独资企业、合伙企业除外)借款,在该纳税年度终了后既不归还,又未用于企业生产经营的,其未归还的借款可视为企业对个人投资者的红利分配,依照“利息、股息、红利所得”项目计征个人所得税。”
如果老板以借款的名义拿走了100万,那么这家企业需要补缴个税:100*20%=20万元!
3、账面存货
账面存货一定要交税!
举个例子:某一般纳税人企业,商贸批发行业,2020年年底,不想经营了,准备注销。
但是账面还有50万元的存货,市场价(不含税)为70万元。税务上怎么处理呢?一般纳税人终止生产经营,办理注销税务登记,要先办理一般纳税人注销,如果尚有未曾出售的存货,则会分配给股东或投资者,作为出资的收回或利润的分配。
《增值税暂行条例实施细则》规定:“将自产、委托加工或购买的货物分配给股东或投资者”属于视同销售行为。
4、账面库存大于实际
账面库存大于实物库存怎么处理?
通常,10家注销企业中有9家企业都存在这种问题!货物去哪儿了呢?肯定是有商品销售后漏报收入了!
比如说,A公司注销的时候,账面上有10万元的存货,市场价(不含税)为15万元,但实际上,仓库里面什么都没有了!税务实地核查发现这种情况,轻则按视同销售来处理,重则补缴滞纳金等!
5、库存坏了
做食品销售的某公司,在注销的时候,公司仓库的200万元(含税)食品因管理不善,过期了,发票已经认证抵扣。
虽然账面上这200万元确实一分钱都不值了,但根据增值税管理办法,因管理不善造成损失,之前做了进项抵扣的必须进项转出。
小慧说
多提醒一句,伪造清算结果的,未完成清算义务仍有债务的,就算是注销了公司,股东们还是要承担赔偿责任。国家给的政策不是大家钻空子的漏洞,一定要严格执行注销政策和程序才能后续无忧!