小学英语写作技巧全攻略:作文内容如何有条理有逻辑?普通句子如何更生动形象?英语作文满分原来这么简单,家长必读!
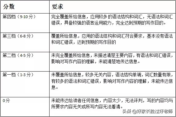
首先,我们了解一下作文的评分标准:

大部分学生都是在第二档(4-5分)或第三档(6-8分)内徘徊,如何提升至第四档(9-10分)呢?请仔细阅读下文哦。
文章的条理和逻辑
英语写作和语文写作其实一样,只是换一种语言表述内容。其核心也是5W1H。
那么什么是5W1H呢?

5W1H
Who:人物
When:时间
Where:地点
What:事件
Why:原因
How:方式
需要注意的是:
1. Who
直接影响人称的使用,第一人称?第二人称?还是第三人称?单数?还是复数?用词都是不一样的。因此在审题时,就要根据题意选择正确人称。
若使用第三人称,要注意其在一般现在时中的用法。动词后需加s或es。比如:She likes apple. 还要注意人称代词的格式(主格和宾格),比如:He feels blue. I don’t like him.
2. When
主要考虑四种时态:一般现在时、一般过去时、一般将来时、现在进行时,最常用的是前面三种。
3. Where
注意in, on, at三者的用法。
① at
都用于“小而具体”的名词前,表达“在哪儿”。例如:
at the cinema:在剧院
at the door:在门口
at the party:在晚会上
② in
in 的本意是“在……之内”,表示在地点名词内部。例如:
in the room:在房间里
in the office:在办公室里
③ on
on 用于表示地点的时候,表示接触的“上方”(与表面接触)。例如:
Korea lies on the northeast of China. 朝鲜位于中国东北方。

我们可以试验一下,通过5W1H的梳理,上述题目的逻辑及学生需要写什么怎么写便清晰了。
Who: I(me, my, mine)
When: last Sunday
Where: 1. room, 2. home 3. lake, 4. countryside, 5. cinema
What:1. cleaning,2. washing, 3. boating, 4. sight seeing, 5. watching
why:需要学生自己填充,为什么要做这件事?
How:学生自己填充,如何完成?独立做事吗?开车去吗?等等。
如何让句子变“漂亮”
逻辑清晰只是第一步,高分文章除了逻辑清晰,用词也很“赏心悦目”。
比如形容快乐,很多学生万年不变的无论什么场景都是“happy”。实际上,玩的开心,可以用have fun;达到目的满意的开心,可以用satisfied。说到底还是词汇量的匮乏导致只想到了“happy”。
再比如:“谢谢您的款待”这句话
It was very delicious. Thank you.
It was a wonderful dinner.
第二句形容词的使用,更加生动有画面感。

例如上图中的文章,对于香蕉的描述,可以加上颜色“yellow”,或者可以形容它的颜色“like my favorite coat”,内容就会充实很多。
结尾也十分重要,上图文章可以说根本没有结尾,但是学生可以说出一些愿景来加深情感,比如“希望有一天可以去香蕉园看看”等等。
神奇的标点
汉语中的某些标点符号,英语中并不存在。
例如顿号:英语中没有顿号,分割句中的并列成分多用逗号。
She is beautiful,charming and wise.
注意:类似情况下,最后一个逗号后可换成and,这个逗号可省略。
还有一个小细节,正确的英文日期可用月-日-年的次序或日-月-年的次序,日和年之间加逗号而月和年之间不加逗号。例如: “13 August, 2002”。

小学英语写作常用重点万能句型
问好
Nice to meetyou!
Hello!
How are you?
Nice to meet you, too!
Hello!
I am fine, thanks.
问姓名
What isyourhisher name?
Myhisher name is Jenny.
问颜色
What colour is it?
What is your favourite colour?
It is red.
My favourite colour is blue
问地方
Where is my book?
There it is!
问数量
How many pens do you have?
Four.
问感觉
How do you feel?
I am happy!
问事物
What is this?
It is a book
问事情
What is the matter?
I cut my knee.
What are they doing?
They are playing.
问年龄
How old are you?
I am ten years old.
要东西
May I have two books, please?
Sure!
小学英语写作重点句型短语
一、短语:
1、that little girl 那个小女孩
2、(be)so short 如此矮
3、(be)so cute 如此可爱
4、(be)very naughty 非常淘气
5、a little chick 一只小鸡
6、two big red hens 两只大红母鸡
二、句型:
1、Who are they,Lingling?
They are my grandparents.
玲玲。他们是谁?他们是我的祖父母。
【Who是对人进行提问,也就是对第二句的中的my grandparents的提问。】
再如:Whois that little boy?It`s Tom.
那个小男孩是谁?是汤姆。
2、They are my grandparents.They were young,then.
他们是我的祖父母。他们那时是年轻的。
【这两个句子的结构是“主语(代词、名词)+be(amisarewaswere)+表语(名词、形容词等)”表语是说明主语身份、特征的。】
再如:They are old.他们是年老的。
3、I was two,then.我那时两岁了。
【主语+be+年龄】
4、But your hair was so short.
但是(那时)你的头发是如此的短。
【在形容词前可以加上“so、very等副词”】
再如:You were so cute.你如此可爱。
5、She was fat.Now she’s thin.
她(那时)胖,她现在瘦了。
【第一个句子是说明过去的事,be用过去式(was、were);第二个句子是说明现在的事,用一般现在时be(am、is、are)】
6、They weren’t old then .They were young.
那时他们不上年纪,他们年轻。
【这两个句子是同义句,划线部分是一对反义词,第一个句子用否定句,第二个句子用肯定句。】
7、Was it fat ?
No,it wasn’t.
It was thin.
它胖吗?不,它不胖。它是瘦的。
【这是be的一般过去时的一般疑问句,是把be的形式(was、were)提到句首。注意答语。用“yes、no回答后,再用一个反义词的肯定句回答。”】

小升初英语写作思维导图掌握住,英语作文想不得满分都难!
一提到写英语作文,很多同学都无从下笔,总是“信手写来”,没有规划。这样做的后果是,作文篇章结构不清晰,内容选择可能会脱离主题,从而影响作文的总体得分。小英为了帮助大家解决这一难题,带来了英语写作思维导图,让你以后作文提笔前胸有成竹,次次稳拿满分!
一、写作时需考虑哪些方面的因素?
(1)本话题所需要的词块、语块。
(2)本话题的写作模板结构等。
(3)本话题所涉及到的经典名句、谚语等。
二、困惑与对策
困惑1:写什么?
以《How to learn well?》为题,写一篇作文,那么我们应该如何入手开始写作呢?来看看以下几张思维导图,能够帮你整理好一篇作文的写作框架。



困惑2:如何选材?
即使知道了写作框架,但在补充框架时又会遇到另一个困惑:如何选材?以下是一些关于写作选材的建议:
1.选定英语思维导图各区域所需的词块和语块。
2.将各区域的词块和语块按段落写成连贯的语篇。
3.对照思维导图自我批改,注意人称、时态语态、句型结构的正确使用。
困惑3:如何表达?
很多学生在写作时,使用的句式比较单一,因此文章大多雷同,缺乏个性。 针对这些问题,我们可以从以下几个方面改进:
1.对相同意思,注意不同句式的表达法,选择更好的句式。
2.短文写作,表达力求精悍、生动、丰富,避免重复用一样的句式。
3.特别注意使用承上启下的词语和句子。
三、思维导图在英语作文写作中的应用实例
写作流程:
1. 审题、理清思路:考虑写什么(挑选关键词,搭建作文框架)。
2. 选择词语:根据话题和作文框架选用所需要的语料(词块和语块)。
3. 遣词造句:根据思维导图中的语料,用合适的句型写作。
4. 语篇定稿:根据思维导图修改润色作文——紧扣主题、表达准确,关联自然,语篇流畅。
实例1:
假如你有两位同学——芳芳和明明,参加了上星期二学校组织的英语演讲比赛,他们的不同表现使你深有感触。请你根据下列表各中的内容提示写一篇英语短文。
参考词汇:英语演讲比赛 English Speech Contest
要求:
1. 词数:80~100个
2. 短文开头已给出,不计入总词数
3. 要点齐全,行文连贯,可适当发挥
Last Tuesday Fangfang and Mingming entered the English Speech Contest in our school. What they did make me think deeply.
Before the contest, Fangfang thought.
范文1
Last Tuesday Fangfang and Mingming entered the English Speech Contest in our school. What they did make me think deeply.
Before the contest, Fangfang thought her English was the best. So shespent lots of time picking some beautiful clothes for herself instead of trying to work hard at English for the contest. As a result, she didn’t do well in the contest because she hadn’t got ready for the contest.
But Mingming was different from Fangfang. He worked hard at Englishand asked others for help. Especially, his leg was hurt two days before the contest, but he never gave up. In the end, he won the contest.
No doubt, from Mingming we should learn : No pains, No gains. From now on, I mush learn fromMingming.
范文2
Last Tuesday Fangfang and Mingming entered the English Speech Contest in our school. What they did make me think deeply.
Before the contest, Fangfang thought she was good at English, and that she didn’t need to spend more time on the contest at all. She alwaysconsidered picking some beautiful clothes for the contest. But Mingming was different. He worked hard at English and asked others for help. Though he had hurt his leg two days before the contest, he never gave up.
In the end, Fangfang didn’t get ready well enough. At the contest, she was so nervous that she she failed. But Mingming won because of his efforts.
In my opinion, we should learn from Mingming: Work hard and make progress every day.
实例2:
生活是丰富多彩的,没有爱好的人生是不完整的人生。亲爱的同学,在生活中,你有什么兴趣爱好吗?这个兴趣爱好是怎样培养起来的?它给你的生活增添了哪些色彩?请你以 “My Hobby”为题,结合自己的亲身经历写一篇短文。(词数80个左右)
要求:
1.语句通顺,合乎逻辑,书写规范。
2.文中不得出现真实的姓名和学校名称。

范文1
Reading is my hobby. When I was seven years old, one day, I read a comic book about how a girl beat a wolf. I was moved deeply by the girl.From then on I became interested in reading books.
Reading can not only kill the time, but also, more importantly, help improve my skills. And books can teach me how to be a good person. Books can also solve many problems for me.
In a word, reading books can make my life colorful. I will read more good books to improve myself in the future.
范文2
My favourite hobby is watching movies in the cinema. Three years ago, while I was watching the adventure 3D film Avatar in the cinema,Iwas attracted by the beautiful sights. It was so creative that it made me enjoy a lot. From then on, I became a movie fan.
Now, when I am tired, I go to the cinema. When I am happy, I go to the cinema, too. On the one hand, movies can make me relaxed. On the other hand, I can learn lots of knowledge from movie