
《单场百万的直播脚本话术》
完整版脚本,文末附获取方式!
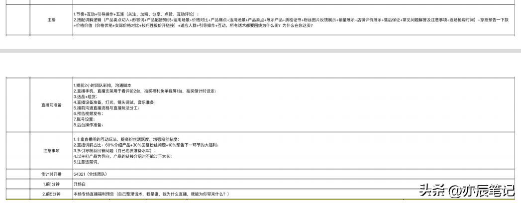
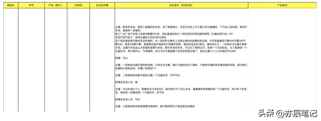
分享一份《单场百万的直播脚本话术》内容包含:运营-场控-主播-助播-客服各岗位工作职责明细、直播前中后全流程SOP、直播脚本话术参考等内容!值得学习!
部分详细内容如下:






等内容完整版脚本已经整理好
如下方式获取:


《单场百万的直播脚本话术》
完整版脚本,文末附获取方式!
分享一份《单场百万的直播脚本话术》内容包含:运营-场控-主播-助播-客服各岗位工作职责明细、直播前中后全流程SOP、直播脚本话术参考等内容!值得学习!
部分详细内容如下:






等内容完整版脚本已经整理好
如下方式获取:
